连云港市国民经济和社会发展第十四个五年规划和二〇三五年远景目标纲要
“十四五”时期是我国全面建成小康社会、实现第一个百年奋斗目标之后,乘势而上开启全面建设社会主义现代化国家新征程、向第二个百年奋斗目标进军的第一个五年,是高举习近平新时代中国特色社会主义思想伟大旗帜,全面落实“争当表率、争做示范、走在前列”使命担当,开启社会主义现代化建设新征程的第一个五年,是奋力推进“高质发展、后发先至”的关键五年。根据《中共连云港市委关于制定连云港市国民经济和社会发展第十四个五年规划和二〇三五年远景目标的建议》,编制《连云港市国民经济和社会发展第十四个五年规划和二〇三五年远景目标纲要》,主要阐明“十四五”时期的发展思路、主要目标、重点任务和政策取向,展望2035年发展远景,是政府履行职责的重要依据,是全市人民共同奋斗的行动纲领。
第一篇 践行“争当表率、争做示范、走在前列”新使命新要求 开启全面建设社会主义 现代化新征程
“十三五”时期,“强富美高”连云港建设取得重大阶段性成果,如期全面建成小康社会,为全面开启社会主义现代化建设新征程奠定坚实基础。“十四五”时期,我市将进入经济发展加速期、转型升级关键期、美丽港城提升期、后发先至收获期。面对世情、国情和省情深刻变化,面对发展不充分的最大市情、发展不平衡的突出问题,必须践行“争当表率、争做示范、走在前列”新使命新要求,准确把握新发展阶段,深入贯彻新发展理念,加快构建新发展格局,坚决夺取“十四五”发展新胜利,为全面建设社会主义现代化开好局、起好步。
“十三五”时期,面对错综复杂的国内外形势,面对艰巨繁重的改革发展稳定任务,面对突如其来的新型冠状病毒肺炎疫情,全市上下坚持以习近平新时代中国特色社会主义思想为指导,始终牢记总书记“后发先至”殷切嘱托,全面贯彻党的十八大、十九大精神和省委、省政府决策部署,牢固树立新发展理念,抓住用好“一带一路”建设、长三角一体化发展、江苏沿海地区发展、国家东中西区域合作示范区建设、自由贸易试验区建设等重大战略和发展机遇,突出“强富美高”建设,确立并紧紧围绕“高质发展、后发先至”主题主线,不断深化供给侧结构性改革,深入实施以港兴市、产业强市、城乡协调发展、创新驱动发展和绿色发展五大战略,建设大港口,构建大交通,推进大开放,发展大产业,促进城市功能与品质大提升,实现大发展,奋力夺取疫情防控和经济社会发展“双胜利”。预计“十三五”规划确定的主要任务如期完成,与全省同步高水平全面建成小康社会,经济和社会发展跨上新的台阶。
经济发展迈上新台阶。2020年全市地区生产总值3277亿元,人均地区生产总值突破1万美元。五年累计固定资产投资突破1万亿元,实际利用外资32亿美元。聚力实施“高质发展、后发先至”三年行动计划、企业培育三大行动计划,一批重大项目加快推进,完成产业投资4300亿元。产业结构进一步优化,第三产业占地区生产总值比重于2018年超过第二产业,产业结构由2015年的13.1:44.4:42.5调整为11.8:41.9:46.3。服务业现代化、战略性新兴产业规模化态势逐步呈现,农业一二三产业融合程度不断加深。
改革开放谱写新篇章。习近平总书记四次见证中哈物流基地建设,要求将连云港—霍尔果斯串联起的新亚欧陆海联运通道打造为“一带一路”合作倡议的标杆和示范项目。“一带一路”交汇点战略支点建设扎实推进,中欧国际班列覆盖中亚主要站点。成功举办连云港论坛、上合组织国际圆桌会议、中国(连云港)丝绸之路国际物流博览会、江苏农业国际合作洽谈会等重大活动,上合物流园获批国家级示范物流园,连续四年进入全国优秀物流园区。中国(江苏)自由贸易试验区连云港片区、跨境电商零售进口试点城市、跨境电子商务综合试验区、农业对外开放合作试验区获批建设,综合保税区封关运作,机场和两翼港区开放通过国家验收。商事制度等改革经验获国务院激励。新机场开工建设,连徐、连盐、连青、连淮铁路开通运营。连云港区30万吨级航道建成,徐圩港区30万吨级航道开工建设,30万吨级原油码头主体完工。2020年完成港口吞吐量2.52亿吨、集装箱运量480万标箱。重点领域、关键环节改革深入推进,党政机构、国资国企、农业农村、社会事业、民主法治等领域改革有序实施,形成一批在全国、全省有影响的改革品牌。
创新驱动展现新活力。全市高新技术产业产值占工业产值比重超过40%,研发支出占地区生产总值比重提高到2.13%,大中型企业和规模以上高新技术企业研发机构建有率超过90%。全市中国专利金奖数量苏北第一。国家级石化产业基地、钢铁基地推进建设,“中华药港”建设全面铺开,战略性新兴产业和新业态加速发展。重点领域和新兴产业核心技术取得突破,恒瑞、豪森、正大天晴、康缘等连续多年位居中国医药企业创新力排行前列,化工、冶金、轻纺等行业新产品设计、开发能力和品牌创建能力明显提高。荣获国家科学技术奖11项(一等奖1项),江苏省科学技术奖52项。高效低碳燃气轮机大科学装置开工建设。获批国家海洋经济发展示范区,获评国家产业技术创新型城市,国家知识产权质押融资试点城市、国家农业科技园区通过验收。东海县获批设立省级高新区、农业高新区。
港产城融合得到新提升。坚持港产城融合发展、新型城镇化与城乡发展一体化,加快城市更新,成为全国首个城市家具标准化示范城市,获批省海绵城市试点城市、省地下综合管廊试点城市。连云新城、赣榆新城区建设全面提速,老城改造步伐加快,“外畅内达、安全高效的一横两纵一环”的市域综合交通走廊规划建设。建成省公共体育服务示范区,形成城市10分钟体育健身圈,人均体育场地设施面积和国民体质监测合格率苏北领先,实现奥运金牌零的突破。围绕充分发挥港口和城市的产业服务功能,以连云港港为核心的新亚欧大陆桥经济走廊东方起点建设深入推进,以重化工业为主导的沿海新型工业基地,以物流业为主导联结“一带一路”的综合交通枢纽和物流中心建设全面加速,以港促产、以产兴城、以城支撑的发展格局初步形成。
生态文明取得新进展。牢固树立“绿水青山就是金山银山”的发展理念,把生态建设和环境保护放在更加突出的位置,生态环境质量持续改善,绿色发展能力稳步提升,获批绿化模范城市、花果山5A级景区、花果山国家地质公园、国家级海洋牧场示范区。生活垃圾、黑臭水体等人民群众身边的环境问题得到有效解决,单位地区生产总值能耗、单位地区生产总值用水量等完成“十三五”规划目标任务,城镇污水处理率达到92%以上,城镇生活垃圾无害化处理率100%。探索建立以流域为管辖范围的灌河流域环境资源审判法庭,建成全国首个海洋牧场环境司法执行基地,劳务代偿、异地补植、增殖放流等修复性司法经验全国推广。深入实施大气、水、土壤三大污染防治攻坚行动,严格落实“河长制”“湾长制”“断面长制”,创新建立“管长制”“点位长制”,石梁河等水域无序采砂乱象得到有效整治,获批国家生态环境与健康管理试点地区,开展蓝色海湾整治,为全省唯一入选国家“蓝色海湾整治行动”城市。加大饮用水源地整治,区域供水入户率达99%以上,实现城乡供水一体化。水、大气、噪声、土壤等环境质量达到功能区标准并持续改善,固体废物资源化和安全处置水平稳步提升,区域环境应急能力显著增强,环境风险得到有效控制,公众对环境质量的满意率明显提升。
人民生活实现新改善。持续排查解决突出民生问题,人民群众获得感、幸福感和安全感不断增强,成功创建国家卫生城市、全国文明城市。圆满完成脱贫攻坚任务,低收入人口义务教育、基本医疗和住房安全保障水平明显提高。居民人均可支配收入从2015年的1.9万元提高至2020年的2.9万元,城乡收入比由2.01下降至1.9。实施就业优先政策,推动创业带动就业,实现城镇新增就业32.4万人,登记失业率控制在3%以内。文化教育、医疗卫生、社会保险等协同发展力度不断增强。九年义务教育巩固率100%,高中阶段教育毛入学率99%以上。淮海工学院成功更名为江苏海洋大学。社会主义核心价值观深入人心,全社会法治意识普遍增强,省历史文化名城成功获批。王继才同志荣获“人民楷模”国家荣誉称号,“一群好人、满城春风”城市形象广泛传播。文化事业和文化产业齐头并进,村(社区)综合性文化服务中心实现全覆盖。公立医院综合改革效果评价处于全省前列,城乡居民养老保险、医疗保险扩面征缴,低保标准进一步提高,获批医保信用体系建设试点城市、养老服务改革试点城市。社会保险制度体系更加健全,覆盖范围持续扩大,待遇水平稳步提升。统筹推进农民居住条件改善、农村人居环境整治,城乡面貌不断刷新。网格化社会治理深入拓展,“12345”平台荣登“全国十佳热线”,全省首家非诉讼服务中心、诉讼与非诉讼对接中心挂牌成立,轻微刑事案件和解模式全省推广,信访矛盾攻坚化解和源头治理成效显著。“一委三会”基层社会治理模式被授予“江苏省十大社会治理创新成果奖”。政务数据整合共享加快推进,“我的连云港”APP上线运行,市县乡村四级便民服务体系全面形成。持续深入推进扫黑除恶专项斗争,固化形成“大数据+网格化+铁脚板”工作机制,群众安全感显著增强。开展安全生产专项整治,安全生产形势总体平稳。诚信连云港建设持续深化,守信联合激励和失信联合惩戒体系逐步形成。全国双拥模范城“八连冠”,军民融合深入发展。
表1 市“十三五”经济社会发展主要指标完成情况
指 标 | “十三五”规划目标 | 2020年预计 | 年均 增长 | 属性 | ||
经济强 | 地区生产总值(亿元) | 3500 | 3277 | — | 预期性 | |
户籍人口城镇化率(%) | 58 | 55 | — | 预期性 | ||
研发经费支出占地区生产总值比重(%) | 2.5 | 2.13 | 0.9个百分点 | 预期性 | ||
科技进步贡献率(%) | 60 | 56.2 | 0.82个百分点 | 预期性 | ||
二、三业增加值比重(%) | 92 | 88.5 | — | 预期性 | ||
高新技术产业产值占规上工业产值比重(%) | 40 | 40.5 | 0.28个百分点 | 预期性 | ||
五年累计实际利用外资(亿美元) | 65 | 32 | — | 预期性 | ||
现代农业发展水平(%) | 90 | 90 | — | 预期性 | ||
城、乡宽带接入能力(M) | 1000、100 | 1000、100 | — | 约束性 | ||
港口吞吐量(亿吨) | 3 | 2.52 | — | 预期性 | ||
百姓富 | 城镇、农村居民人均可支配收入 (万元) | 4.2、2.3 | 3.7、1.9 | — | 预期性 | |
劳动年龄人口平均受教育年限(年) | 10.5 | 11.12 | — | 约束性 | ||
高等教育毛入学率(%) | 60 | 60 | — | 约束性 | ||
城镇 就业 | 城镇登记失业率(%) | <4 | <3 | — | 预期性 | |
五年城镇新增就业(万人) | 25 | 32.4 | — | 预期性 | ||
城乡基本社会保险覆盖率(%) | 97 | 98 | — | 约束性 | ||
城镇常住人口保障性住房覆盖率(%) | 23 | 23.5 | — | 约束性 | ||
每千人口执业(助理)医师数(人) | 2.3 | 2.89 | — | 约束性 | ||
每千名老年人口养老床位数(张) | 40 | 40.15 | — | 约束性 | ||
农村贫困人口脱贫(万) | 40 | 全部脱贫 | — | 约束性 | ||
环境美 | 耕地保有量(万亩) | 572.87 | 583.49 | — | 约束性 | |
新增建设用地规模(万亩) | <15 | <15 | — | 约束性 | ||
主要污染物排放减少(%) | 化学需氧量 | 完成省下达目标 | 完成 | — | 约束性 | |
二氧化硫 | 完成 | |||||
氨氮 | 完成 | |||||
氮氧化物 | 完成 | |||||
空气 质量 | 空气质量达到二级标准的天数比例比例(%) | 72 | 81 | — | 约束性 | |
PM2.5浓度下降(%) | 20 | 32 | — | |||
地表水国控断面优于Ⅲ类水质的比例(%) | 70 | 100 | — | 约束性 | ||
森林 增长 | 林木覆盖率(%) | 24 | 26.5 | — | 约束性 | |
森林蓄积量(万立方) | 800 | 820 | — | 约束性 | ||
万元地区生产总值用水量下降 | 完成省下达目标 | 完成 | — | 约束性 | ||
非化石能源占一次能源消费比重 | 完成 | 约束性 | ||||
单位地区生产总值能耗降低(%) | 完成 | 约束性 | ||||
单位地区生产总值二氧化碳排放降低 | 完成 | 约束性 | ||||
生态红线区域占国土面积比重(%) | 21.96 | 21.96 | — | 约束性 | ||
村庄环境整治达标率(%) | 100 | 100 | — | 预期性 | ||
近岸海域优良海水面积比例(%) | 70 | 72.6 | — | 约束性 | ||
社会文明程度高 | 法治建设满意度(%) | 98 | 90 | — | 预期性 | |
公众安全感(%) | 90 | 98 | — | 预期性 | ||
社会文明程度测评指数 | 90 | 90 | — | 预期性 | ||
每万人拥有社会组织数(个) | 8 | 9.86 | — | 预期性 | ||
居委会、村委会依法自治达标率(%) | 98、98.5 | 98.3、98.5 | — | 预期性 | ||
随着国内外环境变化及区域竞争压力增强,发展中面临的挑战和不确定因素不断增强。必须把“争当表率、争做示范、走在前列”作为谋划“十四五”发展的总纲领、总命题、总要求,坚持以高质量发展为主题、供给侧结构性改革为主线,坚持“七个主”工作方略,深入推进“六个大”建设,在全面开启社会主义现代化建设新征程中把握主动权、赢得新发展。
从国际看,世界正经历百年未有之大变局,和平与发展仍是时代主题,新一轮科技产业革命方兴未艾,世界经济产业结构和竞争格局面临重构。国际力量对比加速演变,大国战略博弈持续加剧,保护主义、民粹主义和单边主义上升,随着新冠肺炎疫情影响继续深化,全球投资贸易规则面临深刻变化,全球产业链碎片化、区域化和本地化风险上升,全球经济运行风险和挑战明显增多,增长动能疲弱。
从国内看,当前我国经济社会制度性优势日益凸显,发展韧劲十足、回旋空间极大、前景十分广阔,随着全面深化改革开放红利持续释放,经济社会发展内生动力稳步增强,质量效益稳步提高,基本面长期向好的趋势没有变也不会变,以国内大循环为主体、国内国际双循环相互促进的新发展格局是今后一个时期做好国内经济社会发展工作的重要遵循。但同时,我国经济社会发展不平衡、不充分矛盾仍较突出,结构性问题和周期性问题相互叠加,内部矛盾和外部矛盾相互交织,发展环境日趋复杂严峻,面临的风险和挑战明显增多。
习近平总书记在江苏调研时指出,要着力在改革创新、推动高质量发展上争当表率,在服务全国构建新发展格局上争做示范,在率先实现社会主义现代化上走在前列。江苏省是我国发展基础最好、创新能力最强、开放程度最高的地区之一。省委、省政府围绕总书记要求,深入推进“一带一路”建设、长三角区域一体化发展、长江经济带发展,大力实施向海发展、沿江产业向沿海转移、建设物流“金三角”“以我为主”建设现代综合交通运输体系等重大决策部署,为我市中长期发展带来多重发展机遇。
从我市看,“十四五”时期国家战略多重叠加优势日益凸显,各类载体平台承载能力持续增强,重大产业投资项目陆续投产,新旧动能加快转换,全市经济社会迈入快速发展轨道。但同时,全市经济社会发展还存在一些突出问题,仍面临诸多挑战,特别是经济发展还不充分,产业转型升级压力持续加大,港口资源优势未获充分发挥,科技创新能力亟待提升,资源环境约束压力不断增强,突出民生问题急需解决,城乡之间、区域之间基本公共服务不够均衡。
将“争当表率、争做示范、走在前列”作为谋划“十四五”发展的根本遵循和总纲领、总命题、总要求,准确把握新发展阶段,深入贯彻新发展理念,加快构建新发展格局,奋力推进“高质发展、后发先至”,不断攀登新台阶、走向新胜利。
高举习近平新时代中国特色社会主义思想伟大旗帜,全面贯彻党的十九大和十九届二中、三中、四中、五中全会精神,坚决落实中央、省委决策部署,统筹推进“五位一体”总体布局,协调推进“四个全面”战略布局,围绕总书记视察江苏提出的“争当表率、争做示范、走在前列”要求,坚定不移贯彻新发展理念,坚持稳中求进工作总基调,以推动高质量发展为主题,以深化供给侧结构性改革为主线,以改革创新为根本动力,以满足人民日益增长的美好生活需要为根本目的,高扬加快发展主旋律、狠抓创新发展主引擎、突出绿色发展主基调、坚持特色发展主路径、聚焦富民增收主目标、把握协调发展主方向、紧抓全面从严治党主责主业,统筹发展和安全,努力构建新发展格局,在更高层次、更高水平上,大力度、高质量持续建设大港口、构建大交通、推进大开放、发展大产业、提升大城建、实现大发展,全面开启基本实现现代化新征程,加快建设“强富美高”新港城,奋力实现连云港在新时代“高质发展、后发先至”。
推进“十四五”时期经济社会发展,必须牢牢把握以下原则:
坚持党的领导、统揽全局。坚持和完善党领导经济社会发展的体制机制,不断提高全市各级党组织把方向、谋大局、定政策、抓落实的能力,进一步提升组织领导经济工作的专业化水平,为经济社会发展提供根本保证。
坚持高质发展、后发先至。志存高远、奋发有为,提升标杆、比学赶超,全力推动高质量发展,切实转变思维模式、发展方式,在追求更高质量、更有效率、更加公平、更可持续、更为安全的发展中,奋力实现后发先至。
坚持稳中求进、改革创新。在稳的坚实基础上展现新作为,在进的目标指引下实现新提升,用改革精神、创新办法破除障碍、解决难题,创造性开展工作,牢牢把握发展主动权,以自身发展的稳定性应对外部环境的不确定性。
坚持突出重点、狠抓关键。立足市情、聚力发展,毫不动摇坚持加快发展第一要务、工业立市第一战略、项目投入第一根本,集中力量办好自己的关键事,集聚优质项目,扩大有效投入,为长远发展打牢基础、积势蓄能。
坚持系统观念、统筹推进。注重运用系统思维,加强前瞻性思考、全局性谋划、战略性布局、整体性推进,在多重目标中寻求动态平衡、实现系统优化,在全面协调可持续发展上走在前列,推动经济快速发展、社会全面进步、各项工作齐头并进。
展望2035年,我市与全省一道,基本实现社会主义现代化。总体发展水平大幅提升,经济总量和城乡居民收入迈上新的大台阶,科技创新在更多领域、更高水平上实现新的重大突破。新型工业化得到加速推进,数字经济和实体经济深度融合,农业现代化水平更加提高,现代流通体系更加完善,现代产业体系加速构建,打造成为国际枢纽海港,实现交通运输现代化。开放载体达到更高水准,参与国际经贸合作的优势明显增强;基本公共服务实现均等化,城乡区域发展更加协调,全国性综合交通枢纽地位更加突出,交通强市加快建设,交通基础设施基本实现现代化。山海生态优势充分彰显,市民素质和社会文明达到新高度,成为美丽江苏的港城样板。法治政府、法治社会、市域治理体系和治理能力现代化建设走在前列。人民生活更加美好,人的全面发展实现程度更高,连云港在“高质发展”坚定步伐中,展现出“后发先至”的昂扬姿态、壮美图景。
按照2035年远景目标的阶段性部署安排,“十四五”时期,创造性落实“争当表率、争做示范、走在前列”要求,以探索性、创新性、引领性的发展,建设“强富美高”连云港,推动“高质发展、后发先至”迈上新台阶、进入新境界。
高质发展更加强劲,综合实力明显提升。坚持创新驱动,推动经济结构持续优化,发展内生动力不断增强,在发展速度和效率上走在前列。累计产业投资6000亿元,地区生产总值跨越2个千亿元台阶,工业应税销售收入、一般公共预算收入实现翻番。高端创新要素集聚能力显著增强,科技成果向生产力转化的通道更加顺畅,科技进步贡献率突破60%,产业基础高级化、产业链现代化深入推进,国家石化产业基地基本建成,“中华药港”建设取得明显成效,海洋经济做大做强,数字连云港建设实现重大突破,现代服务业加快发展,农业基础更加稳固,高质量现代产业体系更加健全,供给体系质量和效率进一步增强。县域经济赶超进位,市域内部基础设施体系进一步完善,区域和城乡发展更加协调。
社会民生更加优化,生活品质明显提升。实现更加充分更高质量就业,城乡居民收入和经济同步增长,城乡居民收入差距和生活水平差距持续缩小。教育、医疗、文化等公共服务投入稳步加大,普惠型、均等化的城乡基本公共服务体系基本建成。教育发展水平整体跃升,健康和经济社会良性协调发展,全民健身公共服务体系更加健全。社会保障网络体系更加完善,医疗、养老保险等覆盖范围和保障水平持续提高,低收入群体居住生活条件得到更大改善,房地产市场平稳健康发展,群众对高质量发展的获得感和满意度进一步提高。
自然生态更加向好,环境质量明显提升。“两山”理论深入践行,生态文明制度健全,绿色低碳生产生活方式深入人心,美丽连云港建设深入推进。生态优先、绿色发展,资源节约型、环境友好型社会建设取得扎实成效。生态环境质量明显改善,大气、水、土壤等污染得到有效治理,化工整治深入推进,生态修复全面提升,生态环境质量改善、节能减排等约束性指标完成省定任务。建设公园城市,构建美丽乡村,山海之美、生态之美、城乡之美、人文之美充分彰显。
社会文明更加进步,精神文化明显提升。“中国梦”和社会主义核心价值观更加深入人心,爱国主义、集体主义、社会主义精神广为弘扬,新时代“连云港精神”凝聚力和影响力明显提升,“一群好人、满城春风”城市形象进一步彰显。文明创建纵深发展,全国文明城市、国家卫生城市创建成果巩固提升,申建国家历史文化名城。文化和旅游深度融合,以文塑旅、以旅彰文的文旅产业繁荣发展。推进全民终身学习,市民思想道德、科学文化和健康素养明显提高。
深化改革更加拓展,开放能级明显提升。围绕构建新发展格局推出系列改革举措,不断深化供给侧结构性改革,“放管服”改革、要素市场化配置改革、国资国企改革等取得更显著成效,在改革创新、推动高质量发展上争当表率。打造全方位、多层次、多元化的平台载体,深度融入“一带一路”建设,全面推进国家东中西区域合作示范区建设,东西双向开放不断深化,支点城市全面构建,“东方大港”地位凸显,“两基地、一班列”提档升级,自贸试验区建设取得重大阶段性成效,服务国内国际双循环的能力进一步增强,高水平开放成为高质量发展的强大动能。港口吞吐量达到3亿吨,集装箱运量达到600万标箱,外贸进出口(货物贸易和服务贸易)总额达到140亿美元,累计实际利用外资50亿美元。
治理体系更加完善,治理能力明显提升。市域治理体制机制创新完善,治理的社会化、法治化、智能化、专业化水平得到提升。法治连云港建设有力推进,地方法规体系更趋健全,全面打造法治政府,社会诚信体系更加完善,司法公信力明显提高,全社会法治意识不断增强。统筹发展和安全,本质安全水平持续巩固提升,安全生产形势总体平稳,社会大局保持和谐稳定,实现从被动维稳向主动创稳、从静态平安向动态平安、从一时平安向长治久安转变,形成发展和安全协调共进、互促双赢的良好局面。
表2 “十四五”经济社会发展主要指标
类 别 | 指 标 | 2020 年预计 | 2025 年目标 | 年均 增长 | 指标 属性 |
经 济 强 | 地区生产总值(亿元) | 3277 | 5000 | — | 预期性 |
全员劳动生产率(万元) | 12.8 | 19.2 | 8.5 | 预期性 | |
常住人口城镇化率(%) | 64.5 | 70 | — | 预期性 | |
研发经费支出占地区生产总值比重(%) | 2.13 | 2.5 | — | 预期性 | |
每万人口高价值发明专利拥有量(件) | 1.5 | 3.75 | — | 预期性 | |
制造业增加值占地区生产总值比重(%) | 30 | 35 | — | 预期性 | |
高新技术产业产值占规模以上工业产值比重(%) | 40.5 | 45 | — | 预期性 | |
数字经济核心产业增加值占地区生产总值比重(%) | — | 10 | — | 预期性 | |
海洋经济生产总值占地区生产总值比重(%) | 25.2 | 28 | — | 预期性 | |
外贸进出口(亿美元) | 92 | 140 | 9% | 预期性 | |
五年累计实际利用外资(亿美元) | 32 | 50 | — | 预期性 | |
港口吞吐量(亿吨) | 2.52 | 3 | — | 预期性 | |
百 姓 富 | 居民人均可支配收入增长(%) | — | 7 | — | 预期性 |
城镇调查失业率(%) | <6 | <6 | — | 预期性 | |
人均预期寿命(岁) | 77.5 | 78.5 | — | 预期性 | |
每千人口拥有执业(助理)医师数(人) | 2.89 | 3.1 | — | 预期性 | |
城乡基本养老保险参保缴费率(%) | 90 | 90 | — | 预期性 | |
城乡基本医疗保险参保覆盖率(%) | 98 | 98 | — | 预期性 | |
每千人口拥有3岁以下婴幼儿托位数 | 2 | 2.5 | — | 预期性 | |
接受上门服务的居家老年人数占比(%) | 13.31 | 15 | — | 预期性 |
类 别 | 指 标 | 2020 年预计 | 2025 年目标 | 年均 增长 | 指标 属性 |
环 境 美 | 单位地区生产总值能源消耗降低(%) | — | 完成省定目标任务 | — | 约束性 |
单位地区生产总值二氧化碳排放降低(%) | — | — | 约束性 | ||
非化石能源占一次能源消费比重(%) | 12.6 | 18 | — | 约束性 | |
地表水达到或好于Ⅲ类水体比例(%) | — | 完成省定目标任务 | — | 约束性 | |
空气质量优良天数比例(%) | 81 | 80 | — | 约束性 | |
林木覆盖率(%) | 26.5 | 26.5以上 | — | 约束性 | |
社 会 文 明 程 度 高 | 法治建设满意度 | 90 | 90 | — | 预期性 |
劳动年龄人口平均受教育年限(年) | 11.12 | 12 | — | 约束性 | |
社会文明程度测评指数 | 90 | 91.5 | — | 预期性 | |
安 全 保 障 | 耕地保有量(万公顷) | 583.49 | 完成省定目标任务 | — | 约束性 |
粮食综合生产能力(万吨) | 368.5 | 368.5 | — | 约束性 | |
生产安全事故起数和死亡人数下降(%) | — | 15、15 | — | 约束性 | |
公众安全感(%) | 98 | 95以上 | — | 预期性 |
坚持以供给侧结构性改革为主线,把发展经济着力点放在实体经济上,坚定不移实施工业立市、产业强市战略,推进产业基础高级化、产业链现代化,构筑深度融合、相互促进、协同提升的格局,在产业协调发展上争当表率,实现三次产业更高水平、更加全面的协调发展。
提升全产业链现代化水平,在转型升级上争当表率,推动产业集聚化、集群化、协同化、高端化发展,推进制造业质量变革、效率变革、动力变革,延伸产业链,提升价值链,实现上下游、产供销有效衔接,增强产业核心竞争力。
以培育先进制造业集群为抓手,以提升产业链供应链现代化水平为着力点,强化创新,深化融合,完善现代产业体系,提升制造业质量效益和核心竞争力。培育引进高水平延链补链强链项目,建立产业链链长制,加强创新发展、转型升级、要素保障等服务功能集成供给,建设先进制造业集群。
锻造产业链长板。发挥石化、医药等优势产业龙头企业引领示范作用,强化新产品新技术攻关突破、试点示范和推广应用,推进产业链优势企业和专业配套企业集群协同发展,打造特色产业链,推动传统产业高端化、智能化、绿色化,加大企业设备更新和技术改造力度,推进智能制造、绿色制造,发展服务型制造。
补齐产业链短板。聚焦市场需求大、质量性能差距大、对外依赖程度高的基础零部件、关键基础材料、先进基础工艺等短板弱项,实施产业基础再造工程,完善质量基础设施,加强标准、计量、检验检测、专利、产业创新平台等体系和产业技术基础能力建设,深入开展质量提升行动,完善核心技术攻关机制,推进关键核心技术攻关和产业化,突破“卡脖子”关键技术,提升产业基础高级化和产业链现代化发展水平。促进新一代信息技术与制造业融合发展,推动制造业数字化转型、中小企业数字化赋能,提升工业数字化、网络化、智能化发展水平。
增强产业链供应链韧性。加快优化重点行业产业链供应链国际国内布局,完善区域配套体系,增强产业链供应链抗风险、抗冲击能力,提高产业运行效率,实现发展规模、速度、质量、结构、效益、安全相统一,实现更高质量发展。
|
打造高端石化产业集群。完善石化产业空间布局,以连云港石化产业基地为核心区,以灌云县临港产业区、连云港化工产业园区为拓展区,柘汪临港产业区为协同发展区,带动连云经济开发区化工产业转型升级。加强协同耦合,坚持错位发展,促进资源共享,高质量承接石化产业转移,建设“大型化、一体化、高端化、精细化”的国际一流石化产业基地,到2025年,石化产业应税销售收入3000亿元。
|
推动石化产业链高质高效发展。坚守环保安全、工艺设备、投入产出、品质品牌“四个世界一流”标准,坚持“基地化、大型化、一体化、园区化”发展,加强产业耦合协同,优化石化产品结构,提升高附加值产品规模。适时启动炼化一体化二期,加快形成以炼化一体化和多元化原料加工产业为支撑,以化工新材料、精细化工、基础化工原料等高端产业集群为特色的产业结构,打造国家重要的化工新材料、高端化学品生产基地、原料药基地。建设盐化油化产业园,发展绿色高端盐化工产业,打造油脂科技产业基地。
守牢石化产业绿色安全发展底线。推行高效率、低消耗、可循环、少排放的绿色生产模式,加大对绿色低碳生产工艺、技术和装备的研发、示范和推广力度,加快园区、企业绿色化改造步伐,推动余热余压利用、废物交换利用和水的循环利用,加快淘汰关停低效落后产能,实现园区资源高效、循环利用和废物“零排放”,提高石化产业绿色化发展能力。推进化工产业安全环保整治提升,推动产业向精细化、高端化、专业化发展,构建循环发展、绿色低碳、本质安全的现代产业链。严格落实防范化解重大安全风险责任,建立安全生产风险隐患和突出问题自查自纠长效机制,强化石化企业安全生产管理,规范生产流程,落实安全生产制度,切实筑牢石化产业安全生产防线。
建设医药产业科技创新策源地。加大创新型医药企业梯次培育力度,鼓励医药企业加大创新投入,加强基础性、前瞻性研究,开发具有自主知识产权的创新药。支持医药企业参与或主导重要国际标准、国家标准、行业标准制(修)订,提升在全国、全球医药科技创新领域影响力。推动生物制药、现代中药、小分子药物、先进医疗设备及医用耗材、生物技术及产品、海洋生物医药、医药电子商务、保健养生产品、健康服务业等细分产业发展,构建“防—治—养”一体化的大健康产业体系。推动医药研发外包、医药生产外包、定制研发生产、合同销售组织等新型医药专业外包服务模式发展,提升产业能级,提高产业运行效率。
建设全国一流医药产业园。巩固发展化学药、现代中药和生物药产业,培育发展药用包材和药用辅料产业,鼓励扶持医疗器械、制药装备以及大健康特色产业。加快推进高端化学制剂产业园、国际医药创新产业园建设,打造全国一流生物医药产业园和国家级原料药生产基地,构建完备的产业体系和全产业链配套服务体系,巩固强化新医药全国领先优势,打造国家级生物医药及高端医疗器械先进制造业集群。到2025年,医药产业应税销售收入达到千亿元规模。
加强医药产业公共基础平台建设。建设国内有影响力的医药创新中心等行业创新平台,打造集研发、检测、孵化、展示、交易、人才培养等功能于一体的生命健康产业公共服务平台,建设国家级生命健康产业专业孵化器。吸引研发团队和创新型企业入驻。推进工业互联网标识解析二级节点(特定行业应用服务平台)建成投用。加快整合上下游企业、高校、科研院所资源,推动建设医药全产业链公共服务平台和医药产业大数据中心,打通行业间数据壁垒,加速医疗医药企业数字化转型。
|
依托特色优势,做强做长产业链,打造产业集群,建设新材料产业国家高新技术产业基地,到2025年,材料产业应税销售收入达到千亿元规模。
以国家高性能纤维及复合材料高新技术产业化基地建设为抓手,发挥龙头带动作用,加快新产品研发,加强产业协作,推动石化、纤维及复合材料产业协同发展,加快产品应用,推进产业规模化集聚化,促进军民融合发展,打造高性能纤维材料产业集群。
|
以国家火炬计划东海硅材料产业基地为抓手,围绕光伏、半导体、钛材料等行业高端方向,加强技术攻关,推进技术改造,延长产业链条,打造国际水平的硅材料制造基地、石英加工中心。推进钛材料开发利用形成产业规模。积极发展特种功能新材料,以高性能复合材料及特种功能材料等产业为重点,加快推动生物基PTT材料、光学膜材料、高频柔性覆铜板材料、超高水氧阻隔膜、海水淡化反渗透膜等发展。
|
推动钢铁产业转型升级。顺应钢铁产业发展总体趋势,支持钢铁企业加大技术改造投入力度,开发高端钢种,推动钢铁产品结构调整升级、产业提质增效。持续提升行业绿色环保和智能制造水平,稳步淘汰低效落后产能,加快企业绿色化改造,提高钢铁产业绿色化低碳化水平。引进大型化、绿色化、智能化项目,打造千万吨级优特钢基地。充分利用国家资源循环利用基地和大宗固体废弃物综合利用基地,推进钢铁制造加工、经销贸易、回收加工等各环节协作配合,发展钢铁再生资源加工产业。
以关键核心零部件、高端装备等为主攻方向,推动装备制造业高端化、智能化、绿色化、服务化转型升级,突破关键核心技术,鼓励工业互联网、智能制造、共享制造等新模式应用,提高柔性个性化生产能力,推动专业化增值服务,提升产业质效。以专用装备、新型电力装备、农用机械装备等特色产业基地建设为依托,以大型智能工程机械、智能矿山机械、自动化港航装备、风电核电装备、农业机械、纺织机械后整理设备、碳纤维成套装备、汽车零部件等为重点,以技术进步和自主创新为动力,加快关键领域重大装备技术攻关和研制,巩固提升优势装备制造业。加强军民融合,做大做强工业机器人、工业自动化系统等智能装备产业。到2025年,装备制造业应税销售收入500亿元。

加快高效低碳燃气轮机试验装置国家重大科技基础设施项目建设,结合国家石化产业基地建设,推进技术研发和成果就地转化。推动风电装备制造业规模化、集聚化、高端化发展,加强关键核心部件研发,强化上下游产业链配套。提质发展光热光伏及海上风电产业,加大科技投入,建立光伏发电、海上风电等领域科技创新平台,推进在关键技术、高端产品开发上取得突破。
推进新能源综合利用,优化能源消费结构。坚持沿海风电规模化和内陆风电分散化并举,探索建立海上风电试验场,探索开发深远海风电,有序发展陆上风电,建设陆上风电平价示范基地。多元化推动太阳能利用,建设“光伏+”综合利用平价示范基地,探索推进光热综合利用。综合开发利用生物质能。合理开发氢能。稳步发展核能产业。安全利用核能,加快推进田湾核电续建。
聚焦前沿科技技术和产业发展趋势,加强关键核心技术研究,强化新技术新产品攻关突破、试点示范和推广应用,培育壮大新一代信息技术、节能环保、数字创意、海洋装备等产业,推动互联网、大数据、人工智能等同各产业深度融合,构建各具特色、优势互补、结构合理的战略性新兴产业增长引擎,在促进新经济、新业态发展上成为标杆。
新一代信息技术产业。着力突破核心技术,重点发展封装材料、应用电子、软件和信息服务,壮大产业规模和能级。依托硅材料、封装材料的基础优势,加强资源整合,做大封装材料产业规模,培育集成电路产业,争取在高端设计、关键元器件、专用电子设备、先进封测等领域实现更大突破。加快发展软件与信息技术服务业,围绕工业互联网、人工智能等重点领域,推动软件和信息技术企业与社会各领域融合发展,开发自主可控、面向不同应用场景的软件产品和解决方案,提高数字化发展的信息技术支撑能力。
节能环保产业。以改善生态环境质量为核心,在高效节能技术、污染治理、资源循环利用等领域培育招引具有自主知识产权、竞争力强的企业,推动先进技术产业化、规模化。做大做强节能服务产业,创新合同能源管理服务模式,推动服务内容向能量系统优化、区域能效提升拓展。提升环境综合服务能力,在园区环境污染集中处理、城镇污水垃圾处理等重点领域深入探索第三方治理模式。
数字创意产业。抢抓数字经济发展机遇,以文化创意和数字设计为核心,以新一代信息技术为支撑,依托西游文化、非物质文化遗产等特色资源,积极开发虚拟现实、增强现实、全息成像、裸眼3D、交互娱乐引擎开发、文化资源数字化处理、互动影视等核心技术,大力发展动漫、游戏电竞、文创产品、文化科技等重点领域,创作优质、多样、个性化的数字创意产品。
以高端化、智能化、绿色化、服务化为导向,探索传统产业高质量发展新路径,推进传统产业优化升级和布局调整,向价值链高端攀升,在践行高质量发展要求,推动质量、效率、动力变革上成为标杆。着力推进传统产业技术改造、设备更新和制造模式转变,全面提高生产效率和产品质量。促进传统产业和新兴产业融合发展,引导催生新技术、新业态和新商业模式。推动不符合区域产业定位、环境承载要求和安全保障标准的存量产能转移搬迁、转型升级。
推进建筑业现代化。优化建筑结构、继续壮大规模,鼓励大型建筑企业做大做强,支持骨干建筑企业加快进入桥梁隧道、港口航道、地方铁路、高速公路等高附加值基础设施建设领域。加快新型建筑工业化发展,推行装配化绿色施工方式,完善工程建设组织模式,推动智慧工地建设,提升工程质量品质。发展安全健康、环境友好、性能优良的新型建材,推进产业链上下游资源共享、系统集成和联动发展。到2025年,全行业技术装备率达到3万元/人。
实施企业培育行动计划,提升强优企业创新能力、行业带动能力和市场占有率,推动科技型中小企业数量、质量和效益同步提升,发展壮大上市企业队伍,形成产业层次高、产品质量高、科技含量高、经济效益高、环保安全标准高的企业发展新局面。引导企业业务流程数字化、产品数字化、客户服务数字化,增强企业核心竞争力。
以骨干企业、龙头企业为重点,细化服务举措,合理调度资源,引导强优企业创新转型、做大做强。到2025年,应税销售收入突破百亿企业16家。健全中小企业服务体系,强化科技型中小企业招引,加强政策引导,实施创新驱动,强化专业服务,支持中小企业壮大规模、加快发展,培育一批具有自主品牌的“隐形冠军”企业、行业小巨人企业和专精特新企业,到2025年,国家科技型中小企业2000家以上。支持企业建立规范的企业制度和资本运作机制,拓展企业融资渠道,到2025年,上市公司13家以上。
|
聚焦服务业重点领域和关键环节,鼓励服务业企业向制造环节延伸拓展业务范围,大力发展生产性服务业,高品质发展生活性服务业,探索发展服务业新产业新业态新模式,建设服务业集聚区,打造服务业品牌,培育服务业竞争新优势。
推动制造业企业研发、设计、销售等服务环节专业化、高端化发展,发展服务型制造,引导服务业与制造业以及服务业各领域融合发展,促进农业生产服务业一体化转型。提升“互联网+服务业”融合发展水平,加快服务业数字化、网络化、智能化发展步伐,促进平台经济、共享经济、体验经济等新型服务业态有序发展。发挥品牌对服务业高质量发展牵引带动作用,实施服务业标准化建设和品牌培育工程,优化产业发展生态,提升服务品牌形象。
加快发展优质生活性服务业,融合提升住宿餐饮、文化旅游、金融服务、医疗保健、教育培训、家政服务等行业发展水平,不断提高高品质生活服务供给能力,更好满足群众多层次多样化美好生活需要。

|
建设港口型国家物流枢纽城市。以港口物流为龙头,加强资源整合,大力发展空港物流,推动多式联运发展,提高物流效率,降低物流成本,打造全方位、多层次、便捷高效的现代综合物流体系,形成大商贸、大流通、大市场的格局。
加强物流关键节点与制造业的衔接。建设完善具有仓储、配送、加工生产资料和产品功能的产业基地型物流节点。加快引进和培育具有核心竞争力的物流企业,积极发展第三方物流。着力提升物流业现代化、信息化发展水平,加快智慧型物流园区、物流物联网络、应急物流、冷链物流、海河联运物流等新型物流基础设施建设步伐。推动云计算、大数据、物联网、自动驾驶、无人仓等现代技术在物流领域的应用,加快物流业务流程数字化改造,提高物流业智慧化、信息化发展水平。依托新亚欧大陆桥陆海联运通道,持续强化通道沿线合作,高水平推进将上合组织国际物流园建设,打造服务中亚—环太平洋的物流集散中心、“一带一路”沿线国家和地区的国际物流合作基地。
推动邮政业高质量发展。实施“快递进村”工程,实现村村通快递。探索建设城市社区配送服务中心,形成具有公共服务属性、广泛覆盖各小区(小型社区)的城市配送网络体系,打造中国快递示范城市。加快国际邮件互换局(交换站)建设,支持快递物流企业在自由贸易区、保税物流园区等区域内建设跨境快件物流中心,提升快递物流企业服务跨境电子商务的能力。
彰显山海特色,打造国际知名海洋旅游城市、全国知名海滨度假旅游目的地。深入挖掘旅游资源潜力,紧密围绕“食、住、行、游、购、娱”六要素,加快医疗保健、住宿餐饮、娱乐会展、旅游购物等旅游配套设施建设,构建完善旅游空间布局。丰富旅游产品结构,提升旅游产品品质,推动海洋度假、生态休闲、健康养生、文化体验等高端休闲旅游产业发展。建设连岛景区至海上云台山景区跨海观光索道、国际邮轮母港,打造集中展示连云港山海文化和西游文化的旅游地标性建筑。深入发展全域旅游,推进连云区、东海县创建国家全域旅游示范区,推进灌云县、灌南县、赣榆区、海州区创建省级全域旅游示范区,到2025年,新增5A级旅游景区2家,4A级旅游景区5家,国家级旅游度假区2家,省级旅游度假区2家,省级全域旅游示范区2家以上。加强智慧化、数字化景区建设,推进“互联网+旅游”。多模式、多渠道加强旅游资源市场宣传推广,不断提升旅游影响力和吸引力。推进“旅游+农业”“旅游+工业”“旅游+交通”,拓展旅游新模式,创建省级工业旅游区3个。
推动文旅融合发展。开发工业体验、自驾旅居、康养休闲、文化研学等文旅融合新业态产品,推进非遗文化、精品演艺、旅游景区深度融合,打造高品质旅游演艺产品,打造“白天看景、晚上看戏”体验式旅游线路,构建文旅产业融合发展新格局。培育发展文旅消费新业态新模式,打造城市文旅消费新地标,创建省级文旅消费示范区、文化产业园,推进创建国家文化和旅游消费试点城市,建设面向“一带一路”国家(地区)的国际文化旅游消费城市。到2025年,力争接待游客达8000万人次,旅游产业增加值占地区生产总值比重10%。
建设国家级跨境电商综合试验区。坚持制度创新、管理创新、服务创新,完善跨境电商线上公共服务平台、线下产业园区平台,健全信息共享、金融服务、智能物流、信用保障、统计监测、风险防范等六大体系,建设跨境电商物流枢纽,健全海外仓服务体系,完善全球物流网络,探索在监管模式、商务模式等方面先行先试,推动生产制造、口岸服务及跨境贸易之间无缝衔接,着力打造跨境电子商务生态圈,推进跨境电商集聚发展。探索跨境电子商务模式创新,培育知名度高、影响力强的跨境电商龙头企业,跨境电商交易额年均增长20%以上。推进核心区连云区加快建设大陆桥跨境电商产业园、连云新城跨境电商创业孵化基地,重点打造跨境电商平台、体验中心、进出口物流集散中心,优化服务环境,完善“前店后厂”的跨境电商运作模式,探索具有本地特色的跨境电商发展新路。鼓励县区依托特色产业、园区平台,探索跨境电商新业态、新模式,建设各具特色跨境电商产业园区,带动地方特色产业转型升级。高标准建设电商产业集聚区,完善电商物流配送体系,建设城市电商集散地,推动电子商务规模化、标准化、产业化发展,构建电商产业园发展格局。

优化服务贸易结构,扩大技术、文化、数字等服务贸易,巩固提升旅游、运输等传统服务贸易,鼓励开展中医医疗、保健服务等中医药服务贸易。建设连云港检验检测产业园,创建国家检验检测高技术服务业集聚区,培育以数字商务为标志的新型服务贸易业态。推广自贸试验区改革举措,招引全球研发中心、维修中心、检测中心、分拨配送中心等功能性机构入驻,开展服务贸易。延伸加工贸易产业链、提升价值链,探索建立大宗商品集散中心、“一带一路”沿线国家(地区)海产品综合性交易市场等贸易平台。
坚持金融产业与实体经济互动并进,加快金融业做大做强和创新发展。彰显金融业的先导作用和资源优化配置功能,通过金融改革支持全市经济转型升级,提高金融服务自贸试验区建设和“三新一高”产业效率,努力做到金融业态更加丰富、融资模式更加多元、金融创新更加活跃、金融环境更加优良,努力建设成为区域性金融节点城市。到“十四五”末,金融业增加值占地区生产总值的比重达到7%左右。
打造全业态金融机构集群。对接国内大型金融机构,大力引进银行、证券、保险等具有行业影响力的领军金融企业,推动设立民营银行。加强与国内外金融机构和企业集团合作,聚集各类新增金融机构,增强金融资源归集和配置能力。
提升全方位金融服务能力。坚持金融服务实体经济的本质要求,发展科技金融、普惠金融、绿色金融等特色金融,大幅度增加金融供给,优化信贷结构,支持“三新一高”产业、临港产业、信息技术产业等特色产业发展,保障全市重大项目、重点工程建设资金需求,为实现高质量发展提供有力金融支持。
推进深层次金融改革创新。提升金融服务外贸水平,积极支持和引导金融机构为国际基建工程、装备制造产品和技术输出提供金融服务。发展离岸金融、航运金融、供应链金融,为国际贸易和国际资本合作提供融资支持。积极推进自贸试验片区金融创新,推动外汇管理、跨境业务、离岸业务等方面实现新突破。推动地方金融改革发展,支持金控集团积极承接国内金融机构交叉持牌,发起或参与成立的证券、保险、私募基金等金融机构。支持地方法人金融机构引入战略投资者,推动质量和效益同步提升。优化高质量金融生态环境。健全金融信用体系,加快风险监测预警信息化建设,不良贷款率和不良贷款继续保持全省较低水平。压减存量,严控增量,严厉打击非法集资等金融违法行为,加强金融司法保障,有效维护金融债权和金融消费者合法权益,营造安全、有序的金融业发展环境。
第六章 建设国家现代海洋城市
深入推进向海发展,巩固扩大国家海洋经济发展示范区建设成果,加强海洋资源开发与保护,推动海洋一二三次产业深度融合发展。
培育壮大高效特色海洋渔业。推进工厂化海水养殖、多营养层级海水增养殖、深远海养殖、远洋捕捞,发展冷链物流、水产电商等产业,鼓励发展海洋休闲渔业新业态、新模式,鼓励发展休闲渔船建设和海洋牧场等,拓展渔业功能,促进渔业增效和渔民增收。加快综合性海外远洋渔业基地建设步伐,推动远洋渔业经贸合作,开拓远洋渔业资源。推进南极磷虾产业园建设,参与国际渔业资源开发,建设远洋渔业精深加工工程技术中心等研发机构,发展远洋捕捞、精深加工、冷链物流等,培育特色远洋渔业精深加工集群。
发展海洋高端制造业。依托江苏海洋大学和新医药、装备制造等优势产业,加强海洋科技创新,开展海洋生物医药制品研发及推广应用,提高海洋生物产业发展水平,培育生物医药产业新增长点,建设海洋生物医药产业集聚示范区。依托江苏海洋大学、相关研究机构和涉海企业科研中心,构建海洋基础研究平台、高科技研发平台和科技应用平台,加快构建海洋科技创新体系,提升科技对海洋经济的贡献率。加快发展海洋高端装备制造业,着力培育具有较强创新力和影响力的重点骨干龙头企业。重点围绕海洋风电设备生产制造、海水淡化设施设备制造、岸基智能装卸系统制造、船用智能装卸臂制造等领域,积极开展高端重大装备、短板装备攻关研发,推动海洋装备制造业高端化、智能化、绿色化、服务化发展。
发展海洋服务业。完善港口集疏运体系,推动航运与铁路、公路、航空协同发展,“深水大港、远洋干线、中欧班列、物流场站”无缝对接,发展海洋交通运输业。加快推动滨海度假、邮轮旅游、海洋运动旅游、海洋文化旅游等海洋旅游产品开发,推动海洋旅游产业发展壮大,实现旅游休闲产业海陆联动发展。推进连岛国家5A级旅游景区和秦山岛国家4A级旅游景区创建,推动连云区创建国家级全域旅游示范区。深度挖掘海洋文化底蕴,发展海洋特色文化旅游,打造专属文化旅游品牌。积极发展海洋运动、海洋生态展示、海洋文化、海洋科技,拓展海洋产业发展深度与广度。
提高海洋资源综合利用水平。扩大产能、优化生产工艺、加快产业升级、强化品牌建设,打造工业盐生产基地和绿色食用盐生产基地。推进盐化工产业融合发展,促进基础化工产品向高附加值精细化工产品转变。结合沿海工业园区开发、重大项目建设及重点海岛用水需求,建设田湾核电站海水淡化及除盐水项目和海岛海水淡化项目,推进海水淡化和海水综合利用。
加快提升沿海县区、功能板块、开发园区的发展水平,展现特色城镇风貌,完善城市发展功能,推进临港产业集聚集约、人口快速集中集聚,支持建设省级沿海港产城融合发展示范区,推进港产城深度融合。以生产、生活、生态岸线合理配置为重点,优化利用沿海岸线资源,适度加强港区和园区的城市配套功能建设,适度建设满足基本生活需求的商住配套设施。连云城区岸线充分展示海港城市的景观风貌,北翼和南翼沿海板块积极推进港产联动,完善城市配套。加快赣榆区海岸线修复,开展特色主题公园、精品民宿酒店等配套设施建设,串联海州湾度假区与秦山岛旅游景区,打造滨海生态环境。
开发海洋生态特色资源。挖掘海洋文化内涵,整合开发海上旅游产品,发展帆船、赛艇、冲浪、潜水等海上运动,丰富海洋牧场、休闲购物、餐饮住宿等功能,提升沿海旅游度假区功能,打造国际知名海洋旅游目的地。建设西连岛渔港综合经济区,推进渔家客厅、礁湾览景等建设,呈现渔村聚落风貌,彰显海滨特色。推动前三岛创建国家级海洋牧场示范区。深入实施蓝色海湾工程,打造省海滨旅游目的地,建设中国沿海最美海岸线。
加强海洋生态环境治理。建立海洋资源环境承载能力监测预警机制,加强海岛资源和自然岸线生态保护,严格规范占用海岸线的开发利用活动,推进沿海防护林、滩涂湿地生态系统修复和保护,打造沿海生态大廊道。建立“陆域+流域+海域”协同推进的环境治理体系,加强沿海污染防治,开展海水养殖尾水治理达标试点,加快推行入海污染物排污总量控制制度,全面提升沿海环境综合治理水平。

以整体优化、协同融合为导向,统筹存量和增量、传统和新型基础设施发展,硬件、软件并重,精准补齐短板,优化基础设施布局、结构和功能,构建系统完备、高效实用、智能绿色、安全可靠的现代化基础设施体系。
按照适度超前、互联互通、安全高效、智能绿色原则,打通“大动脉”,畅通“微循环”,构建现代化立体式综合交通网络体系。加快建设连通长三角、京津冀、中西部地区的高速铁路网,预留预控沿海高铁廊道,构建便捷高效的货运铁路网。强化连云港—南京—黄山通道建设,密切与粤港澳大湾区联系。完善快速畅通的高速公路网,提升高等级公路质量。建设区域性航空枢纽,提高航空货运能力,推进通用机场建设。打造国际枢纽海港,完善港口集疏运体系,构筑畅通高效航道网。建设功能完善、多种运输方式间“零换乘”的综合客运枢纽,增强区域辐射带动能力。
提升客货运输服务体系,构建统一开放有序的运输市场。加大绿色、安全、便捷等高品质出行服务供给,构筑高铁、航空、公路等多层次客运服务体系,依托综合客运枢纽,实现多种交通方式有效衔接,推进联程联运服务,发展旅客联程运输,鼓励引导绿色出行。拓展多样化客运服务,鼓励和规范定制客运、网约车等新模式发展。构建高效率货运服务体系,以提质、降本、增效为导向,促进交通物流融合发展,加强国际航空货运能力建设,优化港口航线布局,完善铁路货运体系,谋划高铁货运能力建设,推进铁路货运干线通道与港区、物流园区有效联通。优化调整运输结构,推进大宗货物及中长距离货物运输向铁路和水运有序转移,推动多式联运发展,积极发展集装箱运输。发展城市绿色货运配送。

完善市域内部综合交通体系。打通城区间快速连接通道,深入推进城市交通拥堵综合治理,完善城乡融合的交通基础设施网络,加快推进城乡客运服务一体化。完善市县、县乡、乡村交通网络,加强乡村与城市公交站点有序衔接和融合建设,提高农村地区交通通达深度。打造城际、城市、城乡客运无缝衔接的客运枢纽,实现多种交通方式有效衔接。

图1:连云港市“十四五”综合交通运输体系规划图

建设长三角地区能源基地。实施田湾核电续建工程,探索开展绿色核能供热。支持采用整体煤气化联合循环发电(IGCC)多联产供热制氢的煤炭清洁利用技术,降低污染物排放量。推进华能燕尾港2×1000MW级大容量高效超低排放燃煤发电开展前期工作,力争开工建设。规划建设连云港抽水蓄能电站。建成赣榆LNG接收站,构建国家天然气海上道通重要支点。推进石化产业配套油气储运基地建设,国家原油战略储备基地开工建设,完善油气管道网络,推进连云港—仪征原油管道、连云港—徐州成品油管道建设。推进连云港现代煤炭供应链服务示范基地、连云港港煤炭储备能力提升工程建设,提升煤炭供应能力。
优化电网主网架,推进花果山500千伏输变电、徐圩500千伏变电站主变扩建、田湾核电—盐都开断环入徐圩500千伏线路建设,优化220千伏、110千伏变电站布点,建设安全坚强智能电网。深化电力体制改革,支持各类市场主体参与电力市场化交易,推进徐圩新区增量配电业务改革试点。
巩固提升防洪排涝能力,完善防洪减灾体系,增强基础设施防洪的协调性,确保防洪安全。开展沂沭泗百年一遇提标工程前期工作,推进实施新沂河、新沭河扩大工程,继续实施海堤巩固完善、病险水库及水闸除险加固、区域防洪排涝、节水供水、农村水利等重大水利工程,加强中小河流防洪治理,有效解决防汛中的薄弱环节,提高水安全综合保障能力。构建完善水资源配置体系。实施水资源优化调配工程,优化用水需求,建设节水型社会,形成水资源节约保护和高效利用的倒逼机制,提供安全优质水资源。提升通榆河供水稳定度。推进灌区综合改造,完善农田灌排体系。加快水文事业发展,加强水文基础设施建设,完善水文预警预报体系。到2025年,基本建成与经济社会发展要求相适应的水利保障与服务体系,主城区城市防洪标准达到100年一遇,城市河道排涝标准达到20年一遇。
专栏15:水利重大工程 推进实施新沂河、新沭河扩大工程,新沂河新沭河百年一遇提标工程,石梁河水库生态修复工程,海堤巩固完善工程,盐东控制拆建工程,兴庄河、烧香河上游段、青口河等12条中小河流治理工程,病险水库除险加固工程,病险水闸除险加固工程,青墩水库新建工程,大中型灌区续建配套与现代化改造工程,通榆河赣榆段送水工程,城市应急备用水源工程,西部丘陵山区抗旱应急水源工程、水库移民后扶工程。 |
深入实施创新驱动发展战略,以建设国家创新型城市为抓手,立足“中华药港”、燃气轮机大科学装置、新材料产业基地等重点科创载体和平台,在更高水平上集聚创新资源,加速攻关核心关键技术,在科技创新上争当表率,推动经济增长向创新驱动转变。
聚焦优势特色产业,以产业升级、企业需求为导向,构建以企业为主体、市场为导向、产学研深度融合的技术创新体系,打造“地标产业+产业研发服务平台+高新技术企业和高端研发机构”的产业创新发展生态,深化区域性产业科技创新体系建设。
聚焦产业发展需求,规划建设花果山大道科创走廊,打造科创资源集中承载区和创新经济发展引领区。积极融入国家科技创新战略布局,建成高效低碳燃气轮机试验装置国家重大科技基础设施项目,促进科技成果落地转化,集聚一批燃气轮机配套及关联企业。加快研发平台建设,推动新型研发机构发展,探索非营利性运行模式,建设体制新、机制活、特色鲜明、科技创新能力强、品牌知名度高的新型产业技术创新平台,提升创新资源整合、产业技术研发、成果转移转化、企业衍生孵化等功能。到2025年,建成省级以上企业研发机构200个,大中型工业企业研发机构基本实现全覆盖。推动设立海外研发机构、海外联合实验室、离岸孵化器等平台,配置全球创新资源,承接高端技术转移。

|
发挥高新区创新发展示范引领作用,建设科技服务大市场,加快建设“创业苗圃—孵化器—加速器”孵化链、众创社区(研发社区)和科技服务业集聚区。深化建设国家农业科技园区,加快东海县省级农高区建设,创建国家级农高区。支持有条件的县区创建省级高新区。加快创新创业载体建设,创建省级以上双创示范基地、小型微型企业创业创新示范基地。
建设全链条创新创业服务体系,提升初创企业和创新团队技术、资金、人才等一站式服务水平。加强创业投资机构与创业创新企业、团队和基地对接合作,积极吸引天使投资、创业投资向平台汇聚,形成多元化、多渠道的创业创新资金支持体系。
强化企业创新主体地位,完善企业创新支持服务,支持大中小企业和各类主体融通创新,培育充满活力的创新型企业集群。
第一节 强化企业创新主体地位
|
加大对企业自主创新的引导和支持,鼓励加大科技研发投入,加强应用技术研发和先进技术应用,促进科技成果向现实生产力转化。支持参与国家、省级科技计划和重大工程项目,健全由企业牵头实施应用性重大科技项目机制,引导创新要素向企业集聚,使企业成为研发投入、技术创新、创新成果应用的主体。支持和促进重大技术成果工程化、产业化,推进重点产业技术创新,突破关键核心技术,研制关键产品。开展“小升高”培育行动,支持装备改造升级、管理创新升级,培育专精特新“小巨人”企业、单项冠军企业。国家级高新技术企业总数力争突破1000家。支持基于自有知识产权的标准研发、评估和试验验证,支持企业参与国际标准、国家标准、行业标准制定,开展商标国际注册,突破技术和贸易壁垒。
促进创新链和产业链精准对接,加快科研成果从样品到产品再到商品的转化。支持行业骨干企业联合高校院所、上下游企业,开展产业原始创新、应用研究和集成创新,研发前瞻性、原创性、标志性科技创新成果。引导科研院所人才团队联合企业开展技术攻关和产品研发,支持有条件的企业创建院士工作站、博士后科研工作站、研究生工作站、工程技术研究中心、企业技术中心、工程研究中心“三站三中心”和重点实验室,形成组织健全、结构互补、功能协调的产学研合作体系。重点推进与江苏省产业技术研究院合作,在共建专业研究所、企业联合创新中心、人才培养等方面开展全面合作。充分发挥高校研究院、技术转移中心、“科技镇长团”“科技副总”等作用,引导更多创新资源服务企业技术创新。到2025年,校企合作联盟达到1500个。
加快形成多元化、多层次、多渠道的科技创新投融资体系,有效引导各类资本围绕科技创新进行金融产品创新与资源配置,构建覆盖科技创新全链条的金融支撑体系。加大财政性科技投入力度,建立长效财政科技投入增长机制,探索财政科技投入新渠道。探索政府、银行、担保机构、创投资本多种合作形式,支持天使投资、创业投资、风险投资等金融机构为创新型中小企业提供中长期股权投资,积极发展科技小额贷款公司、科技融资租赁公司等新型科技金融组织,加快发展科技金融中介服务机构、科技保险。创新信贷政策和金融服务产品,设立科技创业投资基金,健全科技金融风险分担机制,创新财政资金使用方式,探索设立科技创业投资基金,以信贷风险补偿资金池为基础,通过资金联动,实现投、贷、拨、补、奖功能有效整合,建立覆盖全市的科技金融风险补偿资金池和备选企业库,引导金融资本、社会资本加大对科技型中小企业的支持,不断降低科技型中小企业融资的准入门槛和融资成本。加大对符合条件的科技企业股权、债券融资支持力度,扩大直接融资规模。
坚持人才是第一资源,深化人才发展体制机制改革,实行更加开放的人才政策,全方位培养、引进、用好人才,构筑集聚国内外优秀人才的发展高地。
把人才资源开发放在创新驱动发展最优先的位置,强化创新型人才培养导向,创新高校教育模式,完善科研院所人才培养机制,加快形成一支规模大、富有创新精神、敢于承担风险的创新型人才队伍。加强博士后科研工作站、创新实践基地、技能大师工作室、高技能人才公共实训基地和境内外培训基地等人才载体建设,不断完善人才国际化培养模式,激发人才干事创业活力。加大技术技能人才培养力度,打造省级、市级技能大师工作室和乡土人才工作室。加大“花果山英才计划”对创业人才支持力度,培育高水平创新型企业家和创业导师。加快人力资源服务业发展,积极培育一批综合型、专业型骨干人力资源服务机构,努力打造人力资源服务产业集聚高地。强化人才公共服务体系建设,依托“人才之家”等人才服务平台,打造融人才工作资讯、项目申报、在线服务于一体的人才大数据平台。
建立灵活高效的人才引进机制,构建政府引导、用人单位主体、社会参与的人才引进体系。实施高端领军人才引进计划,引进一批国内外顶尖科学家、重点学科带头人、创新创业领军人、紧缺高精尖技术人才。坚持产才融合,持续举办“花果山英才双创周”等人才活动,吸引高端人才智力要素加速向我市重点产业及项目快速集聚。采取柔性引进、项目引进、平台引进、专项资助引进等方式,打造区域引才品牌。推进海外人才汇聚,探索放宽自贸试验区聘雇高层次和急需紧缺外籍专业人才条件限制,建立海外高端人才需求信息发布和定向联系引进机制。鼓励与国外知名高校开展中外合作办学。加大对“一带一路”沿线国家教育合作项目的支持力度,打造“丝路东方留学连云港”教育品牌,培养引进国际化复合型人才。探索国际人才管理改革试点,推进海外人才离岸创新创业基地建设。

完善人才评价机制,强化人才分类评价导向,以职业属性和岗位要求为基础,充分发挥政府、市场、专业组织和用人单位等多元主体的作用,分类建立符合不同人才成长规律和职业专业特点的人才评价机制。创新人才激励机制,建立完善以能力贡献为导向的人才激励机制。完善人才奖励荣誉制度,营造尊知重才的社会环境。完善市场化、规模化人才基金运作机制,升级“人才贷”“人才投”“人才保”等系列金融产品,拓宽人才、项目和资金的对接渠道,构建多层次人才金融产品供给体系。创新人才服务机制,建立健全“人才之家”信息系统和“一站式”服务中心,完善“线上+线下”人才服务网络。推进高层次人才关系在高校、创业在园区“双落户”制度,为各类高端人才提供定制化服务。构建适应新时代发展要求的人才发展治理体系,增强党管人才战略协同治理能力,建立基于职业的人才分类新框架,形成面向国际、面向市场、面向创新驱动的人才开发和使用制度。
深入推进科技体制改革,加快转变政府职能,大力破除束缚创新的制度性障碍,优化创新政策供给,鼓励开展协同创新、协同研发,构建开放包容、公平竞争、活力彰显的一流创新环境。
推动创新资源整合,集合优质资源与优势平台,加快形成科教资源共建共享的机制。优化专业服务体系,共建创新服务联盟,加强中小企业公共服务平台网络建设。积极融入国际、国内创新网络,促进创新资源和创新需求的有效对接,不断提升创新合作水平。加快发展科技服务业,推动研发设计、检验检测认证、知识产权、技术转移、创业孵化、科技金融、科技咨询等专业科技服务专业化、规模化、网络化发展。
推动国家级专业性公共服务平台、省级中小企业公共服务示范平台和龙头骨干企业公共技术平台在连云港落户发展,为企业、创业团体和个人提供跨学科、跨区域的创新研发服务。支持企业在国内外建设研发中心,构建创新网络重要节点,汇聚创新资源。支持按照自愿原则和市场机制,构建以企业为主导、产学研合作的产业技术创新战略联盟,不断优化联盟在重点产业和重点区域的布局。推进产教深度融合发展,拓宽校企合作,支持职工科技创新,培育全市产业发展急需紧缺的专业技术人才和产业工人,切实推进产业工人队伍建设改革,打造有理想守信念、懂技术会创新、敢担当讲奉献的高素质产业工人队伍。
加快科技管理职能转变,推动政府职能从分钱、分物、定项目向定战略、定方针、定政策转变。推进科研院所科研体制改革,构建充分体现科研人才智力价值、激发人才创新活力的体制机制,建立科技创新决策、奖励、补偿、援助、免责、共享机制。推进科技成果使用、处置和收益权改革,支持科技人员以股权、期权、分红等方式参与收益分配。积极探索在自贸试验区开展与国际接轨的人才跨境流动制度、科技成果转移转化等试点,形成可复制可推广经验。探索建立自贸试验区内外联动创新机制,积极开展与上海自贸试验区、江苏自贸试验区南京片区和苏州片区的战略合作,与市内开发园区、功能板块联动发展,促进区域间科技成果转移和产业化,构建跨区域的联动创新机制。改革财政科研投入方式,构建效果导向的创新支持评价体系、严格规范的创新成果评估机制、边界清晰的容错试错机制和科学适度的风险保障机制。
整合创新资源,完善创新支持体系,建设功能完善的创新创业载体,加强知识产权保护,大幅提高科技成果转移转化成效,构建适宜创新创业的生态系统。
实施全民创业行动计划。加强“双创”载体和服务平台建设,加大创新创业税收、用地、融资、人才等政策支持力度,降低创业门槛和成本,打造良好创新创业生态,努力营造“敢为人先、宽容失败”创新创业文化氛围,鼓励更多劳动者创业创新。健全优秀创业项目遴选制度,促进创业项目向创业实体转化。建立创业风险预警和防范机制。
加大中小微创业群体扶持。完善中小企业服务网络,发挥中小企业服务联盟作用,加强中小企业公共服务平台、小微企业创新创业示范基地等载体建设,开展服务绩效评估,提升服务质量,扩大服务规模,到2025年,建设市级以上创业示范基地30个。
做强创业载体。突出产业导向,建设具有区域特色的创业园、创业基地,加快建设返乡创业园、众创空间、创新创业实践基地等建设,完善创业服务,鼓励社会性服务机构提供创业支持,加强对返乡创业重点人群、创业致富带头人、农村电商人才等培训教育,推动创业提质增效。
建设国家知识产权示范城市,建立健全以知识产权为导向的技术需求和供给对接机制。加快建设连云港市知识产权保护中心,鼓励市场化知识产权运营机构发展,严厉打击知识产权侵权行为,持续提升知识产权创造、运用、保护、管理和服务能力,培育知识产权密集型产业和企业,推动全市知识产权综合实力达苏北领先水平。加大知识产权保护力度,健全知识产权协同保护机制,发挥维权援助中心作用。建设质量协同公共服务中心,建设全国质量强市示范城市。

发挥港口区位优势,增强精准性,注重差别化,开拓“两个市场”,用好“两种资源”,汇聚人流、物流、资金流、信息流,加快构筑功能强大、优势突出、特色鲜明的国内国际双循环战略链接,在服务全国构建新发展格局上争做示范。
坚定不移实施以港兴市战略,紧紧围绕“一带一路”交汇点战略支点建设,打造亚欧重要的国际交通枢纽和智慧物流中心,探索建设“一带一路”综合改革开放试验区,积极参与国际产能合作,主动融入“丝路贸易”,提高对“一带一路”的战略支撑能力。
坚持向东开放引领向西开放,深耕日韩、东南亚等重点地区,全面深化与“一带一路”沿线国家的交流合作,实现更大范围、更宽领域、更深层次的开放,打造东西双向、更富活力的开放新门户,在更高水平建设“一带一路”新亚欧陆海联运通道标杆示范项目上争做示范。高水平推进上合组织出海基地和中哈物流中转基地建设,持续推进霍尔果斯—东门经济特区建设,打造中欧班列“江苏号”连云港标杆,推进在班列重要节点建设海外仓,强化沿线合作,延伸东西货源,构建“东部出口基地+中西部集结中心”枢纽对枢纽运输格局,将中欧班列建设成为集跨境电商、中转集拼、国际铁海联运等功能于一体的综合系统,更有效率畅通陆海联运通道,更加有力服务新亚欧大陆桥经济走廊。抢抓区域全面经济伙伴关系协定签署机遇,放大区位优势,推动与日韩经贸合作
|
机制化、合作平台建设高端化、高能级经贸活动举办常态化,在货物贸易、服务贸易、物流运输等方面先行先试。
建设国际枢纽海港。立足陆海联运、海河联运,加快完善国际性港口基础设施和集疏运体系,推动航运与铁路、公路、水路、管道、航空协同发展,“深水大港、远洋干线、中欧班列、物流场站”无缝对接,构建“大枢纽、大路网、大运输”发展格局。推进集装箱干线港建设,增加远洋干线的数量、密度,开辟至欧洲远洋干线航线,加密至日韩、东南亚近洋航线,扩大辐射范围。建成连云港港30万吨级航道二期工程,跻身世界级深水大港行列。提升国际班列运输质量、效率、成本的市场化优势,巩固服务中亚及跨里海地区的主通道地位。建设区域内贸中转中心,打造铁路集装箱中心站,优化陆桥国际班列和国内班列的线路铺划,促进苏鲁豫皖内河港口联通和沿海南北货源集结分拨,丰富多式联运综合服务平台和“一带一路”沿线数据交换功能,提高中哈物流合作基地、哈国霍尔果斯无水港运营质效,增设国际物流节点和海外物流基地。深化港口改革创新和对外合作,提高港口运营质量和效益,从运输港向物流港、贸易港、产业港转型。推进一类航空口岸开放,提升机场服务能力。推进徐圩港区、灌河港区扩大开放。
完善港口集疏运体系。加快融入“一带一路、区域联动”的开放布局和“供需互促、产销并进”的循环体系,增强海河江、铁公水多式联运优势和“通道+枢纽+网络”作用。推进连云港区转型升级,强化国际合作,提高“港航路贸”合作水平。完善多式联运系统,加快港区、园区铁路专用线建设,打通铁路集疏运“最后一公里”。加强内河航道建设,构建涵盖苏鲁皖豫的海河联运体系。强化互联互通、合资合作以及港园联动、区港互动,共同组建跨区域多式联运联合体,打造上海国际航运中心北翼强港和长江第二条出海黄金通道。

依托“一带一路”交汇点战略支点优势,加快交通枢纽转化为枢纽经济,培育构建枢纽偏好产业体系,大力发展空港、海港、高铁枢纽经济区,推动枢纽经济成为更高层次开放、更高质量发展的重要支撑。依托空港枢纽,扩大机场口岸开放,完善高效集疏运体系,提升机场服务能级,建设空港产业园,加快创建省级物流园区。发挥港口优势,提升港口综合功能,大力发展集装箱多式联运,加强与腹地产业联动,引导发展各具特色的临港产业,有序建设临港物流园区。发展港航服务业,健全保税仓储、流通加工、商贸交易等服务功能,巩固拓展混配矿、精选矿等特色品牌,培育壮大国际航运、保税物流、跨境电商、冷链物流、大宗商品交易等新兴业态,推动港口从装卸运输型向物流供应链拓展,增强港口多元价值创造能力。强化高铁枢纽带动作用,打造高铁商务区、高铁物流基地。加快发展信息枢纽经济,推动大数据产业园建设、运营和应用,更好运用数据手段,推动“一带一路”国家或地区在更宽领域、更高层次开展交流合作。
推动“一带一路”智慧物流中心建设,深化与国际物流服务商合作,推动物流中转、仓储、分拨、配送、运输等综合链条有效整合,建立完善交通物流数据政企共建共享机制。建设花果山国际机场空港产业园,推动空港保税物流中心和冷链物流基地建设。加快与徐州陆港、淮安空港等苏北关键交通物流节点合作,共同组建跨区域多式联运联合体。建设连云港“一带一路”供应链基地,打造集保税仓储与加工、商品材料聚合与交割、国际联运总包以及货物贸易于一体的现代化物流基地。探索建立日韩中转物流基地。
积极参与“一带一路”国际产能合作。紧紧围绕优势产业和新兴产业,推动优势产能走出去,培育国际经济合作和竞争新优势,不断拓展产业发展空间。创新园区发展模式,探索开展跨境经济合作区、产业转移园区等合作共建。持续优化对外贸易结构,做大做强加工贸易,提高传统优势产品科技含量和附加值,积极支持资本技术密集型产品出口,培育高新技术产品出口,打造以石化为特色的出口企业集群,推动出口贸易向中高端发展。鼓励跨境电商企业面向“一带一路”沿线国家和地区拓展业务,拓宽贸易畅通渠道,深化贸易合作交流。加快建设“一带一路”大数据产业园,推动跨境数据交换流通。开展“一带一路”气象合作,提高气象保障服务水平。
打造特色化“一带一路”国际交流合作平台。稳步扩大上合组织国际圆桌会议、中国(连云港)丝绸之路国际物流博览会、江苏农业国际合作洽谈会、中国(连云港)国际医药技术大会、新亚欧陆海联运通道司法协作研讨会等重大品牌活动影响力,增强“一带一路”沿线国家(地区)交流合作平台作用,建成集聚优质资源要素的东西双向开放重要门户。建好用好连云港论坛,推进论坛永久会址建设,深化国际执法安全合作,不断扩大论坛效应,有效服务保障双循环新发展格局。
聚焦江苏自贸试验区连云港片区目标定位,推进联动创新区建设,深化制度创新,集成超越,在自贸试验区建设上争做示范。
围绕“亚欧重要国际交通枢纽、集聚优质要素的开放门户、‘一带一路’沿线国家(地区)交流合作平台”的功能定位,深入推进制度型开放,建立与国际先进规则相适应的投资贸易制度创新体系,着力培育国际化、法治化、市场化营商环境,形成开放新动能。发挥先行先试优势,拓展试点范围、深化试点领域,推动体制机制创新。加快优质要素资源集聚,探索区域合作新模式、新机制,提升自贸试验区对“一带一路”交汇点建设的战略支撑作用。
以制度创新为核心,开展深层次探索和试验,逐步推动自贸试验区制度创新、系统集成。深耕“口岸”和“班列”两大优势,加快多式联运综合服务平台建设,丰富国际贸易“单一窗口”功能,整合创建国际班列公共信息平台,搭建陆海联运电子数据交换通道,探索建立以“一单制”为核心的便捷多式联运体系,积极参与构建陆路贸易和多式联运国际新规则。突出产业支撑能力提升,依托石化产业基地、中华药港、新材料产业基地等建设,围绕产业链、供应链、价值链,积极探索新业态新模式,充分发挥制度创新在产业转型升级中引领作用。
大力推进“数字自贸”,加快信息化、智能化平台建设,完善5G网络、大数据等新基建,拓展区块链、物联网等新技术应用。完善综合保税区基础设施建设,拓展加工制造、展示交易、研发检测、跨境电商进出口等功能。加快连云港国际邮件互换局(交换站)、汽车整车进口口岸等建设,积极推动药品进口口岸、铁路对外开放口岸、知识产权保护中心等重大载体平台尽快落地,丰富开放发展功能。深化大宗商品分拨中心建设,积极开展保税仓储、期货交割等业务,努力建成大宗商品交易中心。建设消费品分拨中心,形成具有一定国际影响力的轻工产品、农副产品等进出口集散地。探索依托自贸试验区规划建设中日、中韩产业合作平台和载体,推动制度型开放先行先试。
发挥自贸试验区示范引领作用,突出政策共享、平台共用、设施联通、联动创新、协同发展,放大溢出效益和辐射效应,带动全市共享自贸试验区改革红利。加强省级以上开发区、高新区、海关特殊监管区域(场所)、特色产业集聚区与自贸试验区协同联动,设立自贸试验区联动创新区,建立协同发展机制,推动全市更高水平开放。深度融入长三角一体化,深化与淮海经济区、陆桥沿线开放合作,不断提升自贸试验区的辐射带动力。
统筹高水平引进来和高水平走出去,提升出口质量,增加优质产品进口,推动规则理念、创新技术与要素配置模式融合互促,提升国际经贸合作层次和水平。
加快推动吸引外资由总量规模增长向质量、集约发展转变,提高吸引外资综合竞争优势。完善市场化、专业化、集成化招商机制,围绕重点产业,加大产业链供应链招商力度,强化招引先进制造业,重点引进生产性服务业,着力提高外资并购、境外设备租赁、融资租赁等利用外资方式比重。注重引资与引智、引技相结合,重点招引跨国公司的先进制造环节、工业设计和研发机构。增强产业链供应链和产业生态圈吸引力,引导外资多点布局和提质增效,支持外资扩大投入,推动外资企业本土化发展。
突出优势产业,加大外贸龙头企业培育力度,提升企业自主创新能力,强化企业品牌建设。优化贸易结构,提升高附加值产品出口,加快贸易转型升级步伐,充分发挥服务贸易促进外贸转型升级和创新发展的引领作用。转变外贸发展方式,促进外贸优进优出,大力发展跨境电子商务等新型贸易方式,加快跨境电商综试区建设,做大跨境电商网购保税进口规模,促进跨境电商新业态发展。建设外贸转型升级示范园区,打造徐圩新区以石油炼化为特色的企业集群园区和国际影响力的特色产业,加快省级和国家级出口基地建设,加快形成外贸集聚区拉动外贸出口增长的示范效应。
实行积极的进口政策,扩大进口,促进对外贸易平衡发展,优化进口商品结构,支持先进技术设备、关键零部件、能源资源产品、节能降耗环保产品、适应消费升级需要的产品进口,加快培育外贸增长新动能。
优化园区空间布局和产业定位,彰显开放底色,激发改革活力,强化创新驱动,注重分类指导,推动产业协同、竞争错位,把开发区建设成为践行新发展理念和培育发展新动能的引领区、高水平营商环境和便利创业创新的示范区、先进制造业和现代服务业的集聚区、深化改革开发和体制机制创新的先行区。
优化园区产业布局和定位,进一步明确特色主导产业,围绕产业链上下游发展,招引培育延链、补链、强链项目。构建开发区创新发展生态体系,建优建强创新载体,依托现有基础和优势产业,建设功能强大的科技平台、创新平台和创新载体,培育壮大创新主体。加强园区协同发展,引导园区在产业、企业、产品等方面耦合协同,推动园区形成共生互补的产业生态体系。整合园区优势资源,培育特色产业先进制造业集群。建设园区信息基础设施,开展智能化改造,推行数字化管理,打造安全、环保、绿色、便捷、节能、舒适的新型智慧园区。
加强园区规划布局,统筹生产、生活、生态空间,合理预留园区拓展用地,科学划定功能边界。提高土地集约利用水平,突出“以亩均论英雄”,提高土地利用强度和产出效益。建立健全环保、能耗、用地、质量、安全等倒逼机制,优化调整土地存量。
完善园区环保基础设施,开展污染第三方治理,推广使用清洁能源,推动园区循环化改造,创建绿色园区、循环园区。优化环境准入管理,实行最严格的生态监管,探索生态环境管理新机制,深入推进省产业园区生态环境政策集成改革试点。
进一步理顺开发区管理与开发、条线与属地、区内与区外等各方面的关系,支持有条件的开发区探索市场主导型管理模式,营造一切有利于开发区发展的外部环境。加快制度创新和先行先试,深化园区人事薪酬、财政管理、投融资等体制机制改革,激发园区干事创业积极性。支持园区共建共享,完善产业共育、利益共享、风险共担的合作共建机制。复制推广自贸试验区经验,对标国际标准,深化“放管服”改革,推动在制度创新、改革开放、产业培育等方面联动创新、协同发展,持续优化营商环境,降低制度性交易成本。

抢抓国家战略叠加机遇,建立健全区域发展合作机制,探索区域合作新路径,积极参与区域发展分工,深化重点领域合作,培育区域特色发展新空间。
建立国家东中西区域合作示范区统筹发展机制,推动资源、资金、技术、人才自由流动和有效衔接,深度参与“一带一路”沿线国家和地区合作,辐射带动中西部地区外向发展。创新互利合作机制,积极引进中西部科教资源,推动科技创新和产业发展深度融合,推动完善示范区支柱产业上下游配套产业链,发展配套产业。发挥港口在示范区发展中的核心作用,对接中西部地区产业、项目、合作的用港需求,建设服务中西部地区的进口资源加工基地、出口产品生产加工基地。
强化基础设施互联互通,打通沿海、沿江和省际通道,优化联通盐河、灌河、通榆河、淮河、京杭运河和长江的“一港四线”海河联运格局,加强连云港亚欧陆海联运通道、淮河出海通道等的延伸和联通,在主动融入长三角一体化中谋求新突破。以石化、冶金、生物医药等为重点,在工业、旅游、科技、人才、资本等重点领域,全面参与长江经济带建设,持续加强生态环境系统保护修复,积极承接长三角发达地区和长江经济带重化工业和工程机械、轻工食品、纺织服装等优势产业高质量转移,打造区域内有影响的产业发展中心、长三角地区科技成果转化基地和有效辐射内陆腹地的动能转换试验区。加强与长三角在产业转移、创新成果转化等方面的对接,共建长三角区域产业合作示范区、先进制造业域外产能基地和新兴产业创新成果产业化生产基地等省际产业合作园区。探索以社会保障卡为载体建立居民服务“一卡通”,在全市就医、交通、旅游、金融等领域实现一卡通刷,推动长三角区域“一卡共享、同城待遇”。
立足沿海、服务淮海、辐射陇海,建设大港口,构筑大平台,发展大产业,畅通大物流,构建分工合理、优势互补的区域协同发展新格局,服务区域开发开放。深化与淮海经济区核心城市产业、商务、金融、人才等多领域合作,打造便捷出海通道,建设服务淮海经济区核心区对外开放的重要枢纽。积极参与淮河生态经济带建设,统筹加快重大基础设施建设,畅通淮河出海通道。
加快南北共建创新试点园区建设,完善共建机制,加强产业对接、人员交流、园区管理,打造高质量发展的区域跨界合作园区。建设镇江连云港工业园省级创新试点园区,创新园区管理体制,完善园区运营机制,推进园区共建共享,打造“一带一路”协同发展基地、长三角产业合作发展基地和江苏省高质量区域协调发展示范基地。
全面促进消费,拓展投资空间,促进产业和消费双升级,充分发挥需求对供给的牵引作用,构建新发展格局,更好满足人民对美好生活需要。
坚持需求牵引供给、供给创造需求,立足扩大内需战略基点,激发消费潜力,建设现代商贸流通体系。发展服务消费,适当增加公共消费,建设城市强支点,开拓城乡消费市场,增强消费对经济发展的基础性作用。
提升传统消费能级,加快衣食住行等实物消费品质发展,促进文旅休闲、健康养老、家政幼托、教育培训等服务消费提质扩容,规范汽车流通领域发展,科学统筹加油(气)站布点建设。培育新型消费,深挖网络消费、绿色消费、社区便利店等新兴消费热点潜力,发展“线上+线下”新零售业态,积极推进电商进农村,活跃夜间市场,拓展假日消费空间。
优化流通网络布局。提高街区品牌集聚度、消费便利度、市场繁荣度,形成步行街与周边民主路老街、盐河巷等大型商业综合体、商街的相互补充、相互带动、相互促进的消费生态环境。同步推进城乡商贸流通体系建设,加快农产品冷链物流建设,推进菜市场智慧化改造。培育壮大流通主体。全面营造放心消费环境,打造“连云港老字号”,倡导绿色消费,强化市场秩序监管,推进消费领域信用体系建设。
发挥投资对优化供给结构的关键作用,优化投资结构,提高投资效益,保持投资合理增长,在产业投入上争当表率,推进一批强基础、增功能、利长远的重大项目建设,使投资在促消费、惠民生、调结构、增功能、强后劲、促协调等方面持续发挥支撑作用。聚焦新型基础设施、交通、水利、新型城镇化、农业农村、生态安全和民生保障等领域,实施补短板、强弱项重大工程项目,进一步发挥有效投资对促进城乡区域协调发展、改善民生等方面的支撑作用。重点加强先进制造业等重大产业项目建设,着眼于传统产业提高传统产业创新能力和水平,鼓励企业设备更新和技术改造,推动产业高端化、智能化、绿色化。着眼于加快培育新增长点,扩大战略性新兴产业投资,推动先进制造业集群化发展,增强新产业新业态顺应新需求模式的能力。创新投融资方式,发挥财政资金撬动功能,推广政府与社会资本合作模式,带动更多社会资本参与投资。提高政府投资效率,积极发展财政贴息、基金注资、担保补贴、投资补助等间接投资。
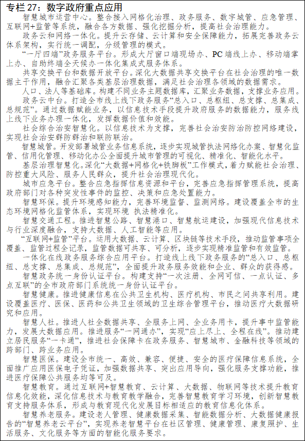
紧紧抓住数字技术变革机遇,充分释放数字化发展的放大、叠加、倍增效应,抢占新一轮发展制高点。加强数字社会、数字政府建设,提升公共服务、经济社会治理数字化智能化水平。
围绕“云、数、网、端”等重点领域,积极发展数字经济支撑产业,推动数字产业形成和发展,通过数字技术催生新产业。利用数字技术全方位、全角度、全链条赋能传统产业,大力发展工业互联网、智能制造,推动数字经济和实体经济深度融合。
积极发展云计算产业。加强云计算龙头企业引进合作,稳步提升大规模分布式存储、计算资源的管理效率和能效管理水平。开展云计算应用示范,搭建面向石化、生物医药、冶金、新材料、高端装备制造业等特定行业特定领域的工业云平台,发展普惠性“上云用数赋智”,鼓励中小企业将业务系统向云端迁移。开展工业专用软件、工业数据分析、在线虚拟仿真、协同研发设计等类型云服务,提高制造业基于工业云的商业模式创新能力。
培育数据要素市场。以高新区、连云区的大数据中心等为依托,加快建设“一带一路”大数据产业园,重点发展“一带一路”大数据中心和“一带一路”大数据创新中心,着力提升数据采集、存储、分析、应用等能力。加快推动数据要素市场培育,推动多行业、多领域、跨部门、跨层级数据共享开放和有序流通,积极探索数据资产确权、评估、定价、交易模式,推动数据资源化、资产化、资本化开发利用。
壮大数字化新业态。大力发展数字文化内容产业,依托西游文化、丝路文化等丰富的历史文化资源,积极推动历史文化资源与现代舞台艺术、广播影视、视觉艺术、工艺与设计等现代技术的融合互动,大力发展数字创意、数字出版、数字影音、游戏动漫、互动新媒体等数字内容服务业。促进数字文化内容产业与文旅休闲等产业融合发展。加快发展新兴服务业态,加快整合线上线下资源,支持在线教育、互联网医疗、线上办公等线上服务新模式,推进平台经济、共享经济、众包众创、微经济发展壮大。
支持软件业做大做强。依托现有产业基础,推动软件和信息技术服务业集聚化、高端化发展。围绕产业发展需要,以工业互联网基础平台建设为依托,坚持“数据引领、软件定义、应用带动”,大力发展基础通用软件、高端应用软件、智能化软件、网络化软件及行业解决方案,支持高端工业软件、新型工业APP的研发和应用,发展工业操作系统及工业大数据管理系统。加快行业应用软件向服务化、平台化转型,推动“软件+硬件”“软件+内容”“软件+服务”深度耦合。

围绕石化、冶金、食品等传统产业及新医药、新材料、新能源、装备制造等优势产业的数字化发展需求,加快引进培育具备整体设计能力和解决方案提供能力的智能装备系统集成企业,以及从事工业软件、工业互联网、工业大数据、工控安全等集成应用的企业。实施制造业数字化、智能化改造专项行动,鼓励行业龙头企业开展智能化改造诊断,支持建设一批具备信息深度自感知、智慧优化自决策、精准控制自执行能力的智能工厂和数字化车间,不断提高精准制造、敏捷制造和智能制造水平。推动建立面向工业大数据的存储、集成、访问、分析、管理开发环境,积极鼓励面向特定行业、特定场景的工业APP开发应用,支持制造业企业基于大数据、工业互联网等开展协同研发、协同制造、服务型制造、个性化定制、在线检测、远程智能服务,不断提升企业研发设计、生产制造、运营管理等资源配置效率。

以线上线下融合发展为导向,运用大数据、人工智能等现代数字技术改造提升健康、养老、旅游、文化等生活性服务业以及现代物流、电子商务、金融等生产性服务业,持续壮大平台经济、共享经济、体验经济等新业态、新模式,不断提高相关服务业行业数字化、网络化、智能化发展水平,支持服务产品个性化、多样化发展。加强数据资源在服务领域的开发利用和云服务平台建设,推进政府信息、公共信息等数据资源开放共享,推进重点领域大数据高效采集、有效整合、安全利用和应用拓展。
加快搭建面向农业、农村的数字农业云服务平台,围绕农业生产、经营、管理、服务等环节信息化需求,支持农业数字化发展,推动农业发展方式转变。积极推动物联网、大数据、人工智能等相关企业与农业对接和深度融合,提升农业生产重点环节、重点领域的信息化、数字化、智能化应用水平。着力培育东海设施园艺、灌南食用菌、灌云生猪养殖、赣榆水肥一体化、海州设施蔬菜、连云紫菜养殖、徐圩香河生态种养一体化等物联网推广示范点,建好智能农业示范基地,增强农业规模化、精准化、设施化生产能力。加强农产品质量监管,建立国家农产品质量安全监管追溯管理信息平台,扩大信息化监管追溯覆盖面。大力发展农村电商,鼓励龙头农产品企业开展网络营销平台、电子交易市场建设,建设一批特色农产品电商示范乡镇,不断优化农产品电商运营模式,完善配套体系。到2025年,农业信息化覆盖率达70%,省级智能农业示范点达到10个。
|
深化数字技术在社会民生领域的协同应用,大力推进“互联网+”“人工智能+”,增强服务的精准性、高效性。
高标准建设智慧校园,实现网络教学环境全覆盖,加快形成互联互通、协同服务的数字教育资源公共服务体系。积极推进教育云建设,加快建设基于互联网、云计算技术的教育协作平台和科研平台。积极推动教育理念、媒体、技术、资源、手段和方法智慧化、数字化转型,探索智慧教学模式变革,支持人工智能、大数据在个性化、针对性教学计划等方面的应用探索。积极创新“互联网+教育”运营模式,支持开发“名师课堂”“名校网络课堂”“专递课堂”“在线开放课程”等多种形式的数字教育资源,打造直播、课程、平台相结合的一体化在线教育产品。
依托良好医药资源优势,加快培育发展智慧医院、互联网医院、远程诊疗中心,提供健康教育、医疗信息查询、电子健康档案、疾病风险评估、在线疾病咨询、电子处方、远程会诊、远程治疗和康复等多种形式的健康医疗服务,提高服务效率,降低服务成本。推动建设覆盖公共卫生、医疗服务、医疗保障的医疗健康管理和服务大数据采集监测体系,发展基于大数据分析的临床决策支持、诊疗行为和用药行为监控,支持大数据及人工智能在药物研发、医学影像、辅助诊疗和基因分析等领域的深度应用。规范医疗卫生机构加强健康医疗大数据采集、存储和共享,加强安全隐私保护等关键技术攻关,确保数据隐私和安全。
建设智慧文广旅体系,推动旅游、文化、交通、公安、景区、旅行社、酒店、公路、铁路、机场等交通数据资源整合共享,加强多维度旅游大数据积聚、处理和分析挖掘,探索基于大数据的旅游全媒体精准营销。加快智慧景区建设步伐,为游客更加方便快捷的旅游信息获取、旅游计划决策、旅游产品预订支付及景区泊车、景区公厕引导、景区导览等综合服务,提升旅游的舒适度和满意度。开发云上旅游,探索新的服务业态。依托旅游大数据平台,建设完善旅游应急指挥体系,提升重点景区游客流量监管、预警和及时分流疏导能力,实现旅游及时精细化监管。
实施社会保障卡“一卡通”工程,发挥社保卡在智慧政务服务和智慧城市建设中的支撑作用,加快推进社保卡跨地区、跨部门应用,探索以社保卡为载体建立居民服务“一卡通”。加快完善社会保障服务大数据体系,积极推动跨层级、跨部门信息共享平台对接,完善跨部门、跨区域业务联动和应用协同,构建线上线下一体化、方式多样化、多渠道优质高效的社保服务体系,提升服务效率和公众满意度。积极推动社保大数据在精准服务、政策推演、决策支持和科学监督等方面的深度应用。
整合政务信息系统,推动政务服务线上线下一体化发展,强化部门协同、数据共享、流程再造,提供便捷高效满意服务,提升政府治理数字化水平。
以电子政务、新型智慧城市建设等为抓手,构建全市一体化政务服务平台,加快推进人口信息、法人单位信息、自然资源信息、公共信息信用库等基础信息资源与行政审批服务系统的互联互通,努力实现自然人、法人基础信息共享、用户认证信息交互、证照信息共享、办件信息交换、统计分析和监督考核。建设政务大数据融合分析平台,以数据驱动创新,打造整体运行、共享协同、深化融合的支撑、应用和保障体系,形成以大数据为支撑的科学化、精准化决策服务体系,提高治理能力。建立政务数据目录更新机制,推进政务数据目录标准化,建立主题数据库,完善基础数据库,探索建立数据开放和开发利用的制度体系,完善数据共享平台和开放平台,建立政府与社会双向互动的大数据采集、交换、应用工作机制。加大政府部门云服务应用力度,加快电子政务信息系统向统一云平台迁移改造步伐,提高重要信息系统和关键基础设施的云计算应用水平。
全面深化“不见面审批(服务)”改革,围绕公众和企业办事需求以及政务服务各环节、各领域,以互联网、大数据、云计算等技术手段为依托,以服务驱动和技术支撑为主线,加快建设“互联网+政务服务”业务支撑体系、基础平台体系、关键保障技术体系、评价考核体系,打造统一、规范、多级联动的“互联网+政务服务”平台,形成网上大厅、办事窗口、移动客户端、自助终端等多种形式相互衔接融合、各有侧重的综合政务服务体系,服务不同类型需求,不断提高政务服务标准化、精准化、便捷化、平台化和协同化水平,实现群众“点餐”与政府“端菜”相结合,让数据“多跑路”,让群众“少跑腿”。
完善大数据处理分析、辅助决策支撑和资源自动配置等功能,建立智能分析、信息共享、协同作业的城市管理体系,实现实时监测、精准服务和精细化管理,实时掌控城市运行态势,提高城市治理、辅助决策能力和应急协同处置能力。加快新型智慧城市建设向基层延伸,推进县城智慧化改造、新型智慧社区建设与“城市大脑”联动发展,提高城乡基层治理智能化、协同化、集约化水平。加强大数据、物联网、人工智能等数字技术在基层社会综合治理、城市管理、市场监管执法、环保监测、能源监测、治安管理、水文管理、应急管理、网络内容治理等领域的应用,加强系统整合、数据共享、业务协同,不断提升治理体系和治理能力现代化建设水平。

坚持科技引领,系统布局新型基础设施,加快传统基础设施数字化升级,保障网络安全,增强经济发展新支撑和新动能。
加快建设新一代高速、移动、安全、泛在数字基础设施,打造互联互通高速智能立体化网络。实施5G网络规模部署,提升接入能力、服务质量和应用水平,实现5G网络全面覆盖和普及商务应用。推进覆盖城乡千兆光纤网络建设,提升覆盖质量和范围,打造“双千兆宽带城市”。稳步推进IPv6规模化部署和试点示范,加快工业互联网建设步伐,推动窄带物联网、工业过程/工业自动化无线网络、时间敏感网络等广泛应用,实现面向多环境、多场景的深度覆盖,增强网络基础资源支撑能力。优化互联网数据中心布局,重点建设一批面向公共服务、应用服务、重点行业和大型企业的大数据中心。加快国际互联网数据专用通道等数据通道关键枢纽设施建设,稳步提升国际通信服务能力和互联互通能力。
构建高水准智慧交通体系,推动公路、铁路、海运、水运、航空、水利、邮政等传统基础设施智能化升级,协同建设车联网、船联网等信息网络基础设施,推进平台互联、数据互通和设施共享,完善综合交通协同运营与管控。加快建设智能港口和智能仓储系统,提升连云港港运营管理数字化、港航生产智能化、物流服务便利化发展水平,打造国内领先的智能化港口网络体系。加强综合智慧能源网络建设,推进能源与信息领域新技术深度融合。推进电动汽车充电基础设施建设,有序布局充电服务网络。推动市政基础设施智能化升级,加快多功能信息杆柱、智能路灯、智慧管廊、智能停车、智能井盖、智能安防、智能环境监测等建设。

落实关键信息基础设施保护、网络安全等级保护、数据安全管理等制度,建立跨行业、跨部门、跨地区的网络安全立体化监管体系,严厉打击危害网络安全的违法犯罪活动。加大对关键信息基础设施网络安全的防护力度和可靠性保障,强化重点领域工业信息安全防护体系建设,加快构建重要数据、个人信息安全保障防护机制和体系。推进落实网络安全“同步规划、同步建设、同步使用”三同步要求,强化政务信息化项目网络安全过程管理。加强网络安全应急防范体系建设,建设网络安全态势实时预警系统,增强网络基础设施安全防护和应急处置能力。建立网络安全情报协作机制,强化数据供应链、产业链威胁情报共享和应急处置联动。探索运用大数据、人工智能、区块链等新技术提高风险预知、预警和预置能力。加强网络安全知识技能宣传普及,充分发挥网络安全宣传周作用,引导全社会树立网络安全意识。
|
第六篇 建设现代化国际性海滨城市 促进城乡协调发展
落实主体功能区战略,建设城市强支点,高水平、高质量推进以人为核心的新型城镇化,促进城乡融合发展,实现人口、经济、资源环境的空间均衡。
充分发挥发展规划的统领作用,深入落实主体功能区制度,建立完善全覆盖的国土空间保护制度,强化空间发展统筹协调,保障重大战略任务、重大工程项目落地。
持续优化“一区一带两轴”发展格局。充分发挥中心城区要素集聚的规模优势,不断强化以中心城区、赣榆片区和徐圩片区为核心的连云港都市区中心功能和发展密度,提升发展位势和综合带动能力。继续深入挖掘沿海发展带港口、岸线等优势,推动港产城融合发展和组团开发,打造重化工业基地和区域航运物流中心。稳步推动东陇海发展轴和宁连发展轴串联发展,向西融入淮海经济区,向南融入长三角。全面提升“一主一副,三辅五重点”城镇空间发展水平。提升海州城区、连云城区、连云港经济技术开发区等中心城区发展能级,增强赣榆城区承载力和吸引力,扩大东海、灌云、灌南县城人口、产业集聚功能,聚力打造重点中心镇,放大扩权强镇改革成效,培育新兴增长点
强化城乡国土空间一体化设计,统筹安排市镇农田保护、生态涵养、城镇建设、村落分布等空间布局,精准划定“三线”,实行差异化管控,提高国土空间开发品质。按照生态功能划定生态保护红线,生态保护红线内,自然保护地核心保护区原则上禁止人为活动,其他区域严格禁止开发性、生产性建设活动,在符合现行法律法规前提下,除国家重大战略项目外,仅允许对生态功能不造成破坏的有限人为活动。全面开展永久基本农田整改补划,实行特殊保护,确保永久基本农田面积不减、质量提升、布局稳定。按照集约适度、绿色发展要求划定城镇开发边界,框定总量,限定容量,防止城镇无序蔓延。科学留白,留好未来发展空间。围绕土地综合整治、矿质环境治理、海岸带海岛修复等推进山水林田湖草生态保护修复和后期维护,优化山水林城田海的市域空间布局,建设山体森林的生态风貌和沿海新城风貌,构建通山达海的生态空间网络。优化镇村空间布局规划,引导村庄建设用地减量化,实施耕地全方位保护。
坚持人口资源环境相均衡、经济社会生态效益相统一,精准调控建设用地,挖掘存量土地资源,加强土地复合利用,促进经济社会发展格局、城镇空间布局、产业结构调整与资源环境承载力相适应,推动城市发展模式从粗放扩张向内涵提升转变,优化国土空间开发结构,提升开发效率。充分发挥发展规划统领作用,强化空间发展统筹协调,支撑全国性综合交通枢纽、国家历史文化名城、国家创新型城市、“一带一路”重要节点城市等城市发展定位,保障重大战略任务和重大工程项目落地。加强地下空间综合开发利用,科学确定地下空间开发利用规模和重点开发区域。
坚持陆海产业功能、交通体系统筹发展,推进港产城融合,优化陆海统筹发展结构效率。加强围填海的环境保护,实施生态系统为基础的海岸带综合管理,建设海洋生态岛链。加强陆海生态环境数据库建设和专项特色指标监测评估,建立海洋生态环境实时动态监控平台与机制。加强海岛及其周边海域生态系统的保护,科学合理利用海岛自然资源,进一步提高海岛管理的一体化水平,保持海岛土地、矿产、森林、野生动植物等各类资源管理的协调,增进管理的系统性和有效性。加强海岸带综合保护和利用,构建协同共治、良性互动的陆海开发格局,统筹考虑海洋环境保护与陆源污染防治,促进陆地国土空间纵深开发。
推进港产城融合有序更新,深入推进“城市东进、拥抱大海”,更大力度推动“港产城”融合发展,在城市功能和品质上走在前列,建设和谐宜居、健康安全、富有活力的现代化海港中心城市。
增强城市功能品质和辐射能力,打造高层次开放合作平台,提升高端商务、现代商贸、信息服务、创意创新等功能,提高经济密度和空间利用效率,增强人口承载能力。统筹城市规划、建设、管理,把生态和安全放在更加突出的位置,合理布局生产、生活、生态空间,优化城市功能板块布局,推动城区间城市功能互补、产业差别化特色化发展,促进城乡结合部融入城市布局,更高水平、更高质量满足生产生活、生态安全需要。海州城区重点发展行政、文化、商业、旅游等功能,形成沿海经济带和陇海经济带交汇的公共服务中心、文化旅游中心、教育科研中心。连云城区加快形成以国际贸易、商务服务、港口物流、总部经济等为主的高端服务中心,赣榆城区重点发展商业及海洋文化、旅游休闲等功能。加快滨海城市新中心等重点片区建设,加快各组团一体化步伐,促进港产城融合发展。
图2:优化城市发展格局

完善城市功能,提升城市支撑能力,增强金融、商务、商贸、信息、法律等综合服务功能,优化城市综合体和商业设施功能,发展国际商务中心,培育综合型特色消费中心,发展总部经济,优化创业创新环境,增强要素集聚能力和辐射带动功能。做好“山、海、文、城”相融相衬文章,改善人居环境、传承历史文化,提升城市软实力和可持续发展能力。推进高质量基本公共服务均等化,着力解决好就业、住房、教育、医疗、社会保障等突出问题,更好更充分满足群众需求。优化公共服务资源配置,缩小城区间基本公共服务差距。强化城市科学化、精细化、智慧化、人性化、长效化管理,提高城市治理效率。

建设“城市大脑”,加快发展新基建,推动传统基础设施数字化改造,建设数字社会、数字政府,综合运用大数据、物联网、云计算、人工智能等技术,实行城市网格化综合管理,建设智慧交通、智慧停车、智慧路灯、智慧医疗、智慧旅游等,提升公共服务、社会治理、经济服务等数字化智能化水平,推进城市现代化治理提质增效。
超前谋划布局城市“生命线”系统、应急救援和物资储备系统,提升各类设施平战转化能力。完善提升基础设施,加强智能化改造,增强城市防洪排涝能力,加强城市地下空间开发利用,全面提升对自然风险、卫生风险、社会风险等防御和快速修复能力,保障在极端情况下能正常运转。加强应急避难场所和应急救援能力建设,强化房屋建筑和市政公用设施抗震设防,落实配建人防工程,对已建成应急避难场所进行升级改造,提升城市综合防范能力。将城区内的绿地、广场、体育场馆及学校操场等开敞空间作为应急避难疏散场地,确保各类应急避难场所规划布局、服务范围、用地规模和道路、给水、供电、排水等配套基础设施基本满足应急避难需要,随时可用。
表3:应急避难场所建设一览表
片区 | 名 称 | 位 置 | 面 积 (公顷) |
海州区 | 海州公园 | 海宁西路北,新孔南路西 | 11 |
玉带河公园 | 玉带河与新孔路交叉口南两侧 | 8.3 | |
白虎山公园 | 东风路和西门路交叉口东北侧 | 11.6 | |
连云区 | 海棠湖公园 | 胡沟水库 | 8 |
龙门公园 | 在海一方北侧 | 22 | |
新丝路零点公园 | 零公里高速 | 9.6 | |
市民公园 | 西小山 | 16.5 | |
开发区 | 猴嘴公园 | 港城大道与郁林路交叉东南侧 | 48 |
大浦河公园 | 大浦路西侧 | 12.5 | |
赣榆区 | 青口河公园 | 青口河南侧、怀仁路东侧 | 19.1 |
提升市政设施服务能力,推动城中村、老旧小区改造、老旧产业区村居搬迁等,开展完整居住小区和绿色社区建设,健全住房保障体系,加强城市地下空间的综合开发利用,城镇常住人口保障性住房覆盖率不低于28%,城镇棚户区(危旧房)改造覆盖率不低于98%。加快创建省级生态园林城市,建设综合公园、专类公园,城市建成区绿化覆盖率不低于42%。完善城市景观系统,打造设施齐全、服务完善的城市生态空间。

图3:城市快速路网布局

提高以县城为重要载体的城镇化建设水平,提升县域经济发展质量,加快常住人口市民化,提升城镇化质量。
强化县城综合带动能力。把县城建设作为推进新型城镇化的突破口,加大要素保障力度和政策扶持力度,促进县城环境卫生设施提级扩能、市政公用设施提档升级、公共服务设施提标扩面、产业配套设施提质增效,推进东海县国家新型城镇化示范县城建设,提升全市县城承载能力。推进东海撤县建市。加快县城新型智慧城市建设,推进东海县国家级智慧城市试点建设,实现生活更加智慧、便捷、高效。
完善城镇体系。推进特色产业乡镇和重点中心镇以及新农村示范点规划建设,保护传统村落和乡村风貌,发展一批有特色、有档次、有品位的重点中心镇、特色小城镇或特色小镇。统筹县域城镇和村庄规划建设,完善小城镇联结城乡的功能,培育发展城乡产业协同发展先行区。按照“宜农则农、宜工则工、宜商则商、宜游则游”的原则,引导镇村挖掘优势、繁荣业态,发展镇村经济。
坚持以人的城镇化为核心、提高质量为导向,加快农业转移人口市民化,实现具备条件的农业人口“落户无门槛,迁入无障碍”。健全农业转移人口市民化机制,提高农业转移人口市民化质量,促进吸纳进城人口就业,不断增加农民收入。提升城镇包容性,推动农民工特别是新生代农民工融入城镇。完善财政转移支付和城镇新增建设用地规模与农业转移人口市民化挂钩政策,健全农业转移人口基本公共服务均等化运行机制,坚持基本公共服务政府主责,强化政府基本公共服务职能,提高公共财政保障水平,积极培育多元供给主体,创新供给方式,扩大居住证附加的公共服务和便利项目,实现基本公共服务常住人口全覆盖。
坚持农业农村优先发展方针,加强农业基础地位,以建设现代化农业为目标,以增加农民收入、保障有效供给为中心,坚持特色、优质、高效,深化农业供给侧结构性改革,健全农业社会化服务体系,推动农村一二三产业融合发展,丰富乡村经济形态,提高农业质量效益和产业竞争力。
增强保障粮食安全大局意识和责任意识,坚持“藏粮于地、藏粮于技”,稳步提升重要农产品综合生产能力,保障粮食、水产品、生猪等重要农产品的有效供给。实施最严格的耕地保护制度,以粮食生产功能区、重要农产品生产保护区为重点,建设国家重要的粮棉油、林果、蔬菜等农副产品生产基地。构建现代养殖体系,保护生猪基础产能,加强非洲猪瘟等重大动物疫病防控。加快农业实用技术推广,培育农业科技创新力量,加强种子资源保护利用,提升生物种业、农业机械、智慧农业等创新能力,用科技赋能农业。全面推进农业标准化生产,促进农业降本提质增效。改善农机装备、农田水利、仓储物流等设施条件,提升农业综合生产能力。完善粮食生产激励保护机制,提高种粮积极性。
深化农业结构调整,推动农业规模化、特色化发展,不断提升农业发展综合效益和竞争力。推动土地流转规模“百千万”工程,集中连片发展优质粮油、设施园艺、食用菌菇、畜禽、海淡水产等优势产业,打造产值超百亿元特色产业集群。以省级农业高新技术产业示范区建设为引领,加强资源整合,推广先进技术,建设主导产业鲜明、科技装备先进、带动作用明显的现代农业园区。推动农业绿色化、品牌化发展,积极推广绿色生产方式,加快建立从农田到餐桌的质量管控体系,培育“连天下”等区域公用品牌,大力推动绿色食品、有机农产品和地理标志农产品等认证,推动农业发展由增产向高效加速转变。发展外向型农业,建设连云港农业对外开放合作试验区,做强农产品国际贸易,加强农业国际合作,形成可复制可推广的经验,提高农产品国际竞争力。

坚持质量兴农,坚持问题导向和底线思维,补齐工作短板,加强农业投入品源头管控,夯实基层“网格化+精准监管”体系,聚焦重点产品、重点环节和重点区域监管,全面提升农产品质量安全水平和人民群众满意度。严格实施从农田到市场的全链条农产品质量安全监管,强化生产过程的管控,建立健全覆盖全程的监管制度、覆盖所有农产品的安全标准、覆盖各类生产经营主体的良好信用管理,全面推进农产品质量安全监管法治化、标准化、专业化、智慧化建设。严格落实地方政府属地管理责任和部门监管责任,推进农产品产地准出和市场准入相互衔接、食用农产品合格证与质量追溯有机结合。充分调动社会力量广泛参与农产品质量安全监管,加快形成政府监管、主体自律、社会协同、公众参与的社会共治格局。牢固树立风险防范意识,强化风险评估、智慧监测和应急响应,确保不发生重大农产品安全事件。
立足特色资源,推动乡村产业发展壮大,优化产业布局,完善利益联结机制,让农民更多分享产业增值收益。积极开发农业多种功能,推动现代农业加快形成产前、产中、产后一条龙,产供销、贸工农一体化融合发展新格局。立足县域资源禀赋,突出主导产业,建设现代农业产业园和农业产业强镇等现代农业建设和一二三产融合发展载体,创建农村产业融合发展示范园,推进连云区建设国家农村产业融合发展示范园,形成多主体参与、多要素聚集、多业态发展格局。发展农业产业化龙头企业等一二三产融合主体,鼓励发展农业产业化龙头企业带动、农民合作社和家庭农场跟进、小农户参与的农业产业化联合体。加快提升农产品加工业,重点发展优质稻米、专用小麦等粮食加工业,稳步发展大豆、花生等油脂加工业,着力促进酿酒产业品牌化、规模化发展,加快发展果蔬、水产品精深加工业。

推动农业与旅游、教育、文化、健康养老等产业深度融合,促进科技、人文等元素融入农业发展,结合农村人居环境集中整治和集中居住建设,建设融现代农业、乡土风情、森林游憩和农事体验于一体的休闲观光农业景区,发展农田艺术景观等创意农业。加快实施“互联网+现代农业”行动,推动农业生产、加工、销售等各环节“触网、上云”,推广“直播+农业+电商”新销售模式,提高特色优势农产品市场推介力度和市场流通效率。

加快构建适应现代市场经济和经济全球化需求的农业生产经营体系,鼓励和支持专业大户、家庭农场、专业合作社、协会、龙头企业、农业社会化服务组织以及工商企业开展多种形式的农村产业融合发展,加快农产品冷链物流体系和产地营销体系建设,推广农超、农企、农校等多种形式的产销对接,不断提高农业销售、信息、科技、物资、加工、劳务、金融、经营决策、政策和法律服务等各类专业服务机构发展水平,全面提高农业生产性服务能力。加强耕、种、管、收、加、销、烘干、储藏、冷链物流等全产业链服务,推动农业生产适度规模经营,培育壮大农业生产性服务业。积极开展市级农村产业融合示范点和农业产业化示范联合体建设,加大高素质农民特别是有文化、懂技术、会经营,且能够承接网络经济时代新业态的优秀复合型农业人才培养力度,稳步提高农业产业化发展水平。

落实乡村振兴战略,围绕“重整农业、重构农村、重塑农民”,深入推进乡村建设行动,打造生产、生活、生态同步发展,一、二、三产业融合发展,农业、文化、旅游一体化发展的新农村,加快农业农村现代化,促进农业高质高效、乡村宜居宜业、农民富裕富足。
引导城乡基础设施统一规划、统一建设、统一管护,推进产业发展和基础设施、公共服务等一体化建设。加强城市道路、干线公路、农村公路、渡口码头衔接,打通省际、市际、县际干支线“断头路”“瓶颈路”。优化城乡客运线网结构,建立以城市公交、城镇客运班线、镇村公交为基本框架的三级城乡客运体系。探索实行城乡道路客运班线统一管理、统一运营、统一模式的集约化运营,提高城乡道路客运运营效率和服务水平。提升市县乡(镇)村四级应急广播推广应用,加快智慧广电及高清频道全覆盖。优化城乡电网、管网设施等能源基础设施布局,推进电力、煤炭、油气、新能源协调发展。

全面改善乡村基础设施。以县域为整体,推进城乡基础设施统筹布局和共建共享。全面改善乡村硬件基础设施,加快补齐农村交通运输、农田水利、农村饮水、乡村物流、宽带网络等基础设施短板,增强城乡基础设施协调性。完善乡村水、电、路、气、通信、广播电视、物流等基础设施,提升农房建设质量。提升农村公益性骨灰安放设施的硬件环境和服务水平,扩大殡葬服务供给。扎实推进农村改厕、生活垃圾处理和污水治理,提高生产、生活垃圾无害化处理和资源化利用水平,改善农村人居环境,不断提升村容村貌。推进农村新型基础设施建设,实施数字乡村战略,推动农业数字化转型,提高农民科技文化素质,建设一批有特色的绿色智慧乡村,建立健全农村公共基础设施管护长效机制。
坚持“资金集中、项目集聚、土地集约、效益集显”发展思路,加快打造各具特色的农业全产业链。加快推动现代农业示范园区、农产品加工集中区和农产品市场体系建设,鼓励开展以经营权流转、股份合作、联耕联种等多种规模经营形式,因地制宜开展以“全程机械化+综合农事”服务中心为主体的农业适度规模经营,努力建成一批专业化、标准化、规模化、集约化的现代农业基地。大力实施藏粮于地、藏粮于技战略,推动现代生物农业、设施农业、工厂化农业等新兴农业发展。强化农业科技和装备支撑,积极实施“宜机化”改造,加快推进农业机械化及农机装备产业转型升级,推进设施农业“机器换人”工程,积极实施农业生产全程机械化示范县创建,提高农业标准化和农业现代化水平。
第三节 巩固拓展脱贫攻坚成果同乡村振兴有效衔接
建立完善巩固脱贫攻坚成果长效机制,严格落实“摘帽不摘责任、摘帽不摘政策、摘帽不摘帮扶、摘帽不摘监管”要求,坚持标准不降、政策不变、队伍不散、力度不减,帮扶政策保持总体稳定,分类优化调整,工作重点转向加快推进产业、人才、文化、生态、组织等全面振兴,接续推进脱贫地区发展。在重点地区开展帮促行动,构建农村低收入人口增收和经济薄弱村发展长效机制。完善保险保障防止返贫机制,加强对低收入弱势群体的兜底保障功能。积极探索资产收益扶贫,创新扶贫资产运营管理机制,确保扶贫资产收益分配到村到户,真正形成资产收益扶贫长效机制。建立完善易返贫户和易致贫户返贫致贫风险因素的防控预警机制,推动农村特色产业可持续发展,实现巩固拓展脱贫攻坚成果同乡村振兴有效衔接。
|
健全城乡融合发展机制,牢固树立农业农村优先发展政策导向,全面深化农村改革,促进城乡要素平等交换、双向流动,增强农业农村发展活力。
推动要素城乡双向流动。重塑城乡关系,健全城乡融合发展体制机制,有序推动城乡要素跨界配置和产业有机融合,推进城乡协同发展,加快形成工农互促、城乡互补、深度融合、共同繁荣的新型工农城乡关系。推动人才、土地、资本等要素城乡双向流动,为乡村振兴注入新动能,更好激发农村内部发展活力,优化农村外部发展环境。
健全城市优质资源要素下乡长效促进机制,探索建立工商资本下乡负面清单制度,支持各类企业和社会组织在农村兴办各类事业。引导人才向乡村流动,鼓励企业家、党政干部、专家学者和专业人才等新乡贤参与乡村振兴建设。探索返乡就业人员在原籍地或就业创业地落户,鼓励农村集体经济组织吸纳人才加入。培养留得住、扎下根的乡村人才队伍,更好发挥乡村振兴人才支撑作用。
推进农村土地制度改革。完善“三权”分置改革和“三变”改革,保持土地承包关系稳定并长久不变,巩固和完善农村基本经营制度。落实第二轮土地承包到期后再延长三十年政策。放活土地经营权,积极推进土地经营权有序流转,发展农业适度规模经营。规范土地征收,落实征地补偿和社会保障体系,加快农村基础设施产权制度改革。深化农村集体产权制度改革,加强集体资产监督管理,切实维护集体经济组织成员权益,建立健全农村集体经济组织。稳慎推进农村宅基地制度改革,探索宅基地所有权、资格权、使用权分置实现形式。健全城乡统一的建设用地市场。保障进城落户农民土地承包权、宅基地使用权、集体收益分配权,鼓励依法自愿有偿转让。
加快培育农民合作社、家庭农场等新型农业经营主体,健全农业专业化社会化服务体系,发展多种形式适度规模经营,实现小农户和现代农业有机衔接。健全农业支持保护制度,保护基层重农抓粮、农民务农种粮积极性。加快职业农民培育。发展新型农村集体经济。健全农村金融服务体系,发展农业保险。充分考虑乡村新产业新业态用地需求,鼓励探索点状供地和混合用地模式。探索农村一二三产业融合、涉农投资、涉农消费等统计制度。
推进城乡基本公共服务普惠共享。综合财力许可和人民群众需求,根据常住人口规模、结构和流动趋势,合理优化基本公共服务功能配置标准,注重城乡资源集约统筹利用,健全基本公共服务清单动态管理制度,加快构建优质均衡的公共服务体系和高质量全覆盖的社会保障体系。推动城乡、区域基本公共服务均衡发展,支持公共资源配置优先向农村地区、脱贫地区倾斜,缩小城区之间基本公共服务差距,实现常住人口公共服务均等化全覆盖。
均衡配置城乡教育资源,优化城乡学校规划布局,共建共享优质教育资源。实施健康乡村行动,加强乡村医疗卫生服务能力、人才队伍、应急能力建设,加大对经济薄弱地区投入和政策保障力度。统筹城乡公共文化设施布局、服务提供、队伍建设,强化公共文化产品供给,健全城乡公共文化服务体系。完善城乡统一的社会保障制度。加快基本公共服务数字化、智能化,提高一体化便利化水平。
创新基本公共服务供给方式。强化政府基本公共服务供给主体责任,建立与经济发展和财力状况相适应的基本公共服务财政支出保障机制。科学划分各级政府基本公共服务事权与支出责任,强化基本公共服务提供和监管责任。完善政府购买基本公共服务清单制度,拓展社会力量参与渠道。加强基本公共服务绩效管理,适时引入群众评价机制,提高资金使用效益和服务质量。
提高政府经济治理能力,推动各类要素依据市场规则、市场价格、市场竞争实现更有效配置,有效促进经济循环畅通,激发各类市场主体活力。
深化要素市场化配置改革,完善要素市场运行机制,畅通要素自由流通渠道,推动要素配置实现效益最大化和效率最优化。
加快完善多层次资本市场,支持优质企业上市,加快发展江苏股权交易中心连云港分中心,打造区域性股权市场。加强农村金融服务体系建设,推进农村综合金融改革试点,完善农村土地经营权抵押贷款、工商资本租赁农地监管制度,推动集体经营性建设用地使用权、集体资产股份等依法合规抵押。稳妥开展林权抵押贷款。推动金融服务实体经济,完善市综合金融服务平台、中小微企业融资平台,支持金融产品创新,鼓励银行信贷规模持续增长,推动金融服务制造业转型升级。
深化农村承包地“三权分置”改革,巩固农村土地承包经营权确权登记颁证成果,探索确权成果在推进土地流转、抵押融资、承包地有偿退出等方面应用。加强农村宅基地管理,鼓励农民依法自愿有偿退出宅基地和农村住房,探索开展闲置宅基地复垦试点。探索建立农村集体经营性建设用地就地入市、异地调整入市和集体整治入市等机制,逐步建立城乡统一的建设用地市场。完善农村土地征收制度,保障被征地农民权益。完善国有建设用地转让、出租、抵押二级市场。推进长期租赁、先租后让、弹性年期供应、作价出资(入股)等工业用地供应方式改革,探索不同产业用地类型合理转换,按照产业链、供应链上下游关系供应工业用地,增加混合产业用地供给。探索建立城乡建设用地增减挂钩等管理模式。
健全城乡统一的人力资源市场,建立协调衔接的劳动力、人才流动政策体系和交流合作机制。加大政府购买基本公共管理和社会服务力度,引导高校毕业生和科教文卫体等人才资源向农村流动。完善机关企事业单位人才交流机制,畅通人才跨所有制流动渠道,探索从留学归国、“两新”组织等人才队伍中选拔机关事业单位急需紧缺的高层次专业人才。建立完善以资格评价、职业技能等级认定和专项能力考核为主要内容的技能人才评价体系。
加快发展技术要素市场,促进技术要素和资本要素融合发展,支持开发多样的促进技术转移转化的金融产品。探索国际科技创新合作新模式,促进技术进口来源多元化。
培育发展数据要素市场,推进落实数据资源确权、开放、流通、交易相关制度,完善数据产权保护制度,加强技术专利、数字版权、数字内容产品等保护。深化公共数据开放共享,促进企业登记、交通运输、气象等公共数据有序开放。推动公共数据与企业数据深度对接,规范数据开发利用场景,提升社会数据资源价值。加强数据资源安全保护,完善数据开放管理体系、隐私保护制度和安全共享机制。制定数据应用违规惩戒机制,加强对数据滥用、侵犯个人隐私等行为的管理和惩戒力度。
加强要素价格管理和监督,引导市场主体依法合理行使要素定价自主权,推动政府定价机制由制定具体价格水平向制定定价规则转变。完善价格听证机制,构建要素价格公示和动态监测预警体系,完善要素市场价格异常波动调节机制。完善要素收益分配方式,健全生产要素由市场评价贡献、按贡献决定报酬的机制。完善要素市场服务体系和监管水平。把要素的应急管理和配置作为应急管理体系建设的重要内容,适应应急物资生产调配和应急管理需要,建立对相关生产要素的紧急调拨、采购等制度,提高应急状态下的要素高效协同配置能力。健全应急价格调控机制。全力做好重点民生商品保供稳价。完善农产品价格形成机制。健全促进绿色发展的价格政策体系,完善资源环境价格机制。进一步精简收费项目,规范收费标准制定。促进城乡要素自由流动,深入推进城乡融合发展。
加快转变政府职能,最大限度减少政府对市场资源的直接配置和对微观经济活动的直接干预,保护市场主体公平竞争。完善竞争政策框架,强化竞争政策基础地位。完善公平竞争评估制度,强化公平竞争审查的刚性约束,持续优化市场准入环境、竞争环境和消费环境,维护公平竞争秩序。深化事业单位改革。深化市场监管改革创新,进一步健全监管机制,健全事中事后监管体系,持续完善以“双随机、一公开”监管为基本手段、以重点监管为补充、以信用监管为基础的新型监管机制,建立健全行业监管部门和综合监管部门的协调配合机制,推进部门协同监管常态化。严格市场监管、质量监管、安全监管,加强违法惩戒。坚持包容审慎,守住安全底线,营造促进新经济健康发展的监管环境。实施智慧监管,加强网络市场监管,健全统一权威的全过程监管体系。建立违反公平竞争问题反映和举报绿色通道。加强与改进反垄断和反不正当竞争执法,规范交易行为。
巩固和发展公有制经济,鼓励非公有制经济发展,探索公有制经济多种实现形式,支持民营企业改革发展,培育更多充满活力的市场竞争主体。
加快国有经济布局优化和结构调整,围绕优化结构、畅通循环、促进创新、稳定增长,推动国有企业聚焦主责主业发展实体经济,推动国有资本向关键行业和领域聚焦、向具有核心竞争力的优势企业集中。推动国有企业在产业链、供应链的关键环节和中高端领域进行布局,促进产业结构调整。健全市场化经营机制,围绕激发活力、提高效率,着力深化劳动、人事、分配三项制度改革。完善现代企业管理制度,推动企业压缩层级,实行扁平化管理。规范法人治理,发挥监事会的监督作用,推进职业经理人制度。健全管资本为主的国有资产监管体制,激发国有企业活力。
按照完善治理、强化激励、突出主业、提高效率要求,推动国有企业混合所有制改革,支持非国有资本与国有资本共同组建股权投资基金,放大国有资本功能。合理设计和调整优化混合所有制企业股权结构,拓宽社会资本参与渠道,稳慎开展混合所有制企业骨干员工持股。推进混合所有制企业深度转换经营机制,在股权结构、法人治理、选人用人、激励约束等制度创新方面大胆探索。支持符合条件的国有企业开展股份制改革。
毫不动摇鼓励、支持、引导非公有制经济发展。优化发展环境,系统清理各类显性和隐性壁垒,建立健全支持民营经济、外商投资企业发展的市场、政策、法治和社会环境,营造公平参与市场竞争、平等使用生产要素、同等受到法律保护的市场环境。依法平等保护国有、民营、外资等各种所有制企业产权和自主经营权,依法保护企业家合法权益。推动民营企业筑牢守法合规经营底线,认真履行环境保护、安全生产、职工权益保障等责任。完善企业家参与涉企政策制定机制,建立涉企政策全流程评估制度,完善涉企政策调整程序。支持民营企业加强创新,促进各类科技创新公共服务平台创新资源向民营企业开放共享,加快培育旗舰型企业、小巨人企业和成长型企业。完善民营企业融资增信支持体系,健全民营企业直接融资支持制度。建立健全支持中小企业发展制度。
从制度层面细化交往规范,凝聚政商两方面共识,协同推进构建亲清政商关系。完善政企沟通互动长效机制,建立规范化机制化政企沟通渠道,采取恳谈会、挂钩联系、政企会商等方式,鼓励企业家同政府相关部门沟通交流,广泛听取企业家的建设性意见和合理诉求,推动企业家参与涉企政策制定。优化政务服务,主动关心、及时回应企业的合理诉求、保护企业的合法权益,切实为企业发展排忧解难,更好释放市场主体活力。聚焦企业需求,建立健全企业困难和问题协调解决、帮扶和支持机制,及时了解和掌握企业动向、诉求、困难,抓好政策落地执行,细化量化帮扶措施。完善监督机制,强化对权力集中、资金密集、资源富集的部门和行业的监督,对政商关系中各种违纪违法现象“零容忍”。充分发挥考核评价的激励作用,健全政务服务信息公开制度和奖惩机制。
建立健全市域宏观调控机制,深化体制改革,减少政府的微观管理、直接干预,有效促进经济循环畅通。
以发展规划为导向,完善财政、金融、产业、投资、消费、区域等经济政策协调和工作协同机制,保持宏观政策连续性和稳定性。调整优化财政支出结构,增强基本公共服务保障能力,支持实体经济发展。坚持实施就业优先政策,健全有利于更加充分更高质量就业的促进机制。发挥民生政策兜底功能,健全解决相对贫困长效机制。突出产业政策的战略引导作用,强化对技术创新和结构升级的支持,加强产业政策和竞争政策协同。发挥投资对优化供给结构的关键性作用,以有效投资稳定总需求、促进经济结构调整。进一步深化收入分配制度改革,完善促进消费政策体系。完善生态文明制度体系,健全绿色生产和消费政策体系,强化约束性指标管理的刚性。完善宏观经济政策协调机制,加强社会预期管理,善于运用现代技术手段,充分发挥大数据等新技术的辅助作用,提升宏观经济监测预警和风险防控能力,提高宏观经济治理能力和科学化水平。
完善政府预算体系,加强政府性基金预算、国有资本经营预算、社会保险基金预算与一般公共预算统筹衔接。探索基本公共服务项目清单化管理,根据经济和财力状况逐步提高保障标准、扩大清单范围。严格执行人大批准的预算,强化预算对执行的控制。加大预算公开力度,强化对权力运行的制约监督。深化绩效管理改革,将绩效理念和方法融入预算编制、执行和监督全过程,推进预算绩效管理关口从事后评价向事前和事中拓展,促进预算和绩效管理一体化。优化财政支出结构,规范财政支出管理,坚决压缩一般性支出,切实做好重点领域保障,推动重大战略、重点改革和重要政策落实落地。切实担负起保基本民生、保工资、保运转“三保”主体责任,逐步建立“三保”长效保障机制。优化政府间事权和财权划分,建立权责清晰、财力协调、区域均衡的市与县区财政关系,增强基层公共服务保障能力。完善转移支付制度,优化转移支付分类,促进区域协调发展和基本公共服务均等化,建立健全转移支付定期评估机制。完善政府债务管理体制机制,合理确定政府债务规模,加大新增债务管理力度,妥善处理存量债务。坚持依法治税理念,提高政府税收和非税收入规范化、协调化、法治化水平。落实减税降费政策,巩固扩大税收征管体制改革成果,建立税收风险管理体系,全面构建新税收征管体系,优化税务执法方式,加快形成税费服务和税收共治新格局。
完善政府投资体制,合理界定政府投资方向,适时调整优化政府投资范围和边界,不断优化投资方向和结构,提高政府投资效率,发挥政府投资引导作用。完善政府债券发行管理机制。规范政府投资行为管理,强化政府投资年度计划管理,优化政府投资项目审批管理,加强政府投资事中事后监管,强化项目全过程监管。有序推进政府和社会资本合作,创新规范推广政府和社会资本合作模式,推动公共服务向政府社会合作供给、多元投入、中长期平衡转变。创新融资运作机制,构建更加开放的投融资格局。优化企业投资管理,健全企业投资项目管理负面清单、权力清单、责任清单制度,建立清单动态管理机制,做到依法、公开、透明。转变政府职能,创新服务管理方式,加强部门协同监管,建立以信用为核心的新型投融资监管服务体系。完善投资绩效评价机制,切实防范地方隐性债务风险。健全市场化、法治化的债务违约处置机制,坚决防止风险累积形成系统性风险。
加强改革的系统性、整体性、协同性,加快重点改革领域新的突破,健全改革推进激励机制,打造更多连云港改革品牌。
突出改革顶层设计,发挥好改革的突破和先导作用,依靠改革应对变局、开拓新局,坚持目标引领和问题导向,紧紧扭住关键,积极鼓励探索,突出改革实效,破除制约高质量发展、高品质生活的体制机制障碍。推进土地、资本、劳动力、技术、数据等要素市场化改革,畅通要素循环,提高要素配置效率,进一步激发全社会创造力和市场活力。把实施扩大内需战略同深化供给侧结构性改革有机结合起来,加快推动经济发展质量变革、效率变革、动力变革,构建现代化经济体系。强化创新驱动发展的体制供给,深化科技体制改革,完善科技评价机制,在人才评价与激励、科技成果转化收益合理分配、资源配置与优化、金融支持科技创新、知识产权保护等方面形成激发自主创新的良好环境。聚焦高品质公共服务供给,放开放宽教育、医疗、养老、托幼等领域市场准入,积极运用现代信息技术,催生新业态,激发新活力。深入推进自贸试验区建设,统筹国际国内两个市场两种资源,系统开展制度创新,建设更高水平开放型经济新体制。坚持统筹发展和安全,坚持系统思维、全局性谋划、前瞻性设计,聚焦公共卫生、生态环保、安全生产、粮食安全、防灾备灾、食品药品、社会治理等重点领域,完善监管体制,健全监测预警、风险评估、应急处置等机制,筑牢高质量发展安全屏障。
加快推动改革政策集成、力量集成、经验集成,加强方案协同、落实协同、效果协同,全面深化改革。加强跨地区跨领域跨部门协同,探索开展联动创新,进一步整合政策资源,统筹要素配置,加快体制机制创新,强化试点示范,加快探索改革系统集成突破新路径。加强重点地区重点领域改革集成探索,聚焦“一带一路”建设、营商环境、创新转型、对外开放、绿色发展、民生服务、社会治理等重要领域推出更有针对性、开创性的改革政策,鼓励开展个性化、特色化改革探索,努力形成可复制可推广的重大制度创新成果,形成充分挖掘内生动力、各具特色的改革新经验新品牌,激发高质量发展的内生动力。
鼓励和尊重基层首创精神,进一步赋权赋能,给予基层更多改革探索空间,支持开展特色化、突破性、引领性的创新实践,加快形成行之有效的试点经验。建立基层改革创新成果评估优化机制,健全重大改革成果推广机制。完善深化改革绩效考核评价体系。健全完善有利于集成改革的激励机制、容错纠错机制、能上能下机制,给予制度性的激励和保障,让广大干部愿干事、敢干事、能干成事。加强重大改革举措与立法决策有机衔接,形成制度化保障机制。
坚持以人民为中心的发展思想,为人民群众提供更好的教育、更高水平的医疗卫生服务、更丰富充实的精神文化生活,提高人口素质,促进人口长期均衡发展。
坚持教育优先、立德树人,统筹教育公平、教育质量和人口素质提升,促进教育资源总量与经济社会发展水平相适应,努力办好人民满意的教育,不断提升全民受教育程度。
协调发展基础教育。积极推动学前教育普惠健康发展,大力发展公办幼儿园,鼓励社会力量办园,建设社区早期教养指导服务中心,加快老旧城区、棚户区改造和新城区、城镇小区配套幼儿园建设,办好公办乡镇中心幼儿园、乡村幼儿园,多渠道扩大普惠性学前教育学位供给。健全与常住人口变化、城镇化进程相适应的中小学布局建设机制,有序扩大城镇学校学位供给,增强容纳能力。推进义务教育标准化建设,均衡发展义务教育,扩大优质教育资源供给,义务教育学校全部达到省办学标准,国家级义务教育优质均衡发展县(区)实现全覆盖。推动高中阶段教育多样化发展,加强普高教育资源供给,优化普高布局结构,扩大优质高中教育资源覆盖率,全面提升高中教育教学质量。推进高品质高中建设,推动高中资源重组和优化,深化特色高中、综合高中班建设,打通职高、普高“双向通道”。保障农业转移人口随迁子女、农村留守儿童等平等享受基本公共教育服务。到2025年,新建幼儿园106所,义务教育学校40所,普通高中24所。
特色发展高等教育。支持江苏海洋大学加强特色学科建设,推动以江苏海洋大学等高校为依托成立涉海产学研合作联盟。支持南京医科大学康达学院转设本科院校。推进连云港师范高等专科学校创建本科师范学院,建成以培养高素质幼儿、小学教师为鲜明特色,带动区域文化教育事业发展的应用型本科院校。提升连云港中医药高等职业技术学校办学水平,支持培养中医药健康服务技术技能人才,在地方中医药文化传承中发挥重要作用,办好市传统医药非遗学院。支持高校聚焦国家战略开展协同创新,力争在基础理论和核心技术方面形成标志性重大科研成果。
融合发展职业教育。畅通“中职—高职—应用型本科”职业教育发展通道,实施“学历证书+若干职业技能等级证书”制度试点,深化现代学徒制人才培养模式的设计与实施。完善产教融合、校企合作机制,开展产教融合型城市、企业建设试点,推动校企共建产业学院,探索校企联合招生、联合培养的一体化育人模式,促进教育链与创新链、产业链、人才链有效衔接。到2025年,认定市级产教融合型企业25家,建设10所市级特色专业学院、1—2个市级示范性职业教育集团,“双师型”教师达50%以上,30%以上中等职业教育学生进入高等院校学习。

推动教育均衡发展。完善城乡义务教育一体化优质均衡发展机制,着力改善薄弱学校办学条件,推进教育资源公平配置。统筹教师编制配置和跨区调整,健全“以县为主、市域调剂、动态调配、周转使用”的编制管理机制。深入推进义务教育教师“县管校聘”,实行教师聘期制、校长职级管理制,探索急需紧缺教师“多点执教”,义务教育教师交流轮岗比例达到15%以上。深化区域、城乡和校际集团化办学,提升薄弱学校和乡村学校办学水平,推动优质教育集群发展。强化家庭教育在儿童少年成长过程中的重要作用,将家庭教育指导服务纳入城乡公共服务体系,促进家庭教育事业发展,保障未成年人健康成长。
建设学习型社会。发展开放融通的终身教育,健全全民终身学习推进机制,完善注册学习和弹性学习制度,推动不同类型学习成果互认和转换,构建统一分层的终身学习服务体系。完善以开放大学为龙头的社会教育网络,推动线上教育、函授(业余)教育、开放教育等高等学历继续教育融合发展。支持城乡社区教育、老年教育发展。加强终身学习数字化平台建设,发挥互联网和人工智能优势,推动各类教育资源综合利用。加强国际教育交流合作。
坚持社会主义办学方向,建立以素质教育为导向的科学评价体系,推进德智体美劳全面发展。围绕办学理念一流、师资队伍一流、教育设施一流、教育质量一流的目标,深化教育领域综合改革,尊重学校办学主体地位,加强对办学方向、标准、质量的规范引导。深化教学改革,推广启发式、探究式、体验式等教学方式,推行走班制、选课制等教学组织模式。实施学校体育固本行动,创新体育课教学模式,开齐开足体育课,将体育科目纳入高中阶段学校考试招生录取计分科目。深化美育教学改革,完善美育师资队伍建设,丰富美育课程内容,构架以审美和人文素养为核心的美育课程体系。加强劳动教育,优化综合实践活动课程结构,建设劳动教育实验区(校)和实践基地。
加强新时代教师队伍建设,全面完善师德师风建设,弘扬尊师重教良好风尚,推进师德为先的“四有”好教师团队建设。加强教师发展学院内涵建设,完善专业化、制度化、常态化的教师发展体系,到2025年,建设20所省级教师发展示范基地校。强化课堂教学质量导向,完善教师绩效评价体系,健全教师工资收入与公务员联动机制,健全符合学校实际的岗位管理制度,保障教师权益,稳定乡村教师队伍。
健全学校家庭社会协同育人机制。坚持推进学校的家庭教育指导工作,将学校的家庭教育指导工作纳入教育督导范围。推动高等教育机构加强家庭教育专业学科建设和科学研究,将家庭教育指导纳入教师和教育管理人员培训计划,培养家庭教育指导专门人才。推进家校合作,建立沟通、协调、推进机制。
坚持立德树人为主线,破除“唯分数、唯升学、唯文凭、唯论文、唯帽子”的顽瘴痼疾,改革教育工作评价、学校评价、教师评价、学生评价、用人评价,增强教育评价的系统性、整体性、协同性。到2025年,建成以发展素质教育为导向、富有连云港特色的新时代教育评价体系,科学履行职责水平明显提高,各级各类学校立德树人落实机制更加完善,引导教师潜心育人的评价制度更加健全,促进学生全面发展的评价办法更加多元,社会选人用人方式更加科学。
坚持以社会主义核心价值观引领文化建设,加强社会主义精神文明建设,弘扬新时代“连云港精神”,推进文化传承创新,提升公共文化服务水平,让人民享有更加充实、更为丰富、更高质量的精神文化生活。
深入学习宣传贯彻习近平新时代中国特色社会主义思想,不断巩固马克思主义在意识形态领域的指导地位。宣传和弘扬“崇德向善、坚韧奋斗、务实创新、勇立潮头”新时代“连云港精神”,使其成为“高质发展、后发先至”的强劲驱动力。突出重大主题、重要节点,组织全媒体新闻行动和融媒体报道,推出有温度有深度有高度的新闻精品。坚持移动优先发展,推进市级主流媒体深度融合发展,支持县级融媒体中心健康发展。建好用好新时代文明实践中心(所、站),因地制宜开展实践探索,不断提升引导群众、服务群众能力。积极弘扬和践行社会主义核心价值观,深化公民道德建设和爱国主义教育,健全青少年理想信念教育齐抓共管机制,广泛宣传“人民楷模”王继才、全国道德模范方敬等先进事迹,擦亮“一群好人、满城春风”城市名片。推动哲学社会科学繁荣发展。推进全域化高水平文明城市建设,深化文明村镇、文明单位、文明行业、文明家庭、文明校园等群众性精神文明创建活动,广泛开展文明交通、文明旅游、文明餐桌等文明行动,大力倡导垃圾分类等新时尚,建设“志愿连云港”“诚信连云港”,推进移风易俗,形成良好社会风气,到2025年,全市社会文明程度测评指数超过90,县级以上文明村镇占比达70%以上。
开展公共文化服务参与式管理,建立城乡居民评价与反馈机制,引导居民参与公共文化服务项目规划、建设、管理和监督,推动服务项目与居民需求有效对接。科学规划布局完善文化设施,加快建设具有连云港文化特色城市地标。市工人文化宫投入使用,满足职工多元化、个性化的文化需求。探索开展公共文化设施社会化运营试点,推广政府和社会资本合作等模式,吸引有实力的社会组织和企业参与公共文化设施运营。推进基层综合性文化服务中心全面铺开,建设市县两级旅游集散中心。

深化“书香连云港”建设,加大公共文化资源向农村基层倾斜力度,实施基层公共文化示范工程,统筹加快乡镇(街道)综合文化站、影院、大礼堂、农家书屋建设,严禁挤占挪用,提升利用成效,形成“农村十里文化圈”。设立市艺术基金,完善文艺精品生产机制,以精神文明建设“五个一工程奖”等国家级、省级重要文艺赛事为引领,充分发挥“花果山文化奖”、重点文艺创作扶持资金的引导作用,打造富有港城特色的文化艺术精品和高质量文化产品,构筑连云港文艺精品创作高地。加大优秀文艺骨干扶持培育力度,广泛开展“我们的中国梦—文化进万家”“文化艺术展示季”“经典·悦读”等文艺惠民活动活动。加大电影创作生产扶持力度,提高农村电影公益放映质量,推动农村流动放映转型升级,推进乡镇影院建设,切实保障农村群众观影权益。

建立健全城乡历史文化遗产保护机制,延续城市发展历史文脉,申报国家历史文化名城,把连云港建设成为独具魅力的文化之城。传承优秀乡土文化,实施乡村文化资源保护工程,设立市考古研究所,落实考古前置制度,保护好具有地域特色的农业遗迹、文物古迹、非遗项目、传统建筑等。实施“文化技忆”工程,深入开展优秀传统文化传承活动,常态化开展优秀传统文化进校园传承活动,保护好淮海戏、海州五大宫调、童子戏等传统民间艺术,推进海上丝绸之路联盟城市联合申报世界文化遗产,延续城市历史文脉,启动第三轮修志工作,争取“花果山传说”等入选国家非遗名录,推进非遗与旅游融合发展,建设非遗旅游体验基地。深入挖掘西游文化、山海文化、徐福文化等历史文化资源,将特色文化资源融入城市规划和建设,做好历史文化街区的保护修缮和当代复兴,打造连云老街、南城东大街等特色历史街区,创建国家文物保护利用示范区。打造东部沿海富有鲜明特色的文化名城。建立传统村落整体保护利用机制,做好省级传统村落保护和发展工作,推动市县同步开展传统村落保护,规划保护好宿城街道大竹园村、高公岛街道黄窝村等传统村落。

健全现代文化产业体系。将文化产业作为国民经济重要支柱型产业培育,做大做强骨干龙头文化企业,积极发展文化创意、影视出版等产业,大力发展现代新兴媒体、动漫游戏等新兴产业。坚持把社会效益放在首位、社会效益和经济效益相统一,深化文化体制改革,加强文化市场体系建设,扩大优质文化产品供给。实施文化产业数字化战略,完善“文化+”融合发展服务机制,加快发展新型文化企业、文化业态、文化消费模式。规范发展文化产业园区,推动区域文化产业带建设。加快发展文化产业载体,培育一批文化产业集聚园区,建设西游文化创意名城,创建省级以上文化产业园2家,培育骨干文化企业100家以上。依托花果山,重点开发西游记文化主题演艺项目和产业园区,挖掘镜花缘文化、山海文化、徐福文化等历史文化资源,招引建设文化产业项目,培育特色文化企业,打造新经济增长点。健全文化产业和市场体系,丰富文化消费业态,深入推进文化消费与信息消费融合,开发地方特色文化产品,建立线上线下展示平台,促进文化消费。支持文化产业“上云、用数、赋智”,提高产业数字化、智能化发展水平。紧抓互联网行业发展趋势,推动文化产业与互联网发展深度融合,促进网络文化产业扩大总量、提升质量,培育优势网络文化龙头企业、扶持大型网络文化会展活动,全面提升网络文化发展综合实力。到2025年,文化产业增加值占地区生产总值比重5%。
加强面向“一带一路”文化传播,用好西游记、徐福、水晶、山海风光等人文资源,弘扬文化特色。办好特色文化品牌活动,举办中国(连云港)—中亚五国丝路风情汇,做响做靓连云港之夏旅游节、西游记文化节等品牌,高水准开展丝路音乐节、文化产品博览会、西游动漫节、戏剧节、音乐舞蹈节等节庆活动,组织江苏女子民乐团赴“一带一路”国家和地区开展文化交流,充分展示江苏“民乐茉莉”风采。加强“一带一路”、长三角、珠三角、长江经济带及高铁沿线、航班直达等地区的文化旅游宣传,提升“大圣故里西游胜境—神奇浪漫之都”城市品牌影响力,着力将连云港建设成为文化强市、旅游名市。推进民族团结进步,打造民族工作“红石榴家园”。鼓励农民自办文化活动,培育优秀文艺骨干,扩大志愿者队伍,支持非遗传承人、业余文艺团队、民营剧团、网络文艺社群、乡土文化能人等开展群文创作演出活动。
把保障人民健康放在优先发展的战略位置,提高公共卫生治理水平,扩大优质健康资源供给,增强人民体质,解除群众看病就医的后顾之忧,构建适应现代化发展水平的全民健康服务体系。
改革和强化疾病预防控制体系,优化疾控机构职能设置,进一步理顺体制机制,加强人才队伍建设,改善疾控基础条件,提高疾病预防处置能力。坚持预防为主、防治结合、平战结合,提升重大疾病、疫情等公共卫生重大风险监测预警、风险评估、流行病学调查、检验检测、决策评估、应急处置能力和协同防控机制。完善公共卫生服务项目,强化基层公共卫生体系,推进流动人口基本公共卫生服务均等化,加强艾滋病、结核病等重大传染病防控和慢病管理,提高防治结合和健康管理能力。新建市疾控中心,改造提升县区疾控机构基础设施,加强农村、社区等基层防控能力建设,建立传染病医疗防护物资储备中心等重点保障机构。实施慢性病综合防控,建设国家级慢性病综合防控示范区。
提升重大疫情医疗救治能力,健全重大疫情救治体系,加快综合医院感染性疾病楼、发热门诊、生物安全实验室等基础设施建设,推进医院建设规范的发热门诊,二级以上综合医院建设核酸检测实验室。建设市第四人民医院呼吸道传染病房楼,建设献血屋和血站备份核酸实验室。推进县区建成独立运行的120急救站、乡镇建设急救点,基本形成分级、分层、分流的重大疫情救治机制。健全医疗物资储备制度。提高重大突发公共卫生事件应对能力,进一步完善重大突发疫情应急管理政策和应急预案,开展经常性的防控演练,健全应急状态下的人民群众动员机制和社会参与协调机制,以疫情防控的成效保障经济社会发展。

建设苏北鲁南交界区医疗卫生健康中心,推进市级区域医疗中心建设,实现市属医院三级甲等医院全覆盖,深化城市紧密型医联体运行,逐步构建整合型医疗服务体系。加快医疗卫生机构提档升级,增强农村区域性医疗卫生中心、社区医院的服务能力,加强全科医生队伍建设,实现三级医院县区全覆盖。建设市人民医院开发区分院、市中医院新院区。推进基层医疗服务能力建设,所有乡镇卫生院、社区卫生服务中心达到国家服务能力基本标准,建成基层“15分钟健康服务圈”。
大力发展中医药,科学配置中医医疗服务资源,提升基层中医药服务能力,新增1—2个全国基层中医药工作先进单位,社区卫生服务中心和乡镇卫生院实现“中医馆”建设全覆盖,50%以上的社区卫生服务站、村卫生室建有“中医阁”。优化资源配置,适度扩大规模,推动公立中医医院新建、改扩建,并建成使用。加快中医医院提档升级,确保1—2个县级中医院转设成为三级中医医院,公立县区中医院全部达到县级中医医院医疗服务能力推荐标准。突出中医药特色,弘扬中医药文化,加强省级及以上中医药文化宣传教育基地建设,鼓励中医药文化、学术经验传承与科研技术创新。
巩固国家卫生城市创建成果,深入开展爱国卫生运动,实现国家卫生乡镇覆盖率达90%以上,省级卫生乡镇全覆盖,建成健康城市示范市。推进健康细胞建设工程,建设健康乡镇、健康村、健康社区和健康单位,不断改善健康环境。
加强重点人群健康服务,完善妇幼健康服务体系,加强妇幼保健机构基础设施建设,实施“健康宝贝工程”“健康妈妈工程”“健康生殖工程”,提高0—3岁婴幼儿照护服务能力。探索建立长期护理保险制度,推进医疗与养老深度融合,提升老年人健康服务水平。开展残疾预防,实施0—14岁残疾儿童基本康复项目免费服务,推进残疾人康复服务全覆盖。强化职业病危害源头治理,完善职业健康监管服务体系。
坚持基本医疗卫生事业公益属性,充分发挥市场机制作用,鼓励社会力量增加产品和服务供给,更好满足群众多元化卫生健康需求。改革完善基本医疗卫生、分级诊疗、医疗保障等制度,强化医疗、医保、医药联动,建设优质高效的医疗卫生服务体系和系统完善、科学规范、运行有效的卫生健康制度体系。推进分级诊疗体系建设,推进医联体建设,完善医联体绩效考核体系,推进城市紧密型医联体建设取得明显成效,县域紧密型医共体进入实体化运行。推进建立健全现代医院管理制度,开展公立医院绩效考核,促进公立医院公益性回归。推进医疗保障制度改革,完善医保基金总额预算办法,推行以按病种付费为主的多元复合医保支付方式,建立健全医疗服务项目价格动态调整机制,逐步完善公立医院补偿和运行机制。推进健全药品供应保障机制,做好国家基本医保药品目录及谈判药品落地执行,落实药品和医用耗材阳光采购和集中带量采购。开展家庭医生签约服务,完善家庭医生签约服务制度。
推进实施新一轮全民健身计划,开展群众性体育健身活动,增加全民健身设施有效供给。完善“10分钟体育健身圈”,形成覆盖城乡、组织完善、设施齐全、活动丰富、服务优质的公共体育服务体系。在城市社区、绿地、广场等公共场所配建健身设施和口袋公园,建成市全民健身活动中心,合理布局沿海、沿湖、沿河、沿路、环山体育健身场地设施。加强青少年体育工作,改革业余训练体制机制,建设高水平体育人才培养平台。坚持竞技性体育与群众性体育并重,积极申办第21届省运会。培育“一带一路”主题赛事和“山海岛城”特色赛事,继续办好铁人三项、马拉松等国际重大体育赛事,培育滑翔、龙舟、帆船等具有发展潜力的体育赛事。培育体育消费市场,推动体育与教育、健康、旅游、文化创意融合发展。加强体育彩票公共服务平台建设,探索体彩销售新模式。

把握人口发展趋势,统筹人口规划、政策和服务管理,完善生育支持体系,健全养老服务体系,积极应对人口老龄化,促进人口结构优化、社会融合与素质提升。
建立健全家庭发展政策,完善以家庭为单位的税收、抚育、赡养、教育、社保、住房等政策,提高家庭福利水平。加快完善优化生育政策,完善婴幼儿早期发展政策,健全普惠安全的公共托育服务体系,降低生育、养育、教育成本,构建生育友好型社会环境,提高适度生育水平,促进人口长期均衡发展,提高人口素质。稳步实施渐进式延迟退休,支持老年人继续参与经济社会活动,鼓励老龄人口回归劳动力市场。积极开发老龄人力资源,结合老龄劳动力特点,提供更多非全职就业、灵活就业和社区工作等岗位。
以老年护理、老年疗养、老年娱乐等老年服务产业为主,加快疗养院、公寓、敬老院、护理院、老年活动中心、老年大学等老年生活娱乐基础服务设施建设,发展银发经济,打响港城养老产业品牌。大力发展老年门诊、家庭病床和护理、健康咨询、疗养医院、康复中心、医疗护理、老年食品、老年服饰、老年旅游等服务,适度开发高端老年公寓、亲情社区型老年公寓,推进养老服务企业规模化、品牌化发展。培育养老服务产业新模式,培育养老服务行业龙头企业。激发养老服务消费新动能,支持开发适合老年人消费使用的产品用品。

积极应对老龄化,全面推进养老服务基础设施建设,加大政府购买养老服务力度,鼓励社会力量提供养老服务,完善家庭养老支持政策,健全老年人社会优待制度体系,建立完善尊老金制度。
深化国家居家和社区养老服务改革试点,完善“城市10分钟、农村20分钟”养老服务网络,加快建设居家社区机构相协调、医养康养相结合的养老服务体系。强化家庭养老服务支撑,完善社区养老服务网络,鼓励发展时间银行、社区互助式养老等新模式。大力发展养老设施和机构,完善预防保健、康复护理、长期照护、安宁疗护等老年健康服务体系,强化对老年常见病、慢性病的健康指导。坚持传统服务方式与智能化服务创新并行,充分保障在运用智能技术方面遇到困难的老年人的基本需求,提供更多智能化适老产品和服务,让老年人在信息化发展中有更多获得感、幸福感、安全感。发展农村养老服务,规划建设适老化居住片区,支持社会力量参与农村养老服务设施建设,为入住老年人提供规范化的养老服务。鼓励条件成熟的农村敬老院,逐步向开放型、护理型、区域性农村养老服务中心转型。
完善老年健康服务设施,增强老年病诊疗能力,大力发展老年医院、康复医院、护理院、安宁疗护机构,支持部分非建制乡镇卫生院向以康复、老年护理服务为主转型。优化老年健康服务,二级以上综合医院普遍开设老年医学科,二级以上中医医院全部设立治未病科,增强老年病诊疗能力。开展老年友善医疗卫生机构创建活动,推动各级医疗卫生机构开展适老化改造,开展老年友善服务,所有医疗机构要开设为老年人提供挂号、就医等便利服务的绿色通道。
深化医养结合服务。提升社区医养结合服务能力,推动将社区护理院(站)与居家养老服务中心合二为一,或将护理院(站)嵌入社区居家养老服务中心。支持养老服务机构与医疗卫生机构开展多种形式合作,鼓励执业医师到养老服务机构设置的医疗机构多点执业。将符合条件的家庭病床、安宁疗护等医疗费用纳入基本医疗保险支付范围。养老服务机构与协议合作的医疗卫生机构全面开通双向转介绿色通道。
第九篇 创造更加美好生活 共建共治共享幸福港城
强化就业优先政策,扎实推动共同富裕,着力提高社会保障获得感,不断增进民生福祉。
坚持经济发展促进就业导向,扩大就业容量,提升就业质量,保障重点群体就业,促进更加充分更高质量就业。
加强就业政策与财税、产业、外贸、社保等政策相互衔接,构建常态化援企稳岗帮扶机制,实施失业保险稳岗返还、职业技能提升补贴等就业扶持政策,支持民营中小微企业和个体工商户稳定发展吸纳就业,稳定扩大就业岗位。发挥政府投资项目在扩大就业方面的示范带动作用,建立重大政策、重大项目建设带动就业影响评估机制。大力发展生产、生活性服务业,因地制宜发展劳动密集型产业。鼓励新业态就业创业,完善支持灵活就业、新就业形态政策措施,营造鼓励新职业发展的良好环境,保障新型就业群体合法权益。支持发展农村电商、跨境电商、直播带货、短视频带货等新业态,形成新业态就业创业集聚效应,提高带动就业能力。
健全“15分钟公共就业服务网”。加强重点企业跟踪服务和登记失业人员分级分类服务,提升就业精准服务效能。健全人力资源市场体系,创建人力资源服务产业园,发展人力资源服务业。加大政府购买基本公共管理和社会服务力度,提升市场化社会化就业服务水平。加强就业风险监测预警,有效防范化解规模性结构性失业风险。健全终身职业技能培训制度,完善技术技能评价制度与技术工人晋升激励机制,加强高技能人才培训基地、公共实训基地、创业培训(实训)基地等培训载体建设,鼓励开展订单、定向、定岗培训,加强职业能力建设。推进农民工市民化培训,提升劳动者就业能力。
千方百计发展农村特色产业,推动农民工等人员返乡创业提质,支持农村劳动力转移就业和就地就近创业就业。实施高校毕业生“三支一扶”、基层成长、青年就业见习等计划,帮助高校毕业生就业。健全困难人员就业援助制度,突出零就业家庭成员、有就业意愿和就业能力的残疾人等重点群体就业帮扶,发挥公益性岗位托底安置作用,确保城镇零就业家庭和农村零转移家庭动态为零。动员社会力量支持退役军人就业。广泛开展专场招聘及推介活动,实现“线上+线下”全方位服务退役军人就业。
创新劳动关系协调机制、权益保障机制和矛盾调处机制,开展劳动关系和谐企业创建活动,推进集体协商集体合同制度扩面提质,逐步建立规范有序、公正合理、互利共赢、和谐稳定的劳动关系。发挥市场在工资分配中的作用,引导劳动力有序流动、促进人力资源合理配置。完善政策支持和公共服务,加强和改进对企业工资分配的指导,健全工资水平决定、正常增长和支付保障机制,保障农民工、灵活就业和新型就业群体权益,突出保障农民工工资支付。加强劳动人事争议源头预防,健全劳动人事争议多元化处理机制,提升劳动保障监察执法效能,维护职工合法权益。

全面完善富民增收政策,深化收入分配制度改革,推动经济增长与居民增收互促共进,着力扩大中等收入群体,提高收入水平。
建立健全经济发展、充分就业与收入增长联动机制,着力提高劳动生产率,扩大中等收入群体,实现城乡居民收入增长与经济发展保持同步,让人民群众拥有更满意的收入。健全科学的工资水平决定机制、正常增长机制、支付保障机制,完善最低工资调整机制,合理调整最低工资标准,强化工资性收入与企业效益协同,稳步增加居民工资性收入。深入推进“大众创新万众创业”,加大创业创新平台载体建设,发展壮大直播经济,积极活跃“夜间经济”,适当放开“地摊经济”,支持中小微企业发展,大力发展民营经济,增加居民经营性收入。拓宽居民租金、股息、红利等增收渠道,规范发展理财产品,完善分红激励制度,支持有条件的企业实施员工持股计划,丰富居民财产性收入来源渠道,着力提高财产性收入比重。完善基本生活保障增收,加大转移支付力度,增加低收入者收入,合理提高转移性收入。建立健全农民分享产业链增值收益机制,把农业产业链延伸的增收收益和就业创业机会留给农民,推进农村集体产权制度改革,探索增加农民土地产权收益,强化农民创业就业政策支持,推动农村一二三产业融合发展,着力提高农村居民收入。
深化收入分配制度改革,坚持按劳分配为主体、多种分配方式并存的分配制度,着重保护劳动所得,制定实施差别化的收入分配激励政策,完善企业薪酬调查和信息发布机制,健全最低工资标准调整机制和企业工资集体协商制度,引导企业合理增加劳动者特别是基层一线劳动者报酬。完善再分配机制,强化税收、社保、转移支付对收入分配的调节作用,逐步缩小城乡之间、区域之间、不同群体之间收入差距,稳步提高中等收入群体比重,明显增加低收入群体收入。推进高校、科研院所薪酬制度改革,扩大工资分配自主权。鼓励企事业单位对科研人员等实行灵活多样的分配形式。健全税收、社会保障、转移支付等再分配调节机制。完善第三次分配制度,支持慈善等社会公益事业发展。
坚持“兜底线、织密网、建机制”基本要求,不断完善养老、医疗等社会保险制度和城乡最低生活保障制度,建设覆盖全民、城乡统筹、权责清晰、保障适度、可持续的多层次社会保障体系。
完善社会保险制度。健全多层次养老保险体系,鼓励用人单位建立企业年金制度,支持和促进企业集合年金,完善职业年金制度,支持发展个人储蓄型养老保险和商业养老保险。全面实施企业职工基本养老保险基金省级统收统支统管,稳步落实企业职工基本养老保险全国统筹。推进实施机关事业单位养老保险制度。稳步落实国家渐进式调整退休年龄方案和逐步提高领取基本养老金最低缴费年限政策。完善城乡居民基本养老保险制度,推进个人账户基金省级管理。推进失业保险和工伤保险省级统筹,探索新业态平台企业从业人员职业伤害保障机制,深化预防、康复、补偿“三位一体”工伤保险制度建设,完善失业保险制度。提升医疗保障水平,加快“智慧医保”建设,推进待遇保障、筹资运行、医保支付、基金监管等重要机制和医药服务供给、医保管理服务等关键领域的改革,全面做实基本医疗保险市级统筹。推动基本医疗保险、大病保险与医疗救助精准衔接,加快发展商业健康保险、企业补充医疗保险和长期护理保险,建立健全满足群众多元需求的多层次长期护理保障制度。深化社会保险费征缴体制改革,提高征管效率,推动社会保险基金应收尽收。
强化社会保险全民覆盖。深入实施全民参保计划,完善适应新就业形态的社保缴费政策和运行机制。鼓励灵活就业人员和农民工参加企业职工养老保险和城镇职工基本医疗保险,推进被征地农民刚性进保,城乡居民养老保险基本实现适龄参保人员应保尽保,基本医疗保险基本实现依法参保、覆盖全民。推动中小企业、私营企业和农民工、灵活就业人员等单位和人群积极参加失业保险。贯彻实施超过法定退休年龄人员继续就业期间和实习生实习期间参加工伤保险办法,开展尘肺病重点行业工伤保险扩面专项行动,推进建筑、交通运输、水利工程等领域按项目参保。
提升社会保险获得感。落实职工基本养老金合理调整机制,稳步提升机关企事业单位退休人员基本养老保险待遇水平。健全城乡居民基本养老保险待遇确定和基础养老金正常调整机制,引导城乡居民选择高档次标准缴费、多缴多得。完善工伤保险待遇项目标准,扩大失业保险保障范围,合理提高失业保险、工伤保险待遇。完善被征地农民社会保障政策,稳步提高筹资和补贴水平。完善医保基金总额预算办法,推行以按病种付费为主的多元复合式医保支付方式,建立健全医疗保障信用管理体系,稳步推行药械集中带量采购,建立以市场为主导的药品、医用耗材价格形成机制。
坚持“房子是用来住的、不是用来炒的”,加快建立和完善促进房地产业健康发展的长效机制,构建多元化、多层次、全覆盖的住房保障体系。着力推进经济适用房、廉租房和公租房等保障性住房建设。坚持实物配租和租赁补贴并举,深化政策性租赁住房、共有产权住房试点。加大对新就业人员和外来务工人员的保障力度,促进住房保障对象从以户籍家庭为主转向覆盖城镇常住人口,确保城镇中等偏下收入住房困难家庭实现应保尽保。基本完成城镇棚户区改造,增加安置房供给量,提升城镇中低收入住房困难家庭的住房保障水平。坚持一区一策,探索老旧小区长效管理机制,稳步推进老旧小区改造,提升居住环境。完善配套功能,增强保障性住房宜居品质。发展和规范住房租赁市场。
推进社会保险、社会救助、社会福利、社会互助制度衔接,持续完善最低生活保障、特困人员供养、医疗救助、临时救助、受灾人员救助体系,规范基本生活救助标准动态调整机制,健全城乡低保自然增长机制。完善按户保与按人保相结合的最低生活保障制度,推动医疗、住房、教育、就业等专项社会救助向低收入家庭和支出型贫困家庭延伸。按照国家一级救助管理站标准,迁建市救助管理站、未保中心(反家暴中心),进一步提升关爱救助、应急救助服务能力。完善社会救助家庭经济状况核对平台,坚持申请救助必核、动态管理常核,确保低保对象精准率达到99.5%以上,兜住兜牢困难群众基本生活底线。推进“温情救助”改革,完善“救急难”工作机制,确保早发现、早介入、早救助。积极发展服务类社会救助、慈善救助,提升社会救助领域志愿服务水平。注重公平公正,健全阳光救助机制。
建立健全妇女儿童、青年、残疾人、退役军人等群体共享发展的制度体系,做好关心下一代工作,更好保障生存与发展权益,公平参与并更多分享现代化建设成果。
坚持男女平等基本国策,保障妇女平等获得就学、就业、婚姻财产和参与社会事务等权利,消除歧视和偏见,改善发展环境。发出巾帼好声音,优化妇联综合网络阵地建设,深化“十百千”巾帼宣讲、寻访三八红旗手等活动。建设一批巾帼教育基地,打造一批有深度、有创意、接地气的宣教品牌。加强女性职业技能培训,支持妇女创新创业,实施“巾帼建功助跑行动”“创业女性引领工程”“巾帼新农人乡村振兴护航计划”等,在高质量发展中展现巾帼风采。完善妇幼健康服务体系,提升妇女儿童卫生健康水平。完善普惠型儿童福利体系,健全儿童安全保护体系,全面建设儿童友好城市(社区)。围绕留守妇女儿童、弱势青少年群体、残疾妇女儿童、单亲特困母亲、老年贫困妇女等重点人群,实施妇女儿童公益社区服务等项目。严厉打击拐卖妇女儿童、雇用童工等违法犯罪行为。
坚持青年优先发展理念,建立健全服务青年发展政策体系,实施青年优先发展促进工程,加大对青年教育、就业、住房、婚恋、文化等领域的支持力度,开展青年发展状况监测评估,全面建设青年友好型城市、青年发展型城市。加强理想信念教育,构建分众化青年思想政治引领体系,引导青年勤学、修德、明辨、笃实。逐步实现公共教育服务均等化,全面保障青年受教育的权利。引导青少年养成良好生活习惯,加强心理健康教育和服务,促进青少年身心健康发展。提升婚姻家庭和生殖健康服务水平,健全青年婚恋社会支持体系。打造集孵化培育、交流展示、政策服务、金融支持于一体的青年创新创业服务链,引导青年踊跃投身创新创业实践,推动成为高质量发展的生力军。引导青年传承中华优秀文化,显著提高青年对连云港文化软实力提升的贡献率。加强青年社会组织培育,深化志愿服务,鼓励和支持青年参与社会实践。拓展青年对外交流合作平台,深化组织化常态交流机制,展示连云港青年美好形象。加强法治宣传教育,有效预防青少年违法犯罪,打击和遏制侵害青少年合法权益的行为。关爱困境青少年群体,加大政府购买服务力度,深入实施公益项目。社会保障体系充分覆盖青年急需的保障需求,并在各类青年群体之间逐步实现均等化。引导青年更加积极、更加自信融入“一带一路”交汇点建设。

健全残疾人社会保障、能力发展政策体系,提高困难残疾人社会救助水平,完善困难残疾人生活补贴和重度残疾人护理补贴制度,优先保障残疾人基本住房。建立健全投资主体多元化、服务层次多样化、城乡发展一体化的残疾人托养服务体系。全面开展居家托养服务、稳定日间照料服务、拓展寄宿制托养服务。加强残疾人职业技能培训,鼓励就业创业增收,推进残疾人按比例就业,稳定发展残疾人集中就业,积极发展残疾人辅助性就业,多渠道扶持残疾人自主创业和灵活就业,形成多层级覆盖、多形式运转、多方位服务的残疾人就业培训体系。提高残疾人受教育水平,鼓励特殊教育学校实施学前教育,实现义务教育全覆盖、零拒绝,推进中高等院校残疾学生学历教育与职前教育的融合,建立完善的残疾人终身教育体系。加强社会化康复服务建设,完善服务设施标准化、服务内容规范化、服务队伍专业化、质量评估科学化的残疾人康复服务体系,全面实现残疾人人人享有康复服务。加强无障碍环境建设,提高辅助器具适配服务水平,推进互联网信息无障碍服务,丰富残疾人文化体育服务内容,打造硬件设施标准化、服务管理智能化、服务保障星级化的残疾人基层公共服务体系。
加强新时期双拥模范城建设,完善市县乡村四级退役军人服务保障网络,严格落实“有机构、有编制、有人员、有经费、有保障”的要求,确保机构实体化运转。实施阳光安置、惠兵兴业、贴心优抚、诚心维权、港城双拥、尊崇褒扬、温馨军休、品质军供等工程,持续打造“连惠兵”服务品牌和退役军人“永葆初心、建功港城”党建品牌。推进就业创业扶持、走访慰问、帮扶解困、信访接待、权益保障等,提高服务退役军人能力。加强乡村两级退役军人服务体系建设,乡镇示范型退役军人服务站覆盖面60%以上。积极打造“戎耀之家”“老兵调解室”。构建行政调解、司法调解、人民调解有效衔接的综合调解体系,推动矛盾及时就地化解。建立与其他公共服务机构协同机制,推广集成化、集约化服务。推进军休所、军供站、光荣院、优抚医院、烈士纪念设施保护单位等服务保障机构建设与改革,提升服务保障水平。
完善社会治理机制,提高政府服务效能,充分发挥法治保障作用,加强系统治理、依法治理、综合治理、源头治理,推动多方参与、共同治理,建设人人有责、人人尽责、人人享有的社会治理共同体。
第四十一章 深化法治连云港建设
坚持科学立法、严格执法、公正司法、全民守法,一体推进法治政府、法治社会建设,在法治轨道上统筹社会力量、平衡社会利益、调节社会关系、规范社会行为,切实保障社会公平正义和人民权利。
坚持科学立法、民主立法、依法立法,健全政府立法体制机制,完善立法项目立项、起草、论证、协调、审议、评估机制,坚持立改废释并举,不断提高立法质量和效率。完善重大行政决策体制机制,解决经济社会发展中的突出问题。加强城乡建设和管理、历史文化保护、生态环境保护等重要领域政府立法。提高政府立法公众参与度,健全立法项目向社会公开征集制度,拓展社会各界有序参与政府立法的途径和方式,适时引进第三方咨询、起草、评估机制。
坚持依宪行政、依法行政、简政放权,推进政府机构、职能、权限、程序、责任法定化,全面推行政府部门权责清单,加快建成职能科学、权责法定、执法严明、公开公正、廉洁高效、守法诚信的法治政府,力争创建两个以上全省法治政府建设示范县区(项目)。推进重大行政决策科学化、民主化、法治化,严格执行公众参与、专家论证、风险评估、合法性审查、集体讨论等重大行政决策法定程序,严格决策责任追究,不断提升行政决策的公信力和执行力。深化综合行政执法体制改革,全面落实行政执法责任制,健全行政执法和刑事司法衔接机制,强化行政执法规范化建设,加强严密规范的行政执法监督体系建设,全面落实行政执法公示制度、执法全过程记录制度、重大执法决定法制审核制度,建立健全行政执法责任制和责任追究制度,加大对关系群众切身利益的重点领域执法力度,健全权责统一、权威高效、保障有力的行政执法体制。
第三节 建设法治社会
扎实推进宪法、民法典等法律学习、实施、监督和效果评估。深入实施“八五”普法,完善“谁立法谁普法”“谁执法谁普法”“谁服务谁普法”责任制,全面落实宪法宣誓制度,推进媒体公益普法、普法志愿者队伍建设等,加大“学法中心户”“法律明白人”培育力度,打造一批群众喜闻乐见的普法宣传网红品牌,增强全社会法治意识和法治信仰。加强社会主义法治文化建设,培育法治文化品牌,进一步完善知识普及、观念引导、能力培养“三位一体”的社会主义法治文化体系,引导公众普遍参与法治建设。优化法律服务资源配置,加强公共法律服务,深化“全生命周期”法律服务产品研发,健全法律顾问和法律援助机制,加强“智慧法务”建设,实施“防范化解重大风险”“法律扶贫”“德法涵养文明·共建绿色生活”等法律服务行动,组建“一带一路”企业法律服务团,推进村居法律顾问全覆盖,为群众提供场景式、个性化公共法律服务,形成保障有力、管理规范、运行高效、覆盖城乡、惠及全民的全方位多层次公共法律服务体系。
第四节 提高司法公信力
不断完善公共法律服务体系建设。梳理排查重大风险隐患,科学研判,依法防范和化解重点领域重大风险。及时回应社会关切,积极化解矛盾纠纷,促进社会和谐稳定。
优化司法资源配置,深入推进司法体制综合配套改革,全面提升司法能效。深入推进法律援助,扩大援助范围,建立援助质量标准,提供优质高效法律服务。全面落实司法责任制,健全完善权责明晰、权责统一、监管有力、运转有序的审判权力运行体系。推进“执法办案质量源头治理工程”,强化执法司法权力监督。全面深化司法公开,完善审判流程公开、庭审活动公开、裁判文书公开、执行信息公开平台,探索全流程可视化、信息化监管模式,着力构建开放、动态、透明、便民的阳光司法机制,不断提升司法公信力。健全统一司法鉴定管理体制,推进鉴定机构认证认可和能力验证建设,加强司法鉴定与办案工作的衔接,提高司法鉴定质量和公信力。建立覆盖民事、行政等领域线上线下非诉讼纠纷化解综合平台,构建统一规范的司法行政执行体系。
切实履行全面从严治党主体责任,完善党内监督体系,推进政治监督具体化常态化,着力营造风清气正的良好政治生态。推动纪律监督、监察监督、派驻监督、巡察监督统筹衔接,推动党内监督与人大监督、民主监督、行政监督、司法监督、审计监督、群众监督、舆论监督有机贯通、相互协调,完善覆盖法治运行全过程的多元监督体系。深化监察体制改革,提升运用法治思维和法治方式的能力水平,强化对公权力运行的制约和监督。深入推进党风廉政建设和反腐败斗争,坚持无禁区、全覆盖、零容忍,一体推进不敢腐、不能腐、不想腐,构建标本兼治长效机制。建立健全权力规范运行有效机制,全面推进党务、政务、司法和各领域办事公开,建立权力运行可查询、可追溯的反馈机制。完善干部任职回避、定期轮岗、经济责任审计等制度,加强对所有行使公权力的公职人员的监督。

加快转变政府职能,深化简政放权、放管结合、优化服务改革,优化市场化法治化国际化营商环境,加强事中事后监管,建设职责明确、依法行政的政府治理体系。
充分发挥法治固根本、稳预期、利长远的保障作用,加强公平竞争审查,坚持平等保护各类市场主体合法权益,在法治框架内调整各类市场主体的利益关系,构建统一开放、竞争有序的市场体系,打造公平公正的竞争环境。
深入推进“放管服”改革,持续放宽市场准入门槛,进一步精简行政审批事项,实施涉企许可事项清单管理,推进政务服务标准化规范化,扩大政务公开。强化系统整合、重塑业务流程、优化办件体验,推行代办服务、提供自主申报和信用承诺等措施,进一步压减各类行政审批及相关前置中介服务事项,最大限度放宽市场准入和减少政府对市场经济活动的不必要干预。实现“多证合一”“一站式受理”,提升企业便利度和获得感。深入开展“证照分离”改革,对涉企审批事项按照“直接取消审批、审批改为备案、实行告知承诺制、优化准入服务”等方式实行分类管理。深化工程建设项目投资审批制度改革,提高项目落地效率。
深入推进商事制度改革,进一步简化企业开办审批和登记手续,不断完善市场主体退出机制。深化公共资源交易平台整合共享,推进公共资源电子化交易系统建设,实现公共资源交易全流程电子化。推进产权交易、国土招拍挂、医用耗材和检验检测试剂等项目的深度整合,实现市县一体化管理。
深入推进政务服务标准化建设,形成全市范围内政务服务事项标准统一、整体联动、一网通办。提升基层政务服务能力,实现“一口受理、一窗通办、集成服务”,推动电子证照、电子印章等业务向市县部门、乡镇社区延伸,实现信息公开、数据共享,打通为民服务“最后一公里”。深化12345在线平台市县一体化建设,增强平台服务支撑能力,实现热线服务“接得更快、分得更准、办得更实”,推进市12345在线平台“一企来”企业服务热线建设,为企业开通服务快速通道,提供更快更精准办事咨询、政策解读、诉求联动办理。
对标国际高标准投资贸易规则,深入推进贸易投资自由化便利化,扩大金融领域对内对外开放。在自贸试验区内实行准入前国民待遇加负面清单管理制度,大幅度放宽市场准入,清理和取消资质资格获取、招投标、权益保护等方面存在的差别化待遇,扩大服务贸易和金融服务业的对内对外开放,发展更高层次和更广范围的开放型经济。支持区内企业与境内区外企业之间贸易项下跨区人民币结算,鼓励政策性金融机构加大对综合保税区金融服务支持力度,探索利用政策性金融手段支持综合保税区发展。建设具有陆桥特色的电子口岸,打造集电子口岸、电子政务、电子商务于一体的港口综合服务平台。
探索创新以政策性条件引导、企业信用承诺、监管有效约束为核心的先建后验管理模式。建立健全外商投资服务体系,完善外商投资促进、项目跟踪服务和投诉工作机制。提升外资外贸发展质量,注重引资与引智、引技相结合,完善市场化、专业化、集成化招商机制。围绕产业链建链、补链、延链、强链,紧盯国内外重点区域、重点企业,立足产业需求,开展针对性的产业招商。
以市“互联网+监管”平台为枢纽,着力构建全市统一的监管平台。加强审批与监管部门的有效衔接,推进审管信息互动共享,建立部门各司其职、各负其责、相互联动、协同配合的审管协同机制。加强和规范事中事后监管,最大限度减少不必要的执法事项。加强监管执法规范化建设,持续改进执法方式。对重要领域进行重点监管,推进疫苗、药品、特种设备、危险化学品等领域全主体、全品种、全链条严格监管。对以新产业、新业态、新商业模式为代表的“三新经济”,探索建立包容审慎的监管机制,完善风险管控体系。优化投资推介平台,加快大数据、人工智能、区块链等新一代信息技术在市场监管领域的推广应用,加强对风险事项的跟踪预警,营造有序的市场环境。对新兴产业实施包容审慎监管。建立政务服务绩效评价机制,加强重大政策落实督促、跟踪审计和跟踪问效,完善行政效能问责制度和绩效管理制度。
完善社会治理体系,加强政策集成优化、有机衔接与高效协同,加快推进市域社会治理现代化,建设更高水平平安连云港。
健全多元主体治理参与机制。全面建立党委领导、政府负责、民主协商、社会协同、公众参与、法治保障、科技支撑的社会治理体系,坚持和完善共建共治共享的社会治理制度,构筑人人有责、人人尽责、人人享有的社会治理共同体,提高社会治理的社会化、协同化水平。坚持和完善人民代表大会根本政治制度,坚持和完善中国共产党领导的多党合作和政治协商制度,发展社会主义民主政治。巩固和发展爱国统一战线,凝心聚力推动大团结大联合。全面贯彻党的民族政策,促进民族团结进步。全面贯彻党的宗教工作基本方针,积极引导宗教与社会主义社会相适应。完善集约高效的政府负责体制和治理机制,依法引导和规范社会事务和社会生活。拓展市场主体参与社会治理制度化渠道,创新技术、市场、公益赋能等有效方式。鼓励群团组织、社会组织、行业协会等协同参与社会治理,培育民主协商公共参与的治理文化。完善网络综合治理体系,营造清朗的网络空间。贯彻以人民为中心理念,构建社会治理公众评价体系,以群众满意不满意推动社会治理良性发展。
促进社会组织高质量发展。加快构建结构合理、功能完善、竞争有序、诚信自律、充满活力的社会组织发展格局。引导各类社会组织健康发展,推动政府向社会组织购买公共服务常态化,鼓励在社会治理中发挥更加积极的作用。激发社会组织活力,重点培育发展公益慈善类、行业协会类、民办非企业类、社区类社会组织,建成门类齐全的社会组织网络。持续深化行业协会商会与行政机关脱钩,进一步理清政府、市场、社会的关系,构建清晰、紧密、协同、互促的新型政会关系。市县全面建成社会组织管理信息智能化管理系统,健全社会组织多元化综合监管和信用评价管理机制,完善评估制度和退出机制,引导社会组织自我发展、自我完善。
夯实社会治理基层基础。扎实开展市域社会治理现代化试点,探索区域社会治理新模式,构建体现时代要求、彰显连云港特色、顺应人民期待的市域社会治理体系。深入推进“万村善治”工程,开展乡村治理体系示范村镇建设,完善乡村治理体系。加快构建系统完备、科学规范、运行有效的制度体系,健全科学决策、执行、督查、考核等工作机制,把制度执行和监督贯穿区域治理、部门治理、行业治理、基层治理、单位治理全过程。
构建和谐社区。坚持以党组织领导为核心、政府负责为主导、群众自治为基础、法治建设为保障、科技支撑为手段,完善城乡社区治理体系。探索新型农村社区治理模式,开展“一委三会”标准化建设,推广“社区微自治”,完善“全科社工+网格”服务模式。发挥群众参与治理主体作用,引导和支持社会组织、市场主体、驻社区单位、社会精英、现代乡贤等参与社区治理。建设社区公共服务综合信息平台,鼓励创设村(社区)议事协商平台,完善事关村(居)民切身利益的议事协商机制,推进民主协商、民主决策、民主管理、民主监督实践。创新城乡社区治理模式,建立社区治理创新服务平台,深化社区、社会组织和社会工作者“三社联动”,构建公共服务圈、群众自治圈、社会共治圈。
创新提升社会治理水平。坚持用规则和法律引领社会治理,推进以行业规范、社会组织章程、村规民约、社区公约等为基本内容的社会规范建设,注重发挥家庭、家教、家风在基层社会治理中的作用。完善“大数据+网格化+铁脚板”社会治理机制,深入推进网格化社会治理创新,完善以县区为网格中心、以乡镇(街道)为网格分中心、以村(社区)为网格单位、以网格为基础单元的网格体系,推进网格化社会治理社会协同。
建立建全覆盖全社会的征信系统,加强社会信用体系及企业信用平台建设,建立健全守信践诺机制和失信惩戒制度,构建稳定、透明和可预期的投资环境。加快推进信用体系制度建设,建立健全公共信用信息记录、征集、管理、评价及应用制度,健全信用承诺制度,探索建立信用修复机制。坚持信用监管和信用服务双轮驱动,推动信用监管信息公开公示。开展社会诚信教育,深入推进信用修复工作。有效归集整合公共信用信息、市场信用信息、投诉举报信息和互联网及第三方相关信息,全面提升公共信用信息归集共享的规范性、准确性、完整性和时效性。
加快构建以信用为基础的新型监管机制,提升社会信用体系建设法治化、规范化水平。规范信用记录惩戒机制,完善失信主体的容错纠错机制,健全严重违法失信黑名单退出机制。完善信用信息体系建设,提升公共信用应用水平。

坚持绿水青山就是金山银山,促进生态优先、绿色发展,提升生态系统质量和稳定性,持续改善环境质量,全面提高资源利用效率,建设人与自然和谐共生的现代化。
坚持生态优先,加强环境保护和综合治理,进一步建立健全制度体系,建设生态、环保、宜居的生活环境。
凸显生态价值,提升园林绿化品质,提高公园绿地的便民性、惠民性,推进生活空间增绿添彩,建设山海相拥公园城市。实施综合公园、社区公园、专类公园等“公园+”提升,完善公厕、应急避险、公共设施、智能监控等基础设施,优化植物配置,增加休闲、交友、娱乐、康体、科普等内容。充分利用城市园林绿地和公共空间,建设更多“小而美”的精品建筑和怡人景观,为市民提供自然、舒适、文明、共享的公共空间。建设江苏省园艺博览会博览园,打造集园艺博览、生态休闲、互动体验等功能于一体的城市生态园林和宜游空间。加强对城市出入口景观绿化、公园广场、街头游园、交通节点绿地、居民小区、河流沿线的绿化提升,打造开放绿地,完善园路,增加健身广场、休闲座椅配套设施,健全无障碍设施,增加照明体系,提升绿地综合服务质量,彰显公园绿地民生功能,让城市公园绿地更加惠民、便民、亲民。优化城市生态格局,围绕玉带河、东盐河、运盐河、开太河等水系建设特色滨水空间,完善运动、休闲、游憩等多重服务功能,打造景观优美、功能复合的河滨生态景观。推进森林公园体系建设,加强森林风景资源保护,促进森林风景资源的合理开发和可持续利用。加大矿山地质环境综合治理力度,加强对丘陵岗地及沿海生态脆弱地区的绿化治理,抓好沿海防护林屏障、重要交通沿线的绿色廊道和农田林网建设,确保林地、森林规模适度增长,全市林木覆盖率保持在26.5%以上。
探索美丽乡村的特色化差异化发展方式,盘活用好乡村资源资产,建设美丽乡村。改善农村人居环境,组织开展农村人居环境提升行动,围绕“五治理、五提升”,加大宣传力度,注重农村人居环境长效管护,持续改善农村人居环境质量,结合乡村振兴战略,建设基础设施更趋完善、生活环境更趋优美、产业结构更趋合理、农村文化更趋繁荣、社会管理更趋有序的示范片区。完善乡村基础设施分级分类投入建设机制,加快推动乡村基础设施提档升级。稳步推进农业废弃物回收与资源化利用。实施农村公路路域环境综合治理。
优化山水、田园、村落等空间要素,深入挖掘地域田园特色景观,改善农村居民住房条件,打造“村庄环境整洁、设施配套齐全、庄田相融、舒适宜居”的田园乡村。推进改水、改厨、改圈、改厕,完善“组保洁、村收集、镇转运、县(市)处理”的城乡统筹生活垃圾收运处置体系,加快城乡生活垃圾分类体系建设,实行生活垃圾分类收集和可降解垃圾镇级处理,实现生活垃圾、餐厨废弃物、建筑垃圾无害化减量化资源化处理。加大农村生活污水治理力度,推进农田退水和养殖废水治理,全面消除农村黑臭水体。

坚持资源环境承载能力刚性约束,建设绿色低碳循环发展的经济体系,加快推进发展方式绿色转型。
践行绿水青山就是金山银山的理念,全面深化绿色发展的制度创新,完善生态文明领域统筹协调机制,加快低碳、循环经济发展,推动绿色产品和生态服务的资产化,让绿色产品、生态产品成为生产力。围绕实现碳达峰、碳中和目标,统筹推动产业结构、能源结构、交通结构等调整,促进低碳生产、低碳建筑、低碳生活,以低碳环保引领推动高质量发展。建立生态环境承载力约束机制,规范开发建设活动。进一步完善覆盖全市的“三线一单”生态环境分区管控体系,划定优先保护单元、重点管控单元和一般管控单元三类,实施差别化生态环境管控措施,确保生态环境安全,持续改善生态环境质量。探索建立生态产品价值核算评估应用机制、生态产品市场交易体系,创新生态价值实现路径,试行集自然资源管理、开发、运营于一体的“生态银行”。完善绿色消费的制度设计,建立绿色消费的法律制度和政策导向,让绿色、生态成为生活消费的新导向,使优质生态产品成为附加价值的组成部分,使绿水青山真正成为促进经济增长的自然生产力。
推进重点行业和重点领域绿色化改造,构建绿色制造体系,打造绿色供应链,完善绿色产业的制度设计,构建市场导向的绿色技术创新体系,促进绿色技术、绿色生产的推广应用,推动形成新经济增长点。构建工业绿色发展格局,培育发展能耗低、排放少、质效高的绿色产业集群和大型专业化节能环保企业。
大力发展循环经济,加强能源资源节约集约利用,推广应用低碳技术,努力构建绿色循环低碳的现代产业体系,促进经济绿色化转型。推广节能、节水等先进适用技术,建设绿色产品、绿色企业、绿色工业示范区,实施园区循环化改造。以国家东中西合作示范区、市高新区等园区为载体,推进低碳园区建设,以钢铁、石化等行业为载体,推进低碳企业建设,以新南街道、兴业社区等绿色社区为载体,推进低碳社区建设。
全面实行资源利用总量控制、供需双向调节、差别化管理,提高能源资源利用效率,降低资源消耗强度。扩大全市绿色建筑规模,提高建筑节能执行标准,完善建筑物资源利用体系。以水资源总量控制为刚性约束,坚持节约用水,提高用水效率,转变用水方式。推动能源清洁低碳安全高效利用,推广使用清洁能源。加快水电、风能、太阳能、生物质能等新能源的开发。开展绿色出行城市创建行动,推进公共交通由“便其行”向“悦其行”转变,初步建成“布局合理、生态友好、清洁低碳、集约高效”的绿色出行服务体系。
落实生态保护、基本农田、城镇开发等空间管控边界,强化建设用地总量控制,从严控制建设用地规模,降低经济社会发展对土地资源过度消耗。加大农用地整治力度,统筹推进高标准农田建设、旱地改水田、耕地质量提升、宜耕后备资源开发,优化耕地布局,增加耕地面积,提高耕地连片度,提升耕地质量,建设高标准农田160万亩。加大存量建设用地盘活力度,充分利用城乡建设用地增减挂钩政策,保障农民建房用地,合理保障公共服务、基础设施等建设用地,统筹安排新产业新业态发展用地。加快围填海历史遗留问题处置力度,进一步盘活存量围填海空间,为重大项目提供用海保障。
深入打好污染防治攻坚战,持续推进环境综合治理,有效防控重大环境风险,推动实现生态环境质量持续好转。
全面实施河长、湾长、断面长、管长、点位长等制度,统筹上下游、左右岸、岸水、陆海一起治理,围绕水污染源头防治、水生态空间保护、水土流失治理、河湖生态水量保障、水生物多样性恢复的总体目标,推进国考断面流域和石梁河水库、安峰山水库、小塔山水库等重点区域生态环境综合整治。守住水生态安全红线,加强城镇污水处理设施建设,推进污水管网建设,完善污水收集系统,提升新建污水管网质量管控水平,打好碧水保卫战。严格落实大气环境质量“点位长”制度,强化工业、扬尘、移动源等污染综合治理,加强VOCs源头治理,加强大气环境质量监测监控,编制温室气体排放清单,推进大气污染物和温室气体协同减排、融合管控,实现减污降碳协同效应,探索碳达峰路径,深入打好蓝天保卫战。强化土壤污染管控和修复,稳步推进土壤治理,打好净土保卫战。加快推进全市危险废弃物集中处置,形成危险废弃物处置长效管理体制。加快推进灌云临港产业园区、赣榆柘汪临港产业园区2个焚烧项目以及灌云临港产业园区飞灰填埋场等多个处置项目建设。深入开展化工产业安全环保整体整治,严格化工园区环境风险防控,完善园区环保基础设施。认真抓好中央和省生态环境保护督察反馈问题整改,压紧压实生态环境保护责任,强化源头治理,健全长效监管机制,切实解决突
|
出环境问题,改善区域生态环境质量,推动高质量发展。
第二节 加强自然生态保护
构建生态安全格局。有机整合山、川、海、岛生态空间资源,推进生态红线区保护、生态屏障建设、生态环境修复,提升生态空间治理能力,构建完善“四横三纵”的生态网络格局。统筹发挥自然生态功能和人工干预功能,充分发挥建筑、道路和绿地、水系等生态系统对雨水的吸纳、蓄渗和缓释作用,推进海绵城市建设。坚持尊重自然、顺应自然、保护自然的理念,依托云台山国家级风景名胜区、云台山国家级森林公园、海州湾国家级海洋公园和省级自然保护地,推进自然保护地体系建设,确保重要生态系统、自然遗迹、自然景观和生物多样性得到有效保护,筑牢全市生态安全屏障。
落实生态空间管控。严守国家级生态保护红线和省级生态空间管控区域管控要求,加强监督管理,实行最严格的生态空间管控制度,深入实施自然资源资产审计,确保生态空间管控区域的生态功能不降低、面积不减少、性质不改变,切实维护生态安全。
统筹山水林田湖草系统治理和空间协同保护,健全自然资源资产产权体系,逐步实现自然资源确权登记全覆盖。严守“生态保护红线、环境质量底线、资源利用上线和环境准入负面清单”约束,统筹市域空间规划和产业布局,细化空间分类分区精准管治。健全自然保护地长效保护机制,形成森林、湖泊、湿地等多种形态有机融合、共建共管的自然保护地体系。
提升生态环境质量。以山水林田湖草综合保护修复为导向,加强重点生态区保护和修复,包括山体、河道、湖库、海洋、海岸生态修复,探索建设自然生态修举试验区,促进生态系统自我调节和有序演化,打造具有典型示范意义的生态修复示范工程。坚持陆海一体的生态修复和污染防治,推进美丽海湾建设,全景展现“生态绿+海洋蓝”人海和谐壮美画卷。科学布局建设工业、农业、服务业“绿岛”。开展湿地保护修复,提升湿地生态质量。加大生物多样性保护力度,强化生态环境状况指标监测,推进自然公园、森林公园、湿地公园、郊野公园、生态廊道、生态安全缓冲区建设,维持物种生境不受干扰和破坏。积极创建国家生态文明建设示范区、“两山”实践创新基地、美丽县区。
加强生态工业园区建设和管理。以绿色发展为导向,以污染物排放总量明显减少为目标,以大幅改善生态环境质量为核心,加强科学规划,持续加大整治提升力度,不断提升化工等重污染企业的环境管理水平和污染防治能力,建设绿色环保、低碳循环产业园。
优化生态空间形态,筑牢生态安全保护屏障,运用现代化信息手段,建立健全生态环境监控体系和预警机制。
开展生态文明创建,构建政府为主导、企业为主体、社会组织和公众共同参与的环境治理体系。健全目标评价考核制度。实行生态环境损害责任赔偿。构建以排污许可证为核心的固定污染源监管制度体系。引导企业实施高水平的节能减排和资源环境效率管理,督促企业自觉遵守生态环境相关法律法规和监督管理制度,主动落实生态环境保护责任。严格执行重点排污企业环境信息强制公开制度。健全全民行动体系。完善社会监督机制,拓展公众参与与环保监督渠道,加强媒体舆论监督,强化舆情管理,建立与公众、媒体、环保社会组织沟通对话机制。健全环境治理市场体系。创新环境治理新模式,以简政放权、优化服务、强化监管为重点,开展连云港经济技术开发区生态环境政策集成改革试点,探索高效的市场配置环境资源方式和先进的生态环境监管模式。着力打造“绿岛”典型和示范项目,有针对性地建成一批相对集中的、切实管用的、有影响力的“绿岛群”。创新和完善污水垃圾处理、节水节能、大气污染治理等价格机制,制定差别化的水、电、燃气等绿色价费政策。
坚持陆海统筹、天地一体、上下协调、信息共享,在全市范围内建设生态环境感知监测网络,提高环境监测的立体化、自动化、智能化水平。完善“天空地”一体化生态环境监测网络,实现重点区域、重要水域监测点位全覆盖,全市、县(区)、重点乡镇空气质量自动监控全覆盖,近岸海域国控、省控监测点位水质自动监测全覆盖。到2025年,大气环境监测站点覆盖全部区县和空气污染较重乡镇。提高土壤环境监测能力,构建重点企业以及化工园区周边土壤和地下水环境监控预警体系。加强核电监督性监测能力建设。加强全市污染源监控能力建设、工业园区生态环境监控系统建设,推进环境信息化。
加强环境应急响应体系建设,提高环境风险防控和应急处置能力。发挥水、空气环境质量自动监测预警系统作用,提升环境应急管理能力和水平。加强信息共享与协助配合,建立完善跨区域协调管理与污染联防联控机制。加快建成满足实际处置需求的危险废物集中焚烧、填埋设施和突出类别危险废物利用处理能力。强化重金属污染防治,严格审批涉重项目环评,实施重金属排放企业环境影响后评价机制。加强对工业园区尤其是化工园区等重点环境风险源管理,建立和完善集污染源监控、环境质量监控、重点生产区域图像监控于一体的园区数字化在线监控中心。加强“事前、事中、事后”全过程管理,构建“企业、园区、区域”多层级管理体系,进一步落实环境安全主体责任。健全重大安全事故应急防控能力。健全辐射安全监管和应急体系。实施化工产业安全环保整治提升行动。开展重点园区区域突发环境事件风险评估和全市范围内环境风险评估。
坚持底线思维,完善平安建设体系,把安全发展贯穿经济社会发展各领域全过程,防范和化解影响全市高质量发展的各种风险,建设省级安全发展示范城市。
把保护人民生命安全摆在首位,全面提高公共安全保障能力,进一步健全预警信息发布、应急响应等安全管理机制,完善战略物资和生产要素协同配置体系,建立完善科学化、智能化、高效化安全体系,提升群众安全感。
以防为主、防抗救结合,建立统一指挥、专常兼备、反应灵敏、上下联动的应急管理体制。整合应急资源,加快应急管理信息化建设。健全完善横向到边、纵向到底的应急预案体系,完善预案动态调整机制,强化应急演练,加强信息发布和舆情引导,推动上下级、综合与专项、政府与企业预案之间有效衔接。提升全民安全素质和应急意识。完善国防动员体制机制,稳步提升人防综合防护体系建设,推进人防与国防动员体系、应急管理体系高效衔接。健全完善应急物流体系,充分发挥物流企业主力军作用,加强应急物流社会动员能力,提升物流设施应急保障能力,提高应急物流技术装备水平,健全应急物流运转保障机制,更好支撑应急物资保障,有效应对突发事件。完善应急救援队伍体系,统筹推进地方专职救援队伍和企业专业救援队伍建设,加强危化品道路运输等专业救援队伍建设,支持同援危化品运输联合救援队、市红十字会救援队等社会救援机构建设,建立健全责任明确、反应迅速、科学处置、运转高效、覆盖全市的应急救援体系。成立李埝林场救援队,加强徐圩新区186大队能力建设。建立健全以徐圩新区国家级危化品应急救援基地为核心,辐射全市的危化品应急救援联动机制。
按照集中管理、统一调拨、平时服务、灾时应急、采储结合、节约高效的原则,科学调整储备的品类、规模、结构,实现粮食、能源、医疗器械等重要战略物资的集中管理、统一调拔、统一配送,形成更加高效安全可控的应急物资储备供应保障网。建立与人口增长相适应的地方储备粮规模动态调整机制,达到“产区3个月”口粮消费量的储备规模,持续加大应急物资采购,建立政府储备与协议储备相结合、企业生产能力储备与社会储备相结合,逐步推行家庭储备等多元储备方式,推动物资储备流程标准化,提升储备效能。合理布局全市应急物资储备库网络,建设投用1个市级应急物资储备库和4个县级应急物资储备库,探索建立快捷高效的物资调拨调运模式,形成市县联动、布局合理、点面结合的应急物资保障体系。探索智慧物资建设,实现应急物资信息共享、业务协同。
全面提升气象、水文、地质等多灾种和灾害链综合监测、风险识别、预警预报、精准治理水平,完善灾害事故信息发布制度,建立健全灾害救助平台,完善自然灾害应急救助体系,增强对山林防火等重点领域的安全保障能力建设,推动综合减灾工程建设,扎实开展全市第一次全国自然灾害综合风险普查工作。引导社会组织积极参与减灾救灾,构建政府主导、多元联动、协同配合、有序参与的防灾减灾新格局。增强抗风险能力,加强防范洪水、台风、强降雨等水利基础设施建设。完善城市排水防涝工程体系,加强城市排水防涝设施建设。加快应急避难场所建设,打造专业化与社会化相结合的应急救灾队伍。加强消防能力建设,全面提升防范化解重大安全风险、应对处置各类灾害事故的能力水平,提高消防队伍正规化、专业化、职业化水平。建立灾后常态化、规范化的调查评估机制,加快灾后恢复生产、灾后重建。推进防灾减灾知识宣传和普及教育,加强基层防灾减灾救灾能力建设,提升民众防灾减灾知识水平,创建全国综合减灾示范社区、示范县区。加强突发事件预警信息发布体系建设,建立江苏海洋气象研究工作站,打造国家(连云港)海洋气象灾害预警示范基地、江苏(连云港)海洋综合气象观测基地,试点开展港口船舶离港运营调度气象服务,提升综合气象保障能力。

健全安全生产、治安防控、防灾减灾救灾、公共卫生、食品药品安全等公共安全体系,确保行业发展与保障安全同步推进。全面提升驾驭复杂社会治安局势能力水平,打造共建共治共享的社会治理格局。
牢固树立安全发展理念,加强安全生产法规制度建设,建立健全公共安全隐患排查和安全预防控制体系,推进城市安全运行预警监测、重大安全风险联防联控机制、安全生产社会化服务、安全生产大宣传大教育格局、高效应急救援指挥平台等五大体系建设,将安全生产的基本要求和保障措施落实到城市发展的各个领域、各个环节,创建省安全发展示范城市。加强城市安全风险管控,建立涵盖相关行业领域和重点场所的城市安全风险信息管理平台,实施城市安全风险动态监测预警和分级分类监管。进一步压实企业安全生产主体责任,持续推进安全生产标准化建设,强化风险隐患排查治理和双重预防机制建设,强化全过程、全链条安全监管,严格执行安全生产目标考核和责任追究,推广安全生产责任保险。聚焦危化品、道路交通、建筑施工、消防安全、特种设备、城市管网、商贸旅游、海洋渔业等重点行业领域和工业园区等重点区域,深入开展风险辨识评估、分级管控和隐患排查治理,实现“隐患自查自改、风险自控”的持续改进长效机制,坚决遏制重特大安全事故,确保经济社会发展与安全生产同步推进。
遵循“最严谨的标准、最严格的监管、最严厉的处罚、最严肃的问责”,坚持产管并重,健全食品药品全链条质量安全保障体系,加快形成科学完善的食品药品安全治理体系,严把从农田到餐桌、从实验室到医院的每一道防线。突出药品、医疗器械、化妆品、保健食品等高风险产品监管,加强食品药品进口监管,完善多部门间“信息互换、监管互认、执法互助”的食品药品安全监管合作机制。加强食品药品检验检测和风险监测,完善食品药品安全事故应急预案,健全全程追溯协作机制。建设江苏省海洋食品质量监督检验中心,促进地方特色食品质量提升。严厉打击制售“三无”食品等违法违规行为,强化食用农产品产地准出和市场准入衔接。实施校园食品安全守护、农村假冒伪劣食品治理行动,防范发生群体性食源性疾病事件。加强疫苗质量安全监管,规范疫苗流通秩序,加强疫苗招标采购、储存、配送、接种全过程管理。加强药品器械监管,创建国家药品进口口岸,推进市食品药品检验检测中心获批为国家口岸药检所。加大对重点药品的主动监测和风险预警,提高分析评价能力。加大对重点行业职业病危害专项整治力度。
预防化解社会矛盾。加强矛盾排查和风险研判,完善诉源治理机制,深化信访投诉请求法定途径分类处理,畅通和规范群众诉求表达、利益协调、权益保障通道,最大限度把各类风险防范在源头、化解在基层、消灭在萌芽状态。深入开展矛盾纠纷大排查,完善重大决策社会稳定风险评估机制。坚持“把非诉讼纠纷解决机制挺在前面”,丰富人民调解、行政调解、行业性专业性调解、司法调解协调联动的调解体系,充分发挥公职律师、村(居)法律顾问作用,完善社会矛盾纠纷多元预防调处化解综合机制。深化信访工作制度改革,加强信访工作与基层网格化社会治理的深度融合,完善便捷高效信访渠道,打造更高水平的法治信访、阳光信访和责任信访。健全社会心理服务体系和危机干预机制,加强对治安重点人群的帮扶救助、心理疏导、法律援助。
完善社会治安防控体系。健全完善扫黑除恶、反恐禁毒等长效机制,严打严治涉网、跨境等新型犯罪,强化社会治安重点地区排查整治,进一步提升群众安全感。全力筑牢圈层设防、沿线布防、重点护防、街面巡防、社区联防、网络安防“六道防线”,加快推进公安大数据、新一轮雪亮技防、智能泛在感知网、街面警务工作站等建设,增配警用船艇、直升飞机等装备,严格落实“1、3、5分钟”快速反应机制,推动形成“街面+空中”相衔接、“实体+虚拟”相配合、“人力+科技”相支撑的全领域、多维度防控格局。推动“警格+网格”双网深度融合联动,足额配备专兼职网格员,强化装备经费保障,优化信息联采、隐患联排、人员联控、矛盾联调机制,做深做实新时代专群结合、群防群治工作,筑牢社区第一道防线。建设集训练演练、应急救援等功能于一体的反恐应急实训基地,加强反恐防暴力量体系和应急处置重大突发事件能力建设。创建全国社会治安防控体系示范城市,打造水平更高、群众安全感更强的最安全城市。
加强经济安全风险预警、防控机制和能力建设,增强产业体系抗冲击能力,确保粮食、能源和重要基础设施安全,守住不发生系统性风险底线,深入推进军民融合发展,确保全市经济安全。
坚持底线思维,增强忧患意识,居安思危、未雨绸缪,加快构建完善经济安全风险预警监测体系,综合运用统计调查、审计监督、走访调研、大数据等多种手段,加强对经济运行状态的日常监测,提升对经济运行总体态势研判和综合感知能力。持续完善经济风险防控体系,加强对苗头性、倾向性、潜在性问题分析研判,建立健全政策风险评估、风险防控协同机制,明确风险防控责任主体,加强统筹协调,确保将风险隐患解决在萌芽状态。提高舆论信息和社会预期引导能力,有效防范“次生风险”。
针对石化、医药、钢铁、新材料、特色装备等重点行业,积极推进产业竞争力调查评价和产业的抗风险能力评价。聚焦产业发展关键薄弱环节和“卡脖子”领域,加快实施一批科技攻关项目,持续开展强链补链工程,努力实现关键核心技术自主可控,增强产业链韧性、提升产业链水平。积极开展重点行业国际、国内形势跟踪研判,支持企业根据形势变化加强重要装备、关键零部件、原材料等的战略储备,对受基于非商业目的,违背正常的市场规则和契约精神不法打压的企业给予法律、金融等多种支持,确保产业发展持续、稳定。
确保粮食作物播种面积基本稳定,提高粮食、生猪等重要农产品供应能力,加强地方粮食储备和应急保供。以国家石化产业基地建设为引领,提升油气资源进口、储备和供应保障能力。加快构建多元化电力生产供应格局,打造华东地区重要能源基地。持续开展公路、铁路、港口码头、民航、水利、电力、油气设施、城市基础设施等重要基础设施安全隐患排查和安全风险评估,加强通信、网络、金融等安全防护与管理,保障重要基础设施正常运行。
加强政府债务管理,充分发挥债务监管平台监控作用,加强债务信息分析和风险研判,建立健全债务风险隐患台账和问题清单,制订防范化解工作方案,强化债务风险源头管控,压实化债主体责任。加大新增债务管理力度,妥善处理存量债务,根据经济运行的状况,适度调节债务的规模和偿还节奏,确保债务资金链安全。加大隐性债务治理力度,加快推动平台公司转型,规范举债行为,控降融资成本,盘活沉淀资金,不断完善投资绩效评价机制,有效防范隐性债务风险。全面规范地方金融秩序,建立健全全市金融风险监测、风险预警系统和金融风险处置联动工作机制,持续加大非法集资等非金融活动打击力度,积极开展防范非法集资宣传教育,不断提高群众风险意识、防范意识,维护金融秩序稳定。
强化军民融合安全发展意识,积极支持国防和军队建设,加强全民国防教育和后备力量建设,提升国防动员保障能力,扎实做好双拥和退役军人等工作,巩固军政军民团结。完善军民融合发展体制机制,推动军民资源加快开放共享,推动“军转民”优质资源合理流动,畅通“民参军”渠道。加快构建军民融合协同创新体系,依托现有产业基础,大力发展工业机器人及核心部件、智能制造系统、智慧工厂成套解决方案等,打造国内具有影响力的军民融合产业基地。
从体制机制上保证党对经济社会发展的集中统一领导,汇聚要素资源,凝聚各方力量,推动和保障顺利实现经济社会发展新的目标任务,为“强富美高”连云港发展新实践努力奋斗。
全面贯彻落实习近平新时代中国特色社会主义思想,坚决贯彻党的基本理论、基本路线、基本方略,在增强“四个意识”、坚定“四个自信”、做到“两个维护”上重行重效,在贯彻党中央决策部署上到底到位,把党的领导始终贯彻“十四五”规划编制实施各领域全过程。要在党中央集中统一领导下,动员组织各级各方面力量真抓实干,把党中央各项决策部署落到实处。要按照规划确定的各项目标举措,结合本地区、本部门实际,明确时间表、任务书、优先序,把发展任务分解到部门、具体到项目、落实到岗位,深入推进审计全覆盖,以扎实行动和务实作风推动各项任务举措落地见效。
坚持目标导向、问题导向,定向施策,集聚资源要素,有力保障“高质发展、后发先至”,确保“十四五”规划目标任务精准落地。
优化科技资源配置方式,加大重点领域科技投入力度,推进科研院所、高校、企业科研力量优化配置和资源共享,构建面向未来发展的新优势。协同部署产业链和创新链,畅通创新价值链的关键环节,加快推进科技成果转移转化,形成各类创新主体功能互补、良性互动的系统创新格局,提高创新链整体效能。加强创新人才教育培养,全面提高教育质量,注重培养学生创新意识和创新能力。尊重人才成长规律和科研活动自身规律,培养造就具有国际水平的战略科技人才、科技领军人才、创新团队。提供具有国际竞争力和吸引力的环境条件,吸引国内外高端人才。
提升预算配置财政资源的科学性、规范性和有效性,加强普惠性、基础性、兜底性民生建设。更好发挥政府投资的引导作用,坚持有保有压,推动重大战略、重点改革和重要政策落实落地。强化预算约束和绩效管理,提升财政资源配置效率和资金使用效益。构建金融有效支持实体经济的体制机制,围绕创新链和产业链打造资金链,增强金融普惠性,形成金融和科技、产业良性互动。构建多元化民间投融资渠道,支持民营企业通过发行债券、上市、股权质押、资产转让等方式融资。
提升数据资源价值。积极建设人工智能通用平台、城市大脑应用商店等新型基础设施,构建不同行业、领域规范化数据开发利用场景,拓展数据应用空间,提升各行业数据资源价值,促进数字经济产业集群发展。建设“城市大脑”,全面融合政府各部门、多系统数据源,在用大数据提升城市治理水平的同时,吸引云计算软硬件、人工智能算法、数据治理分析、大数据可视化等大数据、人工智能相关产业上下游企业集聚,实现以数据流吸引技术流、资金流、人才流,提高市政、警务、消防、交通、通信、商业、产经、医疗等各类数据资源的价值和分析利用效率,促进数字经济产业集群发展壮大。
推动数据市场融通发展。发挥企业主体作用,打通数据壁垒,突破数据碎片化导致的数据应用瓶颈,建立全维度数据关联分析系统,推动数据资源的规模化应用,为政府部门和各类市场主体提供数据抽取、数据清洗、数据编目、数据转换、纸质档案数字化、数据快递等基础性专业服务。探索建立数据银行、开展数据资产证券化业务等数据资产管理和融通新模式,积极运用区块链等新技术新手段建设数据资产流通管理和运营平台,为政府部门和各类市场主体提供数据价值评估、数据存贷、数据交易中介等服务,有效释放数据红利,促进数据要素市场发展。切实履行政府监管职责,为数据流动共享提供保障。
理顺规划关系,提高规划质量,健全实施机制,建立以市级发展规划为统领,空间规划为基础,专项规划和区域规划为支撑的市级规划体系。
市级发展规划居于市级规划体系最上位,是市级其他各类规划的总遵循。市级专项规划、区域规划、空间规划均须依据市级发展规划编制。市级专项规划要细化落实市级发展规划对特定领域、特定行业提出的发展要求,与市级发展规划同步部署、同步研究、同步编制。市级区域规划要细化落实市级发展规划对特定区域提出的发展要求,彰显各地发展特色优势,促进资源要素合理分配,提升区域协调发展水平,市各功能板块规划参照市级区域规划管理,由市各功能板块管理机构编制。市级空间规划要细化落实市级发展规划提出的国土空间开发保护要求,为市级发展规划确定的重大战略任务落地提供空间保障,对其他规划提供空间指导和约束。坚持短期政策与长期政策衔接配合,年度计划要落实发展规划确定的主要指标和重点任务,做好目标年度间衔接平衡。各县区、各部门要将发展规划确定的主要指标纳入本县区、本领域年度指标体系,结合实际确定本地区、本领域年度工作重点,明确发展规划确定的重大工程、重大项目、重大举措的年度实施要求。
坚持政府自我评估和社会第三方评估相结合,完善规划动态评估、跟踪、预警机制,健全年度监测分析—中期评估—总结评估的全过程动态规划评估体系。规划编制部门要组织开展规划实施年度监测分析、中期评估和总结评估,强化监测评估结果应用。
强化规划权威性、严肃性,未经法定程序批准,不得随意调整更改各类规划。经中期评估确需对发展规划进行调整修订的,由市政府提出调整建议,经市委同意后由发展规划编制部门调整完善规划内容,并经衔接协调、评审论证以及征求意见后,按程序提请市人民代表大会常务委员会审查批准。市级发展规划或其他市级规划的上位规划修订后,市级专项规划、区域规划须相应进行调整修订,由规划编制部门提出建议,经市发展改革部门衔接后报原审批主体批准。市级空间规划调整修订按照国家要求依程序开展。
创新规划理念,规范编制程序,建立健全目录清单、编制备案、衔接协调等规划管理制度。加强规划衔接,坚持下位规划服从上位规划、下级规划服务上级规划、等位规划相互协调,市级其他规划服从市级发展规划,相关规划互不矛盾的原则,加快构建纵向衔接、横向协调的规划衔接机制,保障发展规划提出的战略目标和重大任务在各领域、各区域和空间层面落地见效。坚持规划定方向、财政作保障、金融为支撑、其他政策相协调,构建发展规划、财政、金融等政策协调和工作协同机制。推行规划政务信息公开,健全政府与企业、社会的沟通交流机制,鼓励市场主体、社会力量和人民群众参与规划编制实施。健全规划实施考核机制,把规划实施情况纳入各有关部门和地方各级领导班子、领导干部考核评价体系。尊重人民群众首创精神,及时发现、总结、提炼新鲜经验和先进典型,广纳民智、汇聚民力推进各项事业发展。



















