甘肃省国民经济和社会发展第十五个五年规划纲要
目 录
第一篇 奋力谱写中国式现代化甘肃篇章
第一章 发展环境
第二章 指导方针
第三章 主要目标
第二篇 做强全国区域性现代制造业基地 构建甘肃特色优势的现代化产业体系
第四章 优化提升传统产业
第五章 培育壮大新兴产业和未来产业
第六章 促进服务业优质高效发展
第三篇 壮大全国区域性科技创新及转化基地 加快科教强省建设
第七章 全面增强自主创新能力
第八章 推动科技创新和产业创新深度融合
第九章 一体推进教育科技人才发展
第四篇 打造全国重要的新能源及新能源装备制造基地 推动能源强省建设
第十章 建成国家新能源综合开发利用示范区
第十一章 构建新型电力系统
第十二章 提升能源安全保障能力
第五篇 大力实施强基础行动 强化发展支撑保障
第十三章 提升综合交通运输能力
第十四章 加强水利基础设施建设
第十五章 推进新型基础设施建设
第六篇 发挥数据驱动引领作用 推进数智甘肃建设
第十六章 加快数字经济高质量发展
第十七章 创新数字社会建设
第十八章 提高数字政府建设水平
第七篇 深入实施扩大内需战略 积极融入全国统一大市场
第十九章 大力提振消费
第二十章 扩大有效投资
第二十一章 深度融入国内大循环
第八篇 进一步深化改革开放 不断增强发展动力活力
第二十二章 更好发挥经济体制改革牵引作用
第二十三章 加力拓展国家向西开放战略通道
第二十四章 建设东中部产业向西转移重要承接地
第二十五章 打造一流营商环境
第九篇 做优现代寒旱特色农业基地 加快农业农村现代化进程
第二十六章 增强农业综合生产能力
第二十七章 建设宜居宜业和美乡村
第二十八章 推进城乡融合发展
第十篇 优化“一核三带、多点支撑”区域发展格局 促进区域联动发展
第二十九章 突出区域发展特色
第三十章 加力壮大县域经济
第三十一章 提升省会发展能级
第三十二章 强化国土空间支撑保障
第十一篇 加快农业转移人口市民化 深入推进以人为本的新型城镇化建设
第三十三章 健全农业转移人口市民化机制
第三十四章 优化“一核两中心多节点”城市格局
第三十五章 提高县城综合承载能力
第三十六章 大力实施城市更新行动
第十二篇 推动文化创新发展 加快文旅强省建设
第三十七章 提高全社会文明程度
第三十八章 繁荣文化事业
第三十九章 推动全国重要的文化传承创新基地发展
第四十章 大力发展文化产业
第四十一章 提升具有国际国内影响力优秀旅游目的地建设水平
第十三篇 完善人口发展政策体系 推动人口高质量发展
第四十二章 建设生育友好型社会
第四十三章 办好人民满意的教育
第四十四章 加快建设健康甘肃
第四十五章 积极应对人口老龄化
第十四篇 着力保障和改善民生 扎实推进共同富裕
第四十六章 深入实施就业优先战略
第四十七章 完善收入分配制度
第四十八章 健全多层次社会保障体系
第四十九章 推动房地产高质量发展
第五十章 稳步推进基本公共服务均等化
第十五篇 筑牢国家西部生态安全屏障 加快建设美丽甘肃
第五十一章 加强生态保护治理
第五十二章 促进绿色低碳转型
第五十三章 积极稳妥推进和实现碳达峰
第五十四章 深入开展环境污染防治
第十六篇 深入推进主动创安主动创稳 建设更高水平平安甘肃
第五十五章 坚决保障国家安全
第五十六章 强化重点领域安全
第五十七章 提升公共安全能力
第五十八章 维护社会和谐稳定
第十七篇 加强社会主义民主法治建设 凝聚发展强大合力
第五十九章 全面加强党的建设
第六十章 发展全过程人民民主
第六十一章 做好新时代统一战线工作
第六十二章 全面推进法治甘肃建设
第十八篇 强化规划实施保障
第六十三章 坚持党的集中统一领导
第六十四章 完善统一规划体系
第六十五章 健全规划实施全周期推进机制
甘肃省国民经济和社会发展
第十五个五年规划纲要
甘肃省国民经济和社会发展第十五个五年规划纲要,根据《中共中央关于制定国民经济和社会发展第十五个五年规划的建议》《中共甘肃省委关于制定国民经济和社会发展第十五个五年规划的建议》编制,主要贯彻党中央、国务院战略意图,明确全省经济社会发展主要目标、主要任务和重大举措,是政府履行经济调节、市场监管、社会管理、公共服务、生态环境保护等职能的重要依据,是全省各族人民共同的行动纲领。
第一篇 奋力谱写中国式现代化甘肃篇章
“十五五”时期是我省基本实现社会主义现代化承前启后的关键五年,是夯实基础、全面发力的关键五年,必须巩固拓展优势、破除瓶颈制约、补强短板弱项,推动全省基本实现社会主义现代化建设取得决定性进展。
第一章 发展环境
我省进入纵深推进中国式现代化建设的新阶段,发展基础更加坚实,发展条件和增长模式发生深刻变化,进一步发展面临新的机遇和挑战。
第一节 “十四五”时期甘肃发展取得新成就
“十四五”时期甘肃发展历程极不寻常、极不平凡。面对错综复杂的外部环境和艰巨繁重的改革发展稳定任务,在以习近平同志为核心的党中央坚强领导下,省委、省政府坚持以习近平新时代中国特色社会主义思想为指导,以习近平总书记视察甘肃重要讲话重要指示精神为统揽,团结带领全省干部群众牢记嘱托、感恩奋进、只争朝夕、苦干实干,幸福美好新甘肃建设取得新成就。
综合经济实力实现新跃升。全省地区生产总值增速连续16个季度高于全国平均水平,经济总量连跨4个千亿元台阶,2025年达到1.37万亿元,人均地区生产总值由2020年的3.72万元提升到2025年的5.59万元、年均增长6.4%。市域、县域经济规模快速提升,兰州市接近4000亿元,庆阳市、酒泉市突破千亿元,新增经济总量超200亿元县区6个、过百亿元县区26个,百亿级产业园区达到11个。在有效应对世纪疫情、减税降费、债务化解等背景下,一般公共预算收入跨上千亿元台阶、达到1112亿元。常住人口城镇化率达到58.08%、较2020年提高5.85个百分点,年均增速居全国前列。
产业转型升级取得新突破。现代寒旱特色农业快速发展,第一产业增加值年均增长6.7%、连续19个季度位居全国前列,“牛羊菜果薯药粮种”全产业链产值达到6200亿元,累计建成高标准农田3170万亩,粮食产量突破1300万吨,“甘味”品牌实现中国区域农业形象品牌影响力指数百强榜“五连冠”。坚持工业强省、产业兴省,新型工业化进程不断加快,规模以上工业企业数量净增1430户,工业增加值占地区生产总值比重由2020年的24.2%提高到2025年的26.5%,规模以上工业增加值增速连续30个月位居全国前列,以新能源、新材料、生物医药、数字信息等为代表的新兴产业日益壮大。现代服务业体系逐步健全,实施服务业企业三年倍增计划,促进生活性服务业和生产性服务业双向发力,规模以上服务业企业数量净增505户,接待游客、旅游花费较“十三五”时期分别增长32.9%、41.6%。
科技创新引领焕发新活力。着力推进强科技行动,全社会研发经费投入由2020年的109.6亿元提高到2024年的164.6亿元,重点领域科技攻关取得新突破,具有完全自主知识产权的医用重离子加速器装置打破国际垄断,2兆瓦液态燃料钍基熔盐实验堆达到满功率运行,金川集团手撕镍和4N5无氧铜板材、酒钢集团因瓦合金等产品达到世界水平,兰石集团成功研制我国首台离子液氢气压缩机,催生新质生产力加速壮大。全国重点实验室达到14家,高新技术企业数量实现倍增,技术合同成交额年均增长超过20%,科技进步贡献率由2020年的55.1%提高到2025年的62.03%。
基础设施建设跃上新台阶。综合交通体系建设成效显著,中兰客专、兰张三四线中武段、酒额铁路等建成通车,兰合铁路、西成铁路、兰张三四线武张段、平庆铁路、天陇铁路加快建设,新增铁路里程639公里;“三大高速公路新通道”和“甘川新通道”项目开工建设,新增通高速县市15个,新增高速和一级公路2600公里;兰州中川机场三期、嘉峪关酒泉机场改扩建、华池通用机场建成运营,航空旅客吞吐量超过2100万人次。水利建设润泽陇原,水网规划体系逐步完善,引洮二期骨干及城乡配套工程、甘肃中部供水等一批骨干水网、民生水利工程建成通水,景电灌区现代化改造、阿克塞生态保护和城乡供水等工程开工建设,新增工程供水能力9.83亿立方米。能源建设突飞猛进,电力总装机达到1.24亿千瓦、是2020年的2.2倍,新能源装机8042万千瓦、年发电量963亿千瓦时,分别是2020年的3.4倍、2.5倍,新能源装机、发电量占比分别达到64.6%、37.4%,均居全国前列,陇电入鲁外送工程建成投运,陇电入浙外送工程全面开工;煤炭产能、产量分别增加4749万吨/年、2751万吨;建成陇东千万吨油气生产基地,原油、天然气产量分别增加301.9万吨、5.5亿立方米。新基建扩面增效,“双千兆”网络实现乡镇以上区域全覆盖、5G网络覆盖95%以上行政村,庆阳数据中心集群智能算力规模达到11.4万P,在全国八大枢纽节点中算力增速最快、智算占比最高、消纳最充分。
生态文明建设呈现新气象。国家西部生态安全屏障夯实筑牢,“三北”工程和“七大标志性战役”深入实施,黄河流域生态保护和高质量发展、祁连山国家级自然保护区生态保护、荒漠化综合防治机制不断健全,完成造林2214.54万亩、治理水土流失面积3.55万平方公里、沙化土地综合治理1615.91万亩,森林覆盖率提高到12.97%。绿色低碳发展步伐不断加快,有力有序推进碳达峰十大行动,完成单位地区生产总值能耗下降目标任务。蓝天碧水净土保卫战成效显著,地级及以上城市细颗粒物浓度降至25微克/立方米,地表水达到或好于Ⅲ类水体比例达到97.3%,土壤环境质量明显提升。
深化改革开放迈出新步伐。重点领域改革扎实有效,国企改革三年行动及深化提升行动高质量收官,完成煤电、水利、环保、国际物流等领域专业化整合,省属企业资产达到1.95万亿元、增长34.48%。民营企业活力持续增强,累计新增民营企业20.2万户,民营经济占比较2020年提高4.6个百分点。营商环境大幅改善,政务服务事项全程网办率达到98%以上,在全国率先推行投资项目信用承诺制改革,“标准地”改革实现“拿地即开工”,“甘肃信易贷·陇信通”平台服务中小微企业能力持续增强,营商环境建设实现“西部领先、全国靠前”目标。国家向西开放战略通道地位日益彰显,新开通国际货运班列线路26条、国际货运航线11条,建成海外仓58个,进出口总值突破700亿元,成功举办兰洽会、文博会、药博会等重大展会,甘肃对外美誉度与影响力持续扩大。“引大引强引头部”行动纵深推进,招商引资到位资金年均增长26.4%。
民生福祉绘就新画卷。脱贫攻坚成果持续巩固拓展,推广“一键申报”系统,精准识别帮扶监测对象70.5万人,风险消除率达78.8%。就业保持稳定,城镇年均新增就业30万人以上,年均输转城乡富余劳动力500万人以上,城镇调查失业率控制在5.5%以内。居民收入持续增加,城乡居民人均可支配收入年均分别增长5.4%、7.7%,高于全国平均水平。社会保障体系更加健全,基本养老保险参保率稳定在98%以上,基本医疗保险参保率稳定在95%以上。教育事业稳步发展,九年义务教育巩固率达到98.1%,2024年劳动年龄人口平均受教育年限提高到10.13年。健康服务体系更加完善,布局建设4个国家区域医疗中心、3个省级区域医疗中心,2024年每千人口拥有执业(助理)医师数提高到3.67人,人均预期寿命提高到76.6岁。城市更新有力实施,建设改造四类管网10493公里,棚户区改造16.72万套,保交房全部交付。积石山地震灾后恢复重建三年任务两年完成,榆中山洪、陇西地震灾后恢复重建进展顺利。生态及地质灾害避险搬迁让13.07万户46万人搬离危险、搬进幸福。“结对帮扶·爱心甘肃”工程情暖陇原,累计帮扶困难群众26.7万名。省委、省政府每年聚焦群众所需重点领域,用心用情办好10件为民实事。
社会治理效能达到新水平。主动创安主动创稳深入推进,更高水平平安甘肃、法治甘肃建设取得新成效,治安案件、刑事案件、命案、未成年人违法犯罪案件持续下降。安全生产治本攻坚三年行动扎实推进,安全生产“五大体系”落地见效,安全生产事故、死亡人数、受伤人数、直接经济损失4项指标全面下降。债务风险有效缓释,融资平台有序退出,地方法人金融机构改革化险取得积极成效。宗教事务治理系统化规范化水平持续提升。
社会文明程度展现新风貌。社会主义核心价值观更加深入人心,“诚信甘肃”建设有序推进,全民思想道德素质、科学文化素质、健康素质明显提高。兰州市、金昌市、嘉峪关市蝉联“全国文明城市”荣誉称号,肃南县、崇信县、玉门市、敦煌市、永靖县创建为“全国文明城市”。文化保护传承创新发展,敦煌研究院“典范”“高地”加快建设,长城、长征、黄河国家文化公园建设取得积极进展,中华文明“探源工程”、考古中国、河西走廊国家遗产线路建设扎实推进,综合性文化服务中心实现行政村全覆盖,公共文化服务体系不断健全,人民精神文化生活日益丰富。
党的领导和党的建设得到新加强。全面从严治党纵深推进,正风肃纪反腐一体深化,整治形式主义为基层减负取得实效,“三抓三促”行动凝聚起抓发展促落实强大合力,全省政治生态向上向好。深入实施组织工作“五大工程”、人才培养“十百千万”工程,扎实开展基层党建质量提升行动,干部队伍能力素质明显提升。扎实推进社会主义民主法治建设,深入开展千名人大代表调研视察千项工程行动,完善政协委员助力经济社会高质量发展机制,执法检查、协商议政、民主监督、建议提案办理等工作高质量开展。铸牢中华民族共同体意识、推进中华民族共同体建设,大统战工作格局持续构建,民族团结进步事业长足发展,35个地方和单位获国家级民族团结进步示范命名。
“十四五”规划主要目标任务胜利实现,我省现代化建设迈出新的坚实步伐,取得了历史性成就、标志性成果、突破性变革,为“十五五”时期我省发展积蓄了强劲动能、奠定了坚实基础。这些成就的取得,根本在于以习近平同志为核心的党中央领航掌舵,在于习近平新时代中国特色社会主义思想科学指引,在于省委省政府的坚强领导,在于社会各界的倾力支持和陇原儿女的接续奋斗。
第二节 “十五五”时期甘肃发展处于追赶进位关键阶段
未来五年,是我国基本实现社会主义现代化夯实基础、全面发力的关键时期,甘肃发展面临新的机遇和挑战。从国际看,世界百年变局加速演进,新一轮科技革命和产业变革加速突破,国际经贸秩序遭遇严峻挑战,外部环境发生深刻复杂变化。从国内看,我国经济基础稳、优势多、韧性强、潜能大,长期向好的支撑条件和基本趋势没有变,中国特色社会主义制度优势、超大规模市场优势、完整产业体系优势、丰富人才资源优势更加彰显。同时,发展不平衡不充分问题仍然突出,我国发展处于战略机遇和风险挑战并存、不确定难预料因素增多的时期。从自身看,我省向上向好、向新向高的发展态势不断巩固拓展,产业体系、开放体系、基础设施体系持续优化升级,加快发展面临的有利因素增多。“十五五”期间,国家一系列战略决策、宏观政策、重大举措的推进实施,将会为甘肃带来难得的产业升级机遇、扩大内需机遇、开放合作机遇、绿色转型机遇、共享发展机遇,甘肃作为国家生态屏障、能源基地、算力节点、文旅高地、战略通道的功能定位将会更加突出,在全国整体发展格局中的作用将会更加凸显。但是,辩证看,甘肃发展不充分的省情还没有完全改变,城乡、区域、产业发展“三个不平衡”的阶段性特征还没有完全改变,现代化建设进程总体滞后的状况还没有完全改变,长期存在的基础性、结构性、体制性难题还需破解,主要是产业结构不够优、产业体系现代化水平不够高,科技创新和成果转化能力不够强,民营经济、县域经济发展相对滞后,平台经济、开放型经济培育不足,就业和居民收入增长压力较大,生态环境依然脆弱,资源型缺水与工程性缺水并存,干部观念作风还需转变提升,扩大人才总量、提高人才质量还需持续下功夫。
综合研判,“十五五”时期,甘肃发展机遇和挑战并存,但机遇大于挑战、有利条件多于不利因素,总体处于国家战略叠加、重大政策加力的机遇期,发挥比较优势、激发潜力动能的上升期,聚力重点突破、实现追赶进位的窗口期。全省上下要深刻领悟“两个确立”的决定性意义,坚决做到“两个维护”,以强烈的历史主动精神抓机遇、增优势、攻难关,巩固拓展高质量发展良好态势,推动全省基本实现社会主义现代化建设取得决定性进展。
第二章 指导方针
“十五五”时期经济社会发展必须牢牢把握以下指导思想、基本要求。
第一节 指导思想
坚持马克思列宁主义、毛泽东思想、邓小平理论、“三个代表”重要思想、科学发展观,全面贯彻习近平新时代中国特色社会主义思想,深入贯彻党的二十大和二十届历次全会精神,认真落实习近平总书记视察甘肃重要讲话重要指示精神,统筹推进“五位一体”总体布局,协调推进“四个全面”战略布局,完整准确全面贯彻新发展理念,主动服务和融入新发展格局,坚持稳中求进工作总基调,坚持以经济建设为中心,以推动高质量发展为主题,以改革创新为根本动力,以满足人民日益增长的美好生活需要为根本目的,以全面从严治党为根本保障,深入实施强科技、强工业、强县域、强省会、强基础行动,加快推进新型工业化、新型城镇化、农业农村现代化,加速推进数字经济和实体经济深度融合,加力打造“七地一屏一通道”,推动经济实现质的有效提升和量的合理增长,推动人的全面发展、全体人民共同富裕迈出坚实步伐,确保综合经济实力、人民生活水平、本质安全建设、人才队伍支撑、干部观念作风实现新突破,加快建设幸福美好新甘肃、不断开创富民兴陇新局面,奋力谱写中国式现代化甘肃篇章。
第二节 基本要求
全面贯彻党中央明确的“六个坚持”重大原则,推动全省“十五五”经济社会高质量发展,必须牢牢把握以下基本要求:
——更加注重加强党的全面领导。坚决维护党中央权威和集中统一领导,把党的领导贯穿经济社会发展各方面全过程,加强领导班子、干部人才队伍建设和基层党建工作,提升各级领导班子科学决策、民主决策、依法决策水平,推动党员干部队伍思想观念、能力作风更好适应高质量发展要求,为现代化建设提供根本保证。
——更加注重保障和改善民生。坚持人民至上,强化宗旨意识,牢固树立造福人民的政绩观,在发展中保障和改善民生,在满足民生需求中拓展发展空间,推动民生建设更加公平、均衡、普惠、可及,让现代化建设成果更多更公平惠及全体人民。
——更加注重提升发展质效。着眼做优增量、盘活存量、增强能量、提高质量、做大总量,统筹扩大内需和深化供给侧结构性改革,统筹培育新动能和更新旧动能,发展劳动密集型产业和技术密集型产业,着力转变经济发展方式,优化经济结构、产业结构、区域结构、城乡结构,因地制宜发展新质生产力,实现更高质量、更有效率、更加公平、更可持续的发展。
——更加注重数智赋能。以打造一体化算力网络国家枢纽为牵引,以人工智能赋能经济社会发展,统筹推进数字基础设施建设、数据要素市场培育、数字产业集群发展和产业数字智能转型,加快构建数字经济生态系统,深入推进数字政府、数字社会建设。
——更加注重激发市场活力。充分发挥市场在资源配置中的决定性作用,更好发挥政府作用。进一步全面深化改革,大力发展民营经济,引育优质经营主体,建设法治经济、信用经济,打造市场化法治化国际化一流营商环境。深化对内对外开放,推动观念、经济、社会、文化等全方位开放,加快市场化进程,提升市场化水平,全力打造活力甘肃。
——更加注重主动创安主动创稳。在发展中固安全,在安全中谋发展,以理念转变、思路创新、机制变革、责任重构为突破口,以防范化解矛盾风险为着力点,全领域、全周期、全要素维护安全稳定,加快提升本质安全水平,实现高水平安全与高质量发展良性互动。
第三章 主要目标
锚定到2035年基本实现社会主义现代化远景目标,坚定信心、跳起摸高、追赶进位,“十五五”时期经济社会发展努力实现以下主要目标:
——高质量发展水平明显提升。保持经济增速高于全国,地区生产总值年均增长5%,在实际工作中争取更好结果。全要素生产率稳步提升,全员劳动生产率年均增长5%。体现甘肃特色和优势的现代化产业体系加快构建,工业和制造业占比、战略性新兴产业占比、数字经济核心产业占比稳步提高,现代服务业加快发展。居民消费率明显提高,内需拉动经济增长主动力作用持续增强。城乡区域发展协调性明显增强,常住人口城镇化率年均提高1个百分点以上、达到63%。
——科技创新能力明显提升。全社会研发经费投入年均增长达到9.5%,每万人口高价值发明专利拥有量达到6件,科技进步贡献率持续上升,基础研究和原始创新能力明显提升,重点产业领域和关键技术环节创新能力显著增强,教育、科技、人才一体发展格局基本形成,以科技创新引领新质生产力发展的成效加速显现。
——全面深化改革质效明显提升。高水平社会主义市场经济体制加快构建,要素市场化配置体系不断健全,国有企业核心功能和核心竞争力明显增强,民营经济贡献进一步提升,一流营商环境加快形成,市场活力充分激发。全省治理体系和治理能力现代化深入推进。
——开放合作能级明显提升。开放发展理念深度融入经济社会发展各领域,全方位、宽领域、深层次开放格局加速构建。开放通道、平台功能持续增强,开放型经济加快发展,在国家向西开放布局中的战略通道地位进一步强化。区域合作持续深化拓展,优质产业、企业、资本、技术加速集聚。
——社会文明程度明显提升。文化自信更加坚定,主流思想舆论不断巩固壮大,社会主义核心价值观广泛践行,中华民族共同体意识深入人心,中华优秀传统文化得到有效保护和传承发展,陇原文化吸引力和影响力不断提升。群众精神文化生活更加丰富,文旅康养产业加快发展,文化创新创造活力得到充分激发。
——人民生活品质明显提升。高质量充分就业取得新进展,城镇调查失业率控制在5.5%左右,居民收入增长和经济增长同步、劳动报酬提高和劳动生产率提高同步,居民人均可支配收入年均增长达到5%,分配结构得到优化,中等收入群体持续扩大。全民受教育程度不断提升,劳动年龄人口平均受教育年限达到10.5年。常态化防止返贫致贫机制日趋完善,社会保障制度更加优化更可持续,基本公共服务均等化水平进一步提高,养老机构护理型床位占比达到70%,人均预期寿命达到78岁。
——美丽甘肃建设水平明显提升。绿色生产生活方式加快形成,2030年前碳达峰目标如期实现,单位地区生产总值二氧化碳排放持续降低、非化石能源占能源消费总量比重持续提高,清洁低碳安全高效的新型能源体系初步建成,主要污染物排放总量持续减少,森林覆盖率提高到13.52%,生态环境全面改善,生态系统多样性、稳定性、持续性逐步提升,国家西部生态安全屏障更加牢固。
——社会治理效能明显提升。统筹发展和安全更加有力,更高水平的平安甘肃、法治甘肃建设取得新进展,防范化解风险体制机制不断健全,社会治理和公共安全治理能力明显增强,本质安全水平加快提升,群众获得感幸福感安全感更加可感可及。
在此基础上再奋斗五年,到2035年全省经济总量、居民人均可支配收入迈上更高台阶,经济实力、产业实力、科技实力、区域竞争力大幅跃升,人的全面发展、全体人民共同富裕取得更为明显的实质性进展,努力与全国一道基本实现社会主义现代化。


注:①〔〕为5年累计数。②带*的为2024年数据。③全社会研发经费投入增速按不变价格计算。④粮食综合生产能力指可以稳定达到的粮食产出能力。
第二篇 做强全国区域性现代制造业基地
构建甘肃特色优势的现代化产业体系
聚焦工业强省、产业兴省,深入实施强工业行动,锚定智能化、绿色化、融合化方向,加快推进新型工业化,纵深推进产业基础高级化、产业链现代化,巩固壮大实体经济根基。
第四章 优化提升传统产业
坚持强龙头、补链条、聚集群,拓展传统产业存量,提升优势产业能级,推动产业高端化引领、数智化赋能、绿色化转型,持续提升传统产业质量效益和综合竞争力。
第一节 巩固传统产业发展优势
聚焦打造“甘肃制造”,坚持国家标准引领、数智绿色技术赋能、环保安全制度约束,推动重点产业提质升级、制造业技术改造升级。实施石化化工产业延链补链行动,持续推进“减油增化增特”,推动精细化工产业发展,提升合成树脂、特种橡胶、有机助剂等高端产品供给水平,积极发展煤基新型合成材料、先进碳材料、可降解材料等产业链,提升化工新材料领域竞争力。推动煤化工产业向现代化、高端化、多元化转型。实施有色冶金产业高端延伸行动,壮大镍钴、精品铜铝加工等千亿级产业链,做精高端特种钢材产业,发展稀有、稀散、稀土金属产业和黄金等贵金属产业。实施装备制造产业提档扩能行动,做强做优电工电气装备、石化通用装备、通用航空装备、高档数控机床、现代农机装备等细分行业,壮大工业母机产业集群,全力打造装备制造产业集聚区。培育壮大现代轻工业。实施制造业技术改造、大规模设备更新,加快推动工艺技术升级迭代。强化市场优胜劣汰机制,畅通落后低效产能退出渠道。加快制造业数智化转型,提升绿色制造水平。
第二节 提升产业集群发展水平
深入实施先进制造业集群培育提升行动,构建特色集群梯次培育体系。深入推进产业链链长制,“一链一策”推动重点产业链高质量发展,构建“链条+集群+生态”的多维度链群融合体系。发展壮大金白兰武有色金属国家先进制造业集群,打造全国最大、世界一流的镍钴铜新材料加工基地和战略性矿产资源储备基地。依托宝汉天工业母机国家先进制造业集群,加快径向锻造装备、五轴车铣复合国家重大攻关项目产业化应用,做大做强高档数控机床产业。聚力打造河西新能源及新能源装备等国家级先进制造业集群。加快建设装备制造、数字经济、生物医药、商业航天等省级先进制造业集群和中小企业特色产业集群。支持跨区域协同培育,引导关联产业融通发展、组团发展、协同发展,构建区域布局合理、链群深度融合、特色错位发展的先进制造业集群发展格局。
第五章 培育壮大新兴产业和未来产业
坚持把战略性新兴产业和未来产业作为高质量发展的重要引擎,着力打造符合甘肃资源禀赋和特色的新型支柱产业,培育形成新的经济增长点。
第一节 加快战略性新兴产业规模化发展
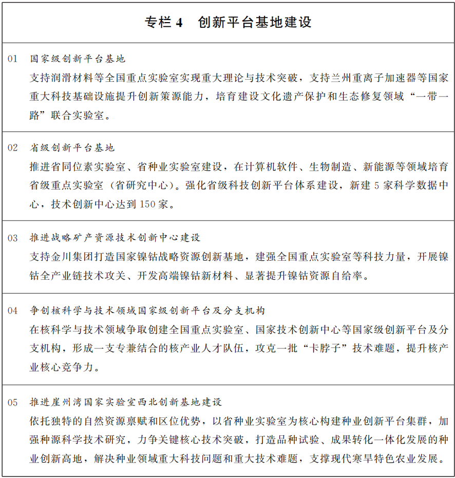
实施产业创新工程,聚焦新能源、新材料、电子信息、航空航天、生物医药和高端医疗装备、核产业等重点领域,整合科技创新资源,壮大链主企业、龙头企业、头部企业,因地制宜推动战略性新兴产业集群发展。实施新技术新产品新场景大规模应用示范行动,加强基础设施和应用场景建设,扩大产业增量,补齐产业链短板,打造发展新引擎、培育发展新支柱。加快发展有色金属、新能源电池、先进钢铁、化工等新材料,建设金昌、白银、兰州、武威等新材料基地。支持天水集成电路封测和特种芯片产业集群向高端化迈进,建设天水、兰州电工电器装备制造基地。构建生物医药“一核一圈多区”发展格局,发展现代中医药、生物制药、医疗器械、化学药及制剂产业,建设中国生物西北医美产业化基地和血液制品生产基地。聚焦打造综合性商业航天母港,构建以酒嘉地区商业火箭、兰州商业卫星配套产业为主导的“西箭东星、多极支撑”商业航天发展格局。统筹推进低空空域改革、设施建设、设备制造,有序拓展生产作业、交通物流、公共治理、低空消费等领域应用场景,因地制宜、稳妥有序推进低空经济健康发展。培育支持专精特新企业和专精特新“小巨人”企业发展。
第二节 前瞻布局未来产业
立足资源禀赋、产业基础等比较优势,坚持有所为、有所不为,实施未来产业创新发展行动,绘制未来产业发展图谱。以氢能、生物制造、核用新材料及装备等领域为重点,培育构建多元技术路线创新、产业孵化转化策源、典型应用场景牵引、可行商业模式推进、市场监管规则支持的未来产业链条。因地制宜培育和发展未来制造、未来信息、未来能源、未来材料、未来空间、未来健康等产业。发展量子测量、量子通信、量子计算等业态,培育孵化量子科技产业和初创企业。面向智能制造、智慧物流、安全应急等领域,加强特种机器人研发制造,推动制造业、服务业多场景示范应用。瞄准医疗、康复等应用方向,开展脑机接口技术研发。聚焦生物农业、生物材料等领域,推动生物制造产业向中端壮大、向高端突破。继续推进钍基熔盐堆项目建设,强化关键装备、关键材料配套,加快核技术应用等关联产业发展。围绕未来产业全生命周期,建立未来产业投入增长和风险分担机制。培育发展独角兽企业。


第六章 促进服务业优质高效发展
把服务业发展摆在重要战略位置,实施服务业扩能提质行动、服务业企业倍增计划,加快构建结构优化、特色鲜明的优质高效服务业新体系,全面提高服务业质量效率和核心竞争力。
第一节 推动生产性服务业向专业化和价值链高端延伸
聚焦重点环节分领域推进生产性服务业高质量发展,加快生产性服务业数智化发展,建设产业互联网平台,推进现代服务业同先进制造业、现代农业加速融合发展,着力提升生产性服务业比重。进一步壮大金融服务、信息服务、商务服务、科技服务、服务外包等产业。围绕工业主导产业、关键技术和基础领域打造“甘肃设计”,大力发展专业化研发设计、工业设计、系统集成、节能环保、检验检测、质量认证、数字供应链等生产性服务业,增强服务业融合赋能质效。引育生产性服务业企业和高端中介服务机构,支持服务业经营主体升规上限、做大做强。发展服务型制造,延伸产业链条,提升产业附加值,加快制造业融合转型步伐。依托区位和通道优势,发展现代商贸流通和现代物流两大体系,着力发展铁路物流、航空物流、国际多式联运、快递物流、保税物流等服务业,培育打造路衍经济产业链。发展壮大平台经济。加快构建融合发展品牌标准质量体系。
第二节 促进生活性服务业高品质多样化便利化发展
围绕更好满足居民服务需求,以提升便利度和服务质量为导向,以增强公益性基础性服务有效供给、补齐服务场地设施短板、规范服务标准质量、推动数字化赋能、完善服务支持政策为重点,积极发展普惠可及、个性多样的生活性服务业。大力发展健康、养老、托育、文化、旅游、体育、物业等服务业,扩大覆盖全生命期的各类服务供给,提升公益性、基础性服务业供给能力和水平,促进生活性服务业多业态融合发展。推动家政服务业提质扩容,深化家政服务业产教融合,推进家政服务品牌建设,持续提升“陇原妹”“镇原护工”等品牌影响力,完善家政服务信用体系建设,加快与智慧社区、养老托育等融合发展。
第三节 完善发展服务业体制机制
完善支持服务业发展政策体系,强化土地、财税、金融、价格等保障,扩大优质经营主体。落实国家关于扩大服务业开放和放宽服务业市场准入的政策,全面清理不合理限制条件。健全服务业统计监测体系。加强服务标准和质量品牌建设,推进服务业领域行业标准、规则、政策协调统一。加强服务业监管、质量监测评价,健全完善服务业消费者权益保障制度,构建高效协同的服务业监管体系。完善中介服务机构法规制度,促进中介服务机构诚实守信、依法履责。健全服务领域人才职称评定制度,鼓励从业人员参加职业技能培训和鉴定,推动服务效率和服务品质提高。
第三篇 壮大全国区域性科技创新及转化基地
加快科教强省建设
坚持创新引领发展,坚持因地制宜发展新质生产力,坚持推进教育科技人才良性循环,纵深推进强科技行动,加快构建支持全面创新体制机制,强化企业科技创新主体地位,提升创新体系整体效能。
第七章 全面增强自主创新能力
抓住新一轮科技革命和产业变革历史机遇,坚持高水平科技自立自强,把科技创新作为加快高质量发展的引擎,在重点领域加快突破一批重大战略性技术。
第一节 聚力关键核心技术攻关
坚持技术驱动和需求拉动相结合、锻长板和补短板相结合,集中力量在新能源、新材料、生物医药、工业母机、现代农业等领域开展关键核心技术攻关,加速领先技术迭代升级,催生一批原创性前沿性技术,打造“甘肃创造”。强化战略引领、需求牵引和融合导向,调配优势力量、集中政策资源,围绕特色优势产业和未来产业发展,强化科技赋能,着力构建“战略牵引—协同攻关—要素支持—产业应用—生态培育”全链条攻关体系,形成共促关键核心技术攻关的工作格局。完善“揭榜挂帅”“赛马”等制度,健全重大技术攻关投入、服务体系、风险分散机制。
第二节 提升基础研究水平
统筹推进目标导向型和自由探索型基础研究,筑牢科技创新根基和底座。加强有组织的基础研究,持续提升重离子物理、材料科学、有机化学、应用数学、草业、冰川冻土、荒漠化治理等优势领域的原始创新水平,培育建设一批基础学科研究中心。支持重点实验室开展学科交叉的应用基础研究,促进自然科技成果向经济主战场转化。坚持财政科技投入只增不减,持续加大投入力度,创新资金投入方式,稳步提高基础研究经费投入水平。鼓励社会力量以捐赠和设立基金等方式支持基础研究。建立健全符合科学规律的基础研究评价体系和激励机制,创造有利于基础研究的良好科研生态。
第三节 加强科技基础能力建设
加力推进创新策源能力建设,聚力打造高能级创新平台,争取国家实验室、全国重点实验室、“一带一路”联合实验室、国家技术创新中心等国家级创新平台基地及分支机构在甘布局建设。稳步推进省重点实验室、工程研究中心、技术创新中心、临床医学研究中心、野外科学观测研究站等创新平台基地建设,建立健全省级科技创新平台分类支持、分级管理、定期评估、动态调整机制,加快重大科技基础设施体系化建设和开放共享。强化兰州白银国家自主创新示范区和兰白科技创新改革试验区的创新极核功能,促进科技成果转化应用,发挥兰白科技创新改革试验区技术创新驱动基金引导作用,推动“兰白两区”提质增效。支持兰州打造西北产业创新中心。


第八章 推动科技创新和产业创新深度融合
坚持以产业需求和应用为导向,加强创新资源要素统筹和力量组织,持续提升企业创新能力,推动创新链产业链资金链人才链深度融合。
第一节 促进创新资源向企业集聚
赋予企业技术路线制定权、攻关任务分解权、经费使用决定权,建立基于实际应用的成果验收评价和用户反馈机制。提高企业在重大科技创新决策中的参与度,建立健全项目、平台、数据、人才等创新资源向企业集聚的政策体系。落实科研人员离岗创业、兼职兼薪等政策,鼓励优秀人才向企业流动。提高企业研发费用加计扣除比例,建立企业研发准备金制度,加大政府采购自主创新产品力度。鼓励企业加大研发投入。支持企业牵头建设概念验证、中试试验平台,加大应用场景建设和开放力度。优化完善科技型企业梯次培育体系,支持科技型中小微企业成长,推动专精特新中小企业、高新技术企业成为科技领军企业。加快知识产权强省建设,促进创新成果知识产权化。
第二节 构建产学研融通创新体系
实施研产融合科技攻关赋能计划。支持企业聚焦全省重点产业方向,牵头与高校、科研院所组建创新联合体参与国家、省科技攻关任务,开展技术研发及科技成果中试和转化应用。深化职务科技成果赋权改革,推进职务科技成果资产单列管理,推进技术转移和科技服务建设,加快重大科技成果高效转化应用。鼓励和引导高校、科研院所按照先使用后付费方式把科技成果许可给中小微企业使用。建立完善技术成果转化应用长效机制。加快科技成果在企业转化和产业化,提升重大科技成果产业化水平。发挥“兰白自创区上海科创飞地”作用,促进前沿技术与创新资源精准对接。
第九章 一体推进教育科技人才发展
深化教育科技人才一体改革,加快构建政策互通、资源共享、协同突破、创新转化的教育科技人才一体发展格局,促进科技自主创新和人才自主培养良性互动。
第一节 建立健全协同推进机制
坚持推进目标有机衔接、重点任务一体部署、资源要素一体配置、政策保障一体协同,统筹推进教育科技人才平台基地一体布局,健全教育科技人才衔接协调机制。推动研发人员向产业集聚,健全高校、科研院所、企业间科研人员双向流动机制,推行“科技副总”“产业导师”等引才用才方式。支持企业发挥教育、科技、人才一体化发展枢纽载体作用,鼓励企业设立“人才基金”,与高校院所开展委托培养,通过设置专项奖学金、助学金、研究津贴等方式培养企业所需专业人才。支持骨干企业联合高校院所、科研机构、上下游企业整合科技创新和生产实践资源,建设实践实训中心等平台,开发专业教学资源库、教材、课程、培训资源包等科技创新和教育教学资源。
第二节 加快创新型人才培养引进
围绕科技创新、产业发展和国家战略需求协同育人,优化高校布局,提高人才自主培养质量。支持兰州大学建设世界一流大学,化学、大气科学、生态学、草学等争创世界一流学科。支持省属高校建设高水平大学和一流学科,赋予高校学科专业设置更多自主权,超常布局急需学科专业,提升基础学科、培育新兴学科、发展交叉学科,着力加强创新能力培养。鼓励和支持高校组建产业研究院。强化科研机构、创新平台、企业、科技计划人才集聚培养功能,加速集聚一批科技领军人才和创新团队。注重在科技攻关和技术研发等创新实践中发现培养人才,造就更多战略科技人才、科技领军人才、青年科技人才、高水平工程师、高技能人才和创新团队。优化人才梯次培养体系,用好用活各类人才。完善综合性柔性引才政策和省外引进人才支持保障机制。加大人才引进力度,不断扩大人才总量,优化人才结构。
第三节 实行一体推进激励评价机制
完善人才评价和激励机制,加快建立以创新能力、质量、实效、贡献为导向的人才评价体系,健全充分体现知识、技术等创新要素价值的收益分配机制,提高科研人员收益分享比例,不断激发创新创造动能。坚持“破四唯”和“立新标”并举,赋予用人单位更大人才评价自主权,防止简单以称号头衔确定薪酬待遇、配置资源。支持将新技术新产品作为业绩考核、职称评审、人才计划的重要依据。打通高校、科研院所和企业人才交流通道,完善人才双聘等制度。健全保障科研人员专心科研制度,为科研人员松绑减负。大力弘扬新时代科学家精神、工匠精神,加强科研诚信体系建设,健全科技伦理体系。
第四篇 打造全国重要的新能源及新能源装备制造基地
推动能源强省建设
深入践行能源安全新战略,统筹大基地、大通道、大消纳体系建设,实施非化石能源供应倍增行动、新能源发展集成融合工程,加快构建清洁低碳、安全高效新型能源体系,加快能源大省向能源强省迈进,切实将能源优势转化为产业优势、经济优势、发展优势。
第十章 建成国家新能源综合开发利用示范区
扩量提质大力发展新能源,加强“源网荷储制”协同布局,以规模化开发为核心持续增强新能源供给,以供需体制改革为突破促进新能源高效利用,以技术创新为驱动增强装备制造核心竞争力。
第一节 建设大型风光电基地
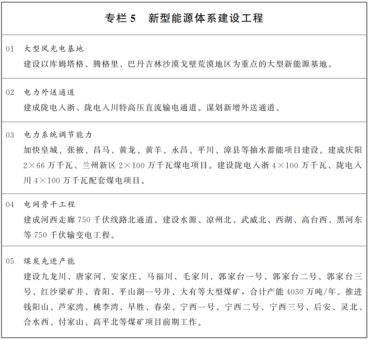
接续打造库姆塔格、腾格里、巴丹吉林“沙戈荒”新能源基地,推动酒泉向特大型风光电基地迈进,推动张掖、武威、金昌、庆阳建成千万千瓦级基地,建设若干百万千瓦级基地。研究布局甘肃南部新能源基地。有序实施大容量光热、外送通道配套光热、“光热+风光电”一体化等项目,推动光热资源规模化开发,不断拓展光热发电开发利用新场景。积极推进“千乡万村驭风行动”“千家万户沐光行动”。推广光伏治沙、农光互补、交能融合等“光伏+”综合利用模式,推动生物质能、地热能等资源利用。到2030年,新能源装机达到1.6亿千瓦以上。
第二节 拓宽绿电消纳路径
推进实施“新能源+”行动,开发“绿电+”应用场景,积极引导现代高载能产业、战略性新兴产业和未来产业向资源富集地区有序转移,加强新能源大规模开发和本地高比例消纳协同,着力推动“西电西用”。加强绿氢“制储输运用”一体化发展布局,在酒泉、张掖、庆阳等地建设一批新能源直供、离网运行、绿电交易等多种模式的绿电制氢项目,积极探索绿氢合成氨、绿色甲醇、氢储能、氢燃料电池等新型业态,拓展氢能在化工、冶金、交通、能源等领域应用,打造河西“绿氢走廊”。大力推广“源网荷储”一体化、绿电直连、虚拟电厂、智能微电网等新型用能模式。建成庆阳“东数西算”绿电聚合项目。
第三节 壮大新能源装备产业
加快推动风电、光伏、光热、氢能、储能装备上下游全产业链提质升级。引育大兆瓦发电机、变流器等风电装备核心产业,推动风机全产业链本地化自主生产。加快开展新型光伏电池及组件、新一代光伏逆变器及系统集成设备科技攻关和成果转化,扩大光热装备制造生产规模,构建光伏光热制造全产业链。围绕上游原材料及零部件、中游电池及储能系统、下游终端应用等领域,引导新型储能装备制造产业向金昌、酒泉、兰州新区等地集中布局,带动储能核心装备制造、系统集成、智能运维全产业链升级。在酒泉、张掖、庆阳等地引进落地电解槽、氢燃料电池、催化剂等氢能上下游产业。推动新能源新型固废综合利用,布局老旧风电光伏设备、废旧电池回收利用产业,实现废弃物循环再利用。到2030年,新能源及装备制造产值超2000亿元。
第十一章 构建新型电力系统
坚持清洁低碳、安全充裕、经济高效、供需协同、灵活智能,推动电网提质升级,增强系统调节能力,构建大送端电网格局,提升电力系统互补互济和安全韧性水平。
第一节 持续提升电力外送能力
立足西北电网“总枢纽”、西电东送“主通道”定位,坚持大型基地、支撑煤电、特高压通道“三位一体”发展。持续提升酒湖直流、陇电入鲁输送能力,建成陇电入浙、陇电入川外送工程。围绕库姆塔格、巴丹吉林等沙漠基地谋划新增外送通道,力争在运特高压直流外送通道达到6条。实施一批连接陕西、青海、宁夏等周边省份的电力互济工程,促进新能源省间消纳。
第二节 打造坚强骨干电网
规划建设一批750千伏输变电工程,形成布局合理、运行可靠的骨干电网,满足各类电源和新增负荷发展需求。河西电网建成玉门—金塔—张掖西—红沙—靖远—兰州750千伏北通道工程,增强河西新能源富集区至兰白地区负荷中心的输电能力。中部电网规划红古750千伏等输变电工程,加快推进陇东南通道等750千伏输变电工程前期工作,不断优化能源电力配置布局,为大规模、高比例新能源外送提供可靠支撑。
第三节 优化布局调节电源
科学布局抽水蓄能电站,实现首台机组并网发电。在风光资源富集区域、大型风光电外送基地、电力负荷中心,谋划布局一批生态友好、建设条件成熟的抽水蓄能电站。加快推进新型储能基地建设,在以“沙戈荒”为重点的大型风电光伏基地合理规划电源侧新型储能,在大规模新能源汇集、特高压直流接入等关键电网节点建设电网侧独立储能,在工业园区、商业综合体、光储充放一体化充电站等场景推广用户侧新型储能。开展全钒液流、压缩空气、重力、飞轮、超级电容等多种技术路线试点示范,推动新型储能规模化、多元化发展,到2030年装机达到1500万千瓦。
第十二章 提升能源安全保障能力
强化煤炭、石油、天然气等传统能源兜底保障作用,加快释放煤炭优质产能,充分发挥煤电支撑调节作用,持续推动油气增储上产,切实筑牢能源安全底盘。
第一节 加强煤炭安全稳定供应
充分发挥煤炭“压舱石”作用,推动已核准煤矿项目建成投产,争取核准一批先进产能煤矿。持续优化煤炭产能布局,进一步完善生产供应体系,陇东地区重点建设大型现代化矿井,中部地区稳步提升煤炭供应能力,河西地区强化自给保障水平。大力推动煤炭绿色智能开发和清洁高效利用。到2030年,全省煤炭产能达到2亿吨/年,原煤产量突破1亿吨。
第二节 夯实煤电兜底保障基础
建成兰州新区、陇电入浙、“沙戈荒”大基地外送配套调峰等煤电项目,规划新建一批清洁高效灵活煤电。开展新一代煤电升级专项行动,推动现役机组实施煤电节能降耗改造、灵活性改造、供热改造,提升机组调节能力和能效水平,促进煤电逐步由基础保障性向支撑调节性电源转型。
第三节 加大油气勘探开发和增储上产力度
加快可开发、可动用储量转化,推动玉门老油田保持稳产、陇东千万吨油气生产基地稳产增产,扩大庆城页岩油开发规模,持续夯实油气资源接续基础。加快省内天然气长输管道建设,拓展管道天然气覆盖范围,推进管网互联互通。加强石油储备能力建设,推进建设国家石油储备项目。统筹推进储气设施建设,提高天然气应急调峰保供水平。

第五篇 大力实施强基础行动 强化发展支撑保障
坚持适度超前、不过度超前,加强统筹规划、优化布局结构,推动传统基础设施和新型基础设施建设双向加速,补强短板弱项、促进集成融合、提升安全韧性,提高运营可持续性。
第十三章 提升综合交通运输能力
完善综合交通基础设施布局,强化枢纽功能,推进一体化融合、安全化提升、数智化升级、绿色化转型,建设“三廊六通道”为主骨架的智慧、综合、立体交通网络,推进交通强省建设。
第一节 优化铁路基础设施布局
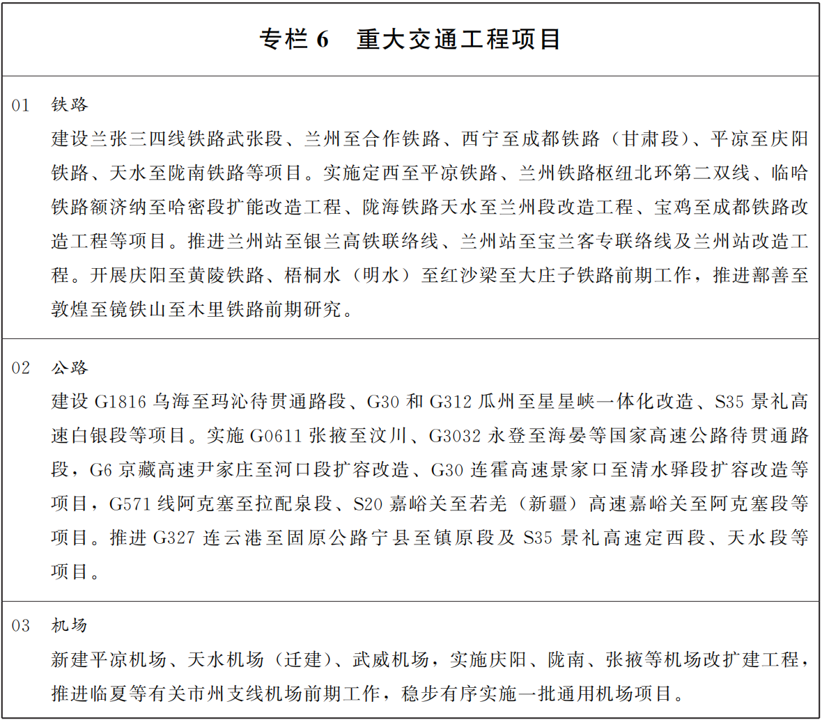
坚持客货并重、新建改建并举、高速普速协调发展,推进实施联网补网强链工程,加快形成“一心两廊多放射”铁路网格局。加快实施兰州铁路枢纽优化提升工程,全面提高兰州枢纽在全国路网中的疏解集散能力。补强西部陆海新通道路网布局,建成兰合铁路、西成铁路(甘肃段),推动兰(西)广高铁通道贯通。聚焦增强东西向快速联通水平,推进定西至平凉至庆阳铁路建设。建成兰张三四线武张段、临哈铁路扩能改造工程等项目,开展梧桐水(明水)至红沙梁至大庄子等铁路前期研究,提升疆煤入甘通道运输能力。实施一批铁路专用线项目。
第二节 完善公路运输网络
坚持高速公路扩容消白、普通国省道提升品质、农村公路提档升级,持续增强公路网结构功能。加快建设河西北部、甘肃中南、甘肃中东“三大高速公路新通道”和“甘川新通道”,有效衔接西部陆海新通道、出疆入藏通道等国家战略。以提升路网通行能力为目标,推进G1816等国家高速公路贯通和G30连霍高速等繁忙路段扩容改造,加密完善省级高速公路网络。强化省际出口路、城市过境段道路建设。以低等级路段升级、拥堵路段畅通为重点,加快普通国省干线提质改造。积极推进黄河绿色航道建设。加强邮政基础设施建设。
第三节 提高民航运输水平
坚持枢纽机场提升功能、支线机场改造扩建、新建机场合理有序、通用机场因地制宜,扩大航空网覆盖水平。开工建设平凉机场,力争天水、武威机场开工,有序推进张掖、庆阳、金昌等支线机场改扩建,精准布局一批通用机场项目,推动形成以兰州中川国际机场为中心、东西机场群为两翼,干支协调、功能互补、联动发展的民航机场网络格局。开通和加密京津冀、长三角、粤港澳等地区重要城市航线网络。

第十四章 加强水利基础设施建设
坚持节水优先和大中小微水利设施协调配套,围绕“四横一纵、九河连通、多源互济、统筹调配”省级水网主骨架,加快建设现代化水网体系。加力推进引洮延伸增效、石羊河流域调水等重大引调水工程,从根本上破解工程性缺水瓶颈制约。以联网补网强链为重点,加快建设一批区域性输配水通道工程,提升水资源优化配置能力。强化城市骨干水源和应急备用水源建设,推进城乡供水一体化,提升供水安全保障能力。加快推进控制性调蓄工程建设,有序实施一批中小型水库,提高水资源调蓄能力。加强灌区现代化改造和精细化管理,在水土资源条件适宜地区建设一批大中型灌区,增强供水灌溉保障能力。实施大江大河及重点支流、中小河流和重点山洪沟道防洪治理工程,开展病险水库(水闸)除险加固。加强雨水情监测预报等灾害防御能力建设。持续推进地下水保护治理行动,逐步实现采补平衡。

第十五章 推进新型基础设施建设
加强新型基础设施统筹规划和标准规范体系,进一步优化空间和结构布局,促进不同设施互联互通、集成融合和跨领域高效协同,筑牢数智化发展底座。优化升级信息通信网络,推进第五代移动通信演进(5G—A)、光网城市建设,深化“云网边端”一体化融合。全面推进全国一体化算力网络国家枢纽(甘肃)建设,进一步强化庆阳数据中心集群国家“算力高地”定位,加快推动绿电与算力协同,布局建设超大规模智算设施集群,统筹多元异构算力融合创新和算力基础设施规模化、绿色化、集约化发展。谋划打造“算力经济走廊”,积极探索“算力出海”新业态新模式。构建全省一体化算力资源监测调度体系,打造跨区域高效数据传输网络,促进东西部跨区域算力传输调度,不断提升普惠易用算力供给能力。

第六篇 发挥数据驱动引领作用推进数智甘肃建设
全面提升数字化、网络化、智能化发展的整体性、系统性、协同性,促进数字经济和实体经济深度融合,加快人工智能等数智技术创新和应用,全方位赋能千行百业,促进生产生活和治理方式变革。
第十六章 加快数字经济高质量发展
全面实施“人工智能+”“数据要素×”行动,加快推进数字产业化和产业数字化,体系化提升数字技术自主创新能力,更好发挥数据要素作用,推动数字经济发展壮大。
第一节 强化数字技术创新应用
推动人工智能、算力、大数据、区块链等技术的集成创新,开展光子芯片、异构计算、绿色低碳算力设施、数据处理、关键算法等技术研发,攻克一批“卡脖子”难题。构建算力基建、算法研发、场景落地“三位一体”的人工智能创新生态。积极参与开源生态建设,推进开源体系建设,完善开源运行机制。鼓励龙头企业、高校院所共建行业数据空间、公共技术平台,降低企业技术创新与数字化转型门槛,健全企业数智赋能服务体系。推进服务业数智化,拓展交通、教育、医疗、就业、养老、消费等领域融合应用。
第二节 推动数字产业化
提升庆阳“东数西算”产业园承载力,做强做优大数据与算力服务产业链,大力发展“东数西算”“东数西训”“东数西渲”全链条业态。支持计算机、服务器等整机生产线建设,引进和培育光模块、液冷、电源等算力设备制造企业,加快信创产品研发与生产。发展硅晶圆、封装基板、引线框架、湿电子化学品、电子特种气体等关键材料和设备产业。因地制宜发展工业软件和行业软件,结合全省产业优势,推出面向行业应用的人工智能软件、算法模型与解决方案,打造一批垂直领域大模型。推进北斗市场化、产业化、规模化应用。推动平台经济规范健康发展。
第三节 促进产业数字化
全面推进产业数字化转型,建设数字化转型公共服务平台和促进中心,加大对企业数字化转型的支持。深入实施“智改数转网联”,梯次培育一批智能工厂和5G工厂工业互联网平台。推动数智供应链建设,加强园区和产业集群工业互联网推广应用,打造制造业数智化典型示范场景。发展智慧农业。促进服务业数智化创新,大力发展数字金融、智慧物流、数字商务和科技服务,加快数字文旅等新模式发展。
第四节 实施“人工智能+”行动
强化人工智能基础研究创新能力建设,打造人工智能应用中试基地,推动基础大模型轻量化部署和行业模型开发,促进模型迭代提升和场景适配。培育数据处理和数据服务产业,构建数据资源供给体系,为人工智能发展提供数据支撑。围绕各领域需求培育开放典型应用场景,发展“模型即服务”“智能体即服务”等模式,构建以场景应用为牵引的人工智能产业生态。聚焦科技、产业、消费、民生、治理、开放合作六大领域,着力提升智能终端、智能体等应用普及率,推动人工智能与经济社会各行业各领域广泛深度融合,促进生产效率提升、产业结构优化、生活方式重塑,构建智能经济和智能社会新形态。


第五节 深化数据要素改革
健全一体化数据管理体制,推动数据资源跨地区、跨部门、跨层级高效归集、共享利用,积极融入全国一体化数据市场。深化数据资源开发利用,推进公共数据开放共享,建立健全公共数据授权运营机制,鼓励经营主体进行深度开发和增值利用。引导企业加强商业数据资产化管理,推进建设行业特色语料库。加快建立数据产权、流通交易、收益分配、安全治理等基础制度和标准规范。完善数据交易规则和定价机制,提升数据流通交易效率,促进数据要素有序流动和高效配置。
第十七章 创新数字社会建设
以数字化助推公共服务模式创新,促进数字公共服务更加普惠均衡、数字生活环境更加智能便捷、数字社会治理更加精准高效。
第一节 构筑美好数字生活新图景
推动教育、医疗、养老、就业、文体、助残等重点领域数字化服务普惠发展,促进服务模式创新,提升服务的便捷性与可及性。推动购物消费、居家生活、旅游休闲、交通出行等各类场景数字化升级,打造智慧共享、和睦共治的新型数字生活。深入推进智慧社区建设,实施公共设施数字化、网络化、智能化改造,提供线上线下融合的社区生活服务、公共服务与智能安防等服务。积极发展数字家庭,丰富智能家居、服务机器人等产品供给与应用。加快智慧餐饮、智能出行、上门经济、即时零售、智慧商店等新场景建设,拓展丰富数字生活体验。
第二节 推进城市全域数字化转型
构建统一规划、统一架构、统一标准、统一运维的城市运行和治理智能中枢,打造线上线下联动、服务管理协同的城市共性支撑平台,完善城市信息模型(CIM)平台,强化与其他基础时空平台功能整合、协同发展。加快城市运行管理服务平台建设,完善城市运行管理工作机制,深化“一网统管”建设,推动城市规划、建设、管理、运维全过程各环节数据融通,加强对运行管理服务状况的实时监测、动态分析、统筹协调、指挥监督和综合评价。
第十八章 提高数字政府建设水平
坚持改革引领和数智赋能双轮驱动,加大统筹集约力度,实施“人工智能+政务服务”行动,推动政府治理流程优化、模式创新和履职能力提升,全面开创数字政府建设新局面。
第一节 提升政务服务效能
进一步发挥“高效办成一件事”牵引作用,推动重点事项清单管理和常态化实施,探索更多领域更大范围服务集成。持续完善全省一体化在线服务平台,强化业务系统集约整合和互联互通,全面提升线上办事“一网通办”能力。加大水电气热、医疗卫生等便民服务和高频应用整合力度,进一步做优做强“甘快办”政务服务品牌。完善集约高效的线下政务服务体系,深化“综窗改革”,实现政务服务事项统一受理和一站式办理,全面推进线下办事“只进一门”。建立健全12345热线“接诉即办”机制,深化协同联动,全面提升“一线应答”能力。安全稳妥有序推进人工智能在政务领域的融合应用,打造智能问答、智能预填、辅助办理等服务模式,不断提升政务服务智能化水平。
第二节 强化数据资源高效共享与开发利用
构建全省一体化政务大数据体系,加强对政务数据、公共数据的统筹管理,实行“一数一源一标准”,实现数据资源清单化管理,全面提升数据资源汇聚、共享服务、开发利用、安全保障等一体化水平。建立标准统一、动态管理的政务数据目录,实现全省政务数据目录“一本账”,促进跨层级、跨地域、跨系统、跨部门、跨业务的政务数据共享和业务协同。建设完善公共数据资源登记、授权运营等基础设施平台,基于可信数据空间,积极探索整体授权、分领域授权、依场景授权等多元化数据开发模式,深入开展公共数据开发利用。
第三节 共建共用数字公共基础设施
加强和规范政务信息化项目建设管理,推动项目集约节约建设、系统互联互通、数据共享应用、业务协同高效,实现共建共用。构建统一纳管、自主可控、安全可信、集约共享、绿色低碳的信创政务云,推动非涉密政务信息系统上云部署。统筹推进党政专用通信高质量发展,拓展电子政务外网服务功能与覆盖范围,构建统一高效、安全可靠的网络体系,实现政务网络五级全覆盖,推动非涉密业务专网迁移整合。持续完善数据共享交换、统一身份认证、统一电子证照、统一电子印章等平台功能,进一步提升共性应用支撑能力。加快推进政府运行“一网协同”,建设一体化协同办公平台“甘政通”,提升政府数字化履职能力。构建全省政务服务人工智能大模型基座、算力资源调度平台、高质量政务数据集,推动新一代政务服务智能终端、智能体等普及应用。
第七篇 深入实施扩大内需战略
积极融入全国统一大市场
坚持惠民生和促消费、投资于物和投资于人紧密结合,加快构建扩大消费长效机制和有效投资内生增长机制,促进消费和投资、供给和需求良性互动,增强内需对全省经济发展的主动力和稳定锚作用。
第十九章 大力提振消费
统筹增强居民消费能力,深入实施提振消费专项行动,多措并举促进消费提质扩容,打造一批消费新业态新模式新场景,更好满足人民群众美好生活需要。
第一节 持续提升传统消费
大力提升居民基本消费品质,推动增加高品质基本消费品供给。优化实施消费品以旧换新,深入推进汽车、家电、家装“焕新”,推动大宗耐用消费品绿色化、智能化升级。释放出行消费潜力,持续扩大新能源汽车消费,加强停车场、充电桩、换电站等配套基础设施建设,拓展汽车改装、租赁、赛事及房车露营等汽车后市场消费,延伸汽车消费链条。激发住房消费活力,深化住房公积金制度改革,充分释放刚性和改善性住房消费潜力。
第二节 加快培育新型消费
深入开展“人工智能+消费”行动,培育发展自动驾驶、智能穿戴、机器人等新技术新产品。持续推动创新突破,开辟高成长性消费新赛道,提升智能化沉浸式服务体验。深入实施数字消费提升行动,大力培育品质电商,促进电子商务、直播经济、在线文娱等平台经济健康发展,扩大消费新业态,推广消费新模式。加快线上线下消费、业态与场景有机融合,打造一批带动面广、显示度高的消费新场景和多元国潮消费品牌。大力发展夜间经济、商圈经济、首发经济和冰雪经济,有序探索发展低空经济类消费产品和服务。加快消费模式绿色转型,丰富绿色产品和服务供给,更好满足消费者个性化、多样化消费需求。
第三节 积极扩大服务消费
以放宽准入、业态融合为重点扩大优质服务供给。结合“一刻钟”便民生活圈建设,优化购物、餐饮、家政、维修等居民服务网点。提升餐饮服务品质,大力发展兰州牛肉拉面、天水麻辣烫等地方特色餐饮。优化养老托育等服务体系,发展多层次多样化健康服务。深化文旅体展健商多业态消费融合,深挖文体旅游消费潜力,鼓励举办文娱促消费活动,支持旅游景区、景点、文化场馆、文博单位拓展服务项目,合理延长营业时间。支持举办各类节会赛事活动,优化文体活动审批流程。
第四节 完善消费长效机制
多渠道推动中低收入群体增收减负,持续提升消费能力和意愿。落实带薪错峰休假,保障劳动者休息休假权益。持续优化消费环境,依法保障各类经营主体平等入市,清理消费领域不合理限制性措施。加快城乡消费基础设施建设,深入实施“千集万店”改造提升,健全县域商业体系,培育多层级区域消费中心。聚焦消费重点领域和环节加大金融支持力度,提供多样性、差异性消费金融服务,激活消费潜能。加强消费领域信用体系建设,健全消费争议多元化解机制,依法严厉打击生产销售假冒伪劣商品和侵害消费者合法权益的违法犯罪行为,强化消费者权益保护。
第二十章 扩大有效投资
充分发挥投资稳增长、蓄动能关键作用。持续加强有利于促进新质生产力发展的投资,保持合理的基础设施投资规模和节奏,加大民生保障、公共服务和新型消费等领域投资。
第一节 提高政府投资效益
聚焦惠民生、补短板、增动能,优化政府投资结构,持续提高民生类政府投资比重,大力支持国家重大战略实施和重点领域安全能力项目建设、大规模设备更新和消费品以旧换新。合理界定政府投资边界范围和重点支持领域,分级分类建立政府投资项目清单,推进完善政府投资财政承受能力评价、绩效评估、社会资本引入等机制,管好用好政府投资。统筹政府投资能力和发展需求,运用专项资金、政府债券等政策工具,建立政府投资支持基础性、公益性、长远性重大项目建设长效机制,统筹“硬投资”和“软建设”,提高投资综合效益。逐步打破以行政单元为主体提供公共产品和服务的局面,建立以人口规模、交通时间和需求强度等为测算标准的政府投资项目决策机制。健全政府投资有效带动社会投资体制机制,强化政策叠加效应,引导撬动社会投资形成合力。
第二节 激发民间投资活力
完善民间投资支持政策,发挥政府资金引导带动作用,支持民营企业参与新型基础设施、新型城镇化、交通水利等重大工程和补短板领域基础设施投资。优化民间投资环境,强化项目建设用地、环评、能耗等要素协调保障,鼓励金融机构依法合规提供更多符合民间投资项目特点的金融服务和产品。规范实施政府和社会资本合作(PPP)新机制,支持更多符合要求的特许经营项目落地。有效盘活存量资产,有序推进基础设施领域不动产投资信托基金(REITs)健康发展,提高再投资能力,提升资产质量和效益。
第三节 深化投资管理体制改革
探索编制全口径政府投资计划,持续提高投资管理水平。深化投资审批制度改革,依托投资项目在线审批监管平台,推进投资审批“一网通办”,加强项目信息共享。建立投资项目事前统筹、事中监管、事后评价的全周期监管机制,强化绩效综合评价、资金使用管理和项目竣工决算,规范投资行为。实施政府投资专户管理。完善投资项目谋划储备机制,按照“实施一批、前期一批、储备一批、谋划一批”模式,接续滚动推进重大标志性工程、省列重大项目和年度重点投资项目建设。
第二十一章 深度融入国内大循环
贯彻全国统一大市场“五统一、一开放”基本要求,落实统一的产权保护、市场准入、公平竞争、社会信用等市场基础制度,清理、废除妨碍全国统一大市场的各种规定和做法,消除要素获取、资质认定、招标投标、政府采购等方面壁垒,优化新业态新领域市场准入环境,破除地方保护和市场分割。规范招商引资制度规定,加强招商引资信息批露,严禁违法违规给予政策优惠行为。加力破除“内卷式”竞争,推动落后低效产能有序退出。健全市场监管体制机制,加强质量监管,完善行政裁量权基准制度,维护良好市场秩序。健全完善高效顺畅的现代流通体系,一体衔接的流通规则标准和多式联运的物流规则标准,降低全社会物流成本。持续深化公共资源交易“全省一张网”建设,建立健全统一规范、信息共享的招标投标和政府、事业单位、国有企业采购等公共资源交易平台体系,推进人工智能应用和大数据监管,实现项目全流程公开管理。健全支撑高质量发展的统计核算体系,逐步推广经营主体活动发生地统计。推进检验检测结果和资格资质互认互用。健全企业破产机制,推进企业注销配套改革。
第八篇 进一步深化改革开放 不断增强发展动力活力
坚持把深化改革、扩大开放作为加快高质量发展的根本动力、必由之路,着力破除制约发展的体制机制障碍,用足用好“一带一路”最大机遇,激发全社会内生动力和创新活力,确保高质量发展行稳致远。
第二十二章 更好发挥经济体制改革牵引作用
坚持和落实“两个毫不动摇”,创造更加公平、更有活力的市场环境,充分激发各类经营主体活力,实现资源配置效率最优化和效益最大化,加快构建高水平市场经济体制。
第一节 深化国资国企改革
深化国有经济布局优化和结构调整,加大国有资本重点领域投资力度,推进不同层级国有企业整合重组,做强做优做大国有资本和国有企业,增强核心功能,提升核心竞争力。根据不同类型国有企业功能定位,加强主责主业管理,深化分类改革、分类治理、分类发展、分类监管。立足国有企业功能使命、行业特征、发展阶段,深入开展差异化精准化考核。深化国有资本投资、运营公司改革,打造国有资本投资布局、整合运作和进退流转专业化平台。健全现代企业制度,完善市场化经营机制,分层分类推动国有企业创建一流企业。深化政企分开、政资分开,巩固经营性国有资产集中统一监管成果。完善国资监管权责清单,强化分类授权放权,加快构建智能化、穿透式监管信息系统,加强对国有各层级企业的产权、财务、金融、薪酬、投资、采购等重点领域和重大事项的全面监管。
第二节 促进民营经济发展壮大
坚持平等对待、公平竞争、同等保护、共同发展的原则,为非公有制经济发展营造良好环境和提供更多机会,促进民营经济健康发展和民营经济人士健康成长。贯彻好民营经济促进法及我省实施办法,健全涉企收费长效监管和拖欠企业账款清偿法规体系,规范涉民营企业行政检查,依法保护民营企业和民营企业家合法权益。深入破除市场准入壁垒,持续清理和废除妨碍公平竞争的各类规定和做法,持续畅通与民营企业常态化多层次沟通交流和解决问题渠道,支持国企民企协同发展。建立健全民营经济统计制度体系。优化民营企业融资支持政策制度。鼓励民营经济组织在推动科技创新、培育新质生产力、建设现代化产业体系中积极发挥作用。引导民营企业完善治理结构和管理制度,鼓励有条件的民营企业建立完善中国特色现代企业制度,弘扬企业家精神。完善涉企全生命周期服务体系,构建亲清政商关系。
第三节 加快完善要素市场化配置体制机制
促进各类要素资源高效配置,推动农村集体经营性建设用地与国有建设用地同等入市、同权同价,建立健全城乡统一的建设用地市场。落实促进资本市场规范发展基础制度。健全高质量充分就业促进机制,构建流动顺畅的劳动力市场。深化科技成果转化机制改革,构建转化高效的技术市场。完善主要由市场供求关系决定要素价格机制,加强要素资源价格管理和监督,促进生产要素在更大范围内畅通流动。推进公用事业和能源、交通等领域价格改革,继续深化上网电价市场化改革,实施天然气上下游价格联动机制。全面摸清行政事业单位等存量资源资产,盘活用好低效用地、闲置房产、存量基础设施。依法有序有效盘活被查封冻结财产。
第四节 推进财税金融领域改革
发挥积极财政政策作用,增强财政可持续性。健全预算制度,加大财政资源和预算统筹力度,把依托行政权力、政府信用、国有资源资产获取的收入全部纳入政府预算管理,强化重大任务和基本民生财力保障。深化零基预算改革,加强预算约束和绩效管理。推进省以下财政体制改革,提升市县财力同事权相匹配程度,进一步完善转移支付结构,健全转移支付分配方式,增强基层公共服务保障能力。推行“财政+金融”“财政+国资”模式,推动财政金融和资源资产资本协同发力。建立全口径地方债务监测管理体系和防范化解隐性债务风险长效机制,加强地方融资平台改革转型。全面落实税收法定原则,规范税收优惠政策。进一步完善金融形势分析调度和金融服务实体经济激励约束机制,深入实施贷款畅通工程,引导金融更好服务实体经济。积极发展科技金融、绿色金融、普惠金融、养老金融、数字金融,加强对重大任务、重点领域和薄弱环节的优质金融服务。持续完善金融支持民营和中小微企业的政策体系,加强政银企融资对接,推进间接融资精准化、直接融资多元化,提升企业融资可得性、普惠性和便利度。加快推进地方金融机构改革化险,完善金融企业法人治理,提升资本实力,做强做优地方金融机构。扎实推进企业挂牌上市“玉如意”计划,促进全省上市公司数量和质量双提升,扩大债券融资和“险资入甘”规模,发展风险投资、创业投资、股权投资。切实加强金融监管、防范化解金融风险。
第二十三章 加力拓展国家向西开放战略通道
以制度型开放为重点扩大高水平开放,以开放促改革促发展,加快形成内外兼顾、陆海联动、向西为主、多向并进开放新格局,加快建设开放强省。
第一节 深度融入高质量共建“一带一路”和西部陆海新通道建设
坚持内外联动,完善深度融入高质量共建“一带一路”机制,强化甘肃在国家向西开放布局中的战略通道地位。深化基础设施“硬联通”、规则标准“软联通”、人文交流“心联通”,统筹推进重大标志性工程和“小而美”民生项目建设。着力推进能源廊道建设,持续拓展“空中丝绸之路”“数字丝绸之路”,有序推进空间信息走廊建设。推动西部陆海新通道与中欧班列在甘肃有效衔接,拓展与欧洲、中亚、南亚、东南亚的贸易通道,扩大向共建“一带一路”国家出口贸易规模、同重点资源进口国长单合作。深化健康丝路、绿色丝路、文化丝路等合作。办好兰洽会、敦煌文博会、公祭伏羲大典等节会,深化文明交流互鉴,广泛开展国际文化交流合作。办好“一带一路”高校联盟、海外岐黄中医中心(学院)。培育建设国际科技创新平台,务实推动科技合作交流。不断深化友好城市合作发展。健全与高水平开放相适应的海外综合服务体系和风险防控体系。
第二节 增强开放平台载体功能
突出重点任务,一平台一策略持续推进综合保税区、保税物流中心、跨境电商综合试验区、国家进口贸易创新示范区、加工贸易梯度转移重点承接地建设,有效推进国家物流枢纽、国家骨干冷链物流基地、综合货运枢纽建设,打造链接国内、面向国际的西北物流中心和陆海联动枢纽。加快国际班列集结中心、中欧回程班列分拨中心建设,提高国际货运班列运营质效。加强空港、陆港建设,壮大临空、临港产业,提升枢纽经济发展水平。加强航空口岸、铁路口岸及海关特殊监管区域高效衔接,深化区港联动和智慧口岸建设,推动口岸、通道、贸易、产业组合发展。积极申建中国(甘肃)自由贸易试验区。推动马鬃山口岸复通。
第三节 大力发展外向型经济
优化贸易结构,多元化扩大铜、镍等中间品原料及肉类、木材等产品进口份额,巩固提升集成电路、石墨电极、轴承、石化装备等机电高新产品和特色农产品国际竞争优势。扩大风电整机及组件、光伏产品、新能源汽车等产品出口,促进中药材出口、中医药产品和服务出海,拓展中间品贸易、绿色贸易、服务贸易和数字贸易。加快开拓境外投资市场,重点围绕能源资源、农产品、新材料、新兴产业等领域,深化产供链国际合作。鼓励和支持企业在重点国家建设海外仓等境外营销网络。创新发展内外贸一体化、跨境电商等新业态。提高资源性产品精深加工产能,引育外贸企业和外贸产业。拓展双向投资合作空间,积极利用外贷、境外融资、外商投资等各类资金,塑造吸引外资新优势,引导产业链供应链合理有序跨境布局。支持省内大型骨干企业主导或参与境外关键矿产勘探开发,精准布局外部资源供应基地。


第二十四章 建设东中部产业向西转移重要承接地
打造数字化招商引资平台,深化产业链精准招商,推进工业、农业和现代服务业招商,加强科技招商、金融招商、未来产业招商、数字经济招商。创新应用场景招商,构建产业创新、科技创新、治理创新和应用场景创新深度融合机制。建立跨区域招商引资项目流转和利益共享机制,完善招商引资考核评价体系。推广“东部企业+西部资源”“东部研发+西部制造”“东部总部+西部基地”“东部市场+西部产品”协作模式,共建跨区域产业集群。鼓励省内有条件的园区与东中部地区开展园区共建,建设“飞地园区”。持续深化东西部协作,聚焦产业合作、资金使用、劳务协作、消费帮扶等重点领域,完善机制,创新模式,凝聚合力,提升能级。精心打造一批标志性合作平台与品牌活动,高质量推进“津陇共振兴”“鲁企走进甘肃”等合作交流洽谈活动,持续开展“甘味入津”“甘味入鲁”等系列产销对接活动,形成示范带动效应。主动服务和对接国家区域协调发展战略,深度对接省际合作、央地联动等机制,全方位推动省域合作向更宽领域、更深层次、更高水平迈进。
第二十五章 打造一流营商环境
聚焦市场化、法治化、国际化一流营商环境目标,推动营商环境与经济社会发展各方面各环节深度融合,不断完善营商环境监测评价体系,努力为各类经营主体投资创业营造良好环境。加快构建覆盖事前事中事后全环节的竞争政策实施机制,健全公平竞争审查机制,强化公平竞争刚性约束,开展市场竞争状况评价。健全现代产权制度,依法平等长久保护各种所有制经济产权,建立高效的知识产权综合管理体制,加强产权执法司法保护,健全依法甄别纠正涉企冤错案件机制。改进优化反垄断和反不正当竞争执法,健全规范涉企执法长效机制,防止和纠正违规异地执法、趋利性执法,加强对查封、扣押、冻结等强制措施的司法监督。持续提升行政效能和水平,有序推进关联事项集成办、容缺事项承诺办、异地事项跨域办、政策服务免申办。构建覆盖各类主体、制度规则统一、共建共享共用的社会信用体系。大力推进政务、经营主体、社会组织、自然人、司法执法体系等主体信用建设。建立全面完整准确的信用记录,强化信用信息归集共享应用,实施公共信用信息统一公示制度,有序推动公共信用信息开放流通。强化守信行为激励,依法依规开展失信惩戒,完善统一信用修复制度。建立健全信用承诺制,完善以信用为基础的监管和治理机制。提升省信用信息共享平台、“甘肃信易贷·陇信通”平台服务质效,推进多元化“信用+”应用场景,提高社会信用体系市场化社会化水平。弘扬诚信文化,加快“诚信甘肃”建设。

第九篇 做优现代寒旱特色农业基地
加快农业农村现代化进程
坚持把农业农村优先发展作为加快高质量发展的重要基础,着力发展现代农业,加快城乡融合发展,推动农村基本具备现代生活条件,扎实推进乡村全面振兴,促进农业增效益、农民增收入、农村增活力。
第二十六章 增强农业综合生产能力
强化农业基础地位,优化农业生产力布局,深化农业结构调整,统筹发展科技农业、绿色农业、数字农业、质量农业、品牌农业,把农业建成现代化大产业,不断提高农业质量效益和竞争力。
第一节 夯实粮食安全根基
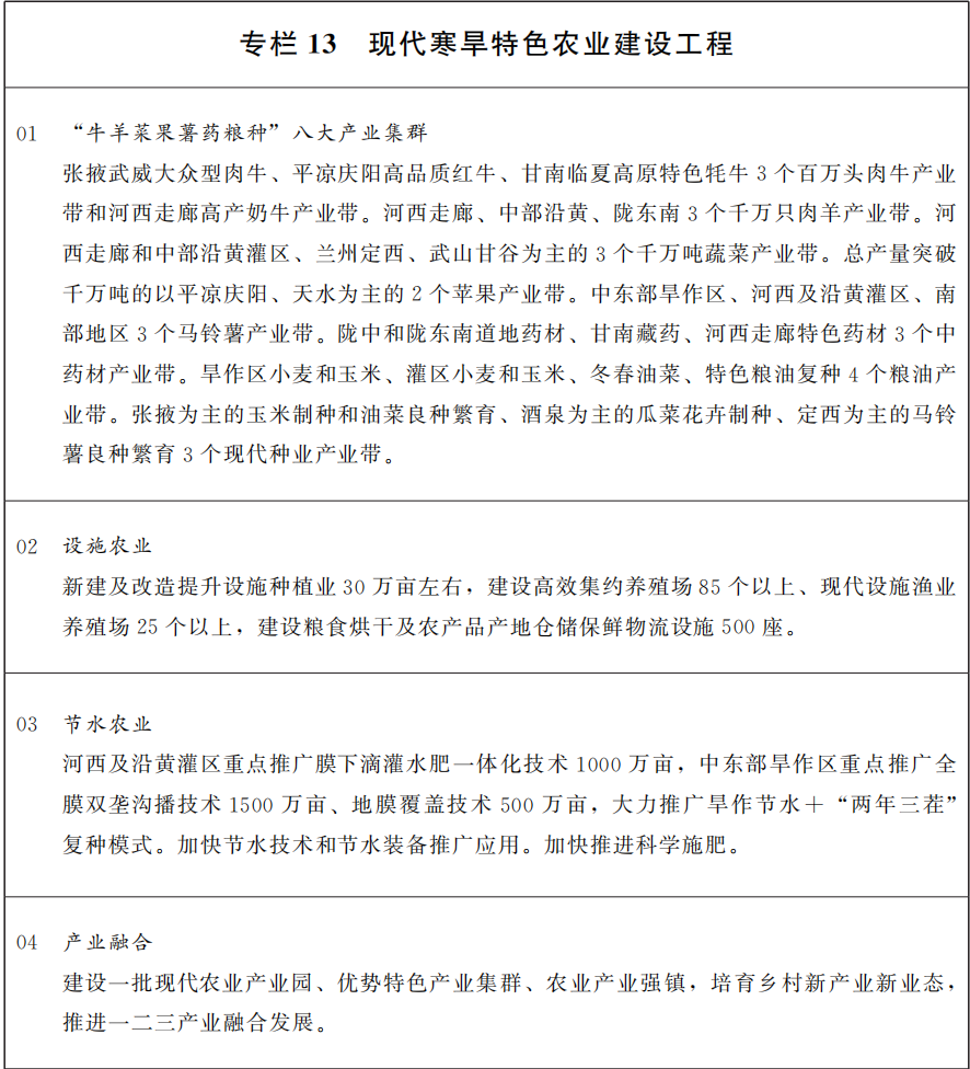
坚决守住土地公有制性质不改变、耕地红线不突破、农民利益不受损三条底线,坚决遏制耕地“非农化”、严格管控“非粮化”。落实“藏粮于地、藏粮于技”战略,加快高标准农田建设,抓好盐碱地综合利用。提升粮食储备流通设施条件,深化产销合作,建设现代化粮食流通和产业体系。积极推进调蓄设施建设,健全农业水利基础设施。围绕种业安全、粮食安全等需求,聚焦耕地、种子、节水、智慧农业等领域开展关键技术攻关。扎实推进种业振兴行动,加快种源关键核心技术创新突破,提升河西走廊现代种业生产能力,高质量打造全国玉米杂交制种基地,推进马铃薯制种研发基地、瓜菜花卉对外制种基地建设,扩大亚麻制种规模,加快油橄榄种质创新基地建设。提高适用农机装备研发和推广应用水平。践行大农业观、大食物观,全方位多途径开发食物资源,持续推进陇原特色食品发展,建立健全粮经饲统筹、农林牧渔结合、植物动物微生物并举的多元化食物供给体系。突出畜禽养殖和瓜果蔬菜、食用菌、食用百合等品类,大力发展设施种养殖业。加快小杂粮等产业发展。加快发展油橄榄、核桃等木本油料作物,大力发展林下经济。合理开发森林食品、草原食品、沙漠食品。


图1 现代种业基地布局示意图
第二节 大力发展现代寒旱特色农业
立足独特气候地理条件,优化农业区域布局,壮大黄土高原区旱作高效农业、河西走廊戈壁节水生态农业、黄河上游特色种养业、陇东南山地特色农业。大力发展“牛羊菜果薯药粮种”八大产业集群,持续在扩量、提质、延链、增效上下功夫。做足“农头工尾、粮头食尾、畜头肉尾”文章,大力发展农产品和食品深加工,着力延伸农业产业链,加快补齐仓储保鲜、冷链物流等设施短板,完善农产品流通骨干网络,推动农业全产业链数字化建设、打造高效协同智能供应链,力争2030年农产品加工业与农业总产值比达到2.5∶1。深化农村产业融合发展、培育乡村新产业新业态,扶优培强农业产业化龙头企业、做优中小企业,推进产销顺畅衔接、优质优价,提升农业综合效益,带动更多农牧民增收。推动现代农业产业园和农业现代化示范区提质扩面强基。


第三节 做优做强“甘味”品牌
聚焦特色优势农产品,坚持市场主导、品质支撑、品牌引领,健全完善“甘味”品牌政策体系,培育一批具有竞争力的农业品牌。突出平凉红牛、东乡贡羊、兰州高原夏菜、兰州百合、花牛苹果、静宁苹果、定西宽粉、陇南油橄榄、岷县当归等精品品牌,推进“甘味”农产品体系化、集群化发展。推进“甘味”农产品生产“三品一标”建设,实现生产投入品监测、生产过程控制、产品质量追溯全过程管控。突出品牌高标准、高质量,建立完善分级分类培育机制,优化区域公用品牌和企业商标品牌结构和数量,推动“甘味”品牌绿色化、规范化、标准化建设。鼓励经营主体与高等院校、科研院所、专业机构等合作,开展品牌研究、品牌评价、人才培养。推动“甘味”品牌与文化融合,提升品牌文化内涵。大力实施“甘味出陇”“甘味出海”行动,不断开拓市场空间,构建系统完备的市场体系,持续提升“厚道甘肃·地道甘味”影响力。
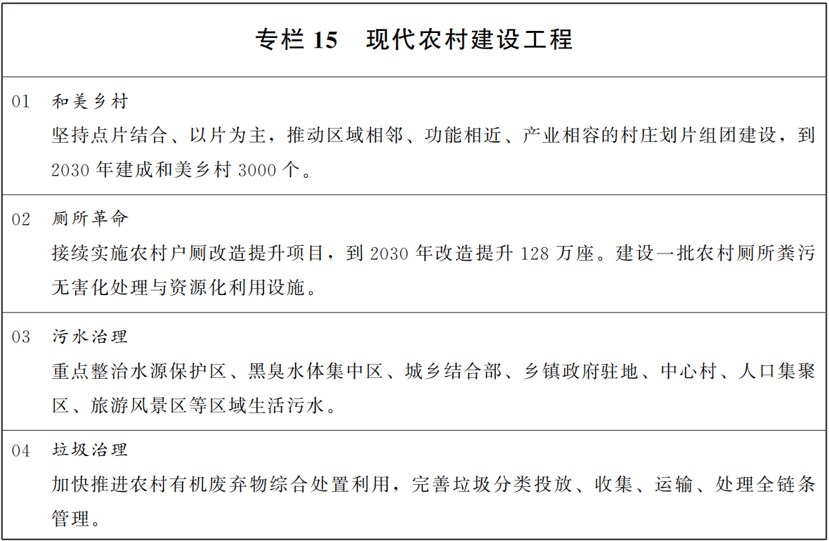
第二十七章 建设宜居宜业和美乡村
以提高农村基础设施完备度、公共服务便利度、人居环境舒适度为主攻方向,运用“千万工程”经验,分类有序、片区化推进乡村振兴,提升农村现代生活水平。
第一节 持续推进农村基础设施建设
推进县乡村功能衔接互补,构建以县城为龙头、中心镇为枢纽、中心村为支点的基础设施网络。实施新一轮农村公路提升行动,高质量推进“四好农村路”建设,实现具备条件的乡镇通三级公路、自然村组通硬化路。强化供水安全保障,因地制宜推进集中供水规模化发展,推进农村供水老旧管网改造提升。改造提升农村电网,发展清洁能源。完善农村邮政基础设施,实施智慧广电乡村工程,构建综合信息服务体系。提升农房质量安全水平,推动现代宜居农房建设。


第二节 促进乡村基本公共服务提质增效
以农村基本具备现代生活条件为指引,完善公共服务网络,强化乡镇为民服务功能。加快推进县乡村基本公共服务一体化,稳步提高农村基本公共服务水平,优化农村教育、医疗、养老等服务供给,逐步缩小城乡间基本公共服务差距。优化城乡教育资源配置,改善义务教育基本办学条件,建设城乡教育联合体,推进县域内教师“县管校聘”管理改革。推动县域优质医疗卫生资源均衡布局,提升健康乡村建设水平。提高农民科技文化素质。
第三节 坚持不懈改善农村人居环境
以农村厕所革命、生活污水垃圾治理、村容村貌提升为重点,持续整治提升农村人居环境,健全长效管护机制。引导农民开展户内改厕,完善农村厕所建设管理制度。推进农村改厕与生活污水治理有机衔接,鼓励联户、联村、村镇一体处理。坚持生态处理和资源化利用优先,梯次推进农村生活污水治理,以乡镇政府驻地和中心村为重点批次推进实施,基本消除较大面积黑臭水体。完善农村生活垃圾收运处置体系,推进源头分类减量、就地就近处理和资源化利用,提升有毒有害垃圾处置能力,提高生活垃圾治理水平。持续开展乡村绿化行动和村庄清洁行动,推动村容村貌整体提升。

第四节 提升乡村治理水平
加强农村基层党组织建设,提高基层党组织领导力。进一步完善村务公开和民主议事制度,支持农村群众多渠道参与村级议事协商。完善基层监督体系,推动基层纪检监察组织和村务监督委员会有效衔接。推进村民自治组织规范化建设,加强基层群团组织建设。推动乡村服务性、公益性、互助性社会组织健康发展。加强新时代农村精神文明建设,丰富农村文化服务和产品供给,深入实施乡风文明建设工程,推进农村移风易俗。强化农村矛盾纠纷排查化解,维护农村稳定安宁。加强农村宗教事务管理和宗祠规范管理。完善农村社会治安防控体系,深入推进平安乡村建设。办好中国农民丰收节,赓续农耕文明。
第二十八章 推进城乡融合发展
坚决守住不发生规模性返贫致贫底线,坚持以工补农、以城带乡,以县域为基本单元推进城乡融合发展,促进城乡要素双向流动,提高强农富农惠农政策效能。
第一节 巩固拓展脱贫攻坚成果
健全常态化防止返贫致贫机制,高效运行“一键申报”机制,科学精准确定帮扶对象,建立分类帮扶和动态调整机制。支持乡村振兴重点帮扶县,深化东西部协作、定点帮扶、“万企兴万村”行动,保持过渡期后帮扶政策总体稳定。强化易地搬迁后续扶持,支持搬迁群众发展特色产业。加力推进市场化导向消费帮扶,加快发展有市场、有品牌、有效益的特色产品。持续加强农民职业技能培训,加大有组织劳务输出力度,加大以工代赈实施力度,拓宽农民增收致富渠道,持续增强内生发展动力。
第二节 加强城乡发展要素协同保障
深入推进城乡产业协同发展、要素入乡发展、城乡市场对接、农村产权制度改革、城乡教育优质均衡发展、城乡医疗卫生协同发展、城乡社会保障提升、城乡文化互鉴互促、城镇基础设施向乡村延伸、城乡居民共同富裕增收十大专项提升行动。优先保障农业农村领域一般公共预算投入,提升财政支农政策效能和资金效益。加大地方政府债券对重点领域农业项目支持力度。健全种粮农民收益保障机制,优化农业补贴政策体系。深化供销合作社综合改革。完善农村用地保障机制,保障农村产业融合发展和设施农业合理用地需求。片区化推进全域土地综合整治,促进农村用地布局和资源配置优化。按照市场化原则,在依法合规、风险可控的前提下,推动农村中小法人机构扩大信贷投放,引导大型商业银行下沉服务重心、加强信贷支持。用好支农支小再贷款、再贴现等政策工具。鼓励政策性开发性金融机构支持城乡融合发展。依法合规扩大农村资产抵押担保融资范围。发展多层次农业保险,提升农业抗风险能力。完善农村物流体系。加快建立新型农业经营主体信用体系。大力培育乡村人才,吸引各类人才投身乡村全面振兴。
第三节 深化农业农村改革
巩固和完善农村基本经营制度,深化农村土地制度改革,有序推进第二轮土地承包到期后再延长30年试点,落实好农村承包地所有权、承包权、经营权分置制度,持续深化集体林权制度改革。在充分保障农民宅基地合法权益的前提下,依法依规盘活闲置宅基地和闲置住宅。建立健全农村产权流转交易市场。稳妥有序推进农村集体经营性建设用地入市。在依法自愿有偿前提下,允许将废弃的集体公益性建设用地依据规划改变用途入市交易,优先用于农村一二三产业融合发展。完善农业经营体系,促进农业经营主体高质量发展,提升合作社发展质量。稳步发展新型农村集体经济,构建产权关系明晰、治理架构科学、经营方式稳健、收益分配合理的运行机制,赋予农民更加充分的财产权益。加快健全农业社会化服务体系、集体资产监管体系。完善以财政投入为主的村级组织运转经费保障机制,推进农村基层网格化治理“多格合一”,切实减轻村级组织负担。
第十篇 优化“一核三带、多点支撑”区域发展格局
促进区域联动发展
坚持把区域协调发展作为加快高质量发展的内在要求,聚焦缩小区域差距,提升整体发展水平,主动服务和对接区域协调发展战略,推动区域间互融互促、互利共赢,加快破解区域发展不平衡,推动全省协同联动发展取得突破性进展。
第二十九章 突出区域发展特色
立足资源禀赋、发展基础、区域条件,明晰功能定位,发挥比较优势,推动区域间合理分工、错位发展、优势互补。
第一节 做大做强兰白经济圈
有序推进兰白一体化发展,合理布局产业,以点带面、串珠成链,因地制宜发展新质生产力,辐射带动定西、临夏等周边地区协同发展,引领全省发展。着力推进有色金属、石油化工、先进装备制造、生物医药、电子信息、现代轻工业、现代服务业等重点产业链条式、集群化、智能化、绿色化发展,建设兰白定临城市群,更好发挥全省高质量发展动力源作用。发挥兰州白银国家自主创新示范区和科技创新改革试验区创新要素集聚优势,着力提升“兰白两区”支撑力和带动力,加快建设全省创新策源地。支持兰州市和兰州新区努力打造全省产业升级先导区、城乡协同样板区、对外开放引领区、生态环保示范区、和谐稳定标杆区,在增强发展动能、深化区域协同、促进城乡联动、改善生态质量、增进群众福祉、主动创安主动创稳上精准发力。支持白银市打造全省现代工业产业集聚地、沿黄现代农业发展高地、黄河生态保护治理示范地、兰白经济圈协同发展重要增长极,在工业做强做优做大、农业提质扩量增效、改善生态环境质量、促进区域协同发展、扩大对内对外开放、深化城乡融合发展、主动创安主动创稳上突破。支持定西市建设国家中医药传承创新发展样板区、全国马铃薯全产业链发展高地、特色鲜明的陇中工业集聚地、黄土高原水土流失综合治理示范地,聚焦巩固拓展脱贫成果促振兴、药医一体发展扬优势、马铃薯全链培育壮集群、工业转型升级增动能、通道物流繁荣添活力、生态文明建设靓底色、文旅深度融合强效应、增进民生福祉提品质。支持临夏州打造全国民族团结进步示范地、全省绿色有机农畜产品生产加工基地、全省劳动密集型产业集聚地、国内知名的黄河主题旅游目的地、黄河上游生态综合治理先行地,全力维护民族团结、推进乡村振兴、发展文旅产业、加快县域发展、保护生态环境、增进民生福祉。
第二节 持续壮大河西走廊经济带
依托富集的新能源资源优势、丰富的历史文化和自然景观资源、多样的矿产基础资源、特有的自然生态环境、适宜的区域气候条件、独特的地理区位优势,将河西走廊建设成为闻名世界的能源走廊、历史走廊、文化走廊、旅游走廊、生态走廊、绿色走廊。统筹规划、资源、产业、政策协同布局,促进要素合理流动和高效集聚,加快形成融合互动、优势互补的发展新局面。多措并举发展壮大新能源及新能源装备制造、文化旅游、有色冶金新材料、现代化工、现代种业等产业,强化能源大通道建设,着力构筑生态安全屏障,不断强化河西走廊经济带对全省经济发展的支撑作用。建设河西走廊城市群。探索甘肃、青海、新疆、内蒙古四省区交界毗邻地区统筹发展、合作共建、利益共享新模式。推动酒嘉双城经济圈建设。支持马鬃山边境城镇建设。支持酒泉市建设国家能源基地、做强区域中心城市、筑牢西部生态安全屏障、打造世界文化高地、共创民族团结走廊,坚定不移走产业引领创新发展之路、协同联动开放发展之路、生态优先绿色发展之路、全域旅游融合发展之路、城乡一体区域协调发展之路、普惠共享和谐发展之路。支持嘉峪关市努力建设全省共同富裕先行区、产业转型升级示范区、高品质生态宜居城、长城文化重要标志地,推进全域城市化建设,全力推动产业发展塑造新优势、园区建设实现新提升、招商引资取得新突破、城市建设呈现新面貌、开放合作构建新格局、安全发展迈上新台阶。支持张掖市筑牢守好西部生态安全屏障、培育全国现代种业发展高地、建设国家重要综合能源基地、打造国际知名旅游目的地,着力建设美丽张掖、推进农业农村现代化、壮大工业规模、发展全域旅游、增强县域实力、增进民生福祉、统筹发展和安全。支持武威市建设全国荒漠化治理样板区、西部现代寒旱农业区、全省新能源新材料产业基地、丝绸之路经济带黄金旅游目的地,加力筑牢生态安全屏障、提升现代农业质效、推动工业转型升级、促进文旅深度融合、推进县域经济发展、提升人民生活品质、深化主动创安主动创稳。支持金昌市打造新型工业化的现代之城、创新开放的活力之城、美丽宜居的生态之城、共同富裕的幸福之城、和合善治的文明之城,开展城乡融合发展示范区建设,立足城市转型市情实际、持续放大比较优势、巩固拓展领跑态势加快高质量发展。
第三节 加快发展陇东南经济带
围绕化石能源兜底保障、战略资源有序开发、新兴产业加快发展、文化旅游做大做强、基础设施便捷通畅、脱贫成果持续巩固、城镇化率较快提升、绿色生态有力构筑,加强政策统筹、突出精准有效,强化举措推进、实现重点突破,全面提升陇东南经济带发展质效。因地制宜发展陇东南经济带山地特色农业、先进装备制造、电工电气等产业,加快建设国家算力保障基地,建设平庆综合能源化工基地。运用好关中平原城市群联动发展载体。支持天水市打造西部先进制造业集聚区、世界知名文化旅游目的地、现代山地特色农业区、陇东南区域现代化中心城市、西部生态文明先行区,加力推动工业产业聚链成群、促进乡村全面振兴、发展全域旅游、放大招商引资成效、提升城市品质、推进生态文明建设、增进人民群众福祉、维护社会和谐稳定。支持平凉市打造全省工业转型发展创新区、西部现代精品农业样板区、西北文旅康养融合先行区、全国生态文明建设先进城市,突出工业经济聚链成群促转型、特色农业全链发展增效益、文旅康养多元融合求突破、城乡发展一体推进塑新貌、开放合作拓展深化强动能、生态环境系统施治提颜值、社会建设持续加力促和谐。支持庆阳市打造能源产业大基地、“东数西算”枢纽地、现代农业示范地、区域消费集聚地、红色文化传承地,着力建设综合能源体系、做大做强数字经济、推进农业农村现代化、提升城市发展能级、促进文旅融合发展、改善生态环境质量、提高人民生活品质、开展主动创安主动创稳。支持陇南市打造产业兴旺、创新开放、协调发展、绿色生态、和谐幸福的新陇南,加快乡村全面振兴、提升发展质效、推进全域旅游、激发县域活力、培育增长动能、筑牢生态屏障、改善群众生活、营造良好环境。
第四节 建设黄河上游生态功能带
深入实施黄河国家战略,以水源涵养和水土保持为重点,构建上下游贯通一体的生态环境治理体系,促进黄河流域生态保护和高质量发展。加快甘南黄河水源涵养中心区建设,推动临夏、白银生态保护和系统修复,加强兰州环境污染综合防治,推动生态环境质量整体改善,共同打造黄河上游生态廊道。支持甘南州打造民族团结的和谐甘南、生态优良的美丽甘南、产业兴旺的富裕甘南、共建共享的幸福甘南、长期稳定的平安甘南,巩固提升民族和睦宗教和顺、社会大局和谐稳定、生态治理持续向好、发展条件不断改善、基层基础有力夯实的发展态势和发展基础,加快建设铸牢中华民族共同体意识样板区。

图2 区域经济布局示意图
第三十章 加力壮大县域经济
深入实施强县域行动,立足区位条件、资源禀赋、发展基础、功能定位,因地制宜推动兴业、强县、富民一体发展,培育一批农业强县、工业大县、旅游名县、服务优县、生态美县,不断壮大县域经济规模,全力提升县域发展质效,加快构建特色鲜明、优势互补、繁荣兴旺的县域经济发展新格局。农业优先型强化品牌引领,重点发展特色优质农产品生产基地,做优做强农产品精深加工。工业主导型强化产业支撑,重点发展比较优势明显、就业容量大的根植性主导产业。文旅赋能型强化融合带动,聚力打造具有时代特征的民生产业、幸福产业。城市服务型强化体系配套,重点发展现代服务业,加快构建与城市功能互补、配套完善、产业协同的服务体系。生态功能型重点发展适宜产业和清洁能源,着力推进产业生态化和生态产业化。加大差异化政策支持力度,促进革命老区、边疆地区等振兴发展。因地制宜推进资源型地区转型发展,深入推进资源枯竭型城市转型发展,加强采煤沉陷区综合治理和独立工矿区改造提升。发挥好开发区和园区县域经济高质量发展主阵地作用,加强规划布局,突出集约高效,优化整合功能相近、区域重叠的各类开发区、产业园区,推动主导产业培育和产业链式集聚,不断提升县域发展内生动力。健全以亩均效益为重要考量的综合评价体系,加快盘活园区存量土地资源,完善基础设施和公共服务平台建设,有效提升开发区承载能力和资源利用水平。推行“生产+加工+科技+绿色+品牌”发展模式,加快现代农业产业园全要素、全链条优化升级。完善仓储、运输、配送配套体系,推动物流园区融合发展。
第三十一章 提升省会发展能级
聚焦打造增长极、当好排头兵,加快建设西部地区重要中心城市、全国性综合交通枢纽城市、西北先进制造业基地和区域性科技创新高地,着力构建“南北拓空间”“东西强联通”空间发展新格局,不断增强在全省整体发展中的集聚功能和辐射带动作用,在全省发展中挑大梁、做贡献。立足现有工业体系基础,巩固提升石油化工、烟草等优势支柱产业,培育壮大新材料、生物医药等战略性新兴产业。加强高等院校、科研院所、重点企业产学研协同发展,着力构建“政产学研金介用”协同创新体系,加力打造西部创新高地,建强创新平台,在创新引领上走在前、作表率。着力提升兰州新区综合保税区、兰州陆港型国家物流枢纽平台作用,完善通道网络,提升枢纽地位,壮大外向型产业,增强省会发展活力。大力推进城市更新行动,提升城市发展品质。
聚焦兰州新区西北地区重要的经济增长极、国家重要的产业基地、向西开放的重要战略平台、承接产业转移示范区功能定位,坚持产业支撑扩总量、结构优化提质效、扩大内需强投资、绿色发展优生态、健全机制促发展,全面提升国家级综合功能平台作用,努力在国家级新区中赶超进位,加快打造全省高质量发展重要增长极。
第三十二章 强化国土空间支撑保障
发挥国土空间规划基础作用,强化开发强度管控和“三区三线”精准落地,推动形成主体功能明显、优势互补、高质量发展的国土空间体系。
第一节 完善国土空间规划实施机制
巩固提升国土空间优化发展保障机制,健全国土空间规划体系。国土空间规划要为发展规划确定的重大任务落地实施提供空间保障,对其他规划提出的空间开发保护活动提供指导和约束。依据发展规划,结合国土空间规划评估结果,对国土空间规划进行动态调整完善。健全国家自然资源资产管理制度、国土空间规划实施监测评估预警机制。进一步健全全域全类型、统一衔接的国土空间用途管制和规划许可制度,制定不同空间、不同用途转换规则,完善用途管制监管体系,提升用途管制效能和服务水平。
第二节 健全主体功能区制度体系
落实主体功能区战略,支持农产品主产区增加农业生产能力,重点生态功能区突出保护生态环境、提供优质生态产品,城市化地区高效集聚经济和人口。细化主体功能区划分,按照主体功能定位,谋划产业发展,优化基础设施、公共资源布局。制定能源资源富集区、历史文化资源富集区、边境地区等叠加功能类型差异化政策,加快形成主体功能约束有效、国土开发有序的空间发展格局。强化“三区三线”空间管控,严格落实耕地保有量和永久基本农田保护任务,压实耕地保护责任,切实把耕地和永久基本农田、生态保护红线、城镇开发边界作为调整经济结构、规划产业发展、推进城镇化不可逾越的红线。
第三节 优化土地管理制度
健全同宏观政策和区域发展高效衔接的土地管理制度,优化产业用地结构,优先保障主导产业、重大项目合理用地。建立计划指标配置与资源禀赋、发展需求、节约集约水平挂钩的长效机制,提高土地要素配置利用效率。严格控制各类新增建设用地占用耕地特别是永久基本农田,改革完善耕地占补平衡制度和管理方式,将非农建设、造林种树、种果种茶等各类占用耕地行为统一纳入耕地占补平衡管理。深化土地资源市场化要素改革,推行统一区域评估、优化控制性指标、推广信用承诺,开发区新增工业用地全面实现“标准地”形式出让。实行存量和增量统筹使用综合供地方式。推动工业用地由出让为主向租赁、出让并重转变,规范有序推进不同产业用地类型合理转换,适度增加混合产业用地供给。优化城市工商业土地利用,加快发展建设用地二级市场。对省级重大项目由省级统筹新增建设用地计划指标给予保障。
第十一篇 加快农业转移人口市民化
深入推进以人为本的新型城镇化建设
进一步健全推进新型城镇化体制机制,顺应人口流动趋势,加力提速、着力提质、多措并举推进新型城镇化建设,使更多人民群众享有更高品质的城市生活。
第三十三章 健全农业转移人口市民化机制
完善常住地提供基本公共服务制度,健全配套政策,促进农业转移人口加快融入城市。
第一节 深入实施农业转移人口市民化行动
稳步实现基本公共服务由常住地供给、覆盖全部常住人口。深化户籍制度改革,探索建立以个人为主体、以经常居住地登记为基础的新型人口登记管理制度。强化农业转移人口就业服务,支持技工院校和职业培训机构分类组织开展就业技能培训、岗位技能培训和创业培训,支持引导农业转移人口参加职业技能等级评价。保障随迁子女在流入地受教育权利,将随迁子女纳入流入地义务教育、普惠性学前教育、中等职业教育、普通高中教育保障范围。完善农业转移人口多元化住房保障体系,鼓励有条件的城市逐步将稳定就业生活农业转移人口纳入城市住房保障政策范围,积极培育发展住房租赁市场,加大小户型保障性租赁住房供给,使租购住房群体享有同等公共服务权利。健全完善农业转移人口社保政策制度,扩大农业转移人口社会保障覆盖面。
第二节 完善人口市民化激励政策
推动转移支付、要素配置等与农业转移人口落户数量挂钩。落实落细农业转移人口市民化奖励资金政策,重点向落户规模大、新增落户多、基本公共服务成本高的地区倾斜。发挥城镇保障性安居工程等领域中央和省级财政补助资金对吸纳农业转移人口较多城市的支持作用。建立新增城镇建设用地指标配置同常住人口增加协调机制,合理安排城镇新增建设用地规模,在人口集中流入地区优先保障义务教育校舍和保障性住房用地需求,推动省内跨地区转移人口带土地进城。保障进城落户农民合法土地权益,依法维护进城落户农民的土地承包权、宅基地使用权、集体收益分配权,探索建立自愿有偿退出办法。
第三十四章 优化“一核两中心多节点”城市格局
依托河流、山峦等自然地理格局,结合区域经济发展布局,优化城市发展空间结构,促进大中小城市和小城镇协调发展。加快培育建设“一核”—兰州白银都市圈,充分发挥兰州、白银区位、创新资源和产业基础等优势,以推进同城化、一体化进程为重点,推动通勤便捷高效、产业梯次配套、生活便利共享,辐射带动定西临夏新型城镇化建设,提高1小时通勤圈协同发展水平。加快酒泉、天水两个区域中心城市建设,依托区位优势、资源禀赋,支撑河西走廊、陇东南经济带高质量发展。酒泉区域中心城市重点加快酒嘉一体化进程,健全基础设施、公共服务、市场等同城化发展体制机制。天水区域中心城市重点推动秦州、麦积建成区和三阳川地区错位协同发展,增强城市综合承载能力。提升张掖、武威、平凉、庆阳、陇南、嘉峪关、定西、金昌等中小节点城市纽带作用,提高合作、临夏、玉门、敦煌、华亭等城市功能品质。有序推进临夏市、临夏县公共资源和要素配置一体化发展。

图3 城镇化空间格局示意图
突出协调、共建、合作,加快建设兰州—西宁城市群,积极融入关中平原城市群,推动城市群区域间协同联动发展。兰州—西宁城市群重点在基础设施、产业发展、生态环保、对外开放、公共服务等领域与青海持续深化合作,共同谋划实施一批产业链上下游合作项目。关中平原城市群重点在加强基础设施互联互通和公共服务共建共享、科技协同创新和产业分工合作、黄河秦岭生态环境共保共治等方面,与陕西、山西加强合作,在产业发展、应用服务、环境保护等重点领域建立成本共担、利益共享机制。主动对接成渝地区双城经济圈。

图4 城市群空间格局示意图
第三十五章 提高县城综合承载能力
顺应农民向县城集聚共性趋势,尊重县城发展规律,统筹县城生产、生活、生态、安全需要,优化县城、镇村规划布局,培育发展中心镇。分类推进以县城为重要载体的城镇化建设,因地制宜补齐县城短板弱项,增强产业和人口集聚能力,建成一批各具特色、富有活力、宜居宜业的现代化县城,促进农业转移人口就近城镇化。培育发展特色优势产业、稳定扩大县城就业岗位,完善市政基础设施、夯实县城运行基础支撑,强化公共服务供给、增加县城民生福祉,加强历史文化和生态保护、提升县城人居环境质量,提高县城辐射带动乡村能力、促进县乡村功能衔接互补。支持人口持续减少的县转型发展,促进人口和公共服务资源适度集中。引导特色小镇规范健康发展。以人口规模较大、城镇化率较低的县为重点,实施潜力县城镇化水平提升行动,坚持以产兴城、以城促产、以业聚人,构建产业梯度布局、人口就近就业的良性互动格局。
第三十六章 大力实施城市更新行动
全面开展城市体检,建立完善“专项规划—片区策划—项目实施方案”的规划实施体系,转变城市开发建设方式,健全多元化投融资方式,建立可持续的城市更新模式和政策法规,促进城市结构优化、功能完善、文脉赓续、品质提升,打造创新、宜居、美丽、韧性、文明、智慧城市。稳妥推进城市危房改造、城中村改造,加快城镇老旧小区整治改造,更新改造小区燃气等老化管线管道。推动建设安全健康、设施完善、管理有序的完整社区。推进老旧街区、老旧厂区更新改造,盘活利用闲置低效厂区、厂房和设施。加快城市地下管网和管廊、排水防涝设施建设改造,推动生活垃圾、生活污水处理设施改造升级,加强公共消防设施建设,开展新型城市基础设施建设,实施城市生命线安全工程。稳步推进“平急两用”公共基础设施建设。巩固城市黑臭水体治理成效,推进城市水土保持和生态清洁小流域建设,加快城市绿环绿廊绿道建设,开展“口袋公园”“社区公园”建设,修复城市生态系统。

第十二篇 推动文化创新发展 加快文旅强省建设
把文化创新发展作为加快高质量发展的应有之义,坚持马克思主义在意识形态领域的指导地位,加强文化遗产保护传承,持续提升文旅产业发展质量和水平,推动文化和旅游业深度融合发展。
第三十七章 提高全社会文明程度
坚持重在建设、以立为本,坚持久久为功、持之以恒,加强社会主义精神文明建设,推动形成适应新时代要求的思想观念、精神风貌、文明风尚、行为规范。
第一节 用党的创新理论凝心铸魂
坚持不懈用习近平新时代中国特色社会主义思想凝心铸魂,推动理想信念教育常态化制度化。全面落实意识形态工作责任制。完善思想政治工作体系。创新实施马克思主义理论研究和建设工程。实施党的创新理论传播工程,推动理论刊物和党报理论版改进文风、提高宣传阐释质量,加强“理论陇军”建设。实施哲学社会科学创新工程,加强新型高端智库、哲学社会科学重点实验室建设,强化历史学、民族学等优势学科和敦煌学、简牍学等特色学科建设,发展壮大哲学社会科学人才队伍。深入推进主流媒体系统性变革,加快数智化转型,完善全媒体生产传播效果评价体系,推动新闻宣传和网络舆论一体化管理,壮大团结奋进主流舆论。完善舆论引导机制和舆情应对协同机制。
第二节 弘扬和践行社会主义核心价值观
深入开展社会主义核心价值观宣传教育,完善培育和践行社会主义核心价值观制度机制,涵养全社会昂扬奋发的精神气质。加强党史、新中国史、改革开放史、社会主义发展史、中华民族发展史研究阐释和宣传教育,加强爱国主义、集体主义、社会主义教育,深化全民国防教育,持续开展“强国复兴有我”群众性主题宣传教育活动。推进校园文化建设,用好长征、红西路军、南梁等红色文化资源,加强青少年理想信念教育。加强网络内容建设和管理,提升信息化条件下文化领域治理能力。持续推进社会主义核心价值观融入法治建设、融入社会发展、融入日常生活。
第三节 加快文明甘肃建设
聚焦实施文明甘肃建设“六大工程”,统筹推动文明培育、文明实践、文明创建,持续深化文明城市、文明村镇、文明单位、文明家庭、文明校园创建质效,深化拓展新时代文明实践中心(所、站)建设,促进城乡精神文明建设融合发展。广泛开展“德润陇原”道德实践活动,持续抓好“陇人骄子”等先进典型宣传选树活动。深入实施公民道德建设工程,弘扬中华传统美德,加强和改进未成年人思想道德建设,持续提升群众文明素养和社会文明程度。加强双拥模范创建管理,传承弘扬英烈精神。加强廉洁文化建设。加强网络文明建设。
第三十八章 繁荣文化事业
把发展文化事业放在突出位置,坚持以人民为中心的创作导向,坚持把社会效益放在首位,推出更多增强人民精神力量的优秀作品,着力提升公共文化服务水平。
第一节 持续创建特色文化品牌
坚持出成果和出人才相结合、抓作品和抓环境相贯通,深入实施“陇原文艺高峰攀登工程”,改进文艺创作生产服务、引导、组织工作机制,提升文化原创能力,营造良好文化生态,推动新闻出版、广播影视、文学艺术等领域精品创作,繁荣发展互联网条件下新大众文艺,推出一批彰显甘肃特色、传承陇原文脉的精品力作。统筹各类人才培养,加强文化文艺人才队伍建设,培育造就高水平创作人才和德艺双馨的文艺人才。深入推进“八个一”文化品牌建设,升级打造《丝路花雨》《大梦敦煌》《读者》《四库全书》等经典文化标识,形成多维立体的文化品牌体系。萃取甘肃特色文化元素,加强文创产品开发,打造一批彰显甘风陇韵的文化符号、文化标识、文化品牌。深化文化体制机制改革,推进文化领域国资国企改革,分类推进文化事业单位内部改革,完善文艺院团建设发展机制。深入推进文化领域行政审批备案制度改革,激发各类文化主体创新活力,营造有利于出精品、出人才、出效益的健康生态。
第二节 完善公共文化服务体系
实施公共文化服务提质增效行动,优化城乡文化资源配置,统筹公共服务基础设施建设和服务效能,提升基本公共文化服务标准化均等化水平。创新实施文化惠民工程,丰富群众性文化活动,建立优质文化资源直达基层机制,打通公共文化服务“最后一公里”。扩大博物馆、纪念馆、图书馆、文化馆(站)、美术馆等公共文化场馆免费开放范围,提高场馆数智化水平。发展档案事业。推进“书香陇原”全民阅读品牌建设。开展广播电视基本公共服务县级标准化建设。加强省市县应急广播体系建设。繁荣发展群众文艺。推进公共文化设施所有权和经营权分置改革,鼓励社会力量、社会资本参与公共文化服务体系建设。坚持文化与科技相生相促,实现文化建设数字化赋能、信息化转型。
第三十九章 推动全国重要的文化传承创新基地发展
深度挖掘积淀深厚的历史文化资源,提高文化遗产整体性系统性保护水平。健全文化遗产保护传承体制机制,推动完善法规制度体系,强化文化遗产系统性保护和统一监管督察。实施文物保护提质、研究阐释突破、活化利用创新、安全守护夯基行动。加快敦煌研究院世界文化遗产保护“典范”和敦煌学研究“高地”建设,推进流失海外敦煌文物数字化复原,掌握敦煌文化研究话语权。建好用好长城、长征、黄河国家文化公园,加快建设河西走廊国家遗产线路,建设嘉峪关长城国家文物保护利用示范区。实施中华文明探源工程和“考古中国”重大项目,推进国家考古遗址公园建设。实施甘肃文化研究工程,强化文物和古籍保护研究利用,挖掘用好文化遗产蕴含的时代价值。深入实施中华优秀传统文化传承发展工程。加强历史文化名城名镇名村街区和传统村落、历史聚落保护。加强非物质文化遗产有效保护和活态传承,实施区域性、全省性重点非遗活动,加大传播普及力度。打造羲皇故里、麦积石窟、崆峒问道、丝路长城、万里长征、九曲黄河、河西走廊等中华文明甘肃标识。加强和改进地方志工作。


第四十章 大力发展文化产业
深化文化管理体制和生产经营机制改革,扩大优质文化产品供给,持续提升文化产业发展整体实力和竞争力,以文化赋能经济社会发展。
第一节 健全文化产业体系和市场体系
实施积极的文化经济政策,落实特色文化产业项目带动战略,发展文化制造业、文化服务业等业态,优化文化产业结构布局,扩大城乡居民文化消费。加快推进文化产业集群发展工程、骨干文化企业培育工程、文化产业孵化工程,培育壮大一批规模以上文化企业,建设一批特色鲜明、主业突出、集聚度高、带动性强的文化产业园区和基地,做大做强产业链和产业集群。加快文化产业数字化发展,推动出版、印刷、影视、演艺、媒体等数智化转型升级,大力发展网络视听、数字艺术、数字出版、沉浸式体验等新型文化产业业态。加强版权保护和开发利用。健全网络文学、网络游戏、网络视听等监管制度。积极发展对外文化贸易,培育建设兰州、敦煌国家文化出口基地。

第二节 统筹推进竞技体育和群众体育发展
完善竞技体育管理体制和运行机制,加强后备人才培养和体育科技研发,提高竞技体育综合实力。提升重点项目、重点团队、重点队员竞技水平,巩固传统项目优势。深入实施全民健身战略,大力推动全民健身与全民健康深度融合,加快构建更高水平的全民健身公共服务体系,促进竞技体育和群众体育全面发展。因地制宜建设全民健身设施,加强乡镇、街道健身场地器材配备,构建多层级健身设施网络,打造群众身边的体育生态圈。完善户外运动配套设施,建设高质量户外运动目的地。推动体育健身场地全面开放共享,鼓励学校体育设施免费或低收费向社会开放。积极发展冰雪运动。普及全民健身文化,强化全民健身激励,提高健身运动专业化水平,落实全龄友好理念,实施体教融合创新工程和青少年体育活动促进计划,培养终身运动者。实施“体育+”行动,发展体育产业。支持社会力量规范举办体育赛事,培育具有甘肃特色的赛事活动品牌。办好全省运动会。
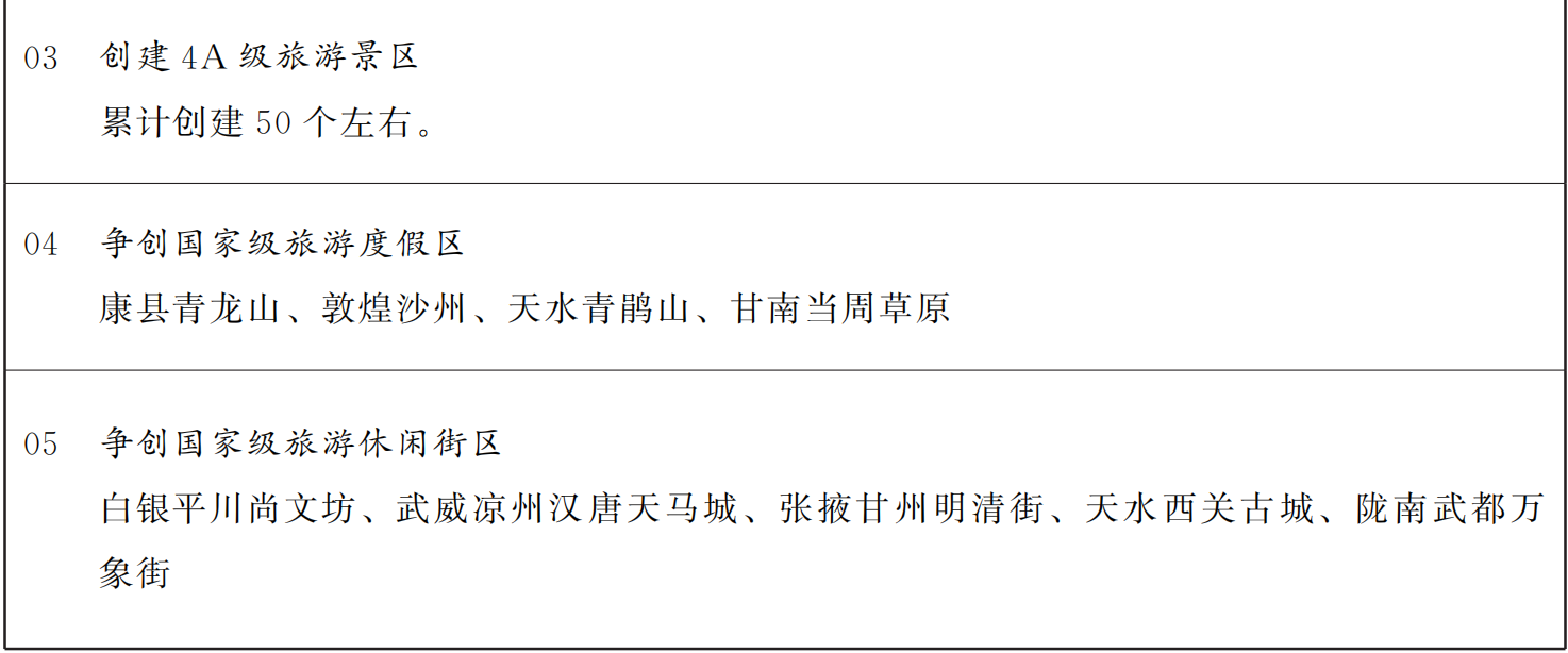
第四十一章 提升具有国际国内影响力优秀旅游目的地建设水平
坚持以文塑旅、以旅彰文,强化系统谋划和科学布局,推动文化和旅游业态融合、产品融合、市场融合,着力完善现代旅游业体系,提升旅游供给水平和服务质量,不断放大文旅产业综合效应,走出具有甘肃特色的旅游发展之路。大力发展全域旅游,构建全域文旅康养产业融合发展新格局,打造黄河文化旅游带和丝绸之路文化旅游“千里走廊”。推动文旅设施强基焕新和微改造精提升,优化旅游公共服务设施布局和功能,建设一批全国知名度高的旅游景区和度假区,打造建设若干文化特色鲜明的国家级旅游休闲城市,创新推出更多彰显甘肃文化元素的旅游业态和产品,提升“如意甘肃”旅游品牌影响力。培育“文旅+”“+文旅”新业态,发展智慧旅游、强化智慧景区建设,推动嘉峪关关城、天水麦积山、张掖七彩丹霞、永靖刘家峡等知名景区(度假区)不断丰富业态、持续优化管理,创建一批国家级、世界级文化旅游品牌。推进自驾游目的地和营地建设。打造“陇上乡遇”乡村旅游品牌。发展假日经济、避暑等旅游业态。实施红色旅游创新提升行动,传承红色基因,开发红色陇东、长征会师、载人航天等经典线路。加快推进会宁、华池、高台、迭部创建红色旅游融合发展区,提升腊子口战役遗址、两当兵变旧址等16个国家红色旅游经典景区品质,推动“红色沃土、长征丰碑、浴血河西”三大红色文化旅游区建设。构建全方位、立体化宣传营销体系,提升入境游便利化国际化水平。实施文旅产业经营主体引育专项计划,加快引育文旅运营、在线旅游服务、文创产品开发、演艺经纪、酒店管理等企业,加快培育壮大文旅经营主体,增强文旅产业发展支撑力。


第十三篇 完善人口发展政策体系
推动人口高质量发展
适应人民群众新期待和人口发展新特征,坚持以人口高质量发展促进经济社会高质量发展,以应对人口老龄化、少子化为重点,健全覆盖全人群、全生命周期的人口服务体系,优化人口结构,提高人口素质,加快人的全面发展。
第四十二章 建设生育友好型社会
推动生育支持融入经济社会发展各项政策,优化服务供给,有效降低生育、养育、教育成本,努力保持适度生育水平和人口规模,促进人口长期均衡发展。
第一节 优化生育支持政策和激励措施
营造生育友好社会环境,培育新型婚育文化,倡导积极婚育观,坚持生育友好政策取向,推动实现适度生育水平。健全完善生育保险制度,巩固扩大制度覆盖面,稳步提升生育医疗费用待遇保障。将灵活就业人员、农民工、新就业形态人员纳入生育保险覆盖范围。做好未就业人员生育医疗费用待遇保障。落实生育休假制度,切实保障产假、生育奖励假、陪产假、育儿假等假期。实施生育补贴政策,发放育儿补贴,落实个人所得税抵扣政策。实施早孕关爱行动、孕育和出生缺陷防治能力提升计划,提高基本生育和儿童医疗服务保障水平,提升生育全程基本医疗保健服务能力,加强辅助生殖技术服务资源供给,完善妇女儿童健康服务体系,提高出生人口质量。加强出生人口性别比综合治理。
第二节 提升育幼服务保障能力
健全支持普惠托育服务政策体系,多渠道增加普惠托育服务资源供给。加大公办托育服务网络建设,增加公办托位占比。加大对家庭婴幼儿照护支持和早期发展指导,完善家庭育儿支持服务体系。加快补齐托育服务设施短板,大力发展社区嵌入式托育,支持用人单位办托、幼儿园办托、家庭托育点等多种模式发展。支持多子女家庭子女同校就读,鼓励住房保障和购房政策向多子女家庭倾斜。实施托育服务质量提升行动,加大托育行业人才培养,提升从业人员服务能力。完善普惠托育服务价格形成机制。加强托育机构常态化综合监管,守住托育服务安全底线。
第四十三章 办好人民满意的教育
坚持教育优先发展,全面贯彻党的教育方针,落实立德树人根本任务,健全与人口变化相适应的教育资源配置机制,深化教育领域综合改革,构建高质量教育体系,推进教育强省建设。
第一节 实施新时代立德树人工程
坚持不懈用习近平新时代中国特色社会主义思想铸魂育人,加强“大思政课”建设,完善课程教材体系,促进思政课堂、法治课堂、社会课堂有效融合。深入实施素质教育,创新实践育人形式,加强体育、美育、劳动教育,普及心理健康教育,塑造有利于青少年健康成长的网络空间和育人生态,促进学生健康成长、全面发展。完善覆盖全学段学生资助体系。健全学校家庭社会协同育人机制,完善教育评价体系。弘扬教育家精神,加强师德师风建设,完善教师管理和发展政策体系,建设高水平教师队伍。
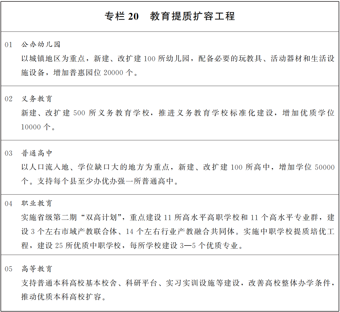
第二节 推动基础教育扩优提质
持续深化基础教育综合改革实验区建设,提高教育公共服务质量和水平,加快构建公平优质基础教育体系。科学布局义务教育学校,提高公办义务教育规模占比,扩大城镇义务教育学位供给,构建与常住人口变化趋势相适应的中小学布局动态调整、学位供给机制。推动义务教育优质均衡发展和城乡一体化,改善提升义务教育薄弱学校基本办学条件,加强义务教育学校标准化建设。实施重点地区公办幼儿园扩容工程,增加普惠性幼儿园学位数量,办好乡镇公办中心幼儿园,促进学前教育优质普惠发展。推进高中阶段学校多样化发展,优化高中阶段教育布局结构,扩大普通高中办学资源,实施“县中振兴”工程,重点改善县域普通高中基本办学条件。稳步扩大免费教育范围。引导规范民办教育发展。完善覆盖全学段的学生资助体系。鼓励建设九年一贯制学校。完善特殊教育保障机制。加强专门学校建设和专门教育工作。
第三节 推进高等教育提质扩容
加快新时代振兴中西部高等教育改革先行区建设。加强资金保障,改善高校办学条件,高质量推进高等院校设置升格,扩大高等教育资源供给能力。支持省属高校建成国内同类院校高水平大学,建设一批学术水平高、优势特色明显、服务能力强的学科。分类推进高校差异化发展,引导研究型、应用型、技能型高校按不同功能,在不同领域不同赛道发挥优势、办出特色和水平。推进高水平“四新”高校和专业建设,有序增加优质本科教育招生规模和研究生培养数量,稳步提高本科招生比例和研究生教育层次占高等教育在校生比例。推进教育数字化,优化终身学习公共服务。坚持开门办大学,完善甘肃开放大学体系。
第四节 提升职业学校办学能力
深化现代职业教育体系改革,优化与区域发展相协调、与产业布局相衔接的职业教育布局,加强优质中等职业学校与高等职业学校衔接培养,鼓励应用型本科学校举办职业技术学院或开设职业技术专业,稳步扩大职业本科学校数量和招生规模。强化中职教育基础地位,建设“少而精”的中等职业学校。巩固高职教育主体地位,实施省级高水平高等职业学校和专业建设计划。加大对职业教育的支持,推动职业学校办学条件全面达标。支持头部企业、规模以上企业联合普通本科学校、高水平高职院校、科研机构,推进市域产教联合体和行业产教融合共同体建设,深入推进产教融合,加快形成产教良性互动、校企优势互补的产教深度融合发展格局。

第四十四章 加快建设健康甘肃
深入实施健康优先发展战略,聚焦卫生健康事业高质量发展,建立优质高效医疗卫生服务体系,为人民群众提供公平可及、系统连续的健康服务与保障。
第一节 促进医疗卫生事业发展
优化医疗机构功能定位和布局,坚持医疗卫生事业公益性,健全医疗、医保、医药协同发展和治理体系。推进优质医疗资源扩容下沉和区域均衡布局,充分发挥国家和省级区域医疗中心作用,提高省级卓越专科和临床重点专科能力,建设高水平医院。实施医疗卫生强基工程,推进县域急危重症救治中心建设,补齐基层医疗卫生机构专业短板,实现紧密型县域医共体建设全覆盖。落实基层首诊制度,加快建设分级诊疗体系。加强基层医疗卫生队伍建设,健全家庭医生签约服务制度,提升基层医疗卫生服务能力。推进全民健康数智化。深化以公益性为导向的公立医院改革,建立以医疗服务为主导的收费机制,完善薪酬制度,强化综合监管,建立编制动态调整机制。引导规范民营医院发展。完善药品供应保障体系,优化药品和医药耗材集中带量采购政策。
第二节 提升公共卫生能力
建立健全重大疫情救治体系和公共卫生应急管理体系,促进社会共治、医防协同、医防融合。健全多渠道监测预警机制,构建资源联动、统一质控、信息共享的检测网络,有效遏制重大传染病传播。坚持预防为主,强化医疗机构公共卫生职责。发挥好国家和省级区域公共卫生中心作用。健全公共卫生医师制度。加强重大慢性病预防和早期干预。完善心理健康和精神卫生服务体系。持续加大投入,改善公共卫生服务机构基础设施条件,提高疾控机构建设管理水平。加强血液保障机构建设,全方位提升急诊急救、血液保障和公共卫生应急能力。加快紧急医疗救援体系建设。深化职业病危害监测和治理。
第三节 推动中医药传承创新发展
加大中医药发展支持力度,加快建设国家中医药综合改革试验区、中医药产业发展综合试验区。发挥中医药治未病、重大疾病治疗、传染病防治和卫生应急等重要作用,加强优质高效中医药服务体系建设。提升国家中医区域医疗中心、国家中医药传承创新中心、国家中西医协同旗舰医院、国家中医疫病防治基地示范带动能力。建立中医传染病临床救治和科研体系,打造中医药疫病防治和紧急医学救援队伍。促进中西医协同和民族医药发展。实施中医药康复服务能力提升工程。支持有条件的中医医院牵头建设医疗联合体,加强基层医疗卫生机构中医馆(阁)建设。加快促进中药材种业发展,大力推进中药材规范种植,提升中药饮片和中成药质量。开展经典名方、名老中医经典验方等研发创新,推动“甘肃方剂”向中药新药转化。强化中医药特色人才培养,推动中医药健康养生文化创造性转化、创新性发展。支持中医药产学研用开放发展,提升中医药国际影响力。办好中国(甘肃)中医药产业博览会。
第四节 深入开展爱国卫生运动
传承发扬优良传统,丰富爱国卫生运动内涵,创新工作方式方法,以健康促进为导向,推动健康影响评估制度落实。加强健康科普,推进重大疾病早筛早诊早治,引导城乡居民践行文明健康的生活方式,不断提升全民健康素养。促进环境卫生治理向全面健康管理转变、社会健康从一元治理向多元治理转变。以健康县区和健康乡村建设为抓手,强化公共卫生环境基础设施建设,提升全社会卫生健康治理水平。


第四十五章 积极应对人口老龄化
完善城乡养老服务网络,强化基本养老服务,推动养老服务扩容提质增效,更好满足老年人多层次多样化养老服务需求。深化养老服务改革发展,有序推进养老机构分类改革。健全公办养老机构运营机制,提高护理型床位比例,扩大优质养老服务供给。建设县级综合养老服务管理平台。加强乡镇(街道)敬老院、优质民办养老机构服务能力建设。完善村(社区)养老服务设施站点,大力发展社区嵌入式养老服务设施、互助性养老服务站点,完善老旧小区养老服务设施。发展家庭养老床位,推进居家适老化改造,巩固居家养老基础作用。健全失能失智老年人照护体系。加强高龄独居老人和空巢老人关爱服务。鼓励引导社会力量参与养老服务,推动养老服务产业规模化、集群化、品牌化发展。加强医养康养结合综合服务,推动规范化老年医学科和老年友善医疗机构建设。实施康复护理扩容提升工程,加快养老服务人才队伍职业化建设,扩大康复护理、安宁疗护服务供给,推动上门医疗服务和家庭病床建设。健全养老服务标准和评价体系,加强和改进养老服务综合监管。稳妥实施渐进式延迟法定退休年龄,优化就业、社保等方面年龄限制政策,拓展适合老年人的多样化工作岗位,支持老年人创业和再就业。深入开展“银龄行动”。扩大老年教育资源供给,发展老年大学。构建养老孝老敬老的社会环境,大力开展人口老龄化国情教育。持续开展“智慧助老”行动,加强公共设施适老化和无障碍改造,推动涉老高频事项和服务场景简便易用。强化老年人优待和权益保障。推动银发经济加快发展,适应老年人多样化个性化消费需求,丰富适老化产品供给。到2030年,县级综合养老服务管理平台覆盖率达到90%,乡镇(街道)区域养老服务中心服务覆盖率不低于80%。
第十四篇 着力保障和改善民生
扎实推进共同富裕
始终把保障和改善民生作为加快高质量发展的出发点和落脚点,坚持尽力而为、量力而行,加强普惠性、基础性、兜底性民生建设,实施数字化赋能民生工程,解决好人民群众急难愁盼问题,提高人民生活品质。
第四十六章 深入实施就业优先战略
坚持把就业作为民生之本,强化就业优先政策,深化就业体制机制改革,着力破解结构性就业矛盾,促进高质量充分就业。
第一节 优化就业促进机制
把高质量充分就业作为经济社会发展优先目标,提高发展的就业带动力,推动财政、投资、产业等政策与就业政策协调联动,促进区域间就业均衡发展,构建就业友好型发展方式。加强产业和就业协同,优先支持发展吸纳就业能力强的产业和企业,深入挖掘先进制造业、现代服务业、现代农业就业潜力,稳定和扩大就业容量,健全省内就业调剂机制,促进产业发展和劳务用工精准对接。实施稳岗扩容提质行动,支持各类经营主体稳岗扩岗,构建常态化援企帮扶机制,释放民营企业、中小微企业和个体工商户吸纳就业活力。拓展数字经济、平台经济等新兴领域就业空间,支持和规范发展新就业形态,开发新的就业增长点。积极应对人工智能等新兴技术快速发展对就业的影响,加强就业影响评估和监测预警。完善规模性失业风险防范化解机制。
第二节 完善就业创业支持体系
完善重点群体就业支持政策。开发更多有利于高校毕业生发挥所学所长的就业岗位,拓宽市场化社会化就业渠道。统筹外出就业与就近就地就业、省外输转与省内劳务协作相结合,持续打造高品质劳务品牌,多措并举促进农民工就业。做好退役军人就业服务保障,激励退役军人创业创新。完善困难就业人员援助制度,统筹用好公益性岗位,确保零就业家庭动态清零。加大创业支持力度,优化创业促进就业政策环境,完善创业全链条服务体系,提升创业质量。促进省级创业孵化平台等载体提质,支持引导返乡下乡创业,营造创新促进创业、创业带动就业良好生态。
第三节 健全人力资源供需匹配机制
统筹抓好教育、培训和就业,提高教育供给与人才需求匹配度,健全终身职业技能培训制度,开展大规模职业技能培训。推动技工教育高质量特色发展。加强公共实训基地、高技能人才培训基地建设,促进培训资源共建共享。突出企业人才培养主体作用,鼓励企业建设职业技能培训基地。推行项目化培训模式,提高职业技能培训质效。完善职业技能竞赛体系。拓宽技能人才职业发展通道,建立健全技能人才评价体系。打造覆盖全民、贯穿全程、辐射全域、便捷高效的全方位就业公共服务体系,提升劳动力市场匹配效率。完善基层就业公共服务平台功能,促进服务资源向基层延伸、向农村覆盖、向边远地区和就业困难群体倾斜。推行数字赋能的就业公共服务模式。强化择业和用人观念引导。加强人力资源市场体系建设,推动人力资源服务业创新发展、扩大服务供给。
第四节 提升劳动者权益保障水平
营造公平有序就业环境,坚决破除影响劳动力、人才流动的体制机制障碍,消除影响平等就业的不合理限制和就业歧视。保障妇女、残疾人就业创业合法权益。构建和谐劳动关系,完善劳动关系协商协调机制,引导企业与职工围绕劳动报酬、劳动安全保护等合法权益开展集体协商。加强劳动保障监察、劳动人事争议调解仲裁队伍建设,持续整治人力资源市场秩序,有效治理欠薪欠保、违法裁员、求职陷阱等乱象。切实维护灵活就业和新就业形态劳动者劳动保障权益,畅通劳动者维权渠道。深化治理欠薪综合改革和源头治理,保障劳动者工资报酬权益。
第四十七章 完善收入分配制度
坚持按劳分配为主体、多种分配方式并存,完善按要素分配政策制度,构建初次分配、再分配、第三次分配协调配套的制度体系。
第一节 多措并举促进居民增收
坚持劳动报酬提高和劳动生产率提高同步,提高居民收入在国民收入分配中的比重,提高劳动报酬在初次分配中的比重。坚持多劳者多得、技高者多得、创新者多得。推进工资收入分配制度改革,建立企业工资正常增长机制,完善劳动者工资决定、合理增长、支付保障机制,推行工资集体协商制度,健全最低工资标准调整机制。健全国有企业市场化薪酬分配机制,建立健全符合技术技能人才特点的工资分配制度。强化知识价值导向分配机制,推动高等院校、科研院所薪酬制度改革试点。改革完善体现岗位绩效和分级分类管理的事业单位薪酬制度。健全根治欠薪长效机制和劳动人事争议多元处理机制。完善低收入群体就业增收帮扶和动态监测机制。
第二节 健全按要素分配政策制度
健全各类要素由市场评价贡献、按贡献决定报酬机制,拓展和创新收入分配方式。多渠道增加城乡居民财产性收入。探索通过土地、资本等要素使用权、收益权增加中低收入群体收入。探索农民权益价值实现机制,提高农民土地增值收益分享比例,提升农民产业增值收益。加强金融消费者权益保护,探索建立合理分配数据要素收益的方法制度。加强税收、社会保障、转移支付等的调节力度。规范收入分配秩序,规范财富积累机制,支持勤劳创新合法致富,鼓励先富带后富促共富,保护合法收入。合理调节过高收入,取缔非法收入,推动形成橄榄型分配格局。支持发展公益慈善事业。健全经济发展与收入增长联动机制。
第三节 培育壮大中等收入群体
坚持突出重点、精准施策,不断优化中等收入群体结构。推进高校毕业生、进城农民工、技术工人、高素质农民和农村致富带头人等重点群体稳定增收,扩大中等收入群体规模。加大培养力度、建立健全激励机制,提高技术技能人才待遇水平。完善小微创业者扶持政策,支持中小企业主和个体工商户稳定经营、持续增收,促进灵活就业人员勤劳致富,使更多普通劳动者通过自身努力进入中等收入群体。健全公共服务体系,合理减轻中等收入群体负担。实施高素质农民培育计划。
第四十八章 健全多层次社会保障体系
坚持应保尽保原则,健全覆盖全民、统筹城乡、公平统一、安全规范、可持续多层次社会保障体系,织密扎牢社会保障安全网。健全关爱服务体系,有效保障各类群体发展权益。
第一节 完善社会保障制度
完善并落实基本养老保险全国统筹制度,加快发展多层次、多支柱养老保险体系,扩大年金制度覆盖范围,全面实施个人养老金制度。健全基本养老、基本医疗保险筹资和待遇合理调整机制,逐步提高城乡居民基础养老金。健全多层次医疗保障体系,推进基本医疗保险省级统筹,优化药品集采、医保支付和结余资金使用政策。完善大病保险和医疗救助制度,落实异地就医结算,加强医保基金监管,推行长期护理保险制度。健全灵活就业人员、农民工、新就业形态人员社保制度,扩大失业、工伤、生育保险覆盖面,提高参保率。建立健全职业伤害保障制度。健全参保激励约束机制,完善社保关系转移接续政策,稳妥有序提高城镇就业人员参加职工基本养老保险和医疗保险比例。健全社会保险精算制度,定期开展基金中长期运行预测,完善社会保险基金保值增值和安全监管体系。发挥各类商业保险补充保障作用。完善社会保障管理体系和服务网络,提升社会保险公共服务平台、医疗保障信息平台功能。建立健全基本殡葬服务制度。加强退役军人服务保障。
第二节 保障妇女青年儿童和残疾人发展权益
坚持男女平等基本国策和儿童优先发展,深入实施妇女、青年、儿童发展规划,提升综合素质,保障合法权益,努力让尊重妇女、支持青年、关爱儿童在全社会蔚然成风。强化妇幼、儿童医疗保健服务能力。积极为妇女参与经济社会发展创造条件,推动妇女依法平等行使民主权力、平等参与决策管理,深化巾帼建功系列活动,大力支持广大妇女建功立业。深化新时代中国青年科技创新、青春兴陇育人工程等行动,支持青年争当排头兵和生力军,为青年成长成才、建功立业创造良好条件。完善青年群体利益表达和诉求响应机制。完善促进儿童全面发展制度机制,优化发展环境,强化健康教育,稳步提升儿童福利水平,关爱保护流动儿童、留守儿童和困境儿童。健全未成年人综合保护体系。完善支持家庭建设政策体系。严厉打击侵害妇女儿童人身权益的违法犯罪行为。积极推进青年发展型城市、儿童友好城市建设。进一步完善残疾人社会保障制度和关爱服务体系,切实保障残疾人平等权益。提升特殊教育质量,健全融合教育支持体系。落实残疾人就业支持政策,健全就业服务体系,扶持残疾人自主创业。开展减残降残行动,提升残疾预防和康复能力,推进科技助残和数字助残,全面推进公共设施、信息交流、社会服务无障碍环境建设,丰富残疾人文化体育活动,不断改善残疾人生活品质,促进残疾人事业全面发展。
第三节 加强分层分类社会救助体系建设
深入实施“结对帮扶·爱心甘肃”工程。健全以基本生活救助、专项社会救助、急难社会救助为主体,社会力量参与为补充的分层分类社会救助体系和互助机制,实现救助资源统筹衔接、救助信息聚合共享、救助效率有效提升。合理确定社会救助对象范围,精准认定低保对象、特困人员、低保边缘家庭、刚性支出困难家庭以及其他困难人员。加强社会救助对象动态监测,分类处置预警信息。按照社会救助对象困难程度和困难类型,分层分类提供常态化社会救助帮扶。扎实做好基本生活救助,完善医疗、教育、住房、就业、受灾人员等专项社会救助,加强急难社会救助。支持红十字事业发展。积极发展服务类社会救助,推进政府购买社会救助服务,推广“物质+服务”救助方式。做好其他救助帮扶,鼓励开展慈善帮扶。加强特困人员供养服务机构等设施建设。
第四十九章 推动房地产高质量发展
适应房地产市场供求关系变化新形势,建立租购并举住房制度,构建“保障+市场”的房地产发展新模式,实现房地产市场平稳健康发展。加大保障性住房建设和供给,提升保障性住房质量品质及适配性,满足城镇工薪群体和各类困难家庭基本住房需求。构建支持住房品质提升制度体系,有序推进“好房子”建设,满足城乡居民多样化改善性住房需求。完善调控政策,充分赋予城市政府房地产市场调控自主权。加强住房与土地、金融资源联动,盘活存量用地和商办用房。改革房地产开发融资和商品房销售制度,引导房地产企业逐步形成适度杠杆比例、合理负债水平和正常周转速度的发展机制。实施房屋品质提升工程和物业服务质量提升行动。建立房屋全生命周期安全管理制度。到2030年,房地产呈现供应体系健全、要素配置合理、监管制度规范、行业经营稳健的新发展格局。
第五十章 稳步推进基本公共服务均等化
健全基本公共服务体系,完善基本公共服务制度,提高公共服务质量和水平,增强均衡性和可及性。持续拓展基本公共服务范围和内容,提高基本公共服务实施标准,加强调整论证评估和标准监测评估。增加基本公共服务资源供给,因地制宜、分类细化常住地公共服务供给方式,以就业居住年限为依据健全人口集中流入地区紧缺基本公共服务梯度供应机制,逐步将基本公共服务全部调整为常住地提供。加强县域基本公共服务供给统筹,促进基本公共服务下沉和区域均衡布局,有序推进县域范围内城乡基本公共服务均等化,逐步缩小区域间基本公共服务差距。优化财政支出结构,优先保障基本公共服务补短板,明确基本公共服务分级事权和支出责任,完善基本公共服务投入保障长效机制,健全“钱随人走”“服务可携带”转移接续机制。适应人口和服务需求变化,聚焦事业单位公益性职责,全面深化事业单位改革,加强公益服务履职监督管理。
第十五篇 筑牢国家西部生态安全屏障
加快建设美丽甘肃
坚持把绿色发展作为加快高质量发展的鲜明底色,牢固树立和践行绿水青山就是金山银山理念,以碳达峰碳中和为牵引,协同推进降碳、减污、扩绿、增长,深化生态环境保护,推进生态环境数字化治理,不断开创生态文明建设新局面。
第五十一章 加强生态保护治理
以国家重点生态功能区、生态保护红线、自然保护地等为重点,加快实施重要生态系统保护和修复重大工程,持续提升生态系统多样性、稳定性、持续性。
第一节 持续巩固祁连山生态保护和治理成效
完善祁连山生态环境保护常态化长效化机制,高标准推进祁连山国家公园建设,让祁连山绿水青山常在。健全祁连山国家级自然保护区生态保护机制,加强植被恢复、水源涵养与保护、水资源管理、生物多样性保护、草原和湿地保护修复,建立生态补偿和碳汇交易、生态惠民富民、风险防范等机制,探索在保护中发展、在发展中保护的有效路径。健全祁连山生态环境监测监管网络,完善“天空地”一体化监测体系,加强冰川冻土、雪线变化等监测研究,定期开展祁连山保护区生态保护和修复成效及生态功能评估,加快监测预警数智化转型和执法监管。
第二节 深入推动黄河流域生态保护和治理
牢牢把握“重在保护、要在治理”的战略要求,健全黄河流域生态保护和高质量发展机制,持续完善黄河流域生态大保护大协同格局,提升流域生态系统稳定性。以甘南黄河上游水源涵养区为重点,加快推进水源涵养与生态保护修复,增强尕海—则岔、黄河首曲等重要湿地生态系统功能,强化草原禁牧休牧和草畜平衡,持续推进玛曲、碌曲退化沙化草原及黑土滩综合修复治理,提升黄河上游水源涵养能力。加强陇中陇东黄土高原水土保持系统治理,加快建设黄土高原固沟保塬、淤地坝、坡改梯等工程,以泾河、马莲河、祖厉河等为重点,实施以支流为骨架、以小流域为单元的水土流失综合治理,切实增强水土保持功能。积极推进黄河干流河道综合治理,加快渭河、湟水河、大夏河、洮河等重点支流生态保护与治理,努力构建上下游协同、干支流互济、左右岸共治的系统治理格局。
第三节 全域实施山水林田湖草沙一体化保护和系统治理
坚持保护优先、自然恢复为主,落实生态保护红线管理制度,统筹山水林田湖草沙系统治理。高质量推进“三北”工程,坚持防沙、治沙、用沙协同推进,建设千里防风固沙林草带,打好河西走廊—塔克拉玛干沙漠边缘阻击战、黄河“几字弯”攻坚战。持续推进重点区域生态屏障建设,开展以国家公园为主体、自然保护区为基础、各类自然公园为补充的自然保护地体系建设。加快大熊猫国家公园建设,推进若尔盖国家公园创建。推行草原森林河流湖泊湿地休养生息。有序实施黄河干流、祁连山—河西内陆河、长江上游及西秦岭甘肃延伸段等重要生态修复项目。深入实施“绿满陇原”行动,科学开展大规模国土绿化。推深做实林长制,全面实施森林可持续经营,加大草原和湿地保护修复力度,巩固提升生态系统碳汇能力。加强沙化土地、盐碱化和盐渍化土地综合治理。进一步巩固国有林场改革成果,加快建设现代化国有林场。积极推进矿山生态修复治理。深入实施生物多样性保护战略与行动计划,进一步提升生物多样性保护能力和管理水平。实施自然保护地整合优化,建立完善自然保护地管控机制。统筹推进生态环境损害赔偿制度落实。健全生态保护补偿和生态产品价值实现机制,深化重点流域补偿机制建设,探索开展省域横向生态保护综合补偿,推动开展多元化市场化补偿方式。



图5 重要生态系统布局示意图
第五十二章 促进绿色低碳转型
坚持生态优先、节约集约、绿色低碳发展,加快重点行业提质升级,大力发展循环经济,推动经济社会全面绿色转型。
第一节 统筹推进重点领域绿色低碳发展
坚持增量优先和存量改造并举,加快推进工业、城乡建设、交通运输等重点领域绿色低碳转型。深化产业结构调整,优化重点行业产能规模和布局,坚决遏制高耗能、高排放、低水平项目盲目上马,实行新(改、扩)建“两高”工业项目碳排放等量或减量置换。加快工艺、技术、装备换代升级,推动钢铁、有色、石化、化工、建材等重点行业企业绿色低碳化改造。完善绿色制造体系和服务体系,构建绿色产业链供应链,不断提升绿色低碳产业比重。加快交通运输结构调整优化,提高大宗货物和中距离运输货物铁路运输比重,推广节能低碳型交通运输工具。推进城乡建设发展绿色转型,推广绿色低碳建材和绿色建造方式,推进制冷能效提升和绿色照明行动,加快既有建筑和市政基础设施节能降碳改造,实施农业农村减排固碳行动,加快培育乡村绿色发展新产业新业态。完成国家下达的单位地区生产总值能耗累计下降目标任务。
第二节 持续深化资源节约集约循环利用
实施全面节约战略,推进节能、节水、节地、节粮、节矿、节材,加强资源总量管理和废弃物循环利用。深化重点领域节能,持续提升全社会能源产出效能。严格落实水资源刚性约束制度,坚持“以水定城、以水定地、以水定人、以水定产”,强化农业节水增效、工业节水减排、城镇节水降损、生态节水控水,扩大非常规水利用,大力推进节水型社会建设。健全粮食和食物节约长效机制,开展粮食节约行动。落实最严格的耕地保护和土地节约集约利用制度,推广节地技术和模式。加强矿产资源勘查、保护和合理开发,提高开发利用水平,全面推进绿色矿山建设。推广资源循环型生产模式,推动资源循环利用产业和再制造产业高质量发展。加快健全废弃物循环利用体系,强化废弃物分类处置和回收利用,推进垃圾分类网点与再生资源回收网点“两网融合”。
第三节 健全完善绿色低碳发展政策和标准体系
创新和优化绿色低碳转型投资机制,加大财政资金对绿色低碳转型重点项目支持力度,鼓励各类资本提升绿色低碳领域投资比例,落实绿色税制。强化金融对绿色低碳发展的支持,扩大绿色信贷、绿色债券等融资规模,发展绿色基金、绿色保险。深化自然资源有偿使用制度改革。健全完善居民用水、用电、用气阶梯价格制度。完善高耗能行业阶梯电价制度和分时电价政策。推动建立农业水价综合改革长效机制。进一步完善生活垃圾处理和污水处置收费方式。建立健全绿色产品设计、采购、制造标准规范,加强绿色产品认证与标识体系建设,优化政府绿色采购政策。

第五十三章 积极稳妥推进和实现碳达峰
坚持先立后破、稳中求进,全面落实碳达峰碳中和政策体系,有计划分步骤推进和实现碳达峰。
第一节 实施碳排放双控制度体系
实施碳排放总量和强度双控制度,稳步实施地方碳考核、行业碳管控、企业碳管理、项目碳评价、产品碳足迹等管理机制。强化重点领域和行业碳排放核算能力,完善重点用能和碳排放单位管理制度,开展固定资产投资项目节能审查和碳排放评价,将温室气体排放管控纳入环境影响评价,构建具有甘肃特色产业优势的产品碳足迹管理体系和产品碳标识认证制度。
第二节 优化能源消费结构
着力提升可再生能源安全可靠替代能力,加快推进新增用电量由新增清洁能源电量覆盖。加强化石能源清洁高效利用,在保障安全稳定供应前提下,逐步减少煤炭消费占比,实施散煤替代,推动实现煤炭和石油消费达峰。巩固拓展风光电优势,因地制宜开发生物质能、地热能,推动氢能、生物质能替代化石燃料。推进能源梯级利用和余热余压回收利用。全面加强能源需求侧管理,提高终端电气化水平,有效支撑能源消费绿色低碳化。
第三节 加快碳市场建设
积极融入全国碳排放权交易市场和全国温室气体自愿减排交易市场建设。落实全国碳排放权交易市场目标、政策、制度,做好重点排放单位的配额发放、配额清缴和监督管理,压实重点排放单位履约主体责任。加快自愿减排交易市场建设,健全企业温室气体排放报告制度,强化自愿减排项目开发、审定、实施及减排量核查,重点推动造林碳汇、并网光热发电等国家核证自愿减排量项目开发和市场交易。完善碳排放信息披露制度,加大违法违规行为查处力度。
第五十四章 深入开展环境污染防治
坚持精准治污、科学治污、依法治污,以重点区域、重点流域、重点领域污染防治关键环节为切入点,强化多污染物协同治理和区域协同治理。
第一节 打好污染防治“三大保卫战”
持续改善大气环境质量,加强细颗粒物和臭氧协同控制,实施挥发性有机物总量控制,推进挥发性有机物和氮氧化物协同减排,持续降低细颗粒物浓度。强化工业、燃煤、机动车污染防治。有序推进冬季清洁取暖,做好扬尘精细化管控,加大恶臭、有毒有害大气污染物防控力度。统筹水环境治理、水资源利用和水生态保护,落实河湖长制,加强黄河、长江、内陆河流域和重点湖库保护治理,持续提升水生态环境质量。健全完善防止水体返黑返臭的长效机制。加快城市饮用水水源地规范化建设,加强农村水源地保护,巩固提升饮用水安全保障水平。开展土壤污染源头防控行动,推进受污染耕地和重点建设用地管控修复和安全利用,加强塑料污染全链条防治,推动化肥农药减量增效和农膜回收利用。加强环境噪声防治。
第二节 强化固体废物和新污染物治理
推进“无废城市”建设,加强大宗固体废弃物系统治理。落实好产废行业源头减量、利废行业过程控制,持续提升新增大宗固体废弃物综合利用率,减少存量大宗固体废弃物。强化危险废物、重金属、核与辐射等环境隐患排查和风险防控。加强新污染物治理,建立新污染物协同治理和环境风险管控体系,提升综合处置能力。落实企业主体责任,强化监管执法。
第三节 健全环境污染治理体系
深化生态环境分区管控,推进生态环境治理责任体系、监管体系、市场体系、法规政策体系建设。完善环评源头预防管理体系,深入推进环境信息依法披露制度改革,构建环境信用监管体系,强化企业生态环境主体责任落实。全面实行排污许可证制度,加强固定污染源监管,加快推进排污权市场化交易。健全现代化生态环境监测体系,优化生态环境监测网络。完善省生态环境保护督察制度,提升生态环境监管执法效能。完善生态环境标准、评价和考核制度。
第十六篇 深入推进主动创安主动创稳
建设更高水平平安甘肃
坚持把维护安全稳定作为加快高质量发展的底线任务,坚定不移贯彻总体国家安全观,统筹发展和安全,加强社会建设和治理,有效防范化解重点领域风险,塑造安全发展新格局,确保社会生机勃勃又井然有序。
第五十五章 坚决保障国家安全
坚持以战略为先导、政策为抓手、法治为保障、风险防控为落脚点,完善国家安全法治体系、战略体系、政策体系、风险防控体系。强化国家安全重点领域和重要专项协调机制,提高应急应变效能。落实国家安全责任制,促进全链条全要素协同联动。锻造实战实用的国家安全能力,突出保障国家长治久安、经济健康稳定、人民安居乐业的重大安全。广泛开展国家安全教育,加强国家安全人民防线建设。加快国防动员能力建设,巩固军政军民团结。
第五十六章 强化重点领域安全
提高防范化解重点领域风险能力,统筹推进地方政府债务、中小金融机构等风险有序化解,严防系统性风险。健全省、市、县政府债务风险等级评定制度,稳妥化解地方政府债务,坚决遏制新增地方政府债务。健全金融风险预防、预警、处置、问责制度体系,压实金融风险化解地方政府属地责任和金融机构主体责任。严厉打击非法金融活动。持续提高粮食安全保障能力,严格落实粮食安全党政同责,守牢耕地保护红线,坚决扛稳粮食安全重任。加强永久基本农田保护,健全粮食生产功能区管护机制,确保粮播面积、粮食产量不减少,切实提升粮食综合生产能力。进一步优化粮食储备品种和结构,提升储备管理绿色化、智能化水平,健全粮食监管新模式。深入推进能源产供销体系建设,加强煤电油气协调调度。扎实开展煤炭、黄金等战略性矿产重大找矿突破行动,推进战略性矿产资源储备地建设。夯实国家安全基础保障,确保重要产业链供应链、重大基础设施安全,打造战略资源储备基地。加强生态、低空等新兴领域国家安全能力建设。建立健全数据流通安全治理机制,构建规则明晰、产业繁荣、多方协同的数据流通安全治理体系。明晰企业数据流通安全规则,加强公共数据流通安全管理,强化个人数据安全保障,防范数据滥用风险。
第五十七章 提升公共安全能力
坚持安全第一、预防为主,建立大安全大应急框架,推动公共安全治理模式向事前预防转型,强化源头防控、依法治理、科技创新、社会共治,提高公共安全治理水平。
第一节 深化食品药品安全监管
深入落实“四个最严”要求,强化食品药品安全全链条监管。完善食品、疫苗、药品、医疗器械、化妆品的检验检测等技术支撑体系,加强网络销售食品药品监管。建立食品生产、储存、配送等环节全覆盖全过程管控体系,加大校园学生餐、平台外卖等重点领域食品安全问题联合整治力度。建立覆盖疫苗、药品和医疗器械全生命周期的风险管理体系,严防严控药品安全风险。健全生物安全监管预警防控体系,提高生物安全治理能力,加强动植物疫情和外来入侵物种口岸防控,提升生物安全实验室检测能力,织牢生物安全防护网。
第二节 提高安全生产水平
严格落实安全生产党政同责,完善安全生产“五大体系”,实现“物”防、“技”防与“人”防相统一,提升设备、环境、管理、人员等本质安全水平。落实各项监管制度,完善执法监督机制和联合惩戒机制,健全以远程监管、移动监管、预警防控为特征的非现场监管模式。加强危化品、矿山、消防、道路运输、城市建设、工业园区等安全整治。强化压力管道、气瓶、电梯、客运索道、大型游乐设施等重点领域专项治理。深入开展商贸流通、医疗卫生、校园安全、旅游安全和文化市场等专项整治工作。
第三节 完善防灾减灾救灾体系
坚持平备战结合、防抗救统一,建强直达基层的应急指挥体系,构建全链条、多层次、高韧性的灾害防御与应对体系。发展数字应急,提升应急处突能力。开展自然灾害综合风险普查,科学划定灾害风险区域与安全控制线,健全自然灾害红线约束机制。统筹实施防洪减灾、城乡房屋抗震加固、地质灾害综合治理等重点工程。加强气象、水文、地质灾害、地震、森林草原火灾监测预报预警,深化人工智能和大数据在风险监测和灾情研判中的融合应用,构建空天地一体化的灾害事故监测预警网络。加强预警与应急响应联动,健全直达基层责任人的临灾预警“叫应”机制。完善救援力量体系,建强救援力量,鼓励支持社会救援力量发展,推动队伍规范化建设。统筹规划应急物资储备库建设,完善应急物资储备品种和规模。加强全民风险意识教育和自救互救技能培训,完善巨灾保险等市场化分担机制,筑牢防灾减灾救灾人民防线。
第四节 加强网络和人工智能安全监管
强化关键信息基础设施防护,夯实网络安全工作基础。健全网络安全应急体系,加快全省一体化网络应急指挥体系建设。宣传网络安全理念,普及网络安全知识,推广网络安全技能,加强网络安全人才培养,增强维护网络安全社会共识。建立人工智能安全监管制度,健全人工智能安全治理体系。实施人工智能应用分类分级管理,建立人工智能服务可追溯管理制度,强化人工智能供应链安全保障,健全人工智能安全风险威胁信息共享和应急处置机制,加大人工智能安全人才培养力度。
第五十八章 维护社会和谐稳定
健全党组织领导的自治、法治、德治相结合的城乡基层治理体系,创新社会治理体制机制和手段,织牢全方位、立体化、智能化社会安全网。
第一节 完善社会治理体系
健全社会工作体制机制,完善社会治理政策和地方性法规体系。加大社会组织培育管理力度,推动行业协会商会改革发展。加强党建引领基层治理和基层政权建设,全面实施乡镇(街道)履行职责事项清单,健全村(社区)工作事项准入制度。坚持和发展新时代“枫桥经验”,深入推动诉调、访调、警调“三调对接”,促进矛盾纠纷源头化解、多元化解、有序化解。发挥人民群众主体作用,引导各方有序参与社会治理,推进网上网下协同治理。发挥市民公约、村规民约等作用,加强家庭家教家风建设,推进移风易俗,有效治理婚丧嫁娶中的陋习等问题。走好新时代党的群众路线,完善凝聚服务群众工作机制,夯实社会治理群众基础。改进各类社会群体服务管理,健全利益关系协调、合法权益保障制度。健全社会心理服务体系和危机干预机制。推进信访工作法治化。大力推进志愿服务工作,加强志愿服务组织管理,强化社会工作者队伍建设。
第二节 加强社会治安整体防控
坚持专群结合、群防群治,完善问题联治、矛盾联调、工作联动、平安联创的工作机制,坚持治罪与治理并重,健全扫黑除恶常态化机制,加大刑事治安案件侦办力度,强化命案防范治理,完善未成年人违法犯罪预防治理体系。推进综治中心规范化建设、实战化运行,充分发挥矛盾纠纷预防化解和协助推动社会治安风险防控重要工作平台作用,做到群众诉求“一站式办理、最多跑一地”。建设立体化、智能化、全覆盖社会治安防控体系,落实维护社会稳定责任,发展壮大群防群治力量。优化公安派出所设置,加快智能安防社区建设。建设辅警、警务助理和治保会、综治员、网格员、保安员等群防群治队伍以及各方社会力量共同组成的社区警务团队,推动社区警务与社区治理深度融合。全面准确贯彻宽严相济刑事政策,依法惩处违法犯罪,提升刑罚执行质效。
第十七篇 加强社会主义民主法治建设
凝聚发展强大合力
坚持党的领导、人民当家作主、依法治国有机统一,坚持以党的自我革命引领社会革命,深入推进新时代党的建设新的伟大工程,持之以恒推进全面从严治党,坚定不移走中国特色社会主义政治发展道路,加快建设法治社会。
第五十九章 全面加强党的建设
加强党的创新理论武装,建立健全以学铸魂、以学增智、以学正风、以学促干长效机制。深化干部人事制度改革,鲜明树立选人用人正确导向。树立和践行正确政绩观,健全有效防范和纠治政绩观偏差工作机制。深化“三抓三促”行动,开展“牢记嘱托开新局、更新观念求突破”活动,加强基层基础建设,提升基本能力,激励党员干部勇担使命、守正创新、精耕细作、团结奋斗。认真落实“三个区分开来”,精准运用“四种形态”,积极容错免责,激发干部队伍内生动力和整体活力。健全常态化培训特别是基本培训机制,全面提高干部现代化建设能力。加强新经济组织、新社会组织、新就业群体党的建设,统筹推进各领域基层党建工作,增强党组织政治功能和组织功能。加强和改进党员教育管理,完善党员作用发挥机制。健全全面从严治党制度体系,增强党内法规权威性和执行力,构建多层次全覆盖的制度执行监督体系。强化全面从严治党主体责任和监督责任,推进政治监督具体化、精准化、常态化。加强对权力配置、运行的规范和监督,推动科学授权、正确用权、有效制权。坚持以党内监督为主导,促进“四项监督”统筹衔接常态化制度化,推动各类监督贯通协调、形成监督合力。坚持“三不腐”一体推进,着力铲除腐败滋生的土壤和条件,持续营造良好政治生态。锲而不舍加固中央八项规定堤坝,纠树并举治“四风”,持续为基层减负。推进党纪学习教育常态化长效化,教育引导党员干部增强遵规守纪自觉。加强新时代廉洁文化建设,营造崇廉拒腐的良好风尚。坚持执纪执法为民、纠风治乱为民,持续深化整治群众身边不正之风和腐败问题,不断厚植党的执政根基。
第六十章 发展全过程人民民主
坚持好、完善好、运行好人民代表大会制度,保证人民的知情权、参与权、表达权、监督权落实到人大工作各方面各环节全过程,试行民生实事项目人大代表审议监督制度。健全人大对行政机关、监察机关、审判机关、检察机关监督制度。完善人大议事规则和论证、评估、评议、听证制度。密切人大代表同人民群众的联系。健全吸纳民意、汇集民智工作机制。发挥工会、共青团、妇联等群团组织联系服务群众的桥梁纽带作用,加强产业工人队伍建设政策保障。坚持和完善中国共产党领导的多党合作和政治协商制度,健全协商民主机制,加强各种协商渠道协同配合。健全完善委员联系界别群众制度机制,加强人民政协反映社情民意、联系群众、服务人民机制建设。完善人民政协民主监督机制,发挥协商式监督作用。健全协商于决策之前和决策实施之中的落实机制,完善协商成果采纳、落实、反馈机制。第
六十一章 做好新时代统一战线工作
完善大统战工作格局,进一步推动落实统战工作责任制。做好各领域党外人士思想政治引领工作,巩固发展最广泛的爱国统一战线。坚持把铸牢中华民族共同体意识作为新时代党的民族工作和民族地区各项工作的主线,全面推进中华民族共同体建设,持续深化民族团结进步创建,构筑中华民族共有精神家园,构建互嵌式社会结构和社区环境,做好对口支援工作,促进各民族交往交流交融,提升民族事务治理体系和治理能力现代化水平。坚持宗教中国化方向,加强宗教事务治理法治化,积极引导宗教与社会主义社会相适应。全面贯彻党的侨务政策,做好港澳和对台工作,广泛凝聚海内外同胞智慧力量。第
六十二章 全面推进法治甘肃建设
健全完善党领导全面依法治省制度和工作机制,全面推进科学立法、严格执法、公正司法、全民守法,促进社会公平正义。加强重点领域、新兴领域立法,健全完善立法工作体制机制和区域协同立法机制,提高地方立法的科学性、精准性、时效性。强化法治政府建设,在法治轨道上推进行政决策,完善实质性化解行政争议机制。深化行政执法体制改革,加强行政执法监督体制机制和能力建设。规范司法权力运行,完善司法公正实现和评价机制,提高司法裁判公正性、稳定性、权威性。强化检察监督,加强公益诉讼。健全执行体制,有效解决“执行难”问题。大力推进涉外法治建设,建立一体推进涉外立法、执法、司法、守法和法律服务、法治人才培养工作机制,提高涉外法律服务质效,强化法治人才培养。加强领导干部依法办事监督检查,完善综合性法治评价工作机制。树立预防性法治理念,深入推进法治社会建设,创新推进全民守法和法治宣传教育,健全覆盖城乡的公共法律服务体系,深化律师制度、公证体制、仲裁制度、调解制度、司法鉴定管理体制改革,营造全社会崇尚法治、恪守规则、尊重契约、维护公正的良好环境。
第十八篇 强化规划实施保障
坚持党对规划实施全过程的领导,健全经济社会发展规划制度体系,完善规划衔接落实机制,加强政策协同配合,为奋力谱写中国式现代化甘肃篇章凝聚强大合力。
第六十三章 坚持党的集中统一领导
深入学习贯彻习近平新时代中国特色社会主义思想,持续用党的创新理论统一思想、统一意志、统一行动,把党的领导贯穿到规划实施的各领域和全过程,促进形成分工明确、协同联动、广泛参与的规划实施工作格局,确保上下贯通、执行有力。充分发挥全面从严治党引领保障作用,把党和国家监督体系融入规划实施之中。加强教育培训和实践锻炼,提高干部队伍现代化建设本领。激发全社会参与规划实施的积极性,注重发挥工会、共青团、妇联等作用,充分发挥民主党派、工商联和无党派人士作用,最大限度凝聚全社会共识和力量。构建适应高质量发展要求的内生激励机制,健全激励导向的绩效评价考核机制和尽职免责机制,全面调动广大干部特别是基层干部的积极性、主动性、创造性。
第六十四章 完善统一规划体系
加快健全以发展规划为统领,以空间规划为基础,以专项规划和区域规划为支撑,定位准确、边界清晰、功能互补、统一衔接的省级规划体系。第一节强化发展规划统领作用
充分发挥发展规划战略导向作用,增强对其他规划的指导性和约束力。制定实施国土空间规划,为重大战略任务落地提供空间保障。聚焦本规划确定的重大战略任务、重大改革举措、重大工程项目,在科技创新、基础设施、产业发展、社会民生、绿色生态、安全保障等领域,制定实施一批重点专项规划,明确细化落实发展任务的时间表和路线图,有效破解城乡发展不平衡、产业发展不平衡。制定实施符合省情实际的区域规划实施方案,有效破解区域发展不平衡。加强市县规划对本规划提出的发展战略、主要目标、重点任务、重大工程项目的贯彻落实。第二节建立规划衔接落实机制
坚持下位规划服从上位规划、下级规划服务上级规划、等位规划相互协调。健全目录清单、编制备案、衔接协调等规划管理制度。统筹各级各类规划编制,精简数量、提高质量,根据本地实际建立完善市、县全口径规划编制目录清单,避免交叉重复、增加基层负担。报请省委、省政府批准的规划及市州发展规划须与本规划进行衔接,确保省级国土空间规划、专项规划、区域规划等各级各类规划与本规划在主要目标、发展方向、总体布局、重大政策举措、重大工程、重大项目、风险防控等方面协调一致。
第六十五章 健全规划实施全周期推进机制
加强对本规划实施的组织、协调和督导,建立健全规划实施监测评估、政策保障、考核监督机制,确保本规划目标任务落到实处。
第一节 压实规划实施主体责任
各地区、各部门要根据职责分工,制定本规划涉及本地区、本部门的主要目标任务实施方案。对本规划确定的约束性指标、重大工程、重大项目和公共服务、生态环保、安全保障等领域任务,合理配置公共资源、积极引导社会资源,强化责任分解落实,确保如期完成。对本规划提出的预期性指标和产业发展、结构调整等领域任务,创造良好政策环境、体制环境、法治环境和营商环境,重点发挥好经营主体作用,全力推动实现。年度计划要贯彻本规划提出的发展目标和重点任务,将本规划确定的主要指标分解纳入年度计划指标体系,设置年度目标,做好年度间综合平衡,并根据本规划确定的重点任务合理确定年度工作重点。
第二节 促进宏观政策协调联动
坚持规划定方向、财政作保障、金融为支撑、其他政策相协调,强化项目跟着规划走、资金和要素跟着项目走、监管跟着项目和资金走,健全发展规划与宏观政策协同机制。要结合经济社会发展形势,围绕实施本规划,适时确定政策取向,促进财政、产业、价格、就业、土地等政策协同发力,提升政策科学性和稳定性。各地区、各部门制定政策,要符合本规划确定的产业发展、结构调整、区域优化方向。重大生产力布局和自然资源、人口、环境、社会等公共政策的制定,要服从本规划,服务于本规划的实施。
第三节 加强规划实施监测评估
省政府加强对本规划实施情况的动态监测、中期评估和总结评估,监测和中期评估结果作为加强和改进本规划实施的重要依据。本规划实施情况依法接受省人民代表大会及其常务委员会的监督。省政府组织对本规划实施情况进行中期评估,形成中期评估报告,报省委同意后,提请省人民代表大会常务委员会审查。本规划期结束前,省政府组织开展总结评估,形成总结评估报告,报省委同意后,与提请审查和批准的下一期发展规划草案一并提交省人民代表大会。发挥监察机关和审计机关对推进规划实施的监督作用。规划实施情况纳入各有关部门、地方领导班子和干部考核评价体系,作为衡量各地区、各部门依法履职情况的重要参考。需要对本规划进行调整时,由省政府提出调整方案,报省委同意后,提请省人民代表大会常务委员会审查和批准。
第四节 强化规划实施法治保障
坚持依法制定规划、依法实施规划的原则,将经济社会发展规划制度体系的规定、要求和行之有效的经验做法以法规形式固定下来,加快推动甘肃省发展规划立法工作进程,以法治引领和保障发展规划更好发挥战略导向作用。

