青海省国民经济和社会发展第十五个五年规划纲要
目 录
第一篇 奋力开创中国式现代化青海实践新局面
第一章 发展环境
第一节 “十四五”时期青海发展取得重大成就
第二节 “十五五”时期青海发展环境面临深刻复杂变化
第二章 “十五五”时期经济社会发展的指导方针
第一节 指导思想
第二节 重大原则
第三章 主要目标
第二篇 更高标准打造生态文明高地 增强绿色发展动能
第四章 提升生态系统多样性稳定性持续性
第一节 统筹山水林田湖草沙一体化保护和系统治理
第二节 打造具有国家代表性和世界影响力的自然保护地典范
第三节 完善生态保护修复支撑体系
第五章 巩固高品质环境质量
第一节 深入打好蓝天碧水净土保卫战
第二节 加强环境风险防控
第三节 健全生态环境治理体系
第六章 积极稳妥推进和实现碳达峰
第一节 全面实施碳排放双控新机制
第二节 推动重点领域节能降碳
第三节 积极适应气候变化
第七章 拓展生态产品价值实现渠道
第一节 健全生态产品价值核算体系
第二节 构建生态产品供给交易体系
第三节 完善生态保护补偿制度
第八章 推动形成绿色生产生活方式
第一节 强化资源节约集约高效利用
第二节 健全绿色发展政策体系
第三节 开展绿色低碳全民行动
第三篇 构建体现青海特色和优势的现代化产业体系 巩固壮大实体经济根基
第九章 完善产业创新发展生态
第一节 科学优化产业布局
第二节 加快产业“四地”互促共融
第三节 建设高能级产业园区
第十章 初步构建世界级现代盐湖产业体系
第一节 优化盐湖产业发展格局
第二节 提升盐湖产业发展水平
第三节 积极发展“盐湖+”产业
第十一章 基本建成国家清洁能源产业高地
第一节 推进新型能源基地建设
第二节 加快建设新型电力系统
第三节 打造新型储能多元化发展实践地
第十二章 加力推动生态旅游成为全省支柱产业
第一节 构建生态旅游发展新格局
第二节 丰富生态旅游产品供给
第三节 提升旅游服务质量
第十三章 全面建成绿色有机农畜产品输出地
第一节 增强绿色有机农畜产品供给
第二节 提升农畜产品标准化生产水平
第三节 打造高效便捷绿色供应链
第十四章 深入推动绿色算电融合发展
第一节 深化绿色算电协同发展示范
第二节 大力发展绿色算力产业
第十五章 优化提升传统产业
第一节 推动制造业高质量发展
第二节 加快重点产业提质升级
第十六章 培育壮大新兴产业和未来产业
第一节 发展壮大新兴产业
第二节 前瞻布局未来产业
第十七章 促进服务业优质高效发展
第一节 完善服务业支持政策体系
第二节 推动生产性服务业向专业化和价值链高端延伸
第三节 促进生活性服务业高品质多样化便利化发展
第十八章 构建高原现代化基础设施体系
第一节 完善现代化综合立体交通网
第二节 建设均衡安全水利基础设施
第三节 推动新型基础设施协调融合发展
第四篇 提升创新体系整体效能 立足优势发展新质生产力
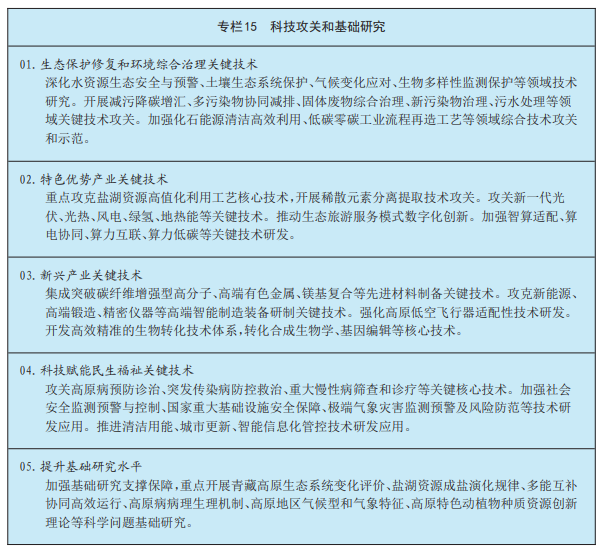
第十九章 加强原始创新和关键核心技术攻关
第一节 打好关键核心技术攻坚战
第二节 强化高原特色基础研究
第二十章 打造青藏高原科技创新高地
第一节 建强高原战略科技力量
第二节 加快重大科技成果高效转化应用
第三节 强化企业科技创新主体地位
第四节 推进科技开放合作
第二十一章 一体推进教育科技人才发展
第一节 深化教育科技人才一体改革
第二节 优化科技创新制度环境
第三节 构筑人才竞争新优势
第二十二章 深入推进数字青海建设
第一节 深化数据要素市场化配置改革
第二节 促进实体经济和数字经济深度融合
第三节 创新发展人工智能
第五篇 全方位扩大有效需求 融入和服务新发展格局
第二十三章 大力提振消费
第一节 完善扩大消费长效机制
第二节 积极发展服务消费
第三节 扩容升级商品消费
第四节 提升消费平台载体能级
第二十四章 扩大有效投资
第一节 优化投资结构和布局
第二节 提高政府投资效能
第三节 激发民间投资活力
第四节 提升招商引资质效
第二十五章 纵深推进全国统一大市场建设
第一节 健全市场基础制度规则
第二节 维护市场公平竞争
第三节 推动现代流通体系建设
第六篇 更好发挥经济体制改革牵引作用激发高质量发展持久动力
第二十六章 充分激发各类经营主体活力
第一节 深化国资国企改革
第二节 培育壮大民营经济
第三节 积极营造一流营商环境
第二十七章 深化要素市场化配置改革
第一节 健全统一高效的要素市场体系
第二节 完善要素市场价格机制
第二十八章 提升经济治理效能
第一节 创新和完善经济调节
第二节 深化财税金融改革
第三节 健全社会信用体系
第七篇 扩大高水平对外开放 拓展合作共赢新局面
第二十九章 强化跨区域协同联动
第一节 高质量共建兰州—西宁城市群
第二节 全方位加强与周边区域交流合作
第三节 多领域强化流域上下游联动
第四节 推动支援协作升级加力
第三十章 深度参与高质量共建“一带一路”
第一节 畅通对外开放大通道
第二节 提高中欧(亚)班列开行质量
第三节 深化国际交流合作
第三十一章 提升开放型经济发展水平
第一节 推动开放平台能级全面跃升
第二节 促进外贸提质增效
第三节 拓展双向投资合作空间
第八篇 加快农业农村现代化 扎实推进乡村全面振兴
第三十二章 持续提升生态农牧业发展质量效益
第一节 全方位夯实粮食安全根基
第二节 发展农业新质生产力
第三节 深化农业农村改革
第三十三章 建设高原宜居宜业和美乡村
第一节 创造乡村优质生活空间
第二节 培育壮大乡村富民产业
第三节 打造文明善治新乡村
第三十四章 提高强农惠农富农政策效能
第一节 加强农业农村投入保障
第二节 统筹建立常态化防止返贫致贫机制
第三节 健全城乡融合发展体制机制
第九篇 统筹推进区域协调发展 构建优势互补的区域经济布局
第三十五章 优化国土空间发展格局
第一节 强化主体功能区战略实施
第二节 加强国土空间规划管控和协同治理
第三十六章 推动更高水平区域协调发展
第一节 做强西宁—海东都市圈核心动力源
第二节 做优现代化新青海建设绿色支撑区
第三节 打造东西串联、南北联通发展双轴线
第四节 培育沿黄河生态保护与特色产业发展带
第五节 发展各具特色的县域经济
第三十七章 推动以人为本的新型城镇化
第一节 优化城镇化发展空间
第二节 科学有序推进农业转移人口市民化
第三节 分类推进以县城为重要载体的城镇化建设
第四节 建设高原现代化人民城市
第十篇 繁荣发展社会主义文化 构筑中华民族共有精神家园
第三十八章 弘扬和践行社会主义核心价值观
第一节 常态化制度化推动理想信念教育
第二节 提高社会文明程度
第三节 夯实共同团结奋斗的思想根基
第三十九章 繁荣发展文化事业和文化产业
第一节 提升公共文化服务水平
第二节 加强文化遗产保护传承利用
第三节 增强文化产业发展能级
第四十章 建设铸牢中华民族共同体意识示范省
第一节 深化民族团结进步示范引领
第二节 促进各民族交往交流交融
第三节 加快民族地区现代化建设步伐
第四节 推进我国宗教中国化青海实践
第十一篇 着力提高全民整体素质 推动人口高质量发展
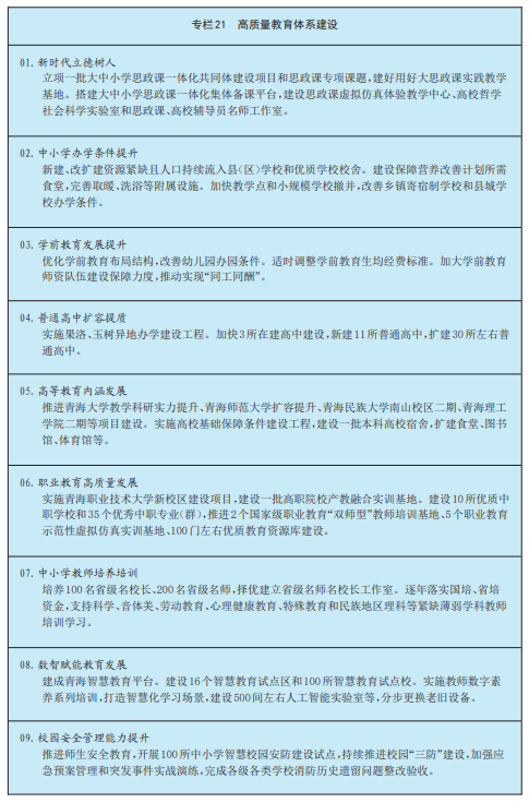
第四十一章 深入推进教育强省建设
第一节 推进新时代立德树人工程
第二节 扩优提质基础教育
第三节 内涵发展高等教育
第四节 做优做精职业教育
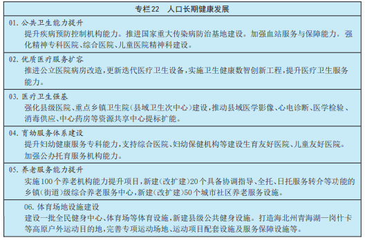
第四十二章 加快建设健康青海
第一节 深化医药卫生体制改革
第二节 构建优质高效医疗服务体系
第三节 健全公共卫生体系
第四节 促进中(藏)医药传承创新
第五节 打造高原体育强省
第四十三章 促进人口长期均衡发展
第一节 建设生育友好型社会
第二节 构建普惠托育服务体系
第三节 推进基本养老服务体系建设
第十二篇 切实保障和改善民生 扎实推进全体人民共同富裕
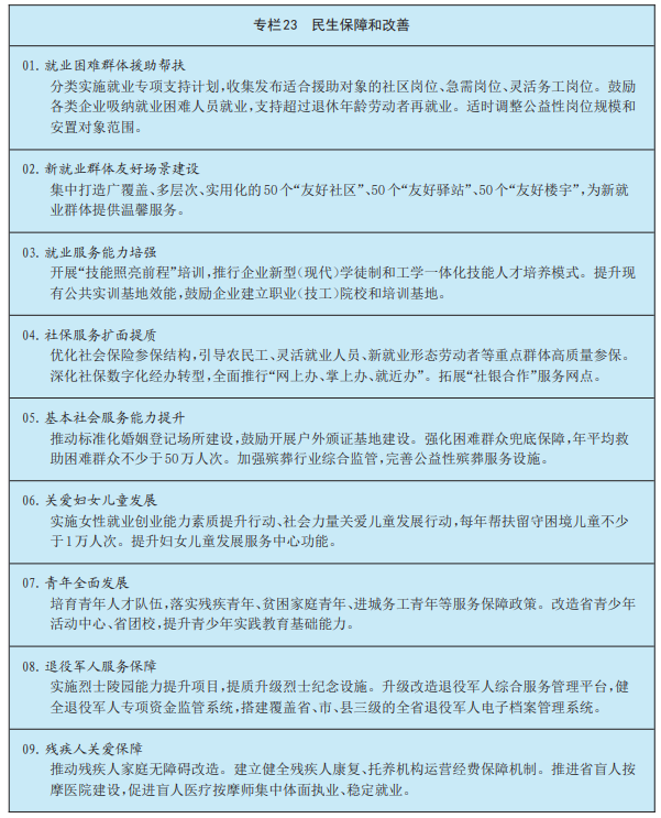
第四十四章 扎实推进稳就业促增收
第一节 提高发展的就业带动力
第二节 提升重点群体就业质量
第三节 加强就业服务
第四节 完善收入分配制度
第四十五章 健全社会保障体系
第一节 完善覆盖全民的社会保险体系
第二节 健全社会救助和慈善制度
第三节 推动房地产高质量发展
第四十六章 稳步推进基本公共服务均等化
第一节 完善公共服务制度体系
第二节 持续优化基本公共服务供给
第三节 扩大普惠性非基本公共服务供给
第四十七章 强化重点人群权益保障
第一节 促进妇女儿童全面发展
第二节 发挥青年生力军作用
第三节 加强退役军人服务保障
第四节 提升残疾人保障和发展能力
第十三篇 更好统筹发展和安全 建设更高水平平安青海
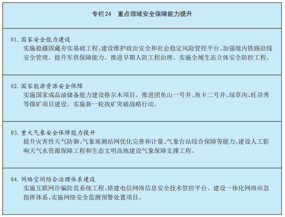
第四十八章 加强维护国家安全能力建设
第一节 完善维护国家安全制度体系
第二节 提高能源安全保障能力
第三节 加强战略性矿产资源勘查储备
第四十九章 有效防范化解重点领域风险
第一节 完善政府债务管理制度
第二节 强化地方金融风险防控
第三节 科学防控生态风险
第五十章 提高公共安全治理水平
第一节 织密安全生产防护网
第二节 提升应急救援能力
第三节 强化食品药品安全监管
第五十一章 全面提升社会治理效能
第一节 创新社会治理体制机制
第二节 完善基层社会治理体系
第三节 有效维护社会安全稳定
第五十二章 深化法治青海建设
第一节 全面推进科学立法和公正司法
第二节 强化法治政府建设
第三节 加快建设法治社会
第十四篇 加强规划实施保障
第五十三章 坚持和加强党的全面领导
第五十四章 健全经济社会发展规划制度体系
第五十五章 完善规划实施机制
第五十六章 广泛凝聚全社会力量
名词解释
青海省国民经济和社会发展第十五个五年规划纲要,根据《中共中央关于制定国民经济和社会发展第十五个五年规划的建议》《中共青海省委关于制定国民经济和社会发展第十五个五年规划的建议》编制,主要贯彻落实党中央战略部署,阐明省委总体要求,回应全省人民美好生活期待,明确政府工作重点,引导规范经营主体行为,是“十五五”时期全省各族人民共同奋斗的行动纲领。
第一篇 奋力开创中国式现代化青海实践新局面
“十五五”时期,是基本实现社会主义现代化夯实基础、全面发力的关键时期,是乘势而上推进中国式现代化青海实践取得决定性进展的重要阶段。必须锚定青海在全面建设社会主义现代化国家大局中的历史任务和重大使命,千方百计巩固拓展优势、破除瓶颈制约、补强短板弱项,推动事关现代化建设全局的战略任务取得重大突破。
第一章 发展环境
第一节 “十四五”时期青海发展取得重大成就
“十四五”时期是青海发展史上极不寻常、极不平凡的五年。面对复杂严峻的外部环境和艰巨繁重的改革发展稳定任务,在以习近平同志为核心的党中央坚强领导下,省委、省政府团结带领全省各族人民坚持以习近平新时代中国特色社会主义思想为指导,全面贯彻落实习近平总书记考察青海重要讲话精神,牢记嘱托、感恩奋进,扎实推进青藏高原生态保护和高质量发展,经受住世纪疫情严重冲击和历史罕见极端天气影响,有效应对一系列重大风险挑战,全省综合实力、人民生活水平明显提升,现代化新青海建设迈出坚实步伐。
生态文明建设成效显著。出台《青海省国家生态文明高地建设条例》,全面划定“三区三线”,“四级三类”国土空间规划体系基本建成,制度体系健全完善。重要生态系统保护和修复重大工程加快实施,荒漠化、沙化土地实现“双缩减”,累计新增国土绿化面积超2800万亩,生物多样性更加丰富,“中华水塔”日益坚固丰沛。三江源国家公园正式设立,以国家公园为主体的自然保护地体系基本成型。污染防治攻坚战成效显著,地表水国考断面水质优良比例保持100%,“碳达峰十大行动”稳步实施。
高质量发展步伐稳健。经济总量迈上四千亿元新台阶,全员劳动生产率增长快于经济增速。盐湖资源综合开发利用水平大幅提升,在全国率先实现新能源装机和发电量占比“双主体”,生态旅游目的地向品质化品牌化升级,绿色有机农畜产品畅销海内外,绿色算电协同发展全面起势,高原康养形成品牌优势。西宁机场三期、“引大济湟”等重大标志性工程建成投运,“复兴号”动车组驶上青藏铁路,高速公路通车里程达5465公里。
改革开放力度持续加大。国企改革重组取得重大突破,财政金融、生态环保、医药卫生、农业农村、退役军人等重点领域改革走深走实。民营经济发展步伐加快,“最多跑一次”“不见面审批”“照后减证”全面推行,经营主体突破62万户。深化共建“一带一路”和西部陆海新通道,青藏高原首个综保区封关运营,格尔木国际陆港建设加快,对外贸易扩大到155个国家和地区,外贸实现总量翻番。对口支援和东西部协作成果丰硕。
科技支撑能力不断增强。科技体制改革取得新突破,重大科技项目平台资金占比首次突破10%。全国重点实验室重组实现“破零”,冷湖天文观测研究基地成为世界级台址。攻克一批关键核心技术,深层盐湖卤水提锂、盐湖老卤制备无水氯化镁成果国际领先,率先实现国内IBC电池工业化量产,“青海产多晶硅”入选国家级创新产品,建成全国北繁制种基地,世界首例体细胞克隆藏羊在青海诞生。科技创新主体量质双升,国家级高新技术企业突破300家。
民生福祉全面提高。财政用于民生支出保持在76%以上,222件民生实事工程全部完成。就业形势持续稳定向好,城乡居民收入增速高于经济增速,脱贫攻坚成果持续巩固。学前教育、义务教育、高中阶段教育普及指标超过全国平均水平,青海理工学院、青海职业技术大学建成招生。国家级、省级区域医疗中心基本建成,三级综合医院实现市州全覆盖。多层次社会保障体系不断健全,棚户区改造、老旧小区改造、保障性租赁住房、农牧民居住条件改善惠及41万多户家庭。积石山地震等灾后恢复重建取得全面胜利。
民族团结进步事业欣欣向荣。率先创建全国民族团结进步示范省,实现所有市(州)和98%的县(市、区)建成全国民族团结进步示范区。打造“石榴籽家园”388个,“舌尖上的拉面”“指尖上的青绣”等成为各民族交往交流交融金名片,铸牢中华民族共同体意识的基础更加坚实。
文化建设成果丰硕。社会主义核心价值观广泛践行,向上向善的社会风尚更加浓郁。文化遗产和红色资源保护传承利用稳步推进,格萨尔文化(果洛)、藏族文化(玉树)国家级文化生态保护区通过国家验收。文旅公共服务惠及城乡,五级公共文化网络覆盖率100%。精神文化产品更加丰富,文化产业提质升级。
地方治理效能持续提升。法治青海、平安青海建设不断深化,城乡公共法律服务体系基本建成,市、县、乡三级社会治安综合治理中心实现全覆盖,矛盾纠纷化解率保持在98%以上,社会大局保持安全稳定。
总的来看,这五年,是青海牢记习近平总书记殷殷嘱托,站位全国发展大局,主动融入服务,筑牢安全根基,战略定位和发展地位得到新提升的五年;这五年,是青海深入践行“国之大者”,扛牢“中华水塔”守护人责任,厚植生态本底,彰显生态价值,人与自然和谐共生现代化实践成果最丰硕的五年;这五年,是青海立足高原资源能源优势,强化改革创新赋能,培育发展新质生产力,加快构建现代化产业体系,青海特色高质量发展之路越走越宽广的五年;这五年,是青海锚定共同富裕目标,聚焦群众急难愁盼,加快补齐短板弱项,回应民生关切,深化民族团结,各族群众共享发展成果最多的五年。“十四五”规划主要目标任务胜利实现,经济社会发展实现历史性突破,第二个百年奋斗目标新征程实现良好开局。这些重大成就的取得,根本在于以习近平同志为核心的党中央坚强领导,在于习近平新时代中国特色社会主义思想的科学指引,是全省各族人民团结奋斗的结果。



发展启示我们,必须把主动服务和融入国家大局作为最佳路径,只有坚持国家所需、青海所能,融入国家战略、服务全局利益,才能让青海迎来更多历史机遇、赢得更多历史主动、让各族群众共享更多发展成果,实现自身更好更大发展。必须把保持历史耐心与时代同频合拍作为最大机遇,只有用足用好国家重大战略和政策,善于把握机遇、牢牢抓住机遇,才能谋事干事成事,在现代化建设中赢得历史主动,把“真金白银”的政策利好转化为实实在在的发展成果。必须把筑牢国家生态安全屏障作为首要责任,只有始终牢记“国之大者”,把生态保护作为高质量发展的根和魂,守护好高原的一草一木,积极构建人与自然生命共同体,才能让绿水青山始终成为青海的最大优势、最大骄傲。必须把立足高原资源能源优势推动高质量发展作为必由之路,只有立足禀赋、扬优补短,以打造“高地”和建设产业“四地”为支撑,构建体现青海特色的绿色低碳循环产业体系,才能在现代化新征程上重塑新竞争优势,走出一条具有青海特色的高质量发展之路。必须把持续增进民生福祉作为根本目的,只有树牢以人民为中心的发展思想,尽力而为、量力而行,用心用情用力解决就业、医疗、教育、住房等群众急难愁盼问题,才能扎实推动共同富裕,不断满足各族群众对美好生活的向往。必须把铸牢中华民族共同体意识作为重大任务,只有全面贯彻新时代党的民族工作大政方针,促进各民族全方位嵌入、广泛交往交流交融,像石榴籽一样紧紧抱在一起,才能凝聚起共同团结奋斗、共同繁荣发展的合力。
第二节 “十五五”时期青海发展环境面临深刻复杂变化
未来五年,国际环境错综复杂,我国发展处于战略机遇和风险挑战并存、不确定难预料因素增多的时期,青海发展面临新机遇新挑战。从国际看,世界百年变局加速演进,国际力量对比深刻调整,新一轮科技革命和产业变革加速突破,大国博弈更加复杂激烈,国际经济贸易秩序遇到严峻挑战,外部环境的不确定、不稳定性上升。从国内看,我国经济基础稳、优势多、韧性强、潜能大,长期向好的支撑条件和基本趋势没有变,中国特色社会主义制度优势、超大规模市场优势、完整产业体系优势、丰富人才资源优势更加彰显。
从省内看,党的十八大以来,习近平总书记三次考察青海、两次参加全国人民代表大会青海代表团审议,作出系列重要讲话和重要指示,为我们指明了前进方向、提供了根本遵循、注入了强大动力。西部大开发、黄河流域生态保护和高质量发展、长江经济带高质量发展等重大战略汇聚叠加,建设全国统一大市场、加快建设新型能源体系等重大部署深入推进,为青海主动适应新趋势、开辟新领域新赛道提供了新的增长空间。经历新时代十余年的发展,青海的生态安全地位、国土安全地位、资源能源安全地位更加巩固,连南接北的大通道优势更加凸显,承东启西的纽带功能更加突出,发展的动能和活力更加充沛。同时,青海是高原地区、西部地区、民族地区、欠发达地区,发展不平衡不充分问题仍然突出,生态环境保护任重道远,监管水平还需提升;经济结构有待优化,新旧动能转换仍需加快;民生保障还有薄弱环节,公共服务均等化水平还需提升;基层治理能力和治理水平有待加强。
综合分析,全省经济持续健康发展的良好态势没有变,支撑高质量发展的生产要素条件没有变,长期向好的基本面没有变,进入战略地位整体跃升期、生态优势转换关键期、现代化产业体系培塑提升期,发展动能持续增强、发展空间不断拓展、发展路径更加清晰、发展前景日益广阔,正处于历史上最好的发展时期,进入了可以大有可为、为全国大局作出更大贡献的重要时期。面向未来,危中有机、变中有势,全省上下必须把思想和行动统一到以习近平同志为核心的党中央决策部署上来,深刻领悟“两个确立”的决定性意义,增强“四个意识”、坚定“四个自信”、做到“两个维护”,始终坚持做好青海工作核心一条就是不折不扣把习近平总书记重大要求落到实处,保持战略定力,增强必胜信心,攻坚克难、只争朝夕、接续奋斗,奋力谱写中国式现代化青海篇章。
第二章 “十五五”时期经济社会发展的指导方针
第一节 指导思想
坚持马克思列宁主义、毛泽东思想、邓小平理论、“三个代表”重要思想、科学发展观,全面贯彻习近平新时代中国特色社会主义思想,深入贯彻党的二十大和二十届历次全会精神,认真落实习近平总书记对青海工作重要讲话指示批示精神,围绕全面建成社会主义现代化强国、实现第二个百年奋斗目标,统筹推进“五位一体”总体布局,协调推进“四个全面”战略布局,立足“三个最大”省情定位和“三个更加重要”战略地位,全面落实“三个坚持”重大要求,完整准确全面贯彻新发展理念,深度融入和服务新发展格局,坚持稳中求进工作总基调,坚持以经济建设为中心,以推动高质量发展为主题,以改革创新为根本动力,以满足各族人民日益增长的美好生活需要为根本目的,以全面从严治党为根本保障,推动经济实现质的有效提升和量的合理增长,推动人的全面发展、全体人民共同富裕迈出坚实步伐,聚力打造生态文明高地、建设产业“四地”,着力在促进人与自然和谐共生上走在前列、在构建绿色低碳循环现代化产业体系上走在前列、在建设中华民族共同体上走在前列,确保青海与全国同步基本实现社会主义现代化取得决定性进展。
第二节 重大原则
——坚持党的全面领导。坚决维护党中央权威和集中统一领导,把党的领导贯穿经济社会发展各方面全过程,持续用党的创新理论统一思想、统一意志、统一行动,为现代化新青海建设提供根本保证。
——坚持人民至上。尊重人民主体地位,紧紧依靠人民,不断造福人民,维护人民根本利益,促进社会公平正义,扎实推动共同富裕,让现代化建设成果更多更公平惠及各族群众。
——坚持生态优先。牢固树立和践行绿水青山就是金山银山理念,更好统筹高水平保护和高质量发展,以生态文明理念统领经济社会发展全局,在确保生态安全、促进生态良性发展的前提下谋划推进各方面建设。
——坚持高质量发展。坚定不移以新发展理念引领发展,更好融入和服务全国大局,有所为、有所不为,因地制宜发展新质生产力,促进经济结构优化升级,构建体现青海特色和优势的现代化产业体系。
——坚持全面深化改革。更大力度解放思想、更新观念,破除制约高质量发展的体制机制障碍,增强高水平对外开放的前瞻性、主动性,加强跨区域联动合作,持续增强发展动力和活力。
——坚持有效市场和有为政府相结合。充分发挥市场在资源配置中的决定性作用,更好发挥政府作用,激发各类经营主体活力,持续优化营商环境,加快融入全国统一大市场。
——坚持统筹发展和安全。在发展中固安全,在安全中谋发展,强化底线思维,坚决捍卫国家政治安全,提高防范化解重大风险能力和公共安全治理水平,以新安全格局保障新发展格局。
第三章 主要目标
——生态文明建设取得重大进展。以国家公园为主体的自然保护地体系更加健全,生态系统多样性稳定性持续性全面提升,三江源“中华水塔”生态保护支持体系持续健全,草原综合植被盖度达到59.5%,三大河流干流出省断面水质达到Ⅱ类及以上,生态产品价值实现渠道稳步拓展,主要污染物排放总量不断减少,新型能源体系初步建成,2030年前碳达峰目标如期实现,绿色生产生活方式基本形成,生态功能最大化取得标志性成果。
——高质量发展迈出坚实步伐。经济增长保持在合理区间,全要素生产率稳步提升,内需拉动经济增长主动力作用持续增强,融入全国统一大市场更为充分,产业“四地”建设、绿色算电协同发展质效明显提升,新质生产力成为增长新动能,新型工业化、信息化、城镇化、农业现代化迈上新台阶,常住人口城镇化率达到67%左右,融入和服务新发展格局、建设本地特色和优势的现代化产业体系取得新突破。
——科技创新能力明显增强。科技创新体系进一步完善,全社会研发经费投入年均增长6%,教育科技人才一体化发展格局初步构建,以全国重点实验室为引领的重大科技创新平台布局更加优化,企业科技创新主体地位与作用明显增强,重点领域关键核心技术取得明显突破,科技创新和产业创新深度融合态势持续强化,创新支撑作用不断增强。
——改革开放进一步深化。治理体系和治理能力现代化稳步推进,要素市场化配置体制机制更加完善,市场活力、社会活力有效激发,服务型政府加快构建,市场化法治化国际化一流营商环境加速形成,法治青海建设达到新高度,支援协作机制更加健全,开放型经济新体制趋于成熟,对内对外开放水平显著提升。
——中华民族共同体意识深入人心。文化自信更加坚定,主流思想舆论不断巩固壮大,群众精神文化生活更加丰富,社会文明程度明显提升,各民族交往交流交融日益深化,我国宗教中国化青海实践深入推进,铸牢中华民族共同体意识示范引领作用更加彰显。
——人民生活品质显著提高。高质量充分就业取得新进展,居民收入增长和经济增长同步、劳动报酬提高和劳动生产率提高同步,社会保障体系更加健全,教育质量、健康青海建设水平明显提升,新增劳动力平均受教育年限达到14.2年,人均预期寿命提高到76.8岁,基本公共服务更加公平可及,各族群众获得感幸福感安全感更加充实、更有保障、更可持续。
——高水平安全持续夯实。总体国家安全观深入实践,政治安全和社会稳定基础更加牢固,生态安全、国土安全、资源能源安全保障能力持续增强,耕地保有量保持在838.7万亩以上,清洁能源装机总量达到1.5亿千瓦,重点领域风险得到有效防范化解,防灾减灾救灾能力进一步提高,社会治理和公共安全治理水平明显提升,平安青海建设达到更高水平。
在此基础上再奋斗五年,到二〇三五年实现经济实力、科技实力大幅跃升,人均地区生产总值明显提升,中等收入群体显著扩大,人民生活更加幸福美好,与全国同步基本实现社会主义现代化。

第二篇 更高标准打造生态文明高地
增强绿色发展动能
生态优先、绿色发展是中国式现代化青海实践的鲜明底色。巩固绿水青山优势、厚植金山银山潜力,坚定不移当好“中华水塔”守护人,以碳达峰碳中和为牵引,协同推进降碳、减污、扩绿、增长,加快建设美丽青海,推动经济社会发展全面绿色转型,以生态“含绿量”支撑发展“含金量”。
第四章 提升生态系统多样性稳定性持续性
第一节 统筹山水林田湖草沙一体化保护和系统治理
全方位、全地域、全过程、全要素推进自然生态系统整体保护修复,巩固“两屏三区多廊”生态安全格局,筑牢青藏高原生态屏障。统筹自然恢复和人工修复,实施分单元差异化保护修复策略,推进重要生态系统保护和修复重大工程,高质量完成“三北”工程六期,谋划实施新一轮“山水工程”,健全三江源“中华水塔”生态保护支持体系。科学开展大规模国土绿化行动,建设现代化国有林场,推进森林质量精准提升。统筹草原生态修复与治理利用,加强湿地保护修复,综合治理水土流失和沙化土地。开展黄河流域尾矿库综合治理。提升生态修复型人工增雨雪能力。

第二节 打造具有国家代表性和世界影响力的自然保护地典范
整合优化各类自然保护地,落实分级管理和分区管控,实施国家公园等自然保护地建设及野生动植物保护重大工程,健全以国家公园为主体的自然保护地体系。高质量建设三江源国家公园,推动设立祁连山、青海湖国家公园,协同共建青藏高原国家公园群,强化自然保护区、自然公园生态服务功能,建设昆仑山、坎布拉等世界地质公园,推行自然保护地全域覆盖网格化管护巡护。加强旗舰物种、关键物种重要栖息地、生态廊道、迁徙洄游通道和野生植物原生境保护修复,建设珍稀濒危野生动植物保护研究中心、野化放归基地,建立青藏高原野生生物遗传资源国家基本保存库。加强水生生物保护,推进“一江一河一湖”禁渔。
第三节 完善生态保护修复支撑体系
补齐保护管理突出短板,完善生态文明基础体制,提高自然生态系统保护和生态工程建管水平。健全覆盖青藏高原多圈层多要素链式观测网络,强化“天空地一体化”生态环境监测,实现生态保护修复“一张图”精准化管理。构建青海国家生态安全屏障数智化创新应用体系,推进数据资源归集共享和综合开发运用。加强基层管护站点、自然教育等设施建设和设备配置,提高森林草原防灭火、林草有害生物防治能力。制定生态文明高地建设标准体系。健全生态工程全链条技术标准、全生命周期管理制度,开展生态保护修复成效评估。建立多元化生态保护修复投入机制。严格落实生态保护红线管控制度,强化生态破坏问题排查整治。完善自然资源资产产权制度和管理制度体系,全面推进资产调查核算。拓展“河湖长+”“林草长+”机制。

第五章 巩固高品质环境质量
第一节 深入打好蓝天碧水净土保卫战
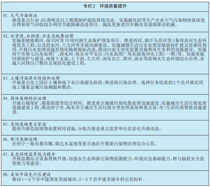
坚持环保为民,全面落实精准科学依法治污,加快推进减污降碳协同、多污染物控制协同、区域治理协同、源头防控末端治理协同,持续改善环境质量。强化大气环境精细化管控,完善重污染天气应对机制,加快重点行业及燃煤锅炉超低排放改造,推动氮氧化物和挥发性有机物协同减排,加强噪声、餐饮油烟、恶臭异味治理。统筹水资源、水环境、水生态治理,健全“流域—控制区—控制单元”分区管理体系,加强重要河湖库系统治理和生态保护,深化湟水流域水质综合整治,加大污水管网建设和处理设施提标改造,全面消除城乡黑臭水体。加强土壤污染源头防控,实施绿色有机农畜产品产地环境净化行动,加大牧草地土壤环境保护,推进受污染耕地、建设用地安全利用,协同管控土壤与地下水污染。
第二节 加强环境风险防控
常态化管控生态环境风险,有效保障公众健康安全。实施固体废物综合治理行动,加强无害化贮存、转运、处置等基础设施建设,构建源头减量、过程管控、末端利用和全链条无害化管理的综合治理体系,严厉打击非法转移倾倒等违法犯罪行为。加强工业废物规范化管理,降低固体废物产生强度。深化“无废城市”建设,实现地级城市居民小区垃圾分类全覆盖。规范有序开展垃圾填埋设施封场治理,因地制宜建设垃圾焚烧设施,开展建筑垃圾专项整治。强化危险废物监管和利用处置,全链条治理塑料污染。推动县级医疗废物收集转运处置体系逐步覆盖建制镇,规范处置农牧区医疗废物。统筹新污染物全面筛查、科学评估和重点管控,建立禁止、限制、治理等环境风险管理制度体系。推进重点行业和区域生态环境健康风险评估。
第三节 健全生态环境治理体系
推进生态环境治理责任体系、监管体系、法律法规政策体系建设,用最严格的制度、最严密的法治保护生态环境。落实各级党委政府及领导干部生态环境保护责任,压实企业生态环境保护主体责任,健全环境治理全民行动体系。持续推进生态环境分区管控,加强同国土空间规划衔接,引导经济和产业空间合理布局。落实以排污许可制为核心的固定污染源监管制度,科学制修订污染排放和环境质量标准。构建重要流域上下游贯通一体的生态环境治理体系,推动相邻区域联防联治。完善环境信息依法披露制度,实施环保信用评价。健全生态环境行政执法和刑事司法联动、生态环境损害赔偿与检察公益诉讼衔接机制。申建国家生态文明试验区,分级分类推进美丽中国先行区建设。

第六章 积极稳妥推进和实现碳达峰
第一节 全面实施碳排放双控新机制
实施碳排放总量和强度双控制度,纵深推进碳达峰专项行动,推动实现煤炭、石油消费达峰。全面实行省及重点市(州)碳排放预算管理制度,科学合理分解各地区碳排放双控目标,建立健全碳达峰碳中和综合评价考核机制。建设覆盖省市(州)两级的节能降碳综合管理平台,开展碳排放监测分析。建立行业碳排放管控机制,明确重点行业领域碳排放管理要求,协同推进产能治理和碳排放双控。严格开展固定资产投资项目节能审查和碳排放评价,有力有效管控“两高”项目,对新(改、扩)建“两高”工业项目实施碳排放等量或减量置换。建立产品碳足迹管理体系,探索制订优势特色产品碳足迹核算规则标准,引导企业开展产品碳标识认证,丰富产品碳足迹应用场景。
第二节 推动重点领域节能降碳
深入实施重点领域节能降碳改造和设备更新,加快推进化工、冶金、建材等重点行业清洁能源电量覆盖。推动交通动力低碳替代,加快道路货运、公共交通领域新能源汽车普及应用,鼓励开展城市绿色货运配送示范工程。加强既有建筑和市政设施节能降碳改造,稳步发展装配式建筑、超低能耗建筑、零碳建筑,实施绿色照明行动。推动热力系统绿色转型,推广清洁供暖、集中供热替代,因地制宜发展地热供暖。提升算力设施、5G基站等新兴领域用能效率。推进西宁国家碳达峰试点城市建设。强化重点领域能效诊断,实施能效标识和能效“领跑者”制度,更新升级节能降碳标准。
第三节 积极适应气候变化
坚持减缓和适应并重,实施适应气候变化行动,提升重点领域适应气候变化韧性。监测管控非二氧化碳温室气体排放。提升生态系统碳汇增量,健全碳汇监测核算体系。完善适应气候变化工作体系,建设气候系统观测网络,加强气候变化对关键脆弱领域区域风险影响评估。开展适应气候变化示范基地、工程和技术遴选,推动关键技术研究应用和推广,增强应对气候变化和极端天气能力。开展基础设施与重大工程气候变化风险管理,严格控制高风险区域建设活动。建设生态气象保障服务示范基地,提高气象服务智慧化水平。深化西宁气候适应型城市建设。
第七章 拓展生态产品价值实现渠道
第一节 健全生态产品价值核算体系
构建生态产品调查监测、评价核算和认证评价标准体系,开创绿水青山向金山银山转化增值新局面。完善自然资源确权登记数据库,制定有效覆盖物质供给、调节服务、文化服务的省、市、县三级生态产品目录清单。出台生态产品总值(GEP)核算技术标准和定期统计发布制度,制定特定地域单元生态产品价值(VEP)评估导则。推动生态产品分级分类,探索构建具有青藏高原区域特色的生态产品认证体系,建立完善生态产品质量追溯机制,引导生态产品相关企业开展质量认证。
第二节 构建生态产品供给交易体系
坚持生态产业化、产业生态化方向,完善政府主导、企业和社会各界参与、市场化运作、可持续的生态产品价值实现路径。搭建省级生态产品交易平台,健全集生态产品供需双方价值评估、交易、品牌推介等功能为一体的管理体系,建立省级生态产品价值实现项目库。加大生态产品宣传,开展线上云交易、云招商。推进海南州国家生态产品价值实现机制试点。探索研究具有青海特色的自愿减排方法学,推动林草碳汇、水权、排污权等生态资源权益交易,积极融入全国碳排放权交易市场,开展温室气体自愿减排项目储备和开发交易。构建大美青海生态产品品牌体系,体系化推进生态产品增值溢价。建立健全自然保护地特许经营制度,规范引导经营范围、规模和内容,优化特许经营方式,探索建立自然资源所有者参与特许经营收益分配机制。
第三节 完善生态保护补偿制度
健全利益共享机制,完善财政纵向补偿、地区间横向补偿、市场化多元化补偿协同发力的生态保护补偿制度。全面落实草原生态保护补奖政策。完善以生态保护要素为主的分类保护补偿,优化纵向补偿资金分配,加强以资金整体效益为核心的综合补偿,构建以国家公园为主体的自然保护地补偿体系。长效运行黄河(青海—甘肃段)沿线干流及重要支流横向生态补偿,推动建立长江等流域横向生态保护补偿机制,完善省内重点流域横向补偿,探索重要生态环境要素横向生态保护补偿模式。依托经营性服务有序引入社会资本,探索开展市场化多元化补偿。扩大野生动物与家畜争食草场损失补偿试点,健全野生动物致害补偿机制。
第八章 推动形成绿色生产生活方式
第一节 强化资源节约集约高效利用
完善资源总量管理和全面节约制度,加强各类资源全过程管理和全链条节约。提高水资源节约集约利用水平,落实最严格水资源管理制度,强化农业节水增效、工业节水减排、城镇节水降损。开展粮食节约行动,健全粮食和食物节约长效机制。提升建设用地利用效率,推广节地技术和模式。推进原材料节约和资源综合利用,发展再制造产业。大力发展循环经济,推广资源循环型生产模式,推动企业循环式生产、产业循环式组合。完善废弃物循环利用体系,推进工业、农业及社会源废弃物源头减量和资源化利用。
第二节 健全绿色发展政策体系
创新保护和投入激励机制,实施促进绿色低碳发展的财税、金融、投资、价格、科技、环保等政策。落实支持资源节约和绿色产品使用的税收优惠政策。丰富绿色金融产品和服务,有序推进碳金融产品和衍生工具创新,健全金融机构绿色金融考核评价体系,鼓励提升绿色低碳领域投资比例。健全绿色交易机制,完善鼓励灵活性电源参与系统调节的价格政策。积极参与国家能效、低碳标准体系制定,加强与国家、行业标准衔接。
第三节 开展绿色低碳全民行动
大力倡导简约适度、绿色低碳、文明健康的生活理念和消费方式,增强全民节约意识、环保意识、生态意识。全覆盖开展绿色学校、绿色社区、绿色家庭等“绿色细胞”创建。倡导节约社会风气,反对铺张浪费,推广“光盘行动”,抵制过度包装,减少一次性用品使用,倡导优先选择绿色出行方式。鼓励企业提高设计制造水平,降低产品全生命周期能源消耗和生态环境影响。提高垃圾资源化利用水平,加快生活垃圾分类网点与废旧物资回收网点“两网融合”。健全绿色消费激励机制,拓展绿色产品采购范围规模,促进绿色食品、绿色衣着、绿色居住、绿色用品等消费。
第三篇 构建体现青海特色和优势的现代化产业体系
巩固壮大实体经济根基
现代化产业体系是中国式现代化青海实践的物质技术基础。坚持把发展经济的着力点放在实体经济上,坚持智能化、绿色化、融合化方向,推动建链延链补链强链,发挥现代化基础设施重要支撑作用,培育更多产业新优势和增长新引擎。
第九章 完善产业创新发展生态
第一节 科学优化产业布局
立足各地资源禀赋和产业基础,培育做强特色优势主导产业,形成错位发展产业格局。发挥西宁市、海东市、海西州工业主阵地作用,做大特色产业集群。西宁市聚焦光伏、锂电、复合纤维材料迭代升级,培育发展新一代信息技术、科技创新孵化、生产性服务业等产业,带动产业科技创新和智能化转型,打造全省产业发展引领区。海东市全力发展新能源、合金新材料、新一代信息技术和现代种业等产业,打造全省特色产业核心培育区。海西州发挥绿电资源优势,布局盐湖资源综合利用、有色冶金、新材料等产业,打造全省产业发展支撑区。推动海南、海北、玉树、果洛、黄南等地因地制宜发展特色优势产业,打造环青海湖绿色经济区、青南生态经济产业区。
第二节 加快产业“四地”互促共融
推动产业“四地”联结耦合、攀高逐新、聚链成势,建立一体融合发展模式,提升产业集群化发展能级。完善产业“四地”省部共建机制,推动“四地”深度融入国家及区域产业发展布局。健全产业“四地”融合发展领导机制,推动政策、科技、人才、资金、平台等要素向产业“四地”集聚,促进资源富集区和产业集中区联动发展,支持西宁、海东、海西、海南等地区打造产业“四地”融合发展先行区。因地制宜推广观光式光伏、“光伏发电+牧草种植+绿色养殖”、“农牧+旅游”等融合发展模式。搭建支撑产业“四地”融合发展的公共技术平台、金融服务体系和人才引育体系,加快形成产业共同体。建立产业“四地”建设标准体系。
第三节 建设高能级产业园区
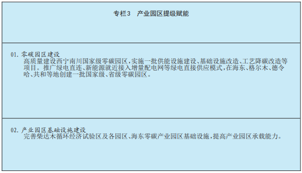
坚持专业化、特色化方向,理顺体制机制、做强承接平台、促进产业集聚,提升园区发展能级。突出集约高效,优化整合功能相近、区域重叠的产业园区。推动行政管理主体与开发建设主体相对分离,合理确定优化园区对行政区划建制的托管、代管关系。优化园区企业、产业和基础设施空间布局,推动共建共享配套基础设施,促进产城融合。实施产业园区提档升级工程,加快主导产业培育和数字园区建设,推动各类要素和产业转移企业向园区集中。开展产业园区低碳化零碳化改造,创建一批国家级、省级零碳园区,培育建设一批零碳工厂。聚焦强链补链搭建产业转移合作平台,积极承接东中部地区先进制造业产业转移。建立项目招引利益分享机制,创新“飞地经济”模式。健全以亩均效益为重要考量的园区综合考核评价体系。建立产业链供应链安全风险评估和应对机制,推进盐湖资源等产业链关键环节产能储备。


第十章 初步构建世界级现代盐湖产业体系
第一节 优化盐湖产业发展格局
统筹利用国内国际两个市场、两种资源,依托产业园区促进要素合理配置,产业集聚发展。统筹资源开发时序,坚持“以水定产、以资源定产”,优先开发中部盐湖,适度开发东部盐湖区,梯度开发西部盐湖区。高质量建设格尔木盐湖绿色产业园,打造世界级盐湖产业基地示范区,加强东西向(海西—西宁—海东)联动发展、南北向(新疆—青海—西藏)资源储备保障,推动德令哈、大柴旦、茫崖等多点协同发展,构建“一核引领、两轴支撑、多点辐射”发展新格局。积极参与西藏、内蒙古等地盐湖资源开发与配置,鼓励盐湖企业加强与老挝、玻利维亚、智利等国企业合作,保障资源接续。
第二节 提升盐湖产业发展水平
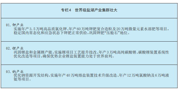
量质齐升发展钾锂及其上下游优势产业,量力而行发展镁钠产业,加快硼等其他元素提取,做大做强盐湖资源千亿级产业集群。实施钾盐高效利用工程,做好钾肥生产能力储备,优化钾肥品质品种,适度发展食品医药级氯化钾等钾盐精细化工。实施锂盐量质提升工程,增强关键战略产品供给能力,扩大金属锂规模,延伸发展锂镁、锂铝等高性能合金材料。实施镁盐创新突破工程,推动金属镁达标达产,发展壮大镁合金、镁基功能材料,适度发展镁盐精细化学品。实施钠资源高值开发工程,推进钠盐向高端化、精细化领域延伸,培育储热熔盐、钠离子电池等产业,发展金属钠及下游轻金属合金产品。实施硼资源提取强链、稀散元素高效提取工程,加快有价元素提取及产业化应用,发展核级硼酸、氮化硼等产品,培育稀散元素深加工产品。到2030年,盐湖资源综合利用产业总产值达1000亿元。
第三节 积极发展“盐湖+”产业
促进盐湖产业与新能源、新材料、旅游等产业融合,推动产业高端化、智能化、绿色化发展。鼓励盐湖资源开发企业优先使用光伏、风电等清洁能源,推动实现清洁能源供应全替代。构建“盐湖+新材料”产业协同发展体系,推动向轻金属合金材料和功能材料等领域延伸。依托盐湖自然生态和工业文明,加大以盐为主题的产品和服务供给,发展壮大盐湖工业旅游。发挥龙头企业带动作用,开展大中小企业融通创新“携手行动”,引导产业链上下游企业集聚,形成具有世界影响力的企业集群。

第十一章 基本建成国家清洁能源产业高地
第一节 推进新型能源基地建设
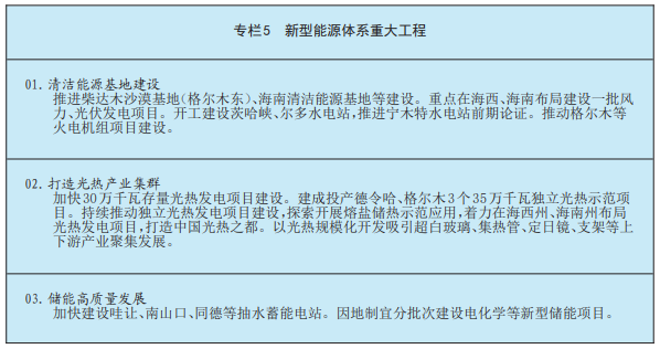
坚持风光水火气氢储多元化协调发展,统筹就地消纳和外送,巩固新能源装机和发电量占比“双主体”地位,为全国降碳减排、保障能源安全作出更大贡献。科学开发光伏、风电等新能源,推进柴达木沙漠基地(格尔木东)和海南清洁能源基地建设。推进光热发电技术运用,打造光热产业集群。推动黄河上游水风光一体化发展,开工建设茨哈峡、尔多水电站,适时推进龙羊峡、公伯峡等水电站增容扩机。实施新一代煤电升级专项行动,建成格尔木2×660MW火电机组。优化提升电源质量,建设新型储能等调节性电源,完善储能调峰体系。到2030年,全省电源装机容量达1.65亿千瓦,清洁能源发电量占总发电量的80%以上。
第二节 加快建设新型电力系统
统筹源网荷储协调发展,构建柔性立体主干网架,提升电网对清洁能源的接纳、配置、调控能力。增强绿电外送能力,推动青豫直流满功率运行,建成青桂直流、青粤直流,谋划新增一条纳规外送通道,构建青海至华中、川渝和南方地区绿色送电走廊。强化省际网架结构,实施若羌—羚羊750千伏输变电工程和西北电网南部互济通道等省际联网工程。优化省内东部“日”字形、中西部“8”字形主网架,谋划涉藏地区750千伏输变电项目,优化330千伏及以下电网网架。建强城乡、园区配电网,加快智能电网和微电网建设,全面提升电力系统互补互济和安全韧性水平。
第三节 打造新型储能多元化发展实践地
科学布局建设电源侧、电网侧和用户侧新型储能,提升电力系统调节能力、综合效率和安全保障能力。加快哇让、南山口等抽水蓄能电站建设,积极争取新谋划抽水蓄能电站纳规。因地制宜发展电化学储能、热储能、机械储能,引导企业灵活配置新型储能。推动电网关键节点及末端优化布局电网侧储能,鼓励建设独立新型储能电站。围绕算力设施、工业园区、通信基站、充换电站等终端用户,创新源网荷储一体化、智能电网、车网互动等应用模式,推动虚拟电厂规模化发展,合理配置用户侧储能。



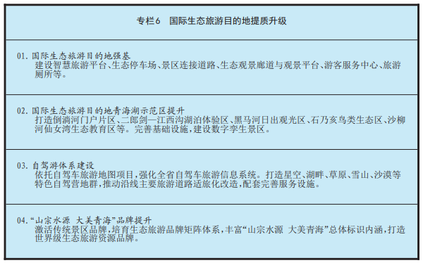
第十二章 加力推动生态旅游成为全省支柱产业
第一节 构建生态旅游发展新格局
坚持时空互动、功能互补、点线面结合、先行先试带动,全域联动拓展生态旅游发展新空间,基本形成“一芯一环多带”生态旅游格局。完善西宁旅游集散、文旅消费、产业发展和文化传承功能,推动建设国际生态旅游目的地中心城市。塑造“陶韵河湟、清清黄河、西望昆仑、极目江源、北进祁连”等多条生态旅游带。持续建设国际生态旅游目的地示范区,高水平推进环青海湖、黄河谷地、柴达木盆地和青南地区生态旅游发展,创建茶卡盐湖、金银滩—原子城等5A级旅游景区,高质量开发黑独山、坎布拉、岗什卡等新兴景区。出台国际化景区建设标准、服务规范和评价体系,打造青海湖、互助土族故土园、海北阿咪东索等国际化标准景区。

第二节 丰富生态旅游产品供给
深度挖掘生态资源禀赋,创新产品开发模式,构建覆盖全域、贯通四季、满足个性需求的生态旅游产品体系。多元发展红色旅游、繁荣发展乡村旅游、深度发展冬季旅游,培育生态观光、自然教育、地质研学、自驾体验、科研探险、文化体验等生态旅游产品。提质升级青甘旅游大环线,持续打造青藏、青川、青新旅游大通道,构建省际相连、省内互通的游线网络。推动人工智能、虚拟现实等新技术在旅游领域应用,培育推出沉浸式、交互式新场景新业态,建设一批智慧景区。到2030年,力争旅游总花费、旅游总人次分别达1000亿元、1亿人次。
第三节 提升旅游服务质量
坚持国际化、标准化导向,加快提升旅游服务能力,增强“山宗水源 大美青海”品牌影响力和美誉度。高标准建设“00号”“五个1号”“沿黄旅游公路”等交旅融合生态旅游景观道,完善观景平台、自驾营地等配套设施,构建“快进慢游”交通网络。开展景区强基焕新行动,持续完善游客服务中心、旅游厕所、停车场、污水垃圾等公共服务设施,打造“全氧旅行”服务体系。严格规范从业人员执业行为,提升入境游客便利化程度。落实旅游项目“三证”管理机制,规范生态旅游景区开发经营,实施准入负面清单管理。

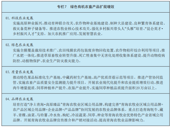
第十三章 全面建成绿色有机农畜产品输出地
第一节 增强绿色有机农畜产品供给
坚持产量产能、生产生态、增产增收一起抓,引导农牧业特色产业向优势区域集中。巩固提高东部科技示范引领区、环湖循环发展提升区、柴达木绿色高效推进区、青南生态转型优化区农牧业发展水平,构建现代农牧产业发展新格局。打造牦牛、藏羊、油菜、青稞、枸杞百亿元产业集群,增强马铃薯、饲草、种业等产业规模和品质,推动蕨麻、芫根等标准化种植基地建设,提升国家农业现代化示范区质效。发展生态循环绿色农业,推行化肥控量、农药减施,促进种养结合、舍饲圈养、休牧轮牧、草畜联动协调发展。建立多年生人工牧草基地、防灾减灾饲草料贮备体系,推动草原畜牧业转型升级。推动冬虫夏草等高原中(藏)药材、沙棘等经济林果产业化,率先推进枸杞产业高质量发展、冷水鱼产业现代化。
第二节 提升农畜产品标准化生产水平
推动“标准化生产+规范化监管”,完善与农牧业高质量发展相适应的标准体系,提升农畜产品品质。推进农业全产业链标准化提升,率先在枸杞、青稞等产业开展全产业链标准化试点,建设现代种养业全产业链标准化示范基地。健全农产品质量安全风险监测预警体系,强化产地动态监测和风险及时评估。拓展绿色食品、有机农产品和全国名特优新农产品认证,支持企业开展HACCP、STC等认证,扩大牛羊肉、冷水鱼、高原冷凉蔬菜等特色农畜产品向港澳及其他国家和地区输出规模。到2030年,全省绿色有机地理标志农产品达1600个以上,绿色有机农畜产品输出产值达300亿元以上。
第三节 打造高效便捷绿色供应链
加强加工储运、冷链物流、电子商务体系建设,构建“产加销”一体化输出网络。推进农畜产品初级加工、精深加工、综合利用加工协调发展,打造西宁农畜产品精深加工区和青南、环湖等产地加工区,建设一批各具特色的农畜产品加工园区。强化各类新型经营主体培育,推动形成一批“链主”型龙头企业,深化农牧民合作社与加工企业、贸易公司合作,推进生产、加工、销售一体化。完善仓储保鲜、冷链物流设施及网络,在重点县城、节点乡镇布局建设农畜产品物流配送中心和前置分仓。实施农业品牌强基行动,推动玉树牦牛、祁连藏羊、柴达木枸杞等农业品牌强县建设,创响“净土青海·高原臻品”品牌。

第十四章 深入推动绿色算电融合发展
第一节 深化绿色算电协同发展示范
围绕“1+2+N”绿色算力基地发展布局,构建“绿色电力—绿色算力—绿色价值”体系,高标准建设国家绿色算电协同发展示范区。高质高效建设西宁绿电智算融合示范园、海东零碳算力产业园,打造国家级绿色算力基地,支持海西、海南发挥清洁能源优势,分层次、分规模推进算力基础设施建设,推动绿色算力产业集群集聚发展。积极融入全国一体化算力网,建立“青甘宁”绿色算电一体化协同发展机制,加快推进算网互联互通,建设算力综合服务平台,统筹算力调度和算力需求。建立健全绿色算力基础制度,拓展大模型、中试场等业态,丰富高价值、可复制、能推广的绿色算电协同示范场景和应用。深化“东数西算”合作模式,探索发展算力“飞地”。
第二节 大力发展绿色算力产业
加快培育上游产业根基、提升中游产业效能、挖掘下游产业潜力,构建全链环节协同耦合、创新要素高效集聚的绿色算力产业体系。引进培育算力企业,打造以智算为主,通算、超算为辅的多元算力供给体系。培育数据采集、清洗、加工、标注等数据产业,推进西宁、海东、海南等地数据标注产业基地建设,打造数据产业集聚区。壮大算力服务市场,发展灾备、渲染、训练等算力服务产业,构建集成多方算力资源和开发平台的算力服务体系。发展元器件、网络设备等算力设备制造产业。

第十五章 优化提升传统产业
第一节 推动制造业高质量发展
坚持发展制造业鲜明导向,优化制造业发展环境,建立制造业保持合理比重投入机制,积极创建国家先进制造业集群。实施重点产业链高质量发展行动和产业基础再造工程,协同推进产业布局优化、技术改造升级、数智化转型和标准质量引领,提升产业链现代化水平。有序推动绿电直连,加快赋能绿色制造,实施“智改数转”标杆工程,打造一批智能制造典型场景。实施制造业卓越质量提升工程,培育“青海绿铝”等更具竞争力的青海制造品牌。完善风电、光热、储能等清洁能源装备制造产业链,发展风机、叶片、变速器等风机装备及关键零部件制造,提高集热器、支架等光热装备生产能力。巩固发展精密齿轮、电梯智能制造等产业。
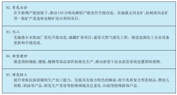
第二节 加快重点产业提质升级
提升有色冶金、建材、化工、轻工等产业竞争力,让传统产业成为发展新质生产力的沃土。
有色冶金。加快产业发展绿电替代、节能降碳改造、工艺流程再造和新产品开发,促进绿色转型和就地转换。延展“绿电—电解铝—铝精深加工”产业链,构建以汽车铝合金轮毂、高端铝箔等为主的优势产业集群。持续推进铁合金行业兼并重组和结构调整,发展高纯硅铁等高附加值产品。发展新能源汽车核心零部件用钢、高端齿轮用钢等产品,打造区域性特钢产业基地。提升铜、铅、锌、镍等采选冶炼技术工艺水平,重点发展高性能锌粉、高镍正极材料等功能型产品。
化工。强化项目行业准入,全面推进清洁生产,做强盐湖化工、优化能源化工、提升化工新材料、培育特色精细化工,构建区域特色鲜明的现代化工产业体系。加快化工企业入园发展,推动产品原料互供、配套设施统筹布局、化工管道高效连接,延伸、融合、补齐产业链。
新型建材。推进绿色低碳建筑技术研发和应用,加大粉煤灰、工业废渣等工业固体废弃物消纳,发展预制墙板、预制屋面板等绿色装配式建筑产品。重点发展新型砌体材料、新型保温材料等绿色环保建材,推进特种水泥工艺技术及产品研发应用,鼓励发展新能源领域光热玻璃、中空玻璃等高端玻璃产品。
特色轻工。聚焦产业高附加值环节,推动轻工产业特色化品牌化发展。提升青稞酒等酒类产品风味品质,发展面向中高端市场的饮用天然矿泉水,丰富发展枸杞、沙棘、黄果梨等功能性保健性饮料饮品,加快藏式奶茶等地方特色饮料产业化。稳定液态奶产量,扩大酸奶产量,发展固态及乳粉类乳制品。推动传统藏毯技艺与数字化、图像量化等先进技术加快融合,重点发展抗菌、防火阻燃和绿色环保的高档藏毯。


第十六章 培育壮大新兴产业和未来产业
第一节 发展壮大新兴产业
营造有利于新兴产业孵化成长的市场环境和政策体系,实施产业创新工程和新技术新产品新场景大规模应用示范行动,强化前瞻战略谋划、源头技术供给和产品迭代升级,打造新兴支柱产业。
新能源。推动“清洁能源+”全方位融合发展,培优育强锂电产业链,拓展光伏产业新领域,推动光热规模化发展,加速壮大新能源产业集群。扩大隔膜、动力锂电池规模,重点发展磷酸铁锂、六氟磷酸锂、高镍等锂电核心材料,科学有序发展储能电池,构建产业配套齐全的锂电全产业链。补齐光伏玻璃等配套产品短板,拓展下游逆变器、控制器等配套产品规模,促进光伏产品提质升级。
新材料。扩大高性能碳纤维、电子铜箔等产业规模,打造比较优势突出的新型合金、化工非金属、光电等新材料基地。对接电解铝等前端产业,加快发展铝基高性能靶材、高纯铜异型材、钛合金型材等铝基、铜基、钛基等合金新材料。加快碳纤维系列产品向下游航空航天、风电、光伏等领域延伸,构建高性能聚烯烃、工程塑料、复合材料等高分子新材料产业链,培育壮大电子级氧化镁、碳化硅晶片及外延片等光电新材料。
生物医药。建设珍稀濒危药用植物GAP种植基地,打通由种植到成药的全产业链,开展中(藏)药剂型改造和二次创新,开发胶囊、颗粒剂、口服液等产品。做大具有规模优势的传统片剂、注射剂,集聚发展贴敷类等医疗器械产业。优化发展以冬虫夏草、牦牛等为主要原料的特色生物资源精深加工业,延伸拓展生物中间体提取物、功能保健食品、天然化妆品等高附加值产品,壮大高原生物医药特色产业集群。
节能环保。加快新能源退役装备、新能源汽车及其零部件无害化回收再利用技术与设备研发,推进退役光伏组件、废旧锂电池等废弃物综合利用产业重点项目建设。布局共伴生矿和尾矿资源化利用、油气加工副产物综合利用等产业。
高原康养。建设西宁市、海东市及同仁市、尖扎县、贵德县高原康养产业重点承载区,打造青藏高原黄金海拔康养产业示范区和高原康养核心示范基地。加快培育高原习服、高原减重、慢性病理疗、高原体育训练、高原健身和疗休养等服务业态,深化高原康养基础研究和成果应用,完善康养基础设施布局。加大招商引资和产业项目建设,壮大高原康养市场主体,丰富旅居度假、避暑康养、生态康养、运动康养、食疗康养、医疗康养、乡村康养等优质产品,做强“高原康养”区域品牌。
低空经济。科学布局低空经济产业,积极开展高原无人机试验、检测与研发生产。拓展“低空+”业态,丰富观光旅游、应急救援、物流配送、公共治理、短途交通等领域场景应用,重点在三江源等国家公园和重点生态功能区开展无人机巡护巡查。统筹推进基础设施、标准体系等软硬件建设,引导多元经营主体参与,打造适配高原特色的低空人才队伍。强化全过程安全风险综合管控,提升低空安全治理能力。
第二节 前瞻布局未来产业
强化各类资源统筹,积极探索多元技术路线、典型应用场景、可行商业模式和市场监管规则,构建产业创新发展生态。加强未来产业识别和动态调整,建立投入增长机制,鼓励创业投资,推动“现有产业未来化”和“未来技术产业化”。贯通制氢、储运、消纳氢能全产业链,推动风光制氢氨醇产业发展,促进盐湖、石油等产业副产氢气,打造规模化绿氢生产基地。推动有色金属、化工、无机非金属等先进基础材料升级,发展高性能复合纤维、高端膜等未来材料。积极发展生命健康产业新业态,开发化学药、生物药、医疗美容等新型生物医药产品,培育健康检测监测、康复装备等产业。

第十七章 促进服务业优质高效发展
第一节 完善服务业支持政策体系
实施服务业扩能提质行动,推进新业态培育、新技术应用、新领域拓展。扩大服务业市场准入,推动科技服务、旅游等领域开放举措全面落地,持续深化电信、教育、养老、医疗、健康等领域开放。强化服务业发展要素保障,加大财税、金融、投资、土地、价格、人才等政策支持力度。积极培育服务业市场主体,推动形成质量水平高、引领作用强的优质服务业企业。加强文旅、住餐、家政、养老、托育、家居家装等领域标准制定,完善标准服务平台功能。支持服务业企业加强品牌建设。健全现代服务业与先进制造业、现代农牧业多业态联动发展体制机制,加快服务企业与制造企业嵌入式、协同化融合发展,壮大“农体文旅商养”等新业态。
第二节 推动生产性服务业向专业化和价值链高端延伸
适应产业升级需求,培育“制造+服务”“产品+服务”等融合模式,提升面向制造业的专业化、社会化、综合性服务能力。
现代物流。加强物流业与制造业深度融合,提高生产制造和物流一体化运作水平,支持重点工业园区配套引进综合性、专业性物流企业。强化应急物流设施建设,提升服务功能。鼓励省内大中型物流企业合理扩张规模和资源优化,支持中小物流企业形成各具特色的竞争优势。
现代金融。推动银行、保险、证券等多种金融业态相互合作,满足企业多元化融资需求。加快金融资源向产业“四地”建设、绿色算力、民营小微等领域倾斜,加大中长期贷款和信用贷款对制造业技术创新、数字化转型、绿色发展的支持力度。深入实施企业上市挂牌“高原红”行动,加强债券发行,支持企业拓展直接融资渠道。不断丰富保险产品,拓宽保险服务领域,鼓励开发知识产权、清洁能源技术攻关等科技创新领域保险产品。
科技服务。加快科技服务机构建设和集聚发展,鼓励企事业单位、科研机构、高校布局建设质检中心,培育技术能力强、服务水平高的检验检测机构。鼓励知识产权服务机构发展专利价值分析、运营等高附加值专业服务,建立专利导航服务基地,壮大知识产权服务领域规模。更新升级质量基础设施,建设国家质量基础设施高原集成服务体系,推动质量强省建设。围绕天文观测等产业布局一批维保基地。
节能环保服务。围绕企业碳排放减量需求扩大节能咨询、评估、检验检测、审计、认证等服务,发展环保咨询、环境监测、碳技术研发、生态修复等服务,鼓励环保技术服务机构开展一体化总承包服务。
商务服务。规范有序发展咨询、法律、人力资源、会计审计等商务活动,完善重点行业地方标准和规范,推动省内大型制造业企业向价值链前后两端服务业领域延伸。引进培育具有影响力的大型会议、展览会、博览会等活动,扶持会展服务机构创新发展,搭建青海会展服务云平台,大力发展会展经济。
第三节 促进生活性服务业高品质多样化便利化发展
推动生活性服务业与居民消费升级协调互促,促进批发零售、住宿餐饮、家政、快递等服务提高质量、创新业态,增加公益性、基础性服务业供给。
社区家政。发展“物业+生活服务”,拓展保洁、护理、家电维修等服务内容,提升物业管理规范化、标准化水平。建设智慧社区,打造“互联网+居家服务”等新场景,创新发展体验服务、共享服务、智慧服务等新业态。实施家政服务创品牌提品质行动,发展整理收纳、家具家电清洗、消杀消毒、营养咨询等新兴服务。
商贸服务。优化升级各类批发市场、农贸市场、专业市场,推进区域市场一体化建设。支持特色化、多元化零售经营主体发展,推动品牌连锁便利店、超市进社区,积极引进知名便利连锁品牌。一体规划建设便民服务设施与社区生活配套,引导邻近居民区的传统商场向社区商业中心转型。加大电子商务平台建设,鼓励各类经营主体开设网络商店,促进特色产品“引流上线”。到2030年,力争网络零售额突破200亿元。

第十八章 构建高原现代化基础设施体系
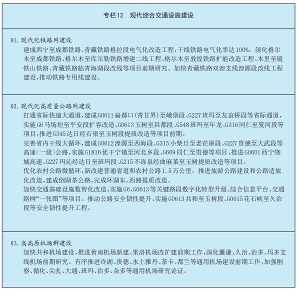
第一节 完善现代化综合立体交通网
强化跨区域统筹布局、跨方式一体衔接、跨领域深度融合,推动交通基础设施一体化融合、安全化提升、数智化升级、绿色化转型,加快形成一轴双核四廊四通道八节点的“12448”综合立体交通运输网布局。推进现代铁路网建设,建成西宁至成都铁路、青藏铁路格拉段电气化改造工程,深化格成铁路、格库增建二线等前期研究。建设现代化高质量公路网,打通省际快速大通道,加快青藏东中西线建设,推进国家高速省内路段贯通,全面畅通“通甘达川、出疆入藏”通道。完善省内干线大循环,推动高速公路繁忙路段扩容改造,实施普通国省道更新提质改造工程,强化省内薄弱地区交通覆盖和通达保障。优化农村公路微循环,实施新一轮农村公路提升行动。推动高高原机场群建设,优化支线机场布局,有序发展通用航空,合理布局低空起降基础设施和信息基础设施。补齐内河航道设施短板,实施“清清黄河”航道、码头提升工程。完善以国家级综合交通枢纽为核心、区域交通节点为补充的多层级枢纽体系,提升运行效率和服务水平。推进“AI+路网管控”建设,开展路网巡检、应急救援等试点。实施交通基础设施数字化转型升级和安全韧性提升工程。


第二节 建设均衡安全水利基础设施
强化与国家骨干水网互联互通,优化重点区域水资源配置格局,构建“一脉相承、两屏保护、三区引领、五横五纵”现代化高原水网。有序实施柴达木盆地水资源配置一期、蓄集峡水库德令哈供水等工程,研究推动引黄济宁、引通济柴工程,因地制宜建设一批小型水库(水源),协助做好南水北调西线工程前期论证。增强供水灌溉保障能力,建设水库配套灌区,推进中型灌区现代化改造,完善灌区输配水体系。完善城乡供水工程体系,加快城镇应急备用水源建设,强化饮用水水源地保护,持续提升水安全保障能力。完善现代化流域防洪减灾体系,推进中小河流和山洪沟治理,动态开展水库、淤地坝除险加固,恢复工程防洪能力。完善国家基本水文测站、大江大河水文站及水文巡测基地等水文站网,健全山洪灾害监测预报预警系统。


第三节 推动新型基础设施协调融合发展
推进新型基础设施布局建设和集约高效利用,更好支撑产业升级和数智化发展。全面部署新一代信息基础设施,加快骨干网演进和服务能力升级,扩容省际干线传输网带宽,高效稳定运行西宁国家级互联网骨干直联点。实施5G规模化应用“扬帆”行动,全面推进5G、5G-A、万兆网络建设,适时启动第六代移动通信(6G)商用。促进北斗卫星导航系统在应急、交通、能源和公共安全等领域规模化应用。加快传统基础设施数字化、网络化、智能化改造,实施新型智慧城市工程,扩展智慧化融合应用场景。深化网络安全体制建设,加强网络和数据安全保障能力,健全网络安全监测预警体系,增强关键基础设施抗灾、抗毁及应对突发事件能力。

第四篇 提升创新体系整体效能
立足优势发展新质生产力
科技创新是中国式现代化青海实践的关键支撑。把握科技革命和产业变革趋势,深入实施创新驱动发展、教育强省、人才强省战略,推动创新链产业链资金链人才链深度融合,加快构建教育先导、创新策源、人才支撑一体推进的全域创新体系,不断催生新质生产力。
第十九章 加强原始创新和关键核心技术攻关
第一节 打好关键核心技术攻坚战
增强体系化攻关能力,建立需求为导向的攻关任务凝练机制,全链条推动重点领域关键核心技术攻关取得新突破。加强生态保护修复与环境综合治理关键技术攻关及推广应用,推动第二次青藏高原综合科学考察研究成果运用,加快生态价值转化与绿色低碳技术研发。推动科技创新和产业创新深度融合发展,重点攻克产业“四地”、算电协同、先进材料、特色生物等优势领域关键核心技术,强化电力、智能制造、基础零部件等重大技术装备研发。坚持科技增进民生福祉,加大疾病防控、康复养老、创新药物和医疗器械研发等关键技术攻关力度,研发安全生产保障与重大事故防控、地质灾害早期识别与风险预警等技术,推进高原城镇可持续发展技术与装备研究。
第二节 强化高原特色基础研究
高效利用资源禀赋和独有科研场景,加强科学研究、技术开发原始创新,实现更多“从0到1”原创性突破。突出国家战略需求,围绕盐湖资源、清洁能源以及高原生态、医学、康养、种质资源和大气科学、场景应用等重点领域,系统推进以应用为导向的基础研究与前沿探索,形成一批具有重要影响力的引领性成果。支持基础研究选题多样化,建立非共识项目发现和支持机制。实行差别化分类评价和长周期评价,建立符合基础研究特点和规律的评价机制。加大对基础研究、创新平台基地、优势团队和重点领域的长期稳定支持,鼓励有条件企业、社会组织、个人支持和参与基础研究。

第二十章 打造青藏高原科技创新高地
第一节 建强高原战略科技力量
强化创新资源统筹和力量组织,实施科技创新平台基地培育行动,构建梯次科技创新平台培育体系。培育建设全国重点实验室、国家野外科学观测研究站等重大创新平台,提升冷湖世界级天文观测研究基地等科技创新平台效能。完善省级科技创新平台系统布局和统筹管理机制,优化省级科技创新平台基地体系。支持国内优势科研力量与省内创新主体合作共建一批新型研发机构、技术创新中心和企业技术中心,促进各类创新主体和要素协调联动。加强科技和产业协同布局,提升西宁—海东都市圈创新策源能力,推动海南州国家可持续发展议程创新示范区建设,建强市(州)科技创新载体,探索差异化创新发展路径。培育创新文化,加强科学技术普及,传承弘扬科学家精神。到2030年,公民具备科学素质比例达到15%。
第二节 加快重大科技成果高效转化应用
深化科技成果转化机制改革,推进技术转移和科技服务体系建设,加速科技成果向现实生产力转化。培育引进专业化科技成果转化服务力量,搭建成果转化中试平台和概念验证中心,建强技术经理人队伍,健全市场化科技成果转移转化体系。发挥黄河科创联盟、西北技术转移人才培养联盟作用,利用黄河流域科技成果转移转化对接会等平台加强优秀科技成果推介。健全科技成果转化激励机制,推动高校、科研单位开展赋予科研人员职务科技成果所有权或长期使用权改革试点。加强知识产权保护和运用,建设高原绿色生态高质量发展知识产权强省。到2030年,全省技术合同成交额突破40亿元。
第三节 强化企业科技创新主体地位
健全促进企业创新的政策协同机制,推动关键创新资源向企业集聚。支持企业更多承担或参与创新平台建设和科技攻关任务,赋予企业技术路线制定权、攻关任务分解权、参与单位决定权、经费使用自主权。推动企业主导的产学研融通创新,鼓励企业牵头组建创新联合体,开展关键共性技术研发及科技成果中试和示范应用。健全企业梯次培育机制,提升高新技术企业、科技型中小企业规模和质量,扶持一批科技“小巨人”、专精特新“小巨人”和瞪羚企业,培育具有地区特色的独角兽企业。加大政府采购自主创新产品力度。加强科技型企业全生命周期金融服务,落实企业研发费用加计扣除、高新技术企业税收优惠等政策,实施青海省自然科学基金企业创新发展联合基金。到2030年,企业研发经费支出占全社会研发经费支出比重达到70%。
第四节 推进科技开放合作
坚持自主创新与借力借智并举,主动融入国家创新版图,拓展科技创新合作领域、层次和空间。推动科技创新央地协同,深化科技援青和东西部协作,促进更多科技资源向青海汇聚。加强同京津冀、长三角等地区的科技交流合作,支持省内科研机构和企业在东部创新资源富集地区设立研发中心或创新孵化基地,打造科技研发和产业应用“双向飞地”。深化与国内高校、科研院所、领军企业的全方位合作,联合开展科研攻关、平台共建及成果转化。参与“一带一路”科技创新行动计划,鼓励省内创新主体与国外科研力量共同承担省级科技计划项目,共同培育建设国际科技合作基地。
第二十一章 一体推进教育科技人才发展
第一节 深化教育科技人才一体改革
建立健全教育科技人才一体推进协调机制,强化规划衔接、政策协同、资源统筹、评价联动,促进科技自主创新和人才自主培养良性互动。完善科教协同育人机制,建立科技创新牵引的人才培养模式,强化高校、科研机构、创新平台、企业、科技计划人才集聚培养功能,培育拔尖创新人才。协调布局教育科技人才平台基地,推动高校建设国家级和省部级重点实验室,建设高等研究院,支持西宁打造北川科技创新与产业创新融合发展活力区。设立人才创新试验区,加强高校博士后科研流动站建设,鼓励高校建立技术转移中心。
第二节 优化科技创新制度环境
营造有利于原创性、颠覆性创新的制度环境,推动科技创新力量、要素配置、人才队伍体系化、建制化、协同化。建立健全科技创新资源统筹机制,推动项目、基地、平台、人才、资金一体化配置。优化科技计划体系分类布局,完善“揭榜挂帅”“帅才科学家负责制”“赛马制”等项目组织管理方式,强化项目全过程管理。深化科技评价体系改革,加强科技伦理治理与科研诚信体系建设,建立科技安全风险监测预警和应对制度。完善财政科技投入机制,扩大科研项目经费“包干制”范围,拓展“政府+企业+社会”多元化投入渠道,构建同科技创新相适应的科技金融体制。
第三节 构筑人才竞争新优势
完善人才引进、培养、使用、评价、流动、激励全链条体制机制,打造“近悦远来”人才发展环境。拓展柔性引才路径,引进更多科技领军人才、大国工匠和创新团队。加强国家级人才计划申报,深入实施“昆仑英才”行动计划,用好“西部之光”访问学者等国家人才平台,开展“组团式”校园引才,完善青年创新人才发现、选拔、培养机制。深化产业工人队伍建设改革,培育更多“青海工匠”和高技能人才。培养高素质农牧民和农牧业经营主体带头人。建立人尽其才、才尽其用的人才使用制度,深化项目评审、机构评估、人才评价、收入分配改革,畅通高校、科研院所、企业人才交流通道。健全人才服务体系。持续推进人才“唯帽子”问题治理。
第二十二章 深入推进数字青海建设
第一节 深化数据要素市场化配置改革
建立健全数据产权、流通交易、收益分配、安全治理等数据要素基础制度,主动融入全国一体化数据市场,推动数据要素价值释放。加快数字政府建设,实施政务数据共享交换平台升级工程,构建一体化政务数据体系,推进政府数据跨部门跨层级跨地区共享利用。开展重点场景定制化数据集生产,打造特色领域高质量标杆数据集。深化数据资源开发利用和开放共享,开展“数据要素×”行动,建设公共数据开放平台和授权运营平台,推动企业、行业数据开发开放。吸引国内数据流通服务机构来青开展生产经营活动,提供数据交易服务,规范数据流通交易行为。统筹推进数据流通利用基础设施建设,开展可信数据空间、区块链、隐私保护计算等技术创新和应用。健全数据安全治理体系,加强数据全生命周期安全管理。提升档案工作现代化管理水平。
第二节 促进实体经济和数字经济深度融合
加快工业互联网建设应用,促进产业迭代升级和提质增效。深入推动产业数字化转型,加快上下游企业数字化协同改造。实施智能制造工程和工业互联网创新发展工程,建设完善盐湖化工、新能源、新材料等重点领域行业级工业互联网平台,培育一批“5G+工业互联网”应用工厂,推动工业互联网与人工智能、5G-A等新一代信息技术融合创新,加快“数字孪生+”等应用场景推广。推动新一代信息技术与平台业务深度融合,支持平台企业依托数据优势赋能生产制造环节。完善平台经济监管体系,推动规范创新、健康有序发展。
第三节 创新发展人工智能
深入实施“人工智能+”行动,培育人机协同、跨界融合、共创共享的智能经济新形态,全方位赋能千行百业。推动人工智能引领科研范式变革,强化新一代信息技术、智能终端、先进计算、智能硬件等领域技术供给。构建智能协同的生态修复治理模式,提高空天地一体化动态感知和国土空间智慧规划水平。加强人工智能与产业发展的精准对接,推动工业全要素智能联动,支持农牧业领域智能应用,探索无人服务与人工服务相结合的服务业发展新模式。推动人工智能在交通、教育、医疗、养老、医保、文化建设以及家居等方面的场景应用,提升民生领域数智化服务水平。加快人工智能产品和服务向乡村延伸,推动城乡智能普惠。强化人工智能治理。

第五篇 全方位扩大有效需求融入
和服务新发展格局
扩大有效需求是中国式现代化青海实践的必要条件。坚持扩大内需这个战略基点,坚持惠民生和促消费、投资于物和投资于人紧密结合,促进消费和投资、供给和需求良性互动,加快破除阻碍全国统一大市场建设卡点堵点,充分释放经济增长潜力。
第二十三章 大力提振消费
第一节 完善扩大消费长效机制
统筹就业增收、供给提质、政策协同、环境优化,深入实施提振消费专项行动,持续扩大商品和服务消费。优化就业、收入分配和消费全链条良性循环促进机制,开展中低收入群体增收减负、居民消费能力保障支持等行动,合理提高财政公共服务支出,提升居民消费能力和意愿。加强财税、金融、产业、投资等政策与消费政策的协同,加大直达消费者的普惠政策力度,系统清理消费领域不合理限制性措施,落实带薪错峰休假。深入实施优化消费环境行动,创建放心消费商店、餐饮店、商圈、景区等。强化消费者权益保护,构建“一站式”消费纠纷解决体系。完善全口径消费统计制度。
第二节 积极发展服务消费
开展服务消费提质惠民行动,支持服务消费场景创新、业态融合、产业集聚,培育服务消费新增长点。打造西宁“商贸+”、海东“文化+”、海西“旅游+”等融合消费场景,推进服务消费新业态新模式新场景试点。创新发展高原餐饮老字号,打响“青海家宴”品牌,引入知名餐饮品牌首店、旗舰店。推进“住宿+康养”“住宿+研学”等融合发展,大力发展避暑经济、康养经济。推进社区嵌入式服务设施和一刻钟便民生活圈建设,优化养老、托育等服务消费,发展“物业服务+生活服务”。激发文化体育旅游消费活力,高水平办好西宁FIRST青年电影节等活动,扩大营业性演出市场供给,发展“浪山”经济、冰雪经济、赛事经济、首发经济。拓展入境消费,扩大离境退税商店覆盖面和境外信用卡使用场景。
第三节 扩容升级商品消费
强化品牌引领、标准升级、新技术应用,稳定大宗消费,促进消费品更新换代,推动商品消费个性化多样化品质化升级。持续开展多种形式的房产展销活动,充分释放刚性和改善性住房需求潜力,支持老旧房屋适老化改造和智能化升级。深化汽车消费从购买管理向使用管理转变,拓展汽车租赁、汽车赛事、房车露营等后市场消费。推广智能家居、集成家电、功能化家具等产品。健全二手商品回收体系,规范流通秩序。繁荣零售市场,培育发展仓储会员店、品牌直销购物中心及特色店铺,推广即时零售等业态。培育更多本土消费名品,加大“青海好物”选品推介。扩大骑行、登山、滑雪等户外装备消费。引进“一带一路”共建国家和地区特色优质商品。到2030年,力争全省社会消费品零售总额突破1300亿元。
第四节 提升消费平台载体能级
优化消费基础设施和服务功能,培优建强集消费市场培育、消费品质提升、消费潜能释放等功能于一体的平台载体。打造西宁青藏高原区域性消费中心城市,梯队建设中小型消费城市,“一街一策”“一圈一策”推进步行街(商圈)设施改造和业态升级,拓展交通枢纽、产业集聚区等消费功能。开展限上商贸企业扩容优化行动,打造拥有自主品牌、竞争力强的大型流通集团,“十五五”时期力争培育限上商贸企业300家以上。引导连锁零售企业、电商企业等向农村牧区下沉渠道和服务,深入推进“双百助企便民”精品行动,加快“快递进村”,促进客货邮融合发展,推动县域商业体系建设走在西北地区前列。
第二十四章 扩大有效投资
第一节 优化投资结构和布局
聚焦惠民生、补短板、增动能,统筹存量盘活和增量优化,加大重点区域和重点领域投资力度。围绕国家政策投向、产业发展方向、技术变革走向,在能源、交通、水利、战略性新兴产业等重点领域谋划实施一批支撑性、标志性、骨干性重大项目。坚持基础设施围绕人口配、公共服务跟着人口走,聚焦群众急难愁盼扩大有效投资,增加养老托育、教育医疗、社区服务等领域投入,加强人力资源开发和人的全面发展投资。开展工业千亿投资行动,扩大产业数智化绿色化转型、产业链延链补链强链等投资规模,加大发展新质生产力有效投入,稳步提高制造业投资比重。增加消费基础设施补短板类、消费服务功能提升类和消费场景创新类投资。
第二节 提高政府投资效能
高质量推进“硬投资”项目谋划实施,加力推动“软建设”机制落地见效,增强重大项目牵引、政府投资撬动作用。聚焦解决高质量发展中的重大问题,用好中央预算内投资等中央建设资金,统筹地方财政资金,集中力量支持国家重大战略实施与重点领域安全能力项目建设。坚持政府投资项目先评估、后决策,加强项目储备论证,谋划更多发展所需、地方所能、群众所盼的高质量项目,强化要素联动保障,提高储备项目转化率。探索编制全口径政府投资计划,加强政府投资计划与财政预算衔接。加强政府投资全过程管理,健全项目全生命周期服务机制。深化投资审批制度改革,推进投资审批“一网通办”,加强项目信息共享。
第三节 激发民间投资活力
统筹放宽准入、保护权益、政策支持,增强市场主导的有效投资增长动力,提高民间投资比重。完善民营企业参与重大项目建设长效机制,强化民间资本参与可行性论证,滚动接续、升维扩面向民间资本推介项目,支持民间资本参与交通、水利、清洁能源、低空经济、制造业、服务业等领域建设。用好政府和社会资本合作(PPP)新机制、基础设施领域不动产投资信托基金(REITs)等政策工具,优化政府引导基金、贷款贴息、融资奖励、风险补偿、政府性融资担保等财政金融联动机制,引导金融机构创新金融产品和服务,提升融资便利化、精准化水平。优化创新民间投资项目审批服务,探索开展“多评合一、一评多用”综合评估模式,强化重点民间投资项目用地、用能等要素保障。
第四节 提升招商引资质效
探索高水平招商引资新模式,规范招商引资行为,推动全域招商、全方位招商、全产业链招商,吸引落地促转型优结构的大项目、好项目、新项目。构建省级统筹、市县主责、行业部门“生力军”、园区“主阵地”、驻外机构“桥头堡”的招商引资协同机制,建设肯招商、会招商、善招商的全链条专业化招商队伍。加强招商引资信息披露,实施引大引强攻坚提升行动,围绕特色优势领域动态完善产业链图谱、招商图谱,开展重点产业招商引领工程,引进新能源装备制造、新型储能、通算智算超算、农畜产品精深加工、高原康养等领域企业和项目。深入开展招商引资项目落地行动,提高招引项目履约率、资金到位率、开工率、投产率。
第二十五章 纵深推进全国统一大市场建设
第一节 健全市场基础制度规则
落实统一大市场基础制度规则要求,推进产权保护、市场准入、信息披露、市场退出等制度建设。健全依法平等长久保护各种所有制经济产权的制度体系,强化产权执法司法保护,加强对查封、扣押、冻结等强制措施的司法监督。严格执行市场准入“全国一张清单”管理模式,推进“非禁即入”普遍落实,健全市场准入准营退出机制。完善企业质量、安全、环境等信息披露制度规则。健全企业破产机制,探索建立覆盖所有经营主体的简易退出机制。深化地方标准管理制度改革,规范标准制定管理。逐步实施经营主体活动发生地统计改革。
第二节 维护市场公平竞争
推动政府行为尺度和监管执法公平统一,规范不当市场竞争和市场干预行为,形成既“放得活”又“管得好”的经济秩序。严格落实妨碍建设全国统一大市场事项清单,规范政府经济促进行为。强化公平竞争审查刚性约束,消除要素获取、资质认定、招标投标、政府采购等方面壁垒。强化反垄断和反不正当竞争执法司法,依法依规治理“内卷式”低价无序竞争。统一市场监管执法,完善行政裁量权基准制度,推进行政执法标准跨区域衔接。强化新经济、新业态监管制度供给,实行包容审慎监管。加强质量监管,强化重点工业产品质量监督抽查和风险监测。
第三节 推动现代流通体系建设
主动对接一体衔接的流通规则和标准,促进市场设施高标准联通,推动构建内畅外联、安全可靠的现代流通网络。深入推进西宁、格尔木现代流通战略支点城市建设,打造“一轴两核多点”现代物流空间布局,完善国家物流枢纽和区域物流节点配套设施。优化货物运输结构,推广多式联运“一单制”“一箱制”等模式,加快各种运输方式、各类设施设备等标准衔接统一,有效降低全社会物流成本。提升大宗商品、农畜产品、农资等流通集约化水平,鼓励大宗物资和中长距离运输货物“公转铁”“散改集”,推动社会物流总费用与地区生产总值的比率持续降低。

第六篇 更好发挥经济体制改革牵引作用
激发高质量发展持久动力
深化经济体制改革是中国式现代化青海实践的重要动力。健全推动经济高质量发展体制机制,更加注重系统集成、更加注重突出重点、更加注重改革实效,提高要素供给与经济社会发展适配性,实现市场有效有序、政府有为有度,确保高质量发展行稳致远。
第二十六章 充分激发各类经营主体活力
第一节 深化国资国企改革
做强做优做大国有企业和国有资本,提高国有资产配置效率,增强国有企业核心功能、提升核心竞争力。推动国有企业战略性重组和专业化整合,加快国有资本向生态文明高地、产业“四地”等重点领域和战略性新兴产业集中布局,向关系国计民生的公共服务、应急能力、公益性领域等集中。健全央地协同发展机制,培育具有核心竞争力和引领作用的领军企业。推进党政机关和事业单位经营性国有资产集中统一监管,完善“一企一策”差异化分类考核机制。健全以管资本为主的国资监管体制,增强国有资本投资运营公司作用。发挥好国有企业债务风险监测预警、联防联控和精准化解机制作用,切实防范国有资产流失,推动国有资产保值增值。
第二节 培育壮大民营经济
全面落实促进民营经济高质量发展各项政策措施和民营经济促进法,切实保障平等使用生产要素,公平参与市场竞争,有效保护合法权益。持续推进“降门槛、扩领域”,推动基础设施竞争性领域向民营企业公平开放,支持有能力的民营企业参与重点工程建设、重大技术攻关。完善民营企业融资支持政策制度,健全信用状况综合评价体系和增信制度,完善信用修复机制。健全中小企业和个体工商户发展支持体系,培育扶持一批“名特优新”个体工商户,推动大中小企业协同融通发展。健全民营经济发展综合服务体系,完善政企常态化沟通协商和涉企政策评估调整机制。依法保护民营企业和企业家合法权益,规范涉民营企业行政检查,健全防范化解拖欠企业账款长效机制。引导民营企业完善治理结构和管理制度。实施民营企业家培育工程。
第三节 积极营造一流营商环境
实施新一轮优化营商环境行动,打造“投资兴业·优选青海”品牌,营造稳定公平透明可预期的环境。深入开展惠企政策速递、助企资源对接、促企能力提升、涉企执法规范等行动,协同优化政务、法治、市场、开放、发展环境。全方位强化服务意识,畅通市场准入准营服务,推动政务服务提质增效,拓展提升“高效办成一件事”,深化事中事后监管改革,推进跨部门综合监管,构建亲清政商关系。健全规范涉企执法长效机制,防止和纠正违规异地执法、趋利性执法,推进“综合检查一次”等联合执法方式。完善涉企收费目录清单,常态化开展涉企收费跟踪监测。加强营商环境督促指导,清理“循环证明”“重复证明”等不合理手续。推动政务数据互联互通,稳步实现全省营商环境“无感监测”。
第二十七章 深化要素市场化配置改革
第一节 健全统一高效的要素市场体系
扩大要素市场化配置范围,促进各类要素资源高效配置,向先进生产力集聚。建立健全城乡统一的建设用地市场,推动土地混合开发、空间复合利用和土地用途依法合理转换。用好多层次资本市场,完善金融有效支持实体经济的体制机制。健全统一规范的劳动力市场,逐步打破户籍、社保、职称、档案等方面制度性障碍,畅通劳动力和人才社会性流动渠道。健全转化高效的技术市场体系,推动区域和行业技术交易机构互联互通。推进公共资源交易数字化智能化转型升级。全面摸清存量资源资产底数,优化资产负债结构,盘活用好低效用地、闲置房产、存量基础设施。推进行政事业单位存量国有资产盘活共享。推动司法判决执行与破产制度有机衔接。
第二节 完善要素市场价格机制
稳妥有序推进能源资源、公共服务等重点领域价格市场化改革,使价格充分反映市场供求关系。推动政府定价机制由制定具体价格水平向制定定价规则转变。完善市场价格调控体系,加强和创新价格监管。深化公用事业和公共服务价格改革,完善要素市场价格异常波动调节机制。健全有利于清洁能源就近消纳和可持续发展的市场交易及价格机制,推动以市场化交易方式扩大绿电消费比例,建立健全调节性资源价格机制。探索供需双方按照市场化原则协商确定水利工程供水价格,推进新建水利工程提前明确量价条件。深入推进天然气上下游价格联动。
第二十八章 提升经济治理效能
第一节 创新和完善经济调节
强化发展规划战略导向作用,加强财政、金融政策协同,增强产业、价格、就业、消费、投资、环保等政策叠加效应。全面落实国家逆周期和跨周期调节,持续稳增长、稳就业、稳物价、稳预期。加强省、市、县三级的宏观经济运行监测调度分析,完善穿透式调度机制。健全预期管理机制,完善政策信息发布解读和政企沟通机制,稳定市场信心。深化统计现代化改革。增强宏观政策取向一致性,建立重大政策事前评估和事后评价制度。优化高质量发展综合绩效考核。加强政策督察和审计监督,实现重大政策、项目、资金审计全覆盖,开展常态化“经济体检”。
第二节 深化财税金融改革
发挥积极财政政策作用,提升金融服务实体经济质效。严肃财经纪律,加强财政科学管理,强化财政资源统筹和预算绩效管理,优化财政政策供给和支出结构,巩固深化零基预算改革,增强重大战略和基本民生财力保障,财政用于民生支出占比持续保持在75%以上。完善省以下财政体制,推进财政事权清单化管理,健全转移支付激励约束与定期评估机制,增加地方自主财力,兜牢基层“三保”底线。完善地方税、直接税体系,规范税收优惠政策,强化非税收入管理,保持合理宏观税负水平。做好科技金融、绿色金融、普惠金融、养老金融、数字金融“五篇大文章”,推进西宁市深化普惠金融改革。优化金融机构体系,推动各类金融机构专注主业、完善治理、错位发展。建立健全央地监管协同机制,改革完善地方金融机构监管考核和激励机制。推进政府性融资担保体系建设,完善风险分担机制。
第三节 健全社会信用体系
完善社会信用体制机制,弘扬诚信文化,打造信用青海。推进信用基础设施优化升级,全量归集共享公共信用信息,筑牢社会信用体系数据基座。深化政务、商务、社会和司法四大领域诚信建设,广泛推行信用承诺,开展公共信用、行业信用综合评价,强化分级分类监管,健全守信激励和失信惩戒长效机制。拓展“信用+”多维应用场景,优化完善“青信融”平台功能,提高中小微企业融资便利化水平。常态化推进高效办成信用修复“一件事”,全面推行以专项信用报告替代有无违法违规记录证明。
第七篇 扩大高水平对外开放拓展合作共赢新局面
对外开放是中国式现代化青海实践的必然要求。坚持以开放促改革促发展,推动共建“一带一路”高质量发展,落实新时代推进西部大开发形成新格局战略部署,实施更大范围、更宽领域、更深层次的主动开放,深入开展交流互动多元合作,提高开放型经济发展水平,构建对外开放新格局,实现互利共赢、共同发展。
第二十九章 强化跨区域协同联动
第一节 高质量共建兰州—西宁城市群
深化甘青两省务实合作,推动兰州—西宁城市群组团式、网络化发展。协同推进祁连山生态环境保护,加强跨界河流全流域综合治理,构建黄河上游生态保护带。加强基础设施统筹布局和对接联通,贯通省际重要通道,提升省际电网互联互通能力。围绕新能源、装备制造、新材料、石油化工、有色冶金、生物医药等领域谋划实施产业链上下游合作项目,推动制造业联动发展。强化文旅融合、农旅融合、康旅融合、交旅融合。深化高等院校结对合作,建设跨区域医联体,构建一体化人力资源市场。完善联合预警预报、防灾减灾、维护安全等机制。加快民和—红古创新发展先行区建设,加强与河西走廊在文化交流、能源通道、生态保护等领域协同联动。
第二节 全方位加强与周边区域交流合作
强化东向协作发展能力,提升南向连接联通水平,拓宽西向合作交流领域,夯实北向联动发展基础,共建东西互济、陆海联动区域合作新格局。“东引”华中、华东地区,发挥苏青东西部协作平台作用,拓展与长三角地区深度合作,支持建立“科创飞地”,承接科技创新成果转移转化。“南联”成都、重庆至西南、华南地区,强化与成渝地区双城经济圈多领域合作,承接粤港澳大湾区产业转移,衔接北部湾城市群畅通面向东南亚国家的贸易通道。“西进”新疆、西藏地区,推动青藏高原生态环境保护和可持续发展,积极参与雅下水电站等重大工程建设。“北通”宁夏、内蒙古及华北地区,深化与京津冀区域交流合作,加强与央企特色产业发展对接。推进青川甘交界地区平安与振兴。
第三节 多领域强化流域上下游联动
扛牢全面推动黄河流域生态保护和高质量发展的源头责任和干流担当,主动对接长江经济带发展,积极拓展澜沧江流域省区合作,构建责任共担、生态共治、全域共建、发展共享的流域共同体。推进流域水生态环境、固体废物、工业污染协同治理,提升流域生态系统稳定性。实施关键技术联合攻关,促进与中下游省区在科技创新、特色农牧业、清洁能源、装备制造、战略性新兴产业、现代物流等领域合作发展,共建省级产业合作区。加强对文化遗产和自然遗产的整体性、系统性保护,共同挖掘黄河文化内涵,提炼长江文化的鲜明特色,搭建高层次文化旅游交流平台,打造澜沧江源头风情文化旅游线路。
第四节 推动支援协作升级加力
强化资源统筹、健全联动机制、拓宽合作领域、丰富协作模式,形成多层次、全方位、宽领域、可持续的支援帮扶新格局。实施青少年交流、各族群众互嵌式发展、文体旅游促进交往交流交融计划,强化双向交流。创新产业协作模式,大力发展“飞地经济”,强化产业“四地”、绿色算力、低空经济等领域合作,提升“数据援青”能级,推动援受双方产业互嵌互补、市场互利共赢。创新智力援青、科技援青模式,开展“智汇三江源·助力新青海”人才项目对接,加大急需紧缺专业技术人才、高层次科技人才选派,发挥“博士服务团”作用,深化医疗、教育人才“组团式”支援帮扶。加力实施一批满足需求、提升品质的民生项目。
第三十章 深度参与高质量共建“一带一路”
第一节 畅通对外开放大通道
发挥青海连接丝绸之路经济带和西部陆海新通道的纽带功能,推进陆海基础设施“硬联通”。积极融入中巴经济走廊、中国—中南半岛经济走廊等出海新通道,畅通融入中国—中亚—西亚经济走廊、新亚欧大陆桥经济走廊、孟中印缅经济走廊、中蒙俄经济走廊,提升经玉树、格尔木、吉隆口岸至尼泊尔贸易通道能级,强化与沿黄省份、援青省市等省际间陆海贸易协同联动,加快形成向西向南、联动陆海、多向并进的开放通道。深化省际间协商合作,共建共享跨区域运营平台,推动区域高效联动、资源有效整合、陆海一张网统筹,协同打造西部陆海新通道。
第二节 提高中欧(亚)班列开行质量
积极参与中欧(亚)班列高效运输、安全治理、多通道建设和创新发展体系建设,常态化开行中欧(亚)班列。布局建设青海(西宁)内陆港,落实外贸企业月度中欧(亚)班列开行计划协商机制。优化提升格尔木国际陆港功能,增强物资集散与服务保障能力。构建全链路调度体系,高效组织“青字号”产品货源,加强与周边省区货物集拼集运,推动回程空箱捎货,提高中欧(亚)班列运行质效。优化居民生活消费品进口结构和品质,探索班列超市、线下体验商城等进口商品消费新模式。
第三节 深化国际交流合作
持续扩大对外开放“朋友圈”,统筹推进标志性工程和“小而美”民生项目建设,深化“软联通”“心联通”。强化与中亚、中东、东南亚等共建国家和地区在清洁能源、数字经济、生态环保、生态旅游、生态农业、卫生健康、高原康养等领域合作,新缔结一批国际友城。加强“留学中国·学在青海”品牌和能力建设,实施中外合作办学项目,鼓励职业院校开展国际合作,探索“鲁班工坊”青海经验。加大与国外医疗机构和医药企业合作交流,推动藏医药国际合作基地(青海)建设。讲好“中华水塔”保护故事,深化澜湄合作、“澜湄国际影像周”活动。
第三十一章 提升开放型经济发展水平
第一节 推动开放平台能级全面跃升
协同推进开放平台设施建设、制度创新、功能提升、产业发展。实施西宁综合保税区高水平开放高质量发展行动,大力发展保税物流、保税加工、保税研发等“保税+”业态,培育产业配套、加工贸易、便捷办税等综合竞争新优势。推进智慧海关建设和“智关强国”行动,提升海关监管场所基础设施现代化智慧化水平,建立“区港联动”机制,推动“综保区+口岸”一体化发展。加快西宁机场区域性航空枢纽建设,推动航空口岸功能升级。推动跨境电商等新业态新模式发展,促进“产业带+跨境电商”深度融合,强化覆盖全链的跨境服务。积极参加进博会、服贸会、广交会、投洽会等展会,做优青洽会等“产业优势+精品展会+经贸活动”开放模式和展示体系。
第二节 促进外贸提质增效
实施外贸规模和主体倍增工程,全面开拓国际市场,推进内外贸一体化,实现外贸规模、质效“双提升”。完善国家级和省级外贸转型升级示范基地功能,稳住主要贸易伙伴的贸易规模,扩大对区域全面经济伙伴关系成员国的出口规模。优化升级货物贸易,扩大新能源、盐湖化工、有色金属、新材料等贸易。做大旅游、地质勘探等传统服务贸易,鼓励发展算力、特色餐饮、中(藏)医药、文创产品等特色服务贸易。主动对接高标准国际经贸规则和绿色贸易规则,增加“绿电+”产品出口,规模化出口绿色有机农畜产品。扩大优质消费品、先进技术、重要设备和矿产资源进口,推动进口与消费联动。提升“青字号”外贸产品附加值和品牌价值。实施外贸龙头企业梯度培育行动,挖掘新兴外贸企业,培育一批经认证的经营者(AEO)企业,孵化本土外贸企业,支持企业建设海外仓和国际营销网点。
第三节 拓展双向投资合作空间
推进优势产业与境外产业深度对接,稳步发展双向投资。高标准落实准入前国民待遇加负面清单管理制度,完善外商投资项目核准绿色通道,塑造吸引外资新优势。建立核心产业外资项目库,开展“投资青海”行动,扩大外资在新能源、农牧业、生物医药、生态旅游等领域投资,促进外资境内再投资。加强对外投资管理,实施对外投资主体培育工程,构建“投资+贸易+服务”联动链条。拓展合作空间,促进对外承包工程投建营一体化发展,加强与央企、中东部地区企业“抱团出海”。健全境外投资风险监测、防控和处置机制,提升企业风险防控和合规经营能力。

第八篇 加快农业农村现代化
扎实推进乡村全面振兴
农业农村现代化关系到中国式现代化青海实践的全局和成色。坚持农业农村优先发展,学习运用“千万工程”经验,补齐农业农村发展短板,持续巩固拓展脱贫攻坚成果,推动农村基本具备现代生活条件,促进城乡融合发展,加快建设生态农牧业强省。
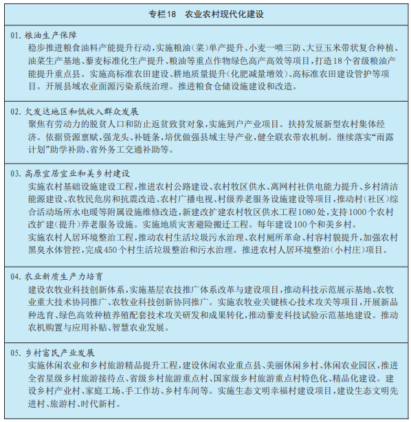
第三十二章 持续提升生态农牧业发展质量效益
第一节 全方位夯实粮食安全根基
深入实施藏粮于地、藏粮于技战略,守牢粮食安全底线、耕地和永久基本农田保护红线,增强粮食等重要农产品稳产保供能力。加强耕地数量、质量、生态“三位一体”保护,加快高标准农田建设和改造提升,逐步把具备条件的永久基本农田建成高标准农田,分类推进撂荒地复垦复种,加大盐碱地综合开发利用。强化耕地总量管控和以补定占管理,严控非农建设占用耕地,完善补充耕地质量验收机制。实施粮油作物大面积单产提升行动,建设一批产能提升重点县,稳步提高重点区域和重点品种粮油产能。推进粮食产购储加销协同保障,健全省、市(州)、县三级粮食仓储体系。
第二节 发展农业新质生产力
统筹推进科技农业、绿色农业、质量农业、品牌农业,加快构建现代化农业产业体系。推动高原特色种业振兴行动,加强青藏高原种质资源库建设,推进牦牛提纯复壮、藏羊本品种选育,持续建设南繁基地、北繁高地,培育全国重要的青稞良种繁育基地、杂交油菜制种基地、脱毒马铃薯繁育基地,加快选育推广突破性品种。培育和建设重点实验室、现代农业科技试验示范基地,设立生态农业院士工作站、专家工作站,推广科技小院模式。强化动物疫病综合防治能力。实施农(牧、渔)场智慧赋能计划,促进良田良种良机良法集成增效,推广本地化适应性智慧农机。
第三节 深化农业农村改革
巩固和完善农村基本经营制度,稳步推进第二轮土地承包到期后再延长三十年试点。发展农牧业适度规模经营,促进农牧民专业合作社和家庭农牧场等新型经营主体提质强能。有序推进农村集体经营性建设用地入市改革,健全土地增值收益分配机制。依法盘活用好闲置土地和房屋。建设现代农事综合服务中心,健全便捷高效的农业社会化服务体系,促进小农户和现代农业发展有机衔接。推进农村集体经济活权赋能,完善新型集体经济运营管理机制,探索多样化农村集体经济经营模式。到2030年,新型农业经营主体带动农户比例达到25%以上。
第三十三章 建设高原宜居宜业和美乡村
第一节 创造乡村优质生活空间
顺应乡村人口变化趋势,分类有序、片区化推进乡村振兴,完善乡村建设实施机制,逐步提高农村基础设施完备度、公共服务便利度、人居环境舒适度。统筹优化村镇功能、空间布局和公共服务供给,协同推进县域国土空间治理,科学编制村庄规划,稳妥有序开展全域土地综合整治。持续提升农村人居环境质量,推动农牧民危房和抗震改造、农村改厕和垃圾污水治理,优化提升城乡供水质量,加快道路、供水、电网、通信“四网”升级,实现离网村社稳定用电,加快数字乡村建设。到2030年,力争农村牧区自来水普及率达到88%。促进农村基本公共服务提质增效,优化“医教养”等资源配置,办好必要的小规模学校,加强乡镇寄宿制学校建设,完善乡村医疗卫生体系投入机制。梯次推进地质灾害避险搬迁。
第二节 培育壮大乡村富民产业
挖掘乡村特色资源禀赋,做强“土特产”品牌,构建粮经饲统筹、农林牧渔并举、产加销贯通、农文旅融合的现代乡村产业体系,促进农牧民持续稳定增收。推动拉面产业品牌化、连锁化、国际化转型升级,做精做优食用菌、草莓等乡村特色种养业,加大共富工坊建设,因地制宜发展庭院经济、民宿经济。开展乡村旅游提质增效行动,深度挖掘乡村特色文化,培育发展民俗体验、农事体验、休闲露营、森林康养、乡村康养等业态,高标准打造农家乐、牧游行、民俗村、康养村。促进农牧区一二三产业融合发展,壮大加工流通、休闲旅游、民族手工等特色产业,推进“数商兴农”工程,打造一批农业产业强镇和乡村产业村。举办“农民丰收节”等活动。
第三节 打造文明善治新乡村
深化村民自治实践,提高乡村治理法治化水平,健全乡村治理体系。加强农村基层组织建设,增强村“两委”班子凝聚力战斗力,丰富村民说事、民情恳谈、百姓议事等村民议事协商形式和活动载体。实施文明乡风建设工程,用好农牧家书屋、新时代文明实践中心,扩大农牧区文化服务和文化产品供给,创新开展“戏曲进乡村”等文化惠民活动。强化传统建筑、传统村落、民居和历史文化名村保护。推进农村牧区移风易俗,大力培养淳朴民风。深化平安乡村建设。
第三十四章 提高强农惠农富农政策效能
第一节 加强农业农村投入保障
完善乡村振兴多元化投入机制,健全省、市、县三级财政优先保障、金融重点倾斜、社会积极参与的多元投入格局。提升财政支持农业政策效益和资金效益。健全种粮农民收益保障机制,落实产粮大县奖励政策,落实耕地地力保护补贴、农机购置与应用补贴、稳定畜牧业生产补贴等政策,推动粮食等重要农产品价格保持稳定。完善农村金融产品、农产品保险等政策,引导金融机构创新推广便捷高效、利率低的信贷产品,推动农业保险更多覆盖农业生产环节。健全农牧区新增建设用地保障机制,重点保障农牧区产业融合发展用地。
第二节 统筹建立常态化防止返贫致贫机制
保持巩固拓展脱贫攻坚成果同乡村振兴有效衔接过渡期后帮扶政策总体稳定,把常态化帮扶纳入乡村振兴战略统筹实施,完善兜底式保障,强化开发式帮扶,确保不发生规模性返贫致贫。规范运行帮扶产业项目,拓展消费帮扶渠道,推进“百企兴百村”行动,健全各类市场主体联农带农利益联结机制。完善教育、健康、养老帮扶政策,加强住房安全和饮水安全保障,加大易地扶贫搬迁集中安置区基础设施及公共服务设施建设。持续开展“雨露计划+”就业促进行动,发挥公益性岗位就业保障作用,加力扩围实施以工代赈,多渠道促进脱贫群众和监测对象稳岗就业。完善分层分类帮扶机制,聚焦乡村振兴重点帮扶县,用足用好支援协作等政策,促进欠发达地区振兴发展。
第三节 健全城乡融合发展体制机制
构建城乡发展与规划建设、人口集聚、产业发展、公共服务、要素流动良性互动机制,加快形成城乡互补、协调发展、共同繁荣的新型城乡关系。推动城乡交通道路连接、供电网络互联、客运物流一体,有序推动县城、镇区市政设施向周边农村辐射延伸,稳步实行城乡基础设施一体化规划建设管护。持续推进公共服务向农村延伸、社会事业向农村覆盖,推动城乡基本公共服务标准统一、制度并轨。完善城乡融合发展体制机制和政策体系,促进城乡要素平等交换、双向流动,规范有序稳妥开展城乡建设用地增减挂钩,完善“科技特派员”等制度,激励各类人才下乡服务和就业创业。

第九篇 统筹推进区域协调发展
构建优势互补的区域经济布局
促进区域协调发展是中国式现代化青海实践的内在要求。放大区域协调发展战略、区域重大战略、主体功能区战略、新型城镇化战略叠加效应,强化极核牵引、区域支撑、轴带串联、全域协调,统筹东中西、协同南北部、联动谷盆地,构建“一核三区、两轴一带”区域协调发展新格局,优化重大生产力布局,做优高质量发展的板块支撑和动力系统。
第三十五章 优化国土空间发展格局
第一节 强化主体功能区战略实施
注重细化主体功能区划分和分类精准施策,分布式构建功能复合、区域协同、功能互补的综合性空间发展单元。保持城市化地区、农产品主产区、重点生态功能区格局总体稳定,促进城市化地区经济人口集聚承载能力明显增强,农产品主产区农业综合生产能力稳定提升,重点生态功能区自然生态系统质量整体改善和生态产品价值实现。细化明确特殊功能区,在主体功能基础上因地制宜叠加能源资源富集区和历史文化资源富集区,加强能源资源安全保障和历史文化遗产保护,探索差异化支持政策和考核评价体系。以主体功能定位合理分解建设用地、水资源配置等总量和强度控制目标。
第二节 加强国土空间规划管控和协同治理
强化国土空间规划基础性作用,完善规划实施、用途管制等全生命周期监管制度,提升国土空间治理效能。完善国土空间规划体系,实施国土变更调查和城市国土空间监测,定期开展国土空间规划体检评估,动态调整完善国土空间规划。严格落实优化耕地和永久基本农田、生态保护红线、城镇开发边界等控制线以及各类管控边界,健全国土空间用途管制和规划许可制度,分区分类实施差别化、精细化用途管制。构建自然资源管理和国土空间规划“一张图、一套数、一平台”管理体系。加大重大项目和重大基础设施建设用地保障力度,探索建设用地总量按规划期管控模式,实行新增建设用地与存量土地处置挂钩,引导存量土地流转和再开发。
第三十六章 推动更高水平区域协调发展
第一节 做强西宁—海东都市圈核心动力源
健全都市圈同城化推进机制,推动都市圈内部空间协同、设施同网、产业同兴、民生同享、生态同保、开放同向、市场同治,打造全省高质量发展带动核。提升西宁、海东城市能级和核心竞争力,支持西宁打造产业、创新、开放、生态、幸福之城,海东建设兰州—西宁城市群重点城市。推进都市圈内规划统一编制、项目统筹布局、政策协同制定,统筹公共资源和要素配置。适度超前布局道路、市政、能源、防灾减灾等现代化基础设施,全面提高服务能级和应急保障能力。加快一体化发展示范区率先发展,推动优势产业、现代服务业集群化、融合化发展,构建中心至外围梯次分布、链式配套的产业格局。加强区域生态保护和治理修复,营造河湟谷地高品质生活空间。
第二节 做优现代化新青海建设绿色支撑区
推动柴达木盆地、泛共和盆地以及三江源、祁连山地区突出优势、错位发展,做强高质量发展重要支撑。建设低碳循环“柴达木”,增强格尔木全省副中心城市和德令哈、茫崖集聚带动能力,做强现代化产业体系、生态环境保护、民生福祉改善支撑,建设产业“四地”主战场。打造绿色崛起“泛共和”,培育共和服务青藏高原腹地的高原新兴城市,打造海晏最美红色草原新城和同仁高原文化旅游名城,更高标准推进生态文明建设、高质量发展、民生福祉增进、民族团结进步,形成重要的新增长极。护好绿色人文“江河源”,加大三江源、祁连山地区生态保护修复,建设玉树市三江源地区中心城市和玛沁高原雪域新城,推动生态产业化、产业生态化,走深走实人与自然和谐共生实践路径。
第三节 打造东西串联、南北联通发展双轴线
发挥铁路通道串联辐射作用,强化沿线城市重要支点作用,推动产业园区联动发展,打造拉动有力的经济发展“主动脉”。依托兰青铁路—青藏铁路—格库铁路打造东西丝路通道经济发展轴,带动河湟谷地、泛共和盆地及柴达木盆地基础设施、特色产业和新型城镇化协同发展,向东对接兰州—西宁、关中平原城市群,向西融入中国—中亚—西亚经济走廊,建设承东启西大通道、特色产业发展带。依托兰新高铁—西宁至成都铁路打造南北陆海通道协作发展轴,推动沿线城镇协作联动、产业协同布局、文旅融合发展,北融河西走廊、南联成渝地区双城经济圈,构建北出南下新通道,建设富有特色、极具魅力的文化轴、产业轴、城镇轴。
第四节 培育沿黄河生态保护与特色产业发展带
统筹谋划黄河青海流域上下游、干支流、左右岸生态保护和高质量发展,打造造福人民的“幸福河”。强化冰川雪山冻土系统保护和河湖湿地保护修复,稳固黄河流域上游水源涵养功能,促进流域生态系统良性循环,建设生态优美“碧河谷”。健全跨区域、高效率现代基础设施网络,发展高原农牧、冷水养殖、清洁能源、生态旅游、特色轻工、高原康养等产业,建设特色产业“绿走廊”。加强黄河历史文脉延续保护与传承,建设以河湟文化为核心的黄河文化旅游带,讲好青海“黄河故事”,建设文化传承展示“新窗口”。

第五节 发展各具特色的县域经济
坚持宜工则工、宜农则农、宜林则林、宜商则商、宜游则游,支持县域瞄准1—2个主导产业精准发力、规模发展。推动工业基础较强县壮大有色冶金、清洁能源等优势产业,农牧业优势县发展特色农业、生态畜牧业,文旅资源富集县加快生态人文旅游融合发展,商贸潜力县发展壮大商贸流通产业,生态功能主导县探索发展国家公园经营性服务、生态研学等特色产业,培育一批工业强县、特色农牧业大县、生态旅游名县。实施县域优质企业培育行动,引育一批带动能力强、发展前景好的县域民营企业。提升县域园区发展质量和效益,完善园区运行机制,探索共建园区新模式,做强县级产业发展平台。
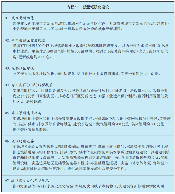
第三十七章 推动以人为本的新型城镇化
第一节 优化城镇化发展空间
优化“一圈两区多点”城镇化空间发展格局,推动人口集聚、城镇发展、产业布局、公共服务和生态保护均衡协同。引导省内人口优先向河湟谷地集聚,推动高海拔地区人口有序向州府所在地和重点县城集中,鼓励乡村人口就近向城镇转移。强化大中小城市产业协作,提升重点区域、重点园区产业层级,促进现代服务业集聚发展,推动以产兴城、以城促产。促进公共服务与人口规模均衡适配,重点在西宁—海东都市圈、州府所在地和重点县城集中布局教育医疗、养老托育等公共服务设施。合理确定城镇建设规模、开发强度和特色特质,促进城市和小城镇协调发展、集约紧凑布局。
第二节 科学有序推进农业转移人口市民化
健全常住地提供基本公共服务制度,促进稳定就业居住的农牧业转移人口加快融入城市。简化规范户口迁移手续,促进在城镇稳定就业和生活的农牧业转移人口举家进城落户。以公办学校为主将随迁子女纳入流入地义务教育保障范围,保障符合条件的随迁子女在当地参加中考和高中阶段学校招生录取,将稳定就业生活的农牧业转移人口纳入城镇住房保障政策范围,全面取消灵活就业人员在就业地参保户籍限制,稳步实现基本公共服务由常住地供给、覆盖全部常住人口。健全“人地钱”挂钩政策,完善农牧业转移人口市民化奖励机制。依法维护进城落户农民的土地承包权、宅基地使用权、集体收益分配权。

第三节 分类推进以县城为重要载体的城镇化建设
因地制宜补齐县城城镇化短板弱项,分类引导大城市周边县、专业功能县、农产品主产区县、重点生态功能区县等不同类型县城发展方向,形成各具特色的发展路径。以14个城镇化潜力地区为重点,协调推进新型工业化和城镇化,集群发展特色优势产业,促进产业升级、就业扩容、人口集聚、城镇发展良性互动。因势利导推动98个不同类型特色专业镇差异化发展,不断提升“湟源陈醋”“循化线辣椒”“祁连藏羊”“囊谦黑陶”等品牌价值,打造有品牌的好城镇。提档升级县城市政公用设施、公共服务设施、环境基础设施,适度超前推进涉藏州县地下综合管廊(沟)建设,稳步拓展天然气管网覆盖范围。
第四节 建设高原现代化人民城市
坚持城市内涵式发展,以推进城市更新为抓手,转变城市发展方式,建设现代化人民城市。提升城市产业发展水平和创新创业活力,建立可持续的城市建设运营投融资体系,建设富有活力的创新城市。推进好房子、好小区、好社区、好城区建设,深化城中村、危旧房和城镇老旧小区改造,全面开展城市体检评估,实施城市更新示范行动,建设舒适便利的宜居城市。加强城市生态环境治理,保护城市河湖水系和水环境,健全城市公园和绿道网络体系,建设绿色低碳美丽城市。加快城市基础设施生命线工程建设,推进老旧管线和地下管廊(线)管网改造,提升城市防灾减灾能力,建设安全可靠的韧性城市。推进历史文化名城名镇名村、街区保护,加强城市风貌管理,打造崇德向善的文明城市。推动城市治理智慧化精细化,深化“一网通办”“一网统管”“一网慧治”,建设便捷高效的智慧城市。

第十篇 繁荣发展社会主义文化
构筑中华民族共有精神家园
推进中国式现代化青海实践,文化繁荣兴盛是重要标志、民族团结是重要基石。坚持马克思主义在意识形态领域的指导地位,坚定文化自信,扩大优质文化产品和服务供给,以铸牢中华民族共同体意识为主线,促进各民族广泛交往、全面交流、深度交融,打造民族和宗教工作青海样板,共建中华民族共同体、共同走向社会主义现代化。
第三十八章 弘扬和践行社会主义核心价值观
第一节 常态化制度化推动理想信念教育
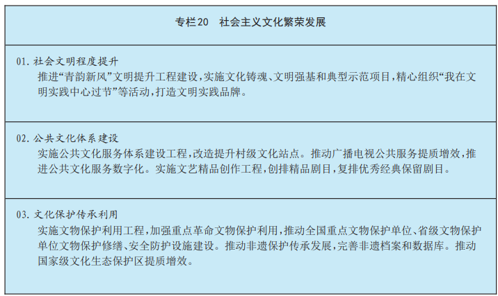
深化党的创新理论学习和宣传教育,坚持不懈用习近平新时代中国特色社会主义思想凝心铸魂。创新实施马克思主义理论研究和建设工程,高质量发展哲学社会科学事业,支持省级重点智库建设,推进党的创新理论体系化研究、学理化阐释和大众化通俗化宣传普及。传承弘扬“两弹一星”精神、“两路”精神,发挥博物馆、纪念馆、党史馆、烈士陵园等红色基因库作用,深化爱国主义、集体主义、社会主义教育。加强意识形态阵地建设和管理,推进主流媒体系统性变革,健全新闻媒体导向监督、重大舆情和突发事件舆论引导机制。
第二节 提高社会文明程度
以社会主义核心价值观引领文化建设,发挥文化养心志、育情操作用,壮大主流价值、主流舆论、主流文化,增强群众精神力量。加强新时代公民道德建设,做好未成年人思想道德建设,弘扬社会公德、职业道德、家庭美德、个人品德,健全先进典型、英雄模范褒奖和关爱关怀机制。统筹推进城乡精神文明建设,创新文明培育、文明实践、文明创建机制,推动“五个文明”创建。弘扬劳动精神、廉洁文化,培育时代新风新貌。加强网络文明建设,强化网络内容建设和管理,培育积极健康、向上向善的网络文化。加强未成年人网络保护。
第三节 夯实共同团结奋斗的思想根基
大力弘扬中华民族伟大创造、伟大奋斗、伟大团结、伟大梦想精神,加强铸牢中华民族共同体意识理论研究和宣传教育,不断增强各族群众“五个认同”。加强党史、新中国史、改革开放史、社会主义发展史、中华民族发展史宣传教育,传承以爱国主义为核心的民族精神、以改革创新为核心的时代精神。健全铸牢中华民族共同体意识制度机制,实施铸牢中华民族共同体意识“十进”活动,深化中华民族共同体重大基础性问题研究,讲好中华民族共同体青海故事。加大推广普及国家通用语言文字力度,科学保护各民族语言文字,全面推行使用国家统编教材。
第三十九章 繁荣发展文化事业和文化产业
第一节 提升公共文化服务水平
坚持文化惠民,健全公共文化服务体系,着力满足人民群众多样化、多层次、多方面精神文化需求。增加高品质文化供给,推动新闻出版、广播影视、文学艺术等领域精品创作,振兴花儿、平弦、京剧、藏戏等青海本土艺术,支持互联网条件下新大众文艺创作。实施公共文化服务提质增效和文化惠民创新工程,引导优质公共文化资源重点向基层一线、农牧区、特殊群体倾斜。提升公共文化服务设施使用效能,推动传统公共文化设施智能化改造。推进新型公共文化空间建设,开展“嵌入式”服务,鼓励公共文化机构开展文化体验、艺术普及等服务。广泛开展全民阅读,深化书香青海建设。加强新型广电网络建设,提升超高清内容制播能力。
第二节 加强文化遗产保护传承利用
实施中华优秀传统文化传承发展工程,培育弘扬生态、历史、红色、民族、高原文化,推动优秀传统文化创造性转化、创新性发展。落实国家文化公园建设机制,推进黄河、长江、长征、长城国家文化公园(青海段)建设。完善历史文化遗产保护名录,提高文化遗产保护和数字化展示水平。加强尕日塘秦刻石、岩画等文化遗产保护利用,创建都兰热水墓群国家考古遗址公园,挖掘河湟文化、昆仑文化等资源。推进中国第一个核武器研制基地旧址、青藏公路、莫河驼场等红色资源保护和活化利用。推动国家级、省级文化生态保护(实验)区建设提质增效。完善非物质文化遗产保护体系,建设非遗工坊。
第三节 增强文化产业发展能级
完善文化管理体制和生产经营机制,健全现代文化产业体系和市场体系,以文化赋能经济社会发展。融入国家重大文化产业项目带动战略,推进文化产业重点项目建设,培育创建国家文化和旅游产业发展示范区(单位)。推动出版印刷发行、广播影视、演艺文博、创意设计等文化产业网络化、数字化、智慧化转型。培育优秀文化企业和品牌,推动大中小微文化企业协同发展。创新发展新型文化业态和文化消费模式,推进文化与旅游、科技等领域融合,开发具有鲜明区域特点和民族特色的文化、文创产品。创新推进文化国际传播,建设青海智汇融媒和青海国际传播中心,深化文明交流互鉴。
第四十章 建设铸牢中华民族共同体意识示范省
第一节 深化民族团结进步示范引领
健全贯彻主线要求制度机制,巩固提升民族团结进步创建“青海经验”,推动由“数量领先”向“示范引领”转变。落实法规规章政策贯彻主线和赋予所有改革发展以“三个意义”重大要求,把铸牢中华民族共同体意识工作纳入党的建设和意识形态工作责任制,纳入政治考察、巡视巡察、政绩考核。完善示范省建设体制机制,健全铸牢中华民族共同体意识工作责任制和协调机制,接续创建一批国家级示范区、示范单位。广泛宣传民族团结进步先进典型,开展“中华民族一家亲,同心共筑中国梦”等活动,营造各民族和睦相处、和衷共济、和谐发展的良好社会氛围。
第二节 促进各民族交往交流交融
畅通各族群众有序流动融居渠道,构建互嵌式社会结构和社区环境,推动各族群众共居共学、共建共享、共事共乐。拓展各民族全方位嵌入实践路径,扎实开展“十项行动”,打造更多“三交”品牌。加强和改进城市民族工作,实施社区“石榴籽家园”提级工程,搭建“结对子”“手拉手”“百家宴”等形式多样的居民互动平台。健全少数民族流动人口跨区域服务管理机制,完善“网格化”管理服务模式,加强与流入地、流出地之间的对接协作。健全涉民族因素矛盾纠纷排查调处机制,依法治理民族事务,推进民族事务治理体系和治理能力现代化。
第三节 加快民族地区现代化建设步伐
健全支持民族地区高质量发展政策体系,拓展各民族共同走向社会主义现代化的实践路径,推动各民族共同富裕。实施民贸民品产业提升行动,健全民族贸易和民族特需商品发展政策支持体系,培育一批民贸民品优势企业和优质品牌,推动民贸民品产业集群发展。开展民族手工业品牌培育提升行动,推动藏毯、银铜器、唐卡、雕刻雕塑等民族手工艺产品和民族特色服饰创新发展,开展手工艺品牌文化互鉴交流。推进和美村寨建设行动,优化民族村落空间布局和内部设计,创造优质生活空间。积极申建共同现代化试点。
第四节 推进我国宗教中国化青海实践
全面贯彻新时代党的宗教工作理论和方针政策,依法管理宗教事务,引导宗教与社会主义社会相适应。加强党对宗教界的思想政治引领,发挥宗教界代表人士示范作用,团结带领广大信教群众爱国爱教、服务社会。以中华文化浸润宗教,对宗教经典和教义教规作出符合时代进步要求的阐释,推动宗教同中华优秀传统文化相融合。支持引导宗教界加强自我教育、自我管理、自我约束,全面从严治教。完善宗教工作政策法规,加强宗教活动场所管理,深入开展宗教界法治宣传教育,构建具有青海特色的宗教事务法治化治理体系。建强宗教工作“三支队伍”,培养宗教界“双通”人才。加强互联网宗教事务管理。


第十一篇 着力提高全民整体素质
推动人口高质量发展
人口高质量发展是中国式现代化青海实践的最基本支撑。坚持把人口高质量发展同人民高品质生活紧密结合起来,深入实施新时代人口发展战略,办好人民满意的教育,实施健康优先发展战略,健全覆盖全人群、全生命周期的人口服务体系,促进人的全面发展。
第四十一章 深入推进教育强省建设
第一节 推进新时代立德树人工程
落实立德树人根本任务,深入实施素质教育,促进学生健康成长、全面发展。深化大中小学思政课一体化改革创新,完善课程教材体系,打造“行见江源·志攀昆仑”大思政课品牌,健全学校家庭社会协同育人机制。创新实践育人形式,促进思政课堂和社会课堂有效融合。实施学生体质强健计划,开展学校美育浸润行动、劳动习惯养成计划,普及心理健康教育,提升学生综合素质。弘扬教育家精神,提升教师专业素养,探索适应人口变化趋势的教师资源配置和管理机制,强化教师权益保障。深化教育评价改革,建立差异化管理和评价机制。
第二节 扩优提质基础教育
统筹活闲量、优存量、控增量、保峰量,深化优质资源挖潜扩容,构建公平优质的基础教育体系。建立学龄人口变化监测预警机制,加强跨学段动态调整和余缺调配,满足学龄人口梯次达峰教育资源需求。稳步扩大免费教育范围,探索延长义务教育年限,加快义务教育优质均衡发展县创建与认定,开展义务教育优质均衡发展“穿透式”调研,以“小切口”撬动全省义务教育质量整体提升。推进学前教育优质普惠发展,逐步推行免费学前教育。扩大普通高中招生规模,增加优质高中学位供给,稳妥推进综合高中建设,创建科技高中、艺术高中等特色普通高中,实施县域普通高中振兴行动计划,巩固扩大省内外异地办学办班规模。深化学区制管理和集团化办学改革,办好“家门口”优质学校。有序推进中考改革,扩大优质高中招生指标到校比例。统筹推进“双减”和教育质量提升。健全特殊教育、专门教育保障机制。到2030年,学前教育毛入园率和高中阶段教育完成率分别达到96.5%、86%。
第三节 内涵发展高等教育
按照研究型、应用型、技能型等基本办学定位,分类推进高校改革发展。实施优本扩容工程,有序扩大本科和研究生培养规模。统筹实施教学生活用房建设、校园提升改造、科研能力提升和设备更新购置等项目,提高办学承载能力。增强高校服务区域经济社会发展能力,深入推进“双一流”建设,深化学科专业设置调整优化机制改革,实施本科专业建设三年行动,超常布局急需学科专业,加强基础学科、新兴学科、交叉学科建设,构建青海特色优势学科专业群。推进新工科、新医科、新农科、新文科2.0建设,强化高校资源共享。大力发展专业学位研究生教育,开展博士硕士学位点申报攻坚行动。深入实施教育数字化战略,建设多元化、智能化教学应用场景。优化终身学习教育服务体系,建立青海省终身教育学分银行。到2030年,高等教育毛入学率达到62%。
第四节 做优做精职业教育
推动职普融通、校企校地合作,建设现代职业教育体系,提高职业教育办学质量和吸引力。引导职业教育资源向产业和人口集聚区集中,紧密对接产业链创新链需求优化专业设置,推动优质高等职业教育资源下沉到市县。促进中等职业教育与普通高中教育融合发展,办好“少而精”的中职学校。建设特色鲜明的高职院校,稳步扩大职业本科招生规模,支持有条件的高职院校升格为本科高校,实施省级第二期“双高计划”建设,巩固提升“双优计划”建设水平。优化中高本衔接培养路径,推动职业教育本科与专业学位融合衔接。建设市域产教联合体和行业产教融合共同体,鼓励行业龙头企业主导建立现代产业学院,建设示范性产教融合实训基地。
第四十二章 加快建设健康青海
第一节 深化医药卫生体制改革
健全目标统一、政策集成、信息联通、监管联动等机制,促进医疗、医保、医药协同发展和治理,推动基本医疗卫生制度更加公平有效。以公益性为导向深化公立医院编制、价格、薪酬、投入及监管改革,加强县区、基层医疗机构运行保障。壮大医疗卫生队伍,创新人才使用与评价机制,加强医疗卫生队伍能力和作风建设。引导规范民营医疗机构发展,满足人民群众多样化健康需求。深化医保支付方式改革,推进康复、慢性精神疾病等长期住院按床日付费支付模式,推动支付比例向基层医疗卫生机构倾斜。优化药品供应协调机制和保障体系,完善基层药品联动管理。
第二节 构建优质高效医疗服务体系
优化医疗机构结构设置,促进优质医疗资源扩容下沉和区域均衡布局。做强国家和省级区域医疗中心,建设一批省级公立医院高水平临床专科、急危重症和疑难病症诊疗中心,提升市(州)级三级医院综合服务能力和区域引领作用。鼓励医疗机构发展医养、康复等特色服务。持续深化“青南环湖支医”等帮扶机制,常态化开展巡回医疗、移动医疗。加强多种形式的医联体、医共体建设,完善分级诊疗体系。实施医疗卫生强基工程,加强基层医疗卫生机构特色科室建设,提升基本公共卫生和基本医疗服务能力。扩大家庭医生签约服务覆盖面,强化重点人群健康服务管理。发挥高原医学研究中心基础研究、学术交流、人才培养、成果转化等方面作用,打造高原医学研究和高原疾病防治青海高地。实施数字健康赋能行动,提升全民健康数智化水平。
第三节 健全公共卫生体系
强化公共卫生能力,深化社会共治、医防协同、医防融合。加强疾控体系建设,提升传染病监测预警、流行病学调查和实验室检测等核心能力。加强重大疫情防控救治体系建设,统筹推进鼠疫、艾滋病、梅毒、结核病等重点传染病多病共防,持续开展包虫病等重点寄生虫病、地方病防治攻坚行动,强化疫苗预防接种。完善省、市(州)、县三级医疗急救体系,全方位提升急诊急救、血液保障和应急能力。完善心理健康和精神卫生服务体系。做好慢性病综合防控,发展防治康管全链条服务。提升职业病危害监测评估能力。实施合理膳食行动与国民营养计划,持续开展健康体重管理行动。积极开展爱国卫生运动,有序推进健康城镇建设,加强城乡居民健康教育,提升居民健康素养水平。
第四节 促进中(藏)医药传承创新
坚持中西医并重和优势互补,推动中医药振兴发展。健全中(藏)医药诊疗服务体系,优化中(藏)医医疗资源配置,建好用好国家中医区域医疗中心、中西医协同“旗舰”医院,完善省、市(州)、县级中(藏)医院服务功能,加强中(藏)医优势专科和综合医院中(藏)医科建设。强化道地药材资源保护利用,加快建立藏医药标准体系,持续将符合医保政策的民族药(含院内制剂)增补进全省医保目录。加强中(藏)医药活态传承和典籍研究利用,实施中(藏)医药特色人才培养和中医药文化弘扬工程,推进全国名老中医药专家、老药工传承工作室等建设。
第五节 打造高原体育强省
积极发展群众体育,广泛开展全民健身活动,提升全民科学健身素养。推动群众身边体育运动空间扩容和服务供给提升,加强体育公园、室内外体育场地、嵌入式健身设施等建设,促进公共体育场馆免费或低收费向社会开放,构建更高水平的全民健身公共服务体系。推动青少年足球发展。到2030年,人均体育场地面积达到3.5平方米。健全竞技体育人才培养、科学训练和竞赛体系,发展田径、自行车、摔跤、射击、射箭等传统优势体育项目,持续打造特色鲜明、功能多元、服务优质的高原训练基地。办好环大美青海国际公路自行车赛、岗什卡滑雪登山赛等国内外知名赛事,提升“青超联赛”、高原马拉松、“青BA”等群众性赛事品质。丰富多层次多样化体育产品和服务,推动有条件的地区产业化发展冰雪、山地、水上、陆地、航空等户外运动,推动高质量户外运动目的地建设。
第四十三章 促进人口长期均衡发展
第一节 建设生育友好型社会
优化生育支持政策体系和激励机制,降低生育养育教育成本,保持适度生育水平。坚持生育友好的政策取向,推动生育支持融入经济社会发展各项政策。完善生育保险制度,扩大参保覆盖面。提高育儿补贴和婴幼儿照护、子女教育个人所得税专项附加扣除政策效能。全面落实生育休假制度。鼓励用人单位对生育3岁以下婴幼儿父母职工实行弹性工作制。深入实施早孕关爱行动、母婴安全行动、孕育和出生缺陷防治能力提升计划,到2030年,婴儿死亡率、5岁以下儿童死亡率和孕产妇死亡率分别下降到4.5‰、5‰、15/10万以下。加快推进各级妇幼保健机构标准化建设和规范化管理,提升产前检查、住院分娩、产后保健等生育医疗服务水平。推动公共空间适儿化改造和母婴设施配备。构建新型婚育文化,倡导积极的婚恋观、生育观、家庭观,加强人口和生育政策宣传解读。
第二节 构建普惠托育服务体系
统筹考虑经济发展、人口结构和托育需求,加快构建“1+N”托育服务体系,多渠道扩大服务资源供给。加大托育综合服务中心和公办托育服务网络建设力度,增加公建托位供给。支持社会力量提供多元化普惠托幼服务,发展用人单位办托、社区嵌入式托育、家庭托育点等多种模式,培育医育结合、智慧托育等新业态。开展托育服务补助示范试点工作,完善普惠托育服务价格形成机制。实施托育服务质量提升行动,加强托育从业人员培训、家庭养育指导等服务。规范发展托幼一体化,深入推动有条件的幼儿园延伸发展托育服务。
第三节 推进基本养老服务体系建设
深入实施积极应对人口老龄化国家战略,健全养老事业和产业协同发展政策机制,促进老有所养、老有所为、老有所乐。科学规划养老服务设施布局,优化居家为基础、社区为依托、机构为专业支撑、医养相结合的养老服务供给格局,完善县、乡、村三级养老服务网络。健全失能失智老年人照护服务体系,有序扩大康复护理、安宁疗护服务供给。发展医养结合服务,推动长期护理保险制度落地。推进养老服务人才队伍建设。落实渐进式延迟法定退休年龄改革,拓展适合老年人多样化工作岗位,实施“银龄行动”。大力发展银发经济,丰富适老化产品和老年服务。推进老年教育资源向基层延伸,满足老年人精神文化需求。加强旅游等公共设施适老化改造,持续开展“智慧助老”行动。营造孝老敬老社会环境,强化老年人优待和权益保障。

第十二篇 切实保障和改善民生
扎实推进全体人民共同富裕
实现人民对美好生活的向往是中国式现代化青海实践的出发点和落脚点。坚持尽力而为、量力而行,加强普惠性、基础性、兜底性民生建设,解决好人民群众急难愁盼问题,不断缩小区域差距、城乡差别,创造高品质生活。
第四十四章 扎实推进稳就业促增收
第一节 提高发展的就业带动力
深入实施就业优先战略,健全高质量充分就业促进机制,构建就业友好型发展方式。强化重大政策、重大项目、重大生产力布局对就业影响评估和监测预警,综合应对外部环境变化和人工智能等新技术对就业的影响。推动财政、投资、产业、区域等政策与就业政策协同发力,发展吸纳就业能力强的产业和企业。加大重点领域、重点行业、城乡基层和各类企业岗位挖潜扩容,创造更多高质量就业岗位。挖掘绿色算力、生态环保、高原康养等新业态岗位创造潜力,开发实用型就业岗位,催生新的就业增长点。加大创业支持力度,增强创业带动就业效应。“十五五”时期,累计城镇新增就业30万人。
第二节 提升重点群体就业质量
持续强化就业支持体系,稳定和扩大高校毕业生、农民工、退役军人等重点群体就业。促进高校毕业生等青年就业,健全衔接校内校外就业服务体系,常态化开展校园招聘和青年就业启航等专项计划。畅通农牧民外出务工和就地就近就业渠道,加强农民工就业、企业用工需求信息归集发布,完善农牧区劳动力就业指导、职业培训、权益维护一体推进机制。“十五五”时期,累计实现农牧区劳动力转移就业500万人次。优化退役军人就业服务保障,加强退役军人教育培训,开发退役军人专属岗位。统筹用好公益性岗位,加强困难群体就业兜底帮扶,确保零就业家庭动态清零。鼓励多渠道灵活就业。
第三节 加强就业服务
加强就业公共服务供给,营造公平有序就业环境。打造“青海e就业”品牌,做优“家门口”就业服务站、“15分钟”就业创业服务圈、零工市场,加强“春风行动”等专项就业服务。培育壮大“青海拉面”“青绣”“互助家政”“大通护工”等成熟劳务品牌,打造“三江源冬虫夏草采销师”“高原雪山向导”等新兴劳务品牌。健全终身职业技能培训制度,推行“岗位需求+技能培训+技能评价+就业服务”项目化培训,着力解决结构性就业矛盾。保障劳动者平等就业权利,有效治理就业歧视、欠薪欠保、违法裁员等现象。完善劳动标准体系和劳动关系协商协调机制,加强灵活就业和新就业形态劳动者权益保障。
第四节 完善收入分配制度
坚持按劳分配为主体、多种分配方式并存,完善初次分配、再分配、第三次分配协调配套制度体系,提高居民收入在国民收入分配中的比重。健全各类生产要素由市场评价贡献、按贡献决定报酬的分配机制,促进多劳者多得、技高者多得、创新者多得。推行工资集体协商制度,完善最低工资标准调整机制,加强企业工资分配宏观指导,提高劳动报酬在初次分配中的比重。丰富满足居民财富管理需求的金融产品,提高农民土地增值收益分享比例,拓宽城乡居民财产性收入渠道。加强税收、社会保障、转移支付等再分配调节。引导更多企业、社会组织和个人积极参与公益慈善事业。实施城乡居民增收计划,增加低收入群体收入,稳步扩大中等收入群体规模,合理调节过高收入,取缔非法收入,推动形成橄榄型分配格局。
第四十五章 健全社会保障体系
第一节 完善覆盖全民的社会保险体系
实施高质量参保行动,引导灵活就业人员、农民工、新就业形态人员参保,持续扩大社会保险覆盖面。落实企业职工基本养老保险全国统筹制度和社会保险待遇调整机制,稳步提高城乡居民基础养老金,加快发展多层次、多支柱养老保险,扩大企业年金、个人养老金制度覆盖面。健全多层次医疗保障体系,推进城镇职工医保省级统筹,优化药品集采、医保支付和结余资金使用政策。推动失业、工伤保险向职业劳动者广覆盖,建立健全职业伤害保障制度。提升社会保险精算能力,健全社保基金长效筹集、统筹调剂、保值增值和安全监管机制。强化商业保险补充保障。落实社保关系转移接续政策,加强社保公共服务平台建设,优化经办管理服务。
第二节 健全社会救助和慈善制度
健全城乡统筹、分层分类的社会救助体系,强化低收入人口精准认定、动态预警监测和常态化救助帮扶。完善基本生活救助制度和专项救助制度,动态调整社会救助标准。健全最低生活保障、特困人员救助供养制度,加强低保边缘家庭、刚性支出困难家庭常态化救助帮扶。加快发展服务类社会救助,推动由单一物质救助向“物质+服务”综合救助模式转变。健全临时救助制度。促进和规范发展公益慈善事业。健全生态、惠民、公平、可及的基本殡葬服务体系,推动殡葬事业回归公益属性。
第三节 推动房地产高质量发展
加快构建房地产发展新模式,健全多主体供给、多渠道保障、租购并举的住房制度,实现更高水平住有所居。完善商品房开发、融资、销售等基础制度,推动房地产市场平稳健康发展。坚持以需定建、以需定购,完善以公租房、保障性租赁住房和配售性住房为主的多层次住房保障体系,解决困难工薪收入群体、新市民、青年人等群体阶段性住房困难。精准匹配居民差异化、多样化住房升级需求,增加空间更大、品质更高、配套更好的改善性住房供应,打造“避暑房”“康养房”等住房产品。推动建设安全舒适绿色智慧“高原好房子”,实施房屋品质提升工程和物业服务质量提升行动。加强房屋全生命周期安全管理。加快住房公积金制度改革、扩大覆盖面和适用范围,支持灵活就业人员参加住房公积金制度。
第四十六章 稳步推进基本公共服务均等化
第一节 完善公共服务制度体系
优化公共服务资源配置机制,推动政府、市场和社会协同发力,加强要素保障和信息技术应用,推动公共服务提质增效。深化事业单位改革,着力构建与中国式现代化相适应的事业单位机构职能体系和体制机制。优化教育、卫生、民政、文化、体育、科技等领域公共服务范围和内容,动态调整实施标准,开展基本公共服务均等化评价。更好发挥政府和国有资本在提供公共服务、应急能力建设和公益性服务等领域关键作用,鼓励社会力量参与非基本公共服务供给。健全非基本公共服务价格调整和信息公开机制,引导非基本公共服务供给主体优质优价运营。推动公共服务领域和政务服务数据互通共享。
第二节 持续优化基本公共服务供给
健全基本公共服务制度,推动基本公共服务供给与人口变化相协调,缩小城乡、区域、群体间基本公共服务差距。以县域为单元推进基本公共服务城乡一体化,面向高海拔艰苦农牧区提供形式灵活的基本公共服务,增强偏远地区流动服务能力。强化城市群、都市圈及具备条件的毗邻地区基本公共服务标准统筹、制度衔接,保障人口小县基本公共服务。坚持“资源跟着需求走、服务跟着居民走”,健全精准服务、主动响应的公共服务提供机制,完善基本公共服务范围和内容,适时纳入群众急需的服务项目。推动符合条件的农牧业转移人口与迁入地户籍人口享有同等基本公共服务。扩大数字基本公共服务资源覆盖面。
第三节 扩大普惠性非基本公共服务供给
健全家门口服务体系,促进多层次多样化服务延伸覆盖、便利可及。以服务半径和服务人口为基础,推进社区综合服务设施广泛覆盖和标准化建设,鼓励基层利用存量资源建设服务站点,支持各类专业社会力量参与设施运营,拓展全年龄段家门口服务项目。推动省市(州)两级更多公共服务资源下沉,促进更多服务就近办、便利办。开展医疗、养老、教育、文体等公共服务领域质量监测,强化普惠性非基本公共服务质量政府事中事后监管,鼓励行业协会开展第三方服务认证。
第四十七章 强化重点人群权益保障
第一节 促进妇女儿童全面发展
贯彻落实男女平等基本国策,坚持和完善促进妇女全面发展和儿童优先发展制度机制,保障妇女儿童合法权益。完善妇幼健康服务体系,健全妇女全生命周期管理模式,加强适龄妇女“两癌”筛查。全方位优化妇女发展环境,加大妇女平等就业、婚姻财产、文化教育、参与社会事务等权利和机会的保障力度,加强特殊困难妇女帮扶力度。深化妇女数字素养教育与技能培训。强化未成年人关爱保护,切实保障儿童生存权、发展权、受保护权和参与权。完善儿童医疗卫生服务体系,强化儿童疾病防治和心理健康服务,推进儿童友好建设,创建儿童安全环境,加强流动儿童、留守儿童和困境儿童福利保障。依法严惩侵害妇女儿童权益犯罪,持续开展打击拐卖妇女儿童犯罪、性侵犯罪等专项行动。
第二节 发挥青年生力军作用
优化青年成长环境,服务青年紧迫需求,维护青年发展权益,促进青年全面发展。加强爱国主义教育引导和实践养成,深化新时代中国青年科技创新、乡村振兴青春建功等行动,支持青年在各领域各方面工作中争当排头兵和主力军。关心关爱青年身心健康,实施青少年体育活动促进计划,完善青年心理健康服务体系。帮助青年解决求学工作、创新创业、婚恋生育、住房保障、社会融入等实际困难。完善青年群体利益表达和诉求响应机制,拓展青年有序参与基层治理渠道,引导青年有序参加政治生活和社会公共事务。推进校园暴力与学生欺凌防范治理专项行动,依法打击侵害青少年权益行为。
第三节 加强退役军人服务保障
持续完善退役军人组织管理体系、工作运行体系和政策制度体系,夯实服务保障基础。提高退役军人服务中心(站)服务保障水平和治理能力,强化专业化保障队伍建设。积极拓宽安置渠道,优化完善安置办法,健全军休人员接收安置机制,提高安置质量。健全“普惠+优待”的抚恤优待保障制度,动态调整抚恤优待标准。推进优抚事业单位改革创新发展。加强军人军属荣誉激励和权益保障,提高现役军人家属就业安置、子女教育优待水平。弘扬英烈精神,推动烈士纪念设施修缮与管护。
第四节 提升残疾人保障和发展能力
完善残疾人社会保障制度和关爱服务体系,促进残疾人事业全面发展。落实残疾人低保和特困供养政策,强化对重度残疾、多重残疾、一户多残等群体兜底保障。加强残疾预防和残疾人康复服务能力建设,逐步提高残疾人康复救助标准,强化残疾人康复专业技术人员培训,加强残疾人康复机构规范化管理,提升残疾人康复服务质量。深入实施“阳光家园计划”,加强残疾人托养照护服务。建立残疾人商业保险兜底保障制度,完善残疾人就业促进政策,提升残疾人职业教育。完善残疾人权益保障法律法规体系,维护残疾人合法权益。探索“全链条”无障碍环境建设,深入推动科技助残。

第十三篇 更好统筹发展和安全
建设更高水平平安青海
建设平安青海是中国式现代化青海实践的重要内容。坚定不移贯彻总体国家安全观,突出保障事关国家长治久安、经济健康稳定、人民安居乐业的重大安全,以高效能治理促进高质量发展和高水平安全良性互动,确保社会生机勃勃又井然有序。
第四十八章 加强维护国家安全能力建设
第一节 完善维护国家安全制度体系
增强维护国家安全的战略主动,巩固国家安全人民防线,提升稳疆固藏战略要地功能。把捍卫政治安全摆在首位,严格落实党委(党组)国家安全责任制,健全重点领域国家安全工作协调机制,提高应急应变效能。支持国防和军队现代化建设,加强国防建设军事需求提报和军地对接,推动交通、能源、信息等基础设施全面贯彻国防要求,增强重点城市一体化国家战略体系和能力保障功能,保障跨区域重要通道安全。优化军民融合体制机制。构建现代人民防空体系。深化国防动员能力和后备力量建设,推进国防动员与应急管理有机融合,加强重要方向和重点领域战略功能预置,强化平战结合转换。完善双拥工作机制,增强拥军支前效能。强化国防和国家安全教育。
第二节 提高能源安全保障能力
加强能源产供储销体系建设,确保能源供应安全稳定。加快释放煤炭产能,有序推进团鱼山一号井等大型煤矿建设,开展绿色智能矿山行动,打造千万吨级煤炭保供基地。统筹推进电源建设,提升电力稳定供应能力。实现柴达木盆地油气稳产稳供。做好能源保供中长期合同签订和履约监管,提升煤炭集疏运能力。加强政府可调度煤炭储备管理,完善煤炭储备体系。建立健全政府成品油、天然气储备管理制度,加强储备运营管理,做强服务青藏的油气储备供应保障基地。
第三节 加强战略性矿产资源勘查储备
优化矿产勘查与开发布局,加强矿产资源开采管理,建设战略性矿产资源储备基地。推进新一轮找矿突破战略行动,聚焦钾、锂、镍、钴、金、萤石等战略性和国家紧缺矿种,加大柴达木盆地、东昆仑、阿尔金、柴北缘等重点成矿区勘查力度。加强盐湖矿产资源勘查评价和增储,增强世界级盐湖产业基地建设的后备资源支撑。严格矿产资源开发准入,新建、改扩建一批大中型矿山,优化调整重点矿种矿山最低开采规模,鼓励多矿种综合开发。加强先进找矿勘查方法技术利用。构建战略性矿产储备体系,探索开展矿产品原材料储备。
第四十九章 有效防范化解重点领域风险
第一节 完善政府债务管理制度
健全地方政府债务风险管控机制,有效推动经济发展和债务管理良性循环。优化债务结构,合理控制债务规模,持续完善同高质量发展相适应的政府债务管理体系。健全全口径地方债务监测监管体系和防范化解隐性债务风险长效机制,强化多部门常态化协同监管,全面化解存量隐性债务,坚决遏制新增隐性债务。严格监督问责违规违法举债,健全“举债必问效”债务资金绩效管理机制。合理扩大政府专项债券投向领域和用作项目资本金范围,加强全生命周期管理,增强专项债收益覆盖。加大融资平台公司综合治理,压降融资平台数量和债务规模,推进融资平台改革转型。
第二节 强化地方金融风险防控
完善金融监管体系,统筹化解中小金融机构等风险,牢牢守住不发生系统性金融风险的底线。深化机构监管、行为监管、功能监管、穿透式监管、持续监管,强化央地监管协同,提高金融监管科技化水平。完善金融风险预警和处置体系,加强风险早期纠正硬约束,健全权责一致、激励约束相容的风险处置责任机制。充实化险资源,开展不良资产清收处置专项行动,支持金融机构稳妥有序开展资本补充。健全金融消费者保护机制,严厉打击非法金融活动,常态化开展“失联”“空壳”地方金融组织排查。有效防控大型企业债务违约、上市公司股权质押和企业资金链担保链等重点领域金融风险。
第三节 科学防控生态风险
完善生态安全工作协调机制,提升风险研判、监测预警、应急应对能力,形成全域联动、立体高效的生态风险防控体系。综合防范冰川退缩、冻土消融、融雪性洪水、高原湖泊水位上涨等引发的生态风险,建立与青藏高原生态保护相适应的自然灾害防治工程和非工程体系。健全生物安全防控和治理体系,加强生物技术及产品的环境风险检测、识别、评价和监测,强化外来入侵物种防控和野生动物疫源疫病防控。
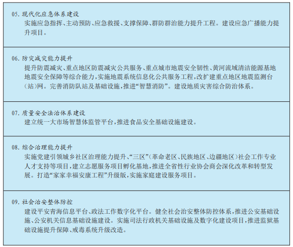
第五十章 提高公共安全治理水平
第一节 织密安全生产防护网
落实“三管三必须”要求,加强重点行业、重点领域安全监管,推进安全生产治理体系和治理能力现代化。健全党政同责、一岗双责、齐抓共管、失职追责安全生产责任体系,完善生产经营单位负责、职工参与、政府监管、行业自律和社会监督机制。健全安全生产风险排查整治和责任倒查机制,强化重大事故隐患排查整治,推动企业完善安全风险管理体系。开展安全生产治本攻坚,加强安全生产监管执法和专项整治,加快危化品、矿山、金属冶炼、道路交通、建筑施工等行业高风险工艺和装备淘汰更新,提升重要基础设施本质安全水平,有效防范遏制重特大事故。深化新行业新领域新业态安全监管和隐患整治。完善消防安全责任制,推进消防安全专项治理,强化高层建筑及学校、医院等重点场所消防安全。
第二节 提升应急救援能力
健全重大突发事件处置保障体系,一体提升减灾预防能力、抗灾设防能力、救灾保障能力,防范化解自然灾害风险。完善大安全大应急框架下应急指挥机制,建设“人防+技防+工程防+管理防”体系,健全分等级调度“叫应”“叫醒”机制。实施自然灾害防御能力提升工程,加强气象、地震、水文、地质灾害监测预报预警,提升全天候实时和短临监测预警能力。增强防灾减灾救灾和重大突发公共事件处置保障能力,加强国家综合性消防救援队伍和政府专职消防队建设,发展社会救援力量。实施基层应急管理能力提升行动,提高基层应消一体综合救援能力和全社会防灾避险能力。健全多元化应急物资储备和快速调拨投送机制。
第三节 强化食品药品安全监管
建立食品药品安全现代化治理体系,加强粮食从农田到餐桌、药品从实验到临床全链条全过程监管。深化食品药品安全党政同责,压实行业监管、属地管理、企业主体责任。完善食品药品安全数字化追溯体系,强化监测预警和风险源头管控,推动食品药品安全治理从事后处置向事前预防延伸。提升食品药品安全监管能力,强化高风险产品抽检抽查,加强“校园餐”等食品安全问题联合整治,推进药品、疫苗全生命周期管理,开展平台外卖等新业态食品药品安全监管和农村食品药品安全专项整治。建立主要食用农产品产地环境监测评价与安全区划制度,探索建立牛羊肉等大宗产品冷链运输全过程监管与应急保障机制。健全食品药品安全行政执法与刑事司法衔接工作机制,加强违法行为惩戒。
第五十一章 全面提升社会治理效能
第一节 创新社会治理体制机制
完善共建共治共享社会治理制度,构建全民参与、协同联动的治理生态。完善社会治理政策和法规规章体系,健全实施监督、成效评估等制度,加强社会治理工作跨部门统筹协调。建强社会工作者队伍,提高专业化服务水平。完善志愿服务制度和工作体系,加强志愿服务组织管理。加强社会组织培育管理,推动行业协会商会改革发展,拓宽社会组织参与社会治理渠道。健全社会心理服务体系和危机干预机制,壮大专业心理矫治队伍。完善村规民约、社会公约,深化家庭家教家风建设,有效治理婚丧嫁娶中的陋习问题。深化信访问题源头治理和信访积案化解行动,推进信访工作法治化。
第二节 完善基层社会治理体系
健全党组织领导的自治、法治、德治相结合的城乡基层治理体系,构建新时代“枫桥经验”青海实践新路径,推动矛盾纠纷源头化解、多元化解、有序化解。推进党建引领基层治理和基层政权建设,全面实施乡镇(街道)履行职责事项清单,健全村(社区)工作事项准入制度。优化基层服务管理力量配置,完善网格化管理、精细化服务、信息化支撑的基层治理平台,加强网上网下协同治理。畅通群众诉求表达、利益协调、权益保障通道,健全市民热线等公共服务平台功能。推进基层治理法治建设,引导群众积极参与、依法支持基层治理。推广“班玛经验”等社会治理模式,健全“街乡吹哨、部门报到、接诉即办”机制,推进综治中心规范化建设。加强城市特殊区域治理。
第三节 有效维护社会安全稳定
深化社会治安整体防控体系和能力建设,统筹推进圈层查控、单元防控、要素管控,推动社会治安综合治理。深化社会治安打击整治专项行动,健全扫黑除恶常态化机制,加大预防和打击破坏生态环境、电信网络诈骗、毒品犯罪等的力度。加强大型活动安保、群体性事件防范、治安重点人员稳控、社会面治安管控和重大风险防范。改进各类社会群体服务管理,完善利益关系协调、合法权益保障制度。强化未成年人违法犯罪预防和治理。全面准确贯彻宽严相济刑事政策,依法惩处违法犯罪,提升刑罚执行质效。构建完备的社区矫正监管教育体系,提高社区矫正工作规范化、精细化、信息化水平。
第五十二章 深化法治青海建设
第一节 全面推进科学立法和公正司法
完善党委领导、人大主导、政府依托、各方参与的立法工作格局,建设公正高效权威的司法制度。健全保证宪法全面贯彻实施制度体系,推进各项法规制定同宪法法律衔接协调,维护宪法权威和尊严。完善立法论证评估制度,探索建立立法快速响应机制,加强立法规划和立法审查,统筹立改废释。持续推进司法体制综合配套改革,深化审判权和执行权相分离,强化当事人、检察机关、社会公众对执行活动的全程监督。全面落实司法责任制,规范司法权力运行,加强司法制约监督,强化检察监督,提升司法公信力。推进法官、检察官队伍革命化、正规化、专业化、职业化建设。
第二节 强化法治政府建设
健全依法行政制度体系,强化行政执法监督机制和能力建设,提高政府行政效率和公信力。优化政府职责体系和组织结构,全面实行政府权责清单制度,推进政府机构、职能、权限、程序、责任法定化。加强行政规范性文件、重大行政决策合法性审查,全面落实行政规范性文件备案审查制度。健全综合行政执法工作体系,加强综合执法、联合执法、协作执法的组织指挥和统筹协调,稳妥推进基层综合行政执法。完善实质性化解行政争议机制,加强行政调解,做好行政复议。健全行政权力制约和监督体系,加强领导干部依法办事监督检查,完善综合性法治评价工作机制。
第三节 加快建设法治社会
优化公共法律服务供给,提升法律援助、公证、仲裁、司法鉴定等服务规范化水平,营造全社会崇尚法治、恪守规则、尊重契约、维护公正的良好环境。健全覆盖城乡的公共法律服务体系,加强公共法律服务平台建设。完善执法司法救助保护,加强公益诉讼。健全律师管理机制,加强执业管理监督。推进合作制公证机构规范发展,拓展创新公证服务领域。健全仲裁工作运行机制和内部监督制度,提升仲裁公信力。强化司法鉴定重点领域规范治理,促进司法鉴定管理与使用良性互动。开展“九五”普法,推进公民法治素养提升行动。完善法治人才培养机制。


第十四篇 加强规划实施保障
坚持把党的领导贯穿“十五五”规划组织实施各领域全过程,加快建立制度健全、科学规范、运行有效的规划体制,坚持和完善有效实施机制,充分发挥全省各族人民主动性和创造性,确保完成规划确定的各项目标任务。
第五十三章 坚持和加强党的全面领导
加强党对规划实施的全过程领导。深入学习贯彻习近平新时代中国特色社会主义思想,始终在思想上政治上行动上同以习近平同志为核心的党中央保持高度一致。严守政治纪律和政治规矩,完善习近平总书记重要讲话和重要指示批示精神以及党中央决策部署贯彻落实机制,做到政令畅通、令行禁止。坚持科学决策、民主决策、依法决策,落实民主集中制,增强把方向、管大局、作决策、保落实的能力。完善党领导经济社会发展的体制机制,加强对规划实施的统筹协调和指导推动,促进形成分工明确、协同联动、广泛参与的规划实施工作格局,确保上下贯通、执行有力。规划中期评估、总结评估和规划实施中的重大情况及时向省委请示报告。
营造风清气正的政治生态。坚持用改革精神和严的标准管党治党,坚决破除艰苦地区“特殊论”和“补偿心理”,推进作风建设常态化长效化。锲而不舍落实中央八项规定精神,驰而不息狠刹各种不正之风,深入开展整治形式主义为基层减负工作。加强对权力运行的制约监督,一体推进不敢腐、不能腐、不想腐,坚决打好反腐败斗争攻坚战、持久战、总体战。
发展社会主义民主政治。坚持党的领导、人民当家作主、依法治国有机统一,坚定不移走中国特色社会主义政治发展道路,巩固和发展生动活泼、安定团结的政治局面。坚持和完善人民代表大会制度,加强人大对“一府一委两院”的监督,支持和保障各级人大及其常委会依法行使职权,确保人民群众民主权利、合法权益得到维护和实现。坚持和完善中国共产党领导的多党合作和政治协商制度,加强人民政协专门协商机构建设,健全完善联系界别群众制度机制,提高建言资政和凝聚共识水平。坚持和完善基层民主制度,拓宽各类群体有序参与基层治理渠道,保障群众依法管理基层公共事务和公益事业。
激发干事创业的内生动力。鲜明树立重担当重实干重实绩选人用人导向,健全干部考核评价和容错纠错机制,推进领导干部能上能下常态化,大力选拔符合新时代好干部标准、堪当现代化新青海建设重任的优秀干部。强化教育培训和实践锻炼,有组织、有计划将干部特别是年轻干部放到改革发展稳定一线、艰苦复杂环境、关键吃劲岗位历练成长,进一步增强干部队伍推动高质量发展、服务群众、防范化解风险的本领。
第五十四章 健全经济社会发展规划制度体系
全面贯彻实施国家发展规划法。坚持依法制定规划、依法实施规划,加强国家发展规划法的学习宣传和贯彻实施。统筹推进发展规划领域地方性法规、地方政府规章和规范性文件立改废释工作,制定全省发展规划条例。贯彻落实发展规划法确立的各项制度规定,规范和加强各级人大及其常委会对法律实施的监督。
形成统一规划体系合力。强化发展规划的统领作用、空间规划的基础作用、专项规划和区域规划的支撑作用,构建定位准确、边界清晰、功能互补、统一衔接的规划体系。依据发展规划同步部署、同步编制、同步实施专项规划和区域规划。坚持下位服从上位、下级服务上级、等位相互协调,加强指标设置、任务安排和项目布局的协调联动和匹配统筹,促进各级各类规划各司其职、贯通衔接。
强化规划衔接落实机制。健全目录清单、编制备案、衔接协调等规划管理制度。规范各类规划衔接报审程序,报请省委、省政府批准的规划须经省政府发展改革部门与全省发展规划进行衔接,市州级发展规划须按程序报送省政府发展改革部门进行衔接并做好落实。因地制宜建立市州、县区全口径规划编制目录清单,精简数量、提高质量,避免交叉重复、增加基层负担。
第五十五章 完善规划实施机制
加强发展规划实施全周期管理。建立全流程规划实施推进机制,明确各项任务分工,对约束性指标和民生福祉、绿色生态、安全保障等领域任务,强化责任分解落实。细化规划重大工程项目清单,分类实施单体项目、打捆项目。健全规划实施监测评估机制,优化监测评估手段和方式,深入开展实施情况动态监测、中期评估和总结评估,根据监测评估情况及时调整工作重点、加强考核监督,提升规划的严肃性、权威性、约束力。
做好年度计划与发展规划的衔接。坚持短期目标与中长期目标相统筹,将发展规划确定的主要指标分解纳入年度指标体系并做好年度间平衡,滚动明确重大任务举措和重大工程项目实施的年度要求,形成“长期战略—发展规划—年度计划”的体系化推进和闭环落实机制,确保既定目标如期高质量实现。
强化要素支撑和政策协同。依据规划目标要求和发展形势,合理确定产业、区域等政策取向。完善规划衔接落实和政策统筹协调机制,发挥宏观政策取向一致性评估作用,促进各类政策协同发力。加强财政预算、政府投资、土地供应和人才供给等对发展规划的实施保障。坚持项目跟着规划走、资金和要素跟着项目走,优化存量资源配置和增量资源供给,推动发展规划确定的重大产业布局和工程项目落地实施。
第五十六章 广泛凝聚全社会力量
创新和丰富规划宣传解读形式,在全社会营造关心规划、自觉参与规划实施的良好氛围。巩固和发展最广泛的爱国统一战线,推动工会、共青团、妇联等人民团体增强政治性、先进性、群众性,注重深化桥梁纽带作用,充分发挥民主党派、工商联和无党派人士、新的社会阶层人士作用,加强党外代表人士队伍建设,最大限度凝聚起现代化新青海建设的磅礴力量。着力推进规划实施信息公开,及时展示规划实施成效,创新在规划实施中践行全过程人民民主的方式方法,鼓励引导市场主体、社会力量和人民群众积极参与和推进规划实施。
征程万里风正劲,重任千钧再出发。“十五五”时期现代化新青海建设的征程无比壮阔、前景无比光明,全省各族人民要更加紧密地团结在以习近平同志为核心的党中央周围,在省委的坚强领导下,坚定信心、感恩奋进,开拓创新、实干争先,奋力把中国式现代化青海实践推向前进!
名 词 解 释
1.“两屏三区多廊”生态安全格局:构建以三江源草原草甸湿地生态功能区和祁连山冰川与水源涵养生态功能区为核心的生态屏障,以河湟谷地丘陵生物多样性、泛共和盆地草原湿地、柴达木盆地荒漠湿地等生态功能区为支撑,柴达木地区、柴达木东部、日月山等多条生态廊道联通的“两屏三区多廊”生态安全格局。
2.“一江一河一湖”禁渔:指长江禁捕、黄河禁渔和青海湖封湖育鱼。
3.“一芯一环多带”生态旅游格局:“一芯”,即:立足西宁全省旅游集散中心、文旅消费中心、生态旅游产业中心、文化传承发展展示中心功能定位,发挥其青藏高原门户和青海生态旅游休整出发地功能,强化国际生态旅游目的地中心城市枢纽地位。“一环”,即:以京藏高速公路、西和高速公路、G341胶海(加西)公路作为环线交通主干,围绕青海湖全省生态旅游重要核心景区,连接互助、湟源、共和、乌兰(茶卡镇)、天峻、祁连、刚察、海晏等县特色文化旅游资源,构建环青海湖生态旅游精品环线。“多带”,即:按照全省特色文化旅游资源分布及交通条件,优化设计“丝路南线”“西望昆仑”“极目江源”“唐蕃古道”“清清黄河”“秘境热贡”“陶韵河湟”“北进祁连”等8条特色生态旅游带。
4.“00号”“五个1号”等交旅融合生态旅游景观道:“00号”即青海核心旅游廊道,主要串联青南地区主要旅游资源点。“五个1号”即唐蕃古道、祁连山、青海湖、昆仑山、柴达木等生态旅游景观道。
5.旅游项目“三证”管理机制:在准入环节严格落实旅游项目准入负面清单,严禁违法新增旅游景点、扩大景点规模,仅对符合空间管控要求和旅游发展规划的项目核发“准生证”。审批环节建立行业标准审批机制,核查项目选址、规模、建设内容与国土空间规划、生态环境分区管控等规划的符合性,动态更新手续办理清单,合法合规完成审批的项目方可获得“出生证”。监管环节强化全流域生态环境风险隐患排查整治,搭建生态一体化监测系统,对检查评估中发现的问题分类整改,经生态保护监测和服务质量测评达标后,核发“健康证”。
6.HACCP认证:即危害分析与关键控制点(HACCP)体系认证,是一种科学合理,针对食品生产加工过程进行过程控制的预防性体系,这种体系的建立和应用可保证食品安全危害得到有效控制,以防止发生危害公众健康的问题。
7.STC认证:即香港标准及检定中心(STC),作为香港首个独立、非牟利的检测、检验及认证机构,STC认证以权威第三方机构的身份,积极致力于为各类产品提供全面、公正、精准的检测与认证服务,广泛覆盖电子、电器、玩具、纺织、化工、轻工、建材等多个行业领域。
8.“1+2+N”绿色算力基地发展布局:“1”即加快建设西宁—海东智算、超算核心集群,支持数据中心由存储型向计算型转变;“2”即依托海西、海南清洁能源与可供开发荒漠化土地资源丰富优势,打造存算结合数据中心集聚区;“N”即其他地区结合实际,积极构建以县域为主的边缘算力供给体系。
9.高原康养:是基于高原医学派生出的一门新学科,全称为“高原健康养护学”,是充分利用1500米至2500米无低氧损伤风险的黄金海拔、特定气候、优良生态环境,通过低氧应激与特定训练激活提升人体生理机能,在防治肥胖、糖尿病、支气管哮喘等慢性疾病方面疗效显著,核心在于引高为健、变害为利、因地为宝、养护结合。
10.高原习服:是指平原或低海拔人群进入适度高原低氧环境后,通过间歇性“习服—适应”过程产生的代偿性生理变化,可激活人体机能、提升心肺血液功能、增强机体氧利用效率、改善新陈代谢。
11.3H高原认证:是基于青藏高原高海拔、强紫外线、极寒、低气压、低空气密度及干旱等极端自然环境构建的质量认证体系,涵盖2000米、3000米及4000米以上海拔梯度测试条件,应用于装备制造、工业消费品、农食产品和服务业领域,具有全球唯一性。
12.一轴双核四廊四通道八节点的“12448”综合立体交通运输网布局:“一轴”即甘肃—西宁—格尔木—新疆、西藏主轴交通带;“双核”即西宁综合交通枢纽、格尔木综合交通枢纽;“四廊”即敦煌—大柴旦—格尔木—拉萨的甘青藏廊道、库尔勒—格尔木—香日德—玛沁—久治—成都的新青川廊道、中卫—西宁—共和—玉树—昌都的甘青藏第二廊道、张掖—祁连—西宁—同仁—成都的甘青川廊道;“四通道”即敦煌—冷湖—格尔木—曲麻莱—治多—玉树—甘孜通道、那曲—杂多—玉树—石渠—达日—玛沁—同仁—循化—甘南通道、武威—门源—西宁—贵德—玛沁—达日—班玛—壤塘/色达通道、嘉峪关—德令哈—香日德—玛多—玉树—昌都通道;“八节点”即玉树、共和、德令哈、玛沁、同仁、茫崖、香日德、门源区域综合交通枢纽。
13.高高原机场群:高高原机场通常指海拔高度在2438米(8000英尺)及以上的机场,我省高高原机场群是指“1+9+N”民用机场体系,“1”即西宁曹家堡国际机场;“9”即格尔木、玉树巴塘、德令哈、花土沟、果洛玛沁、祁连、共和、黄南、囊谦等支线机场;“N”即多个通用机场。
14.“一脉相承、两屏保护、三区引领、五横五纵”高原现代化水网:“一脉相承”,承接国家水网中南水北调西线工程大动脉,加快构建青海省级水网,实现与国家骨干网的互联互通,增强水流调控能力;“两屏保护”,强化以国家公园为主体的三江源、祁连山自然保护区生态保护和修复,提升水源涵养能力,改善水生态环境,稳固“中华水塔”;“三区引领”,以河湟谷地区、柴达木盆地区、泛共和盆地区城镇化建设为依托,开源节流并重,优化水资源配置,增强水安全保障能力,引领全省高质量发展;“五横五纵”,以大通河、湟水干流、黄河干流、长江、柴达木内陆河等五大自然河湖水系为横,以引大济湟工程、引黄济宁工程、共和盆地及其外围水资源配置工程、柴达木盆地水资源配置工程、引通济柴工程等五大水资源配置工程为纵,构建“五横五纵”省级水网主骨架。
15.“昆仑英才”行动计划:指青海为深入实施人才强省战略,结合全省人才发展需求组织实施的省级人才计划,包括青海学者、高端创新创业人才、技术技能人才、乡村振兴人才、高层次教育教学人才、高层次卫生健康人才、高层次文化人才、企业经营管理骨干人才、科技领军人才等9个人才专项。
16.“西部之光”访问学者:指根据中央组织部、教育部、科技部、中国科学院下达的培养计划,从西部省区市和有关地区选派到中央和国家机关有关部委及东部地区所属研究机构、重点院校、医疗卫生机构、国有企业等单位研修的优秀青年专业技术人才。
17.青海家宴:青海省重点打造的省级餐饮文化品牌,源于2024年青海与香港的经贸交流创意,以高原绿色有机食材为基础,融合多元烹饪技艺,2025年6月发布《青海家宴服务总体指南》团体标准,构建国际、传统、民族、特色、乡村休闲、名吃集合六大菜式体系,规范食材、加工、服务和安全各环节,推动高原餐饮产业向标准化、品牌化、市场化转型,带动青海绿色有机农畜产品输出和餐饮消费升级。
18.避暑经济:依托高原冷凉气候这一稀缺生态资源,将青海“清凉”的自然条件转化为消费吸引力与经济增长动力的特色经济发展模式,通过全链条产品开发、服务提升和品牌营销,推动“避暑+”与文旅、康养、生态等业态深度融合,不仅吸引游客前来“纳凉”,更是通过丰富消费场景、延长游客停留时间,将“凉资源”打造为可持续的“热产业”。
19.康养经济:以适度海拔、特有生态环境、气候条件和民族医药资源为依托,通过康养产业带动“医、养、研、体、旅”多元业态融合发展,向全龄人群提供健康管理、康复疗养、休闲养老、养生保健等产品与服务所形成的综合性经济形态与产业体系。
20.“浪山”经济:依托青海优良生态资源、植根青海本土“浪山”休闲习俗发展起来的生态旅游新模式,通过规划引导和市场运作,将河滩、林地等改造为精品露营基地,融入民俗、非遗、体育等元素,拓展“吃住行游购娱”产业链。
21.“青海好物”:青海省落实农产品品牌化与电商发展政策打造的公共服务品牌,通过设立实体选品中心和电商孵育中心,梳理推广青海滋补佳品、高原生鲜、非遗文创等八大类上百款特色产品。
22.“双百助企便民”精品活动:青海省推进县域商业体系建设开展的专项行动,核心是“打造百家精品商业网点”、改造提升百家精品便民店,通过供应链下沉改造乡村便民店,拓展“商交旅”融合功能,采用“先建后补”政策支持,实现每县(市、区)1—5家精品商业网点、每行政村不少于10家精品便民店,满足群众品质化消费需求。
23.“一轴两核多点”现代物流空间布局:“一轴”指贯通海东、西宁、德令哈、格尔木、茫崖,并向甘肃(兰州)、新疆(库尔勒)两端延伸的丝路通道物流发展轴;“两核”指打造服务全省、面向西北、联通全国、辐射“一带一路”和西部陆海新通道的西宁商贸服务型国家物流枢纽、格尔木陆港型国家物流枢纽;“多点”指以德令哈、大柴旦、都兰、茫崖、共和、玉树、玛沁、久治、同仁、海晏等城镇为重点,建立全域覆盖、普惠共享的城乡物流配送节点。
24.“一核三区、两轴一带”区域协调发展新格局:“一核”即西宁—海东都市圈全省高质量发展带动核,“三区”即柴达木盆地低碳循环发展区、泛共和盆地绿色发展区、三江源和祁连山保护发展区,“两轴”即兰青铁路—青藏铁路—格库铁路东西丝路通道经济发展轴、兰新高铁—西宁至成都铁路南北陆海通道协作发展轴,“一带”即沿黄河生态保护与特色产业发展带。
25.“一圈两区多点”城镇化空间格局:“一圈”即西宁—海东都市圈,“两区”即柴达木盆地城镇区、泛共和盆地城镇区,“多点”即玉树、玛沁等重点生态功能区城镇。
26.“五个认同”:增强各族群众对伟大祖国、中华民族、中华文化、中国共产党、中国特色社会主义的认同。
27.“十进”:是指铸牢中华民族共同体意识工作进机关、进企业、进群团、进学校、进乡村、进社区、进市场、进景区、进网络、进宗教活动场所。
28.“十项行动”:是指基层组织“领头雁”能力提升“强基”行动,各族青少年交流“育苗”行动,各族群众互嵌式发展“共富”行动,民营企业和农牧区致富带头人“增智”行动,专业技术人才和技术能人“充电”行动,先进模范人物考察疗养“增荣”行动,文化艺术交流“润心”行动,宗教界人士国情教育“凝心”行动,旅游促进各民族交往交流交融“搭桥”行动,城市少数民族流动人口跨区域服务管理“和乐”行动。
29.“双通”人才:是指精通宗教经典教义、精通中华优秀传统文化的高层次人才。
30.“双优计划”“双高计划”:“双优计划”指建设国家级优质中等职业学校和优质专业群;“双高计划”指建设一批引领改革、支撑发展、中国特色、世界水平的高等职业学校和骨干专业(群)。
31.“青海e就业”:是青海人社部门深入贯彻党中央和省委省政府决策部署,依托信息化平台优势、系统整合内外部资源、全面提升就业服务效能,为推动实现高质量充分就业,创新打造的特色服务品牌。其中“e”蕴含四层核心含义,“易”,即让广大劳动者在青海求职就业更加容易便捷;“宜”,旨在构建覆盖劳动者职业生涯的终身服务体系,营造良好就业生态;“网”(Internet),依托互联网信息化平台,提供高效便捷的人社服务;“拓”(Extend),通过跨部门政策、数据与服务协同,推动形成“大就业”工作格局。
32.“班玛经验”:2013年省委启动实施班玛县集中整治工作,以解决省际交界地区突出问题为关键,在社会治安、基层组织、干部作风、宣传引导、寺庙管理等8个重点领域集中攻坚,形成了以人为本、管理和服务并重、“管脑子”与“管肚子”同步共进等为核心的涉藏州县县域社会治理的典型成功经验。

