湖北省国民经济和社会发展第十四个五年规划和2035年远景目标纲要
本纲要根据《中共湖北省委关于制定全省国民经济和社会发展第十四个五年规划和二〇三五年远景目标的建议》编制,主要阐明全省发展战略意图,明确政府工作重点,引导规范市场主体行为,是我省开启全面建设社会主义现代化国家新征程的宏伟蓝图,是全省人民加快“建成支点、走在前列、谱写新篇”的行动纲领。
第一章 全面建成小康社会
开启全面建设社会主义现代化国家新征程
“十四五”时期是我省全面建成小康社会之后,乘势而上开启全面建设社会主义现代化国家新征程的第一个五年,也是谱写新时代湖北高质量发展新篇章的关键五年。进入新发展阶段,发展不平衡不充分仍然是我省最大的实际,抓发展仍然是第一要务,必须坚持以习近平新时代中国特色社会主义思想为指导,深入贯彻落实习近平总书记考察湖北、参加湖北代表团审议时的重要讲话精神,胸怀“两个大局”,贯彻新发展理念,服务构建新发展格局,加快“建成支点、走在前列、谱写新篇”进程,以疫后重振和高质量发展的实际成效体现湖北担当、展现湖北作为。
第一节 决胜全面建成小康社会取得决定性成就
“十三五”时期我省发展极不寻常、极不平凡。面对异常严峻复杂的外部环境和艰巨繁重的改革发展稳定任务,在以习近平同志为核心的党中央坚强领导下,省委、省政府团结带领全省人民深入学习贯彻习近平新时代中国特色社会主义思想,坚决贯彻落实党中央、国务院决策部署,全省经济社会发展取得新的重大成就。
综合实力提档升级。地区生产总值相继迈过3万亿元、4万亿元大关,人均地区生产总值突破1万美元。产业结构实现了由“二三一”到“三二一”的历史性转变。创新能力持续提高,数字经济蓬勃发展,“光芯屏端网”产业集群影响力明显提升。市场活力不断增强,市场主体达到571万户。基础设施建设实现大跨越,鄂北水资源配置工程一期、汉十高铁、天河机场三期等一批标志性项目建成投用,“四好农村路”建设和农村电网改造升级任务圆满完成。
脱贫攻坚取得历史性成就。全省581万贫困人口全部脱贫,37个贫困县全部摘帽,4821个贫困村全部出列,消除了绝对贫困和区域性整体贫困,易地扶贫搬迁安置31.84万户88.23万人,彻底改变了贫困地区面貌,改善了生产条件,提高了群众生活质量。
城乡区域发展更加协调。中心城市和城市群带动作用逐步增强,武汉市获批建设国家中心城市,武汉城市圈一体化进程加快。市州竞相发展,襄阳、宜昌加快建设省域副中心城市。城镇化质量不断提高,常住人口城镇化率达到59%。县域经济加快发展,全国县域综合发展百强县(市)增加到7个。乡村振兴战略大力推进,美丽乡村建设进展加快,城乡融合发展稳步推进。
改革开放持续深化。重点领域和关键环节改革纵深推进,优化营商环境取得积极进展,“互联网+放管服”改革成效显著,非行政许可审批事项全面取消,机构改革取得重大成效,省域治理效能明显提升。积极融入共建“一带一路”,对外开放不断扩大,货物进出口总额年均增长8.7%。
生态环境加快改善。长江大保护“双十工程”和“四个三”重大生态工程扎实推进,污染防治攻坚战和“绿满荆楚”行动取得明显成效,全省国考断面水质优良比例提高到91.2%,13个国考城市PM2.5平均浓度比2015年下降40.3%,全省森林覆盖率提高到42%。资源利用更加高效,单位生产总值能耗比2015年下降18%。实现河(湖)长制全覆盖,神农架国家公园体制试点顺利推进,丹江口库区一库清水持续北送。
社会事业全面进步。民生福祉不断增进,城镇累计新增就业441.8万人,城乡居民收入比2010年翻一番。卫生健康服务能力稳步提升,疾控体系改革步伐加快。教育事业全面发展。社会保障体系不断完善,基本养老保险参保率超过90%,医保覆盖面达到95%。保障性安居工程惠及700余万城乡居民。文化事业和文化产业繁荣发展,公共文化服务水平不断提升。第七届世界军人运动会成功举办,全国文明城市增加到10个。
疫情防控取得决定性成果。面对突如其来的新冠肺炎疫情,在习近平总书记亲自指挥、亲自部署和党中央坚强领导下,全省统筹推进疫情防控和经济社会发展,奋力打好疫情防控阻击战和疫后重振经济发展战、民生保卫战,武汉保卫战、湖北保卫战取得决定性成果,经济社会秩序全面加快恢复。英雄的武汉人民、湖北人民为阻断疫情蔓延作出了巨大牺牲,为全国抗疫斗争取得重大战略成果作出了湖北贡献,生动诠释了中国精神、中国力量、中国担当。
五年发展成就为我省开启全面建设社会主义现代化国家新征程奠定了坚实基础。受新冠肺炎疫情影响,“十三五”规划部分指标没有完成,但疫情影响的是我省经济发展的节奏而不是趋势,我省经济长期向好的基本面没有改变,多年积累的综合优势没有改变,在国家和区域发展中的重要地位没有改变。
第二节 新发展阶段面临的机遇和挑战
中华民族伟大复兴战略全局和世界百年未有之大变局历史性交汇、相互作用、相互激荡是最鲜明的时代特征。“十四五”时期,站在“两个一百年”奋斗目标历史交汇点上,我省仍然处于重要战略机遇期,但机遇和挑战都有新的发展变化。从国际看,世界百年未有之大变局加速演进,国际环境日趋复杂,不稳定性不确定性明显增加,新冠肺炎疫情影响广泛深远,经济全球化遭遇逆流,国际经济、科技、文化、安全、政治等格局都在发生深刻调整,世界进入动荡变革期。从国内看,我国已转向高质量发展阶段,制度优势显著,治理效能提升,社会大局稳定,经济长期向好,市场空间广阔,发展韧性强劲,以国内大循环为主体、国内国际双循环相互促进的新发展格局加快构建。
国内外环境深刻变化给我省带来新的机遇,也带来新的挑战。国际力量对比深刻调整,我国国际影响力、感召力、塑造力明显增强,有利于我省加快“走出去”参与全球价值链和市场布局,同时也面临对外贸易、跨境投资、国际合作等不确定性增加的挑战。新一轮科技革命和产业变革深入发展,我国大力推进科技创新催生新发展动能,有利于我省充分发挥产业基础和创新资源优势,加快发展以“光芯屏端网”为代表的新兴产业,补齐具有战略性、全局性的核心产业链,打造我省产业竞争新优势,同时也面临科技创新支撑不足、核心技术“卡脖子”等挑战。我国加快构建新发展格局,有利于我省发挥承东启西、连接南北的区位优势,在畅通产业循环、市场循环、经济社会循环中发挥更大作用,同时也面临国内区域板块竞争更加激烈的挑战。我省经济实力、科技实力不断增强,更有能力、更有条件应对各类风险挑战和解决突出问题,同时,发展不平衡不充分仍然是我省最大的实际,创新驱动能力不够强,开放型经济发展水平不够高,城乡区域发展不够协调,生态环境改善任重道远,民生保障还存在短板,社会治理还有弱项,作为全国疫情最重、管控时间最长、冲击影响最大的省份,疫后重振和高质量发展面临较多困难。
“十四五”时期,我省处于战略机遇叠加期、政策红利释放期、发展布局优化期、蓄积势能迸发期、省域治理提升期,机遇大于挑战,前景十分广阔。党中央支持湖北一揽子政策提供强力支撑,伟大抗疫精神正转化为推动发展的强大动力,全省上下要立足“两个大局”,深刻认识我省发展环境面临的新变化,增强机遇意识和风险意识,充分发挥湖北经济大省、科教大省、生态大省、农业大省优势,抢时间、抢机遇、抢要素,准确识变、科学应变、主动求变,保持战略定力,扎实办好自己的事,以自身发展的确定性应对外部环境的不确定性,努力在危机中育先机、于变局中开新局。
第三节 二〇三五年远景目标
中共湖北省委十一届八次全会描绘了未来五年以及到二〇三五年我省经济社会发展的宏伟蓝图。展望二〇三五年,我省将基本实现社会主义现代化。经济实力、科技实力、综合实力大幅跃升,人均生产总值达到中等发达经济体水平,新型工业化、信息化、城镇化、农业现代化基本实现,现代化经济体系基本建成,形成与建设成为中部地区崛起重要战略支点、在转变经济发展方式上走在全国前列相适应的综合实力和战略功能。科技创新能力大幅提升,跻身全国创新型省份前列。现代流通体系支撑有力,市场枢纽功能更为强劲。都市圈经济、县域经济、块状经济实力大幅增强,城乡区域发展差距进一步缩小。城乡居民素质和社会文明程度显著提升,文化软实力明显增强,基本公共服务实现均等化。中等收入群体比例明显提高,人民生活品质显著改善,共同富裕迈出坚实步伐。广泛形成绿色生产生活方式,生态环境根本好转,美丽湖北基本建成。省域治理体系和治理能力现代化基本实现,文明湖北、平安湖北、清廉湖北建设达到更高水平,法治湖北、法治政府、法治社会基本建成。
第四节 “十四五”时期经济社会发展总体要求
推动我省“十四五”经济社会发展,必须牢牢把握进入新发展阶段、贯彻新发展理念、构建新发展格局的丰富内涵和实践要求,切实贯彻落实好《中共湖北省委关于制定全省国民经济和社会发展第十四个五年规划和二〇三五年远景目标的建议》。
一、指导思想
高举中国特色社会主义伟大旗帜,深入贯彻党的十九大和十九届二中、三中、四中、五中全会精神,坚持以马克思列宁主义、毛泽东思想、邓小平理论、“三个代表”重要思想、科学发展观、习近平新时代中国特色社会主义思想为指导,肩负起习近平总书记和党中央赋予湖北的历史使命,统筹推进“五位一体”总体布局,协调推进“四个全面”战略布局,坚持新发展理念,坚持稳中求进工作总基调,以推动高质量发展为主题,以深化供给侧结构性改革为主线,以改革开放创新为根本动力,以满足人民日益增长的美好生活需要为根本目的,统筹发展和安全,加快建设现代化经济体系,服务构建新发展格局,打造国内大循环重要节点和国内国际双循环战略链接,推进省域治理现代化,实现经济行稳致远、社会安定和谐,努力把湖北建设成为中部地区崛起重要战略支点,在转变经济发展方式上走在全国前列,奋力谱写新时代湖北高质量发展新篇章,为全面建设社会主义现代化开好局、起好步。
二、基本原则
“十四五”时期我省经济社会发展必须遵循以下原则:
坚持党的全面领导。落实党把方向、谋大局、定政策、促改革的要求,完善各级党委领导经济工作体制机制,提高贯彻新发展理念、服务构建新发展格局的能力和水平,确保党中央决策部署不折不扣贯彻落实。
坚持以人民为中心。做到发展为了人民、发展依靠人民、发展成果由人民共享,办好民生实事,促进社会公平,不断实现人民对美好生活的向往,朝着共同富裕方向稳步迈进。
坚持新发展理念。更加坚定自觉地把创新、协调、绿色、开放、共享理念贯穿发展全过程和各领域,转变发展方式,努力实现更高质量、更有效率、更加公平、更可持续、更为安全的发展。
坚持改革开放创新。坚定不移吃“改革饭”、走“开放路”、打“创新牌”,推进更深层次改革、更高水平开放、更大力度创新,破除制约高质量发展、高品质生活、高效能治理的体制机制障碍,持续增强发展动力和活力。
坚持系统观念。强化前瞻性思考、全局性谋划、战略性布局、整体性推进,着力固根基、扬优势、补短板、强弱项,注重防范化解重大风险挑战,实现发展质量、结构、规模、速度、效益、安全相统一。
三、主要目标
锚定二〇三五年远景目标,统筹考虑我省的发展阶段、环境、条件,今后五年努力实现以下主要目标:
综合实力迈上新台阶。全省经济总量跨越6万亿元。经济结构更加优化,现代产业体系基本建立,市场枢纽功能进一步增强,初步建成全国重要的科技创新中心、先进制造业中心、商贸物流中心和区域金融中心。研发经费投入不断增长,创新驱动发展走在全国前列。产业基础高级化、产业链现代化水平显著提升,制造强省、质量强省建设实现新突破。现代服务业提速升级,驱动能力明显增强。现代农业提质增效,农业强省建设取得明显成效。中心城市和城市群发展能级进一步提升,县域经济、块状经济竞相发展,城乡区域发展协调性不断增强。
改革开放赢得新优势。产权制度和要素市场化配置等重要领域、关键环节改革取得重大进展,市场化法治化国际化营商环境水平显著提升,努力建成审批事项最少、办事效率最高、投资环境最优、企业获得感最强的省份之一。开放型经济突破性发展,跨区域合作深度拓展,内陆开放新高地基本形成。
社会文明程度达到新高度。社会主义核心价值观更加深入人心,人民群众思想道德素质、科学文化素质和身心健康素质明显提高,诚信守法、向上向善的社会氛围更加浓厚。文化强省、体育强省建设持续深化,公共文化服务体系和文化产业体系更加健全,文化和旅游产业成为重要支柱产业,优秀文化产品不断涌现,文化软实力不断增强。
生态文明建设取得新成效。国土空间开发保护格局不断优化,“三江四屏千湖一平原”生态格局更加稳固,“水袋子”“旱包子”问题有效解决。长江经济带生态保护和绿色发展取得显著成效,资源能源利用效率大幅提高,主要污染物减排成效明显,生态环境持续改善,生态文明制度体系更加健全,城乡人居环境明显改善。
民生福祉达到新水平。实现更加充分更高质量就业,居民收入增长和经济增长基本同步,分配结构明显改善,中等收入群体持续扩大。基本公共服务均等化水平明显提高,多层次社会保障体系更加健全,全民受教育程度不断提升,疾控体系改革和公共卫生体系建设的“湖北样板”加快建成。脱贫攻坚成果巩固拓展,乡村振兴战略全面推进。
省域治理效能得到新提升。社会主义民主法治更加健全,社会公平正义进一步彰显。廉洁政府建设不断加强,行政效率和公信力显著提升。防范化解重大风险和应急处置能力明显增强,自然灾害防御水平明显提升。党建引领的共建共治共享的社会治理格局和自治法治德治相结合的基层治理体系基本形成,省域治理体制机制更加完善。

第二章 坚持创新第一动力 增强发展新动能
坚持把创新摆在事关发展全局的核心位置,围绕“四个面向”,深入实施科教兴省战略、人才强省战略、创新驱动发展战略,围绕产业链部署创新链,围绕创新链布局产业链,提高“钱变纸”“纸变钱”能力,加快建设科技强省。
第一节 加强区域创新体系建设
优化全省区域创新布局和创新要素配置,加快构建融通协作的区域创新共同体,释放协同创新聚变效应,打造具有全国重要影响力的全域创新体系。
一、打造科技创新策源地
以东湖国家自主创新示范区为核心,瞄准科技前沿,集中布局大科学装置,加快建设顶尖研究型大学,引进一批高水平科研机构和创新团队,建成一批前沿交叉研发平台,深度融入全球创新网络,争创武汉东湖综合性国家科学中心,建设具有全球影响力的科技创新策源地,将“中国光谷”打造成“世界光谷”。推动武汉创建国家科技创新中心,优化提升科技创新核心功能,支撑引领长江经济带、中部地区崛起等国家战略实施,加快打造全国战略性新兴产业集聚区、创新驱动发展示范区和长江中游协同创新的核心支撑区,提升湖北在国家战略科技力量布局中的地位。
二、建设基础研究重大平台
加强基础研究,优化学科布局和研发布局,完善共性基础技术供给体系,提升全省源头创新能力。谋划建设重大科技基础设施,强化设施布局的实用性和开放性,全面提升现有设施性能,推进新建设施的预研预制,实现更多“从0到1”的突破。重组全省实验室体系,加快形成布局合理、治理高效、创新能力强的专业化分工格局,支撑全省重大产业和优势学科发展。面向重大战略需求,统筹高校、科研院所和企业优势科研力量,建设一批湖北实验室,争创国家实验室。加强与中国科学院、高校院所战略合作,加快中科院东湖科学中心等建设。
三、加强区域协同创新
围绕产业布局优化创新布局,加快建设若干创新特色突出、服务功能完备的创新发展示范区。高水平建设光谷科技创新大走廊,强化“光芯屏端网”、大健康等产业链创新链协同,带动鄂州、黄石、黄冈、咸宁创新发展,打造武汉城市圈创新共同体。推进襄阳建设汉江流域区域性创新中心,以汽车、装备等领域为突破口,搭建开放创新平台,完善创业服务体系,联动十堰、随州先进制造业创新发展。推动宜昌建设长江中上游区域性创新中心,以绿色化工、生物医药等产业为重点,建设若干共性技术研发和科技成果转化服务平台,联动荆州、荆门化工产业转型升级和绿色发展。布局建设一批创新型城市、创新型县(市)和新兴产业基地,建设环大学创新经济带、各级各类开发区等创新生态圈,完善创新服务和产业培育体系,探索各具特色的创新发展新路径,成为区域创新驱动发展的重要载体。
第二节 加快突破关键核心技术
坚持需求导向,聚焦全省重点产业的高端领域、关键环节,集中突破一批制约产业转型升级的关键核心技术,提高创新链整体效能。
一、推动关键核心技术攻关
打好关键核心技术攻坚战,探索形成社会主义市场经济条件下新型举国体制湖北路径。实施关键核心技术攻关工程,围绕三维存储芯片、硅光芯片、新型显示材料、高端医学影像设备等重点领域,加强产业链上下游协同,推动“临门一脚”关键技术产业化,实现率先突破。实施科技重大专项,以新能源和智能汽车、新一代信息技术、生物技术、装备制造、新材料、绿色环保等产业为重点,通过“揭榜挂帅”等方式,攻克一批“卡脖子”关键技术,填补国内空白。前瞻布局未来网络、量子信息、生命健康、生物育种、前沿材料、空天科技、海洋科技等领域,以应用开发牵引基础研究,推进颠覆性技术研发,抢占未来产业发展制高点。
二、推进自主创新产品应用
完善重大项目牵引的自主创新产品应用政策体系,建立更加弹性包容的创新技术准入制度,加速创新成果转化应用和国产化替代。实施国产化应用示范工程,加速国产芯片、软件、终端等产品在政府机关和金融、能源、通信等重点领域应用,推进自主产品在更多领域、更大范围形成创新生态。制定首台(套)重大技术装备支持政策,建立“首购首用”风险补偿机制。创新药物推荐目录管理,推动创新药物进入医疗保障体系。聚焦5G、人工智能(AI)、区块链、大数据、虚拟现实等技术创新应用,探索企业提需求、政府来搭台、协同建场景的模式,有序开放数字技术场景供给,打造5G+、AI+、区块链+等应用场景示范标杆。
第三节 强化企业创新主体地位
加快建立产学研深度融合的技术创新体系,支持大中小企业和各类主体融通创新,推动企业成为技术创新决策、研发投入、科研组织和成果转化的主体。
一、激励企业加大研发投入
全面落实鼓励创新的普惠性财税政策,加大企业研发投入加计扣除、研发设备加速折旧等政策落实力度。更多运用财政后补助、间接投入、税收优惠等方式,引导企业加大应用基础研究、技术研发与集成、成果中试熟化与产业化的研发投入。实施高新技术企业成长培育行动计划,优化认定工作机制,力争每年高新技术企业数量增长10%以上。深化企业与高校院所产学研合作,推动规上企业研发活动全覆盖。完善国有企业经营业绩考核办法,加大创新转型考核权重。支持创新型中小微企业成长为创新重要发源地。
二、支持企业建立高水平研发机构
促进各类创新要素向企业集聚,依托龙头企业建设一批既能开展基础研究,又能支撑产业创新的企业研究院,形成完善的技术创新体系。加强产业创新中心、制造业创新中心、技术创新中心、工程研究中心等产业创新平台建设,构建高效协作创新网络,推动关键核心技术攻关。组织产学研、上下游企业共建创新联合体,加强产业链协同创新,推进产学研用一体化。加快发展新型研发机构,健全技术创新需求市场发现机制,促进成果转化和产业孵化。支持企业建立海外研发中心、共建联合实验室和研发基地,加强创新合作国际化。
三、完善企业创新服务体系
着力打造“双创”升级版,健全服务企业创新创业的功能型平台。加快财政投入的科研基础设施向创新创业中小企业开放,推进大型科研仪器设备资源开放共享,探索建立设备仪器所有权与经营权分离机制,引入专业机构进行社会化服务。推进企业孵化器、众创空间、大学科技园建设,完善“双创”示范基地发展机制,加快向融通、精益、国际化方向发展。大力发展研究开发、技术评估、检验检测认证、科技咨询等科技服务。支持创新创业服务机构国际化发展,为企业引进人才、开展国际技术合作提供专业、便捷服务。

第四节 释放人才创新创业活力
牢固确立人才引领发展的战略地位,贯彻尊重劳动、尊重知识、尊重人才、尊重创造方针,深化人才发展体制机制改革,围绕产业发展全方位培养、引进、用好人才,加快构筑创新创业人才高地。
一、加强高水平人才队伍培养
完善人才培养体系,以人才集聚促进产业发展,以产业发展集聚更多人才。尊重人才成长规律,培养造就一批具有国际水平的战略科技人才、科技领军人才、创新团队,构建完备的人才梯次结构。发挥重大科技计划和人才工程引导作用,打造一批高水平创新人才和团队,培养一批优秀青年科技人才后备军。加强博士后人才队伍建设,推进实施博士后人才倍增计划。充分发挥企业家在技术创新中的重要作用,优化企业家成长环境,加快培养具有国际视野、精通现代企业管理、具有创新精神的企业领军人才。大力弘扬工匠精神,实施知识更新工程、技能提升行动,培育、选拔一大批高水平工程师和高技能人才。
二、着力引进高层次人才
推行人才引进新模式,逐步由聚焦个人向聚焦团队转变。实施“楚才引领计划”,积极推进重大人才工程项目,重点支持企业引进培育一批核心技术人才、产业领军人才、高技能领军人才。着力引进全球诺贝尔奖获得者、院士等高端人才团队,支持其开展基础科学研究。探索以离岸创新基地、联合实验室等方式,柔性引进国内外高层次人才。创新招才引智工作机制,充分发挥企业主体作用,更好发挥驻外机构、群团和社会组织的桥梁纽带作用。滚动实施“我选湖北”计划,吸引优秀大学生在鄂就业创业。建立“楚才卡”制度,完善安居、子女教育、医疗、社保等人才保障政策,提升综合服务水平。
三、激励人才各展其能
大力弘扬新时代科学家精神,建立健全科研诚信制度和信用管理体系,着力营造风清气正的科研环境。创新人才评价机制,建立健全以创新能力、质量、实效、贡献为导向的科技人才评价体系,形成有利于科技人才潜心研究和创新的制度环境。注重个人评价和团队评价相结合,尊重和认可团队所有参与者的实际贡献。完善以知识、技能、管理等创新要素参与利益分配的激励机制,让各类人才得到合理回报。探索建立高校院所、研发机构、企业科研人员“双跨”机制,促进人才合理流动。
第五节 深入推进科技体制改革创新
深化全面创新改革试验,加快构建与创新驱动发展要求相适应的新体制、新模式,力争在科技成果转化、科技管理、科技金融、知识产权保护等领域取得新突破。
一、加速科技成果转化
创新科技成果转化机制,推进大学校区、产业园区、城市社区“三区融合”,加快科技成果就地转化。推进“联百校、转千果”科惠行动,建立市州与高校科技成果转化合作长效机制。全面落实职务科技成果转移转化激励制度,推进职务科技成果所有权和长期使用权改革。鼓励高校、科研院所设立技术转移机构、聘用技术经纪人,推进科技成果转移转化。推行财政科研项目成果限时就地转化制度。健全科技成果供需信息共享机制,加强与企业技术创新需求的有效对接。完善湖北技术交易大市场,打造“互联网+技术转移”服务平台,为科技成果转化提供全过程服务。
二、深化科技体制改革
加快科技治理体系建设,推动政府科技职能从“研发管理”向“创新服务”根本转变。持续稳定增加财政对创新领域的投入,优化科技投入结构,逐步加大基础研究和前沿科技研发投入力度。改进科技项目组织管理方式,建立面向需求的项目遴选机制、激励竞争的组织实施机制和精简高效的过程管理机制。改革和创新科研经费使用与管理方式,更大激发科研人员创新创造活力。探索建立以信任为前提的顶尖科学家负责制,赋予充分的人财物自主权和技术路线决定权。完善科技评价机制,深入推进科技“三评”制度改革,加快建立科学分类、合理多元的科研绩效评价机制。构建开放导向的科技创新合作机制,促进国际合作。加强科普工作,营造崇尚创新的社会氛围。
三、完善金融支持创新体系
实施科技金融服务“滴灌行动”,建立全链条、全周期的科技金融服务体系。加大天使投资力度,设立省级天使投资母基金,引导社会资本组建天使投资基金群,强化对创新成果在种子期、初创期的投入。完善和落实创业投资优惠政策,吸引更多创投机构落地湖北,投资湖北科技企业和科技成果转化项目。扩大科技金融信贷投放,加强“政投贷担保”协同,为科技型企业提供增值增信和融资服务。支持保险机构开展科技保险产品创新,探索开发科技企业创业保险,建设高水平武汉科技保险示范区。推动符合条件的科技企业在多层次资本市场融资。创新金融支持方式,探索为企业技术创新和成果转化提供股权债权相结合的融资服务模式。
四、加强知识产权保护应用
加大知识产权保护力度,加快构建司法审判、行政执法、多元调解、商事仲裁、法律服务、社会监督、行业自律为一体的知识产权多元保护体系。加强知识产权信用监管,建立知识产权侵权查处快速反应机制,推广知识产权民事、刑事、行政案件“三合一”审判,推动设立武汉知识产权法院。实施重点企业知识产权海外护航工程,探索建立知识产权涉外应对和援助机制。加强知识产权创造、运用、管理和服务,打造知识产权全领域、全链条、一站式公共服务平台。实施高价值知识产权培育工程、知识产权运用示范工程,大力创造基础型、原创型、高价值专利,强化知识产权对新兴产业培育的引领作用。
第三章 发展壮大实体经济 加快构建现代产业体系
坚持把发展经济着力点放在实体经济上,推进科技创新、现代金融、人力资源等要素向实体经济集聚协同,加快形成战略性新兴产业引领、先进制造业主导、现代服务业驱动的现代产业体系。
第一节 深入推进制造强省建设
保持制造业比重基本稳定,巩固壮大实体经济根基,加快发展先进制造业,推进产业基础高级化和产业链现代化,推动湖北制造向质量效率型、高端引领型转变,制造强省建设走在全国前列。
一、提升产业链供应链现代化水平
实施产业基础再造工程,补齐产业链供应链短板。以重点行业转型升级、重点领域创新发展需要为导向,聚焦市场需求量大、质量性能差距大、对外依赖程度高的核心基础零部件、核心电子元器件、工业基础软件、关键基础材料、先进基础工艺等,组织协同攻关和应用示范。
实施产业链提升工程,锻造产业链供应链长板。建立重点产业链“链长制”,分行业做好供应链顶层设计和精准施策,推动产业链优化升级。以信息网络、汽车及零部件、生物医药等产业链为重点,引导优势企业兼并重组,提升产业链控制力和主导能力。聚焦集成电路、新型显示、智能终端等产业链,加快补齐缺失环节,打造新兴产业链。建立产业链外迁风险预警和应对机制,提升产业链安全保障能力,留住核心企业和关键环节。
实施技改提能工程,推动产业链迈向中高端。全面推进新一轮技术改造升级,力争技改投资占工业投资比重达到45%以上。加快智能化改造,推进智能工厂和数字化车间建设,实现生产过程透明化、生产现场智能化、工厂运营管理现代化。推进绿色化改造,构建绿色制造体系,推动清洁生产,加快发展再制造产业。大力发展服务型制造,开展两业融合试点,推动先进制造业和现代服务业双向深度融合。
二、调整优化制造业结构
加快重点行业结构调整。发挥汽车整车产能和零部件配套优势,促进协同发展,打造万亿级汽车产业集群。优化装备产业体系,加强关键技术攻关,增强产业发展战略支撑能力。巩固钢铁、有色、化工、建材等原材料工业供给侧结构性改革成果,加快安全绿色高效发展,培育万亿级现代化工产业集群。推动食品、纺织等消费品工业增品种、提品质、创品牌,提高产品附加值。优化区域产业链布局,充分利用现有产业基础,积极承接国内外产业转移,推进老工业基地转型发展,着力打造产业名城。引导全省产业集聚区规划布局,支持产业转型升级示范区建设,加快建设一批主导产业特色鲜明、产业链供应链协同稳定的先进制造业集群。
三、提升“湖北制造”影响力
实施优质企业培育工程,增强湖北企业竞争力。着力培育和引进更多头部企业和有终端产品的企业,优化产业生态圈,带动上下游企业融通创新发展。大力发展“专精特新”企业,引导中小企业突出主业,专注细分市场,打造一批竞争力强、市场占有率高的“单项冠军”。充分发挥行业协会、产业联盟、中介机构的作用,加强交流合作,优化产业链分工协作体系,促进产业联动发展。
深入开展质量提升行动,提升湖北产品美誉度。大力推进质量强省建设,全面提升企业产品质量标准。完善质量基础设施,推进计量体系和检测认证体系建设,探索建立质量分级制度。深入推进标准化战略,加强行业标准体系建设,引导汽车、信息、装备、医药、化工等行业龙头企业,主动参与国际标准、国家标准和行业标准制订,提升行业话语权。营造良好品牌建设环境,推进产品品牌、企业品牌、集群品牌建设,引导企业加强品牌经营,逐步将技术优势、质量优势转化为品牌优势。
四、做大做强建筑业
以数字化、智能化建造技术为支撑,以新型建筑工业化为路径,促进建筑业与制造业深度融合,巩固建筑业支柱地位,打造“湖北建造”品牌,力争产业规模、质量保持全国前列。深化工程建造方式、组织实施方式、交易方式和造价管理方式改革。大力推广绿色建筑、智能建造,加快新技术、新工艺、新材料、新设备应用。提升建筑业国际影响力,鼓励建筑企业积极参与“一带一路”建设,充分发挥在鄂建筑业央企优势,发展对外承包工程投建营一体化模式,促进我省装备、技术、品牌、服务、标准“走出去”。

第二节 发展壮大战略性新兴产业
实施战略性新兴产业倍增计划,推动形成要素优化配置和产业链高度配套的良好发展生态,促进产业由集聚发展向集群发展全面提升,打造产业转型升级新引擎。
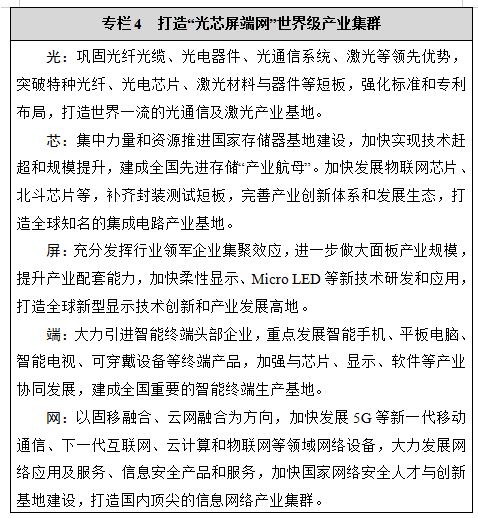
一、打造具有国际竞争力的产业集群
推进集成电路、新型显示器件、下一代信息网络、生物医药等国家战略性新兴产业集群建设,着力培育具有国际竞争力的万亿级光电子信息、大健康产业集群。构建“光芯屏端网”纵向链合、横向协同的发展机制,突出“光”特色,做强“芯”核心,做大“屏”规模,强化“端”带动,优化“网”生态,发挥重大项目支撑引领作用,推动建立以武汉为核心,沿江城市分工协作的产业布局。加快生物产业从培育到壮大的转变,大力推进化学原料药、生物创新药、仿制药、疫苗、医疗器械等研发和产业化,推动精准医疗、智慧健康等前沿领域应用创新,打造形成以武汉国家生物产业基地为龙头,各区域生物产业园竞相发展的联动发展格局,建设全国生物经济先行示范区。
二、培育壮大新兴产业梯队
提升航空航天与北斗、新材料、高端装备、绿色环保、数字创意等新兴产业发展能级,加快形成接续有力、相互支撑、融合互动的产业梯队。大力培育航空航天与北斗产业,以空天地一体化为特色,推动卫星遥感、通信与导航融合化应用,加快建设武汉国家航天产业基地、荆门国家通航示范区,打造国内领先的航空航天与北斗产业集群。做大做强新材料产业,大力发展先进半导体材料、电子化工材料、高性能复合材料,加快工程应用和产业化,提升关键材料对重点产业发展的支撑能力。做强做优高端装备产业,研发推广精密数控机床、工业机器人、增材制造等智能制造装备,大力发展高技术船舶及海洋工程装备、轨道交通装备、能源装备,促进装备产业优化升级。加快发展绿色环保产业,以绿色低碳技术创新和应用为主攻方向,全面推进高效节能、先进环保和资源循环利用产业体系建设。推动数字创意产业发展壮大,巩固数字建造、数字设计、数字内容等领域优势,加快发展电竞、直播、短视频等新业态,建成特色鲜明的数字创意产业基地。

第三节 加快发展现代服务业
以满足产业转型升级需求和人民美好生活需要为导向,大力发展现代服务业,加快构建优质高效、布局优化、竞争力强的服务业新体系,增强服务业的驱动能力。
一、全面提升服务业发展能级
实施现代服务业提速升级行动,培育现代服务业万千亿产业集群,服务业增加值迈上3万亿新台阶,对经济增长的贡献率稳步提升。围绕服务构建新发展格局,提升畅通经济循环的基础能力,加快建设全国重要的商贸物流中心和区域金融中心。围绕服务制造强省建设,着力打造具有全国影响力的研发设计和高端商务服务基地。围绕促进消费升级,加快建设世界知名文化旅游目的地、健康服务样板区。加快建设多层次服务经济中心,充分发挥中心城市优势,完善服务功能,增强辐射带动能力,促进服务业发展与新型工业化、城镇化良性互动。推动武汉高端服务业和高附加值服务环节加速集聚,加快提升襄阳、宜昌服务业层次和水平。促进中小城市对接中心城市服务资源改造提升传统产业,统筹发展城乡服务业。推进服务标准化、品牌化建设,持续推进“五个一百”工程,促进服务业发展要素和载体集聚联动发展。
二、推动生产性服务业融合化发展
加快生产服务、流通服务等生产性服务业向专业化和价值链高端延伸,推动现代服务业同先进制造业、现代农业深度融合,促进服务业不同领域间的协同融合。依托制造业集聚区布局生产性服务业,加快建设一批服务支撑平台,大力培育知识密集型生产性服务业集群。大力发展现代金融,实施地方法人金融机构增量提质行动,促进资本市场健康成长,支持武汉打造全国一流的科技金融创新中心、碳金融中心和金融后台服务基地。着力发展研发设计产业,做大做强工程勘察设计及工程总承包业务,建设一批国家级工业设计中心,推进武汉建设世界“设计之都”。加快发展高端商务服务,重点发展会计、审计、咨询、法律等专业服务,大力发展会展业和广告业,培育一批具有国际水平的全过程工程咨询企业。积极培育人力资源服务业,推进建设人力资源服务产业园,促进人力资源服务业集聚发展。
三、加快生活性服务业品质化发展
推动社会服务、居民服务等生活性服务业向高品质和多样化升级,以高质量的服务供给催生创造新的服务需求。加快发展健康、养老、育幼、文化、旅游、体育、家政、物业等服务业。加强公益性、基础性服务业供给,充分发挥市场主体作用,扩大社会服务有效供给,更好满足多层次、多元化需求。顺应生活方式转变和消费升级趋势,引导居民服务多样化发展,改善服务体验,提升服务品质。深入开展服务业质量提升行动,健全服务质量治理体系,提升消费满意度。
第四章 推动经济社会数字化转型 加快建设数字湖北
迎接数字时代,把数字牵引作为推动高质量发展的强劲动能,加快发展数字经济,建设数字社会、数字政府,以数字转型整体驱动生产方式、生活方式和治理方式变革。
第一节 打造数字经济新高地
实施数字经济跃升工程,加快突破数字经济新技术,推动数字经济和实体经济深度融合,赋能传统产业转型升级,催生新产业新业态新模式,着力打造全国数字经济新高地。
一、推进数字产业化
大力推动数字产业创新发展,加快形成数据驱动、应用带动产业发展新模式。着力发展软件和信息技术服务等基础产业,推进国产操作系统、数据库、工具软件、行业应用软件和信息安全软件研发应用,加快建设武汉中国软件特色名城,大力引进知名互联网企业在鄂设立总部或第二总部,着力打造国内互联网产业新增长极。培育壮大云计算、大数据、物联网、人工智能等新兴产业,推动传统信息技术企业向云计算服务商转型,加强大数据创新应用,提升物联网系统集成服务能力,加快人工智能软硬件技术突破,打造全国重要的大数据、人工智能技术创新和应用示范高地。布局区块链等前沿产业,推动区块链与人工智能、大数据、物联网等技术的深度融合,加快区块链技术创新、应用创新、模式创新,建设有全国影响力的区块链创新发展集聚区。
二、促进产业数字化
推动传统产业数字化转型,增强转型能力供给,促进企业联动转型、跨界合作。着力推进制造业数字化、网络化、智能化,开展智能制造试点示范,加快推广网络化协同制造、个性化定制、远程运维服务、众包众创等新模式。深入推进企业上云工程,加快设备联网上云、数据集成上云。完善工业互联网平台体系,推进“5G+工业互联网”融合应用,提升智造能力。支持龙头企业建设产业“数据中台”,以信息流促进上下游、产供销协同联动,打造跨越物理边界的“虚拟”产业园和产业集群。大力培育服务业新业态、新模式,加快移动互联网与生活服务的深度融合,探索“非接触经济”等线上服务新模式,推动共享出行、餐饮外卖、在线购物、新零售等领域产品智能化升级和商业模式创新。着力推进生产性服务业数字化发展,壮大智能设计、智慧物流、数字金融等新服务业态,培育发展共享经济。
三、营造良好数字生态
完善促进数字经济发展的政策体系,推动地方数字经济立法。探索数字化标准规范,完善数据产权保护机制。优化新产业、新业态的准入制度,健全触发式监管机制,构建多方协同治理体系,推动技术创新与商业模式创新互促互进。以国家和省级高新区、经开区为重点,建设一批数字经济示范园区,完善园区新型基础设施,丰富应用场景,推进数字化创新应用。完善网络与信息安全保障体系,加强重要信息系统网络安全防护,健全网络安全监测预警、应急处置的工作机制。加强数据知识产权保护,确保个人隐私和大数据安全。提升全民数字技能,实现信息服务全覆盖。
第二节 加快数字社会建设
加快数字技术在公共服务和社会治理领域的全面融合,建设智慧城市和数字乡村,构建生活便利、服务高效、管理智能的数字社会。
一、提供智慧便捷的公共服务
大力发展融合化在线教育,深化“三个课堂”应用,加快形成高质量线上教育资源供给。探索“互联网+”医疗健康服务,推进智慧医院、远程医疗建设,构建覆盖诊前、诊中和诊后的线上线下一体化医疗服务模式。推进智慧养老应用系统建设,加快发展远程看护、健康管理、康复照料等居家养老服务新模式。完善线上就业服务平台,提供线上职业培训、灵活就业供需对接、“共享用工”等就业服务。推进建立以社会保障卡为载体的“一卡通”服务模式。推动大数据与交通运输的深度融合,提升运输服务智能化、便捷化水平。加快发展智慧旅游,推动旅游景区建设数字化体验产品,丰富游客体验内容。
二、加快智慧城市建设
加强城市管理和服务体系智能化建设,因地制宜推动智慧城市发展。推进城市数据大脑建设,加强数据资源实时共享和业务系统互联互通,推动大数据在城市治理领域的应用创新。加快物联网技术在城市基础设施领域的应用,部署建设感知互联设施,推进基础设施智能化。加大信息资源开发共享力度,构建政企数字供应链,有力支撑城市应急、治理和服务。支持武汉、襄阳、宜昌加快建设新型智慧城市,加强智慧城市发展模式探索和创新。支持有条件的地市围绕政务服务、交通出行、文化旅游、健康养老、公共安全、社区治理等重点领域,实施一批智慧城市示范项目。探索推进城市间智慧运行系统的互联互通,建立跨部门、跨层级、跨区域的协同运行机制。
三、推进建设数字乡村
持续深化信息进村入户,打通已有分散建设的涉农信息系统,推进涉农信息资源共享开放、有效整合。加快农业智慧化改造,建设省级农业农村大数据平台,推动数字技术与农业装备、农机作业融合应用。以农作物大田监测、畜牧水产规模养殖、设施农业等为重点,加大农业物联网应用推广力度。探索建设基于卫星遥感、无人机、田间观测一体化的农业遥感应用体系。加快农村电子商务发展,促进农产品进城和工业品下乡,推进农业旅游和电子商务融合发展。推进信息化与乡村治理深度融合,提升乡村治理智能化、精细化、专业化水平。积极探索数字乡村建设新模式,创新城乡信息化融合发展体制机制,着力弥合城乡“数字鸿沟”。
第三节 提高政府数字化水平
以建设人民满意的服务型政府为目标,加快政府数字化转型,推进政府治理流程再造和模式优化,实现科学化决策、精准化治理和高效化服务。
一、加强数据资源开放共享
建设完善全省物理集中、动态更新的公共基础数据库和主题信息资源库,整合共享各部门业务数据,汇聚科研机构、公用事业单位、互联网企业等社会化数据,丰富数据资源。完善省大数据能力平台,提升数据资产管理、共享支撑和治理分析能力。扩大政务信息资源共享交换覆盖范围,制定政府数据开放管理办法,编制数据开放共享目录和标准,促进公共数据有序开放和规范管理。加快开放交通、教育、文化、食品药品安全、产品质量、计量标准、检验检测等数据,鼓励公众、企业和社会机构开发利用,提供多样化、创新性便民服务。
二、提升政务服务整体效能
持续优化全省一体化在线政务服务平台,积极探索引导式、场景化服务,推进线下服务网点与政务服务平台深度融合,形成功能互补、合一通办的政务服务模式。推进各级各部门业务办理系统与全省政务服务平台深度对接,加快政务服务向移动端“鄂汇办”延伸,拓展“鄂汇办”基层应用范围,实现从“网上办”到“指尖办”。加快服务热线平台资源整合,拓展全省统一的“12345”在线服务平台功能,由咨询向办事拓展延伸。深化网上政务服务能力评估,建立公众评价和第三方评估机制,强化效能监督。
三、提高政府数字化治理能力
加快构建以大数据为支撑的决策体系,建设一屏全览的综合展示可视化平台,打造科学决策“驾驶舱”。建立数字化智库,为政府决策提供专业支撑。加强网络民意大数据采集分析能力建设,实现政府决策问政于民、问需于民。完善政府数字化监管模式,推进监管系统与各平台互联互通,创新和完善协同监管方式。深化数字化治理重点应用,加快构建长江大保护、公共安全、重大项目、营商环境等智慧应用场景,推动政务数据关联分析、深度挖掘、智能研判,提升协同治理、精准治理效率。
第五章 打造强大市场枢纽 构建内陆开放新高地
积极服务构建新发展格局,把实施扩大内需战略同深化供给侧结构性改革结合起来,加快建设现代流通体系,促进内贸、外贸协调发展,打造国内大循环的重要节点和国内国际双循环的战略链接。
第一节 充分释放内需潜力
增强消费对经济发展的基础性作用,发挥投资对优化供给结构的关键作用,不断提升供给体系对国内需求的适配性,以高质量供给引领和创造新需求,促进供需良性互动。
一、促进消费扩容升级
顺应消费升级趋势,提高生产供给能力,完善促进消费体制机制,提升传统消费,培育新型消费,适当增加公共消费,全省社会消费品零售总额年均增长8%左右。开展品牌提升行动,在消费品领域积极推行高端品质认证,推进内外贸产品同线同标同质。加强自主品牌建设,保护和发展老字号品牌,推动品质消费、品牌消费。稳定和扩大汽车消费,推动汽车等消费品由购买管理向使用管理转变。持续改善居住品质,促进住房消费健康发展。持续改善城市商圈、农村电商网络等设施,培育壮大无接触交易等消费新模式,大力发展共享经济、微经济等新业态,促进线上线下消费融合发展。营造多元消费场景,发展夜间经济。丰富适合农村消费者的商品供给,促进大宗消费重点消费,扩大县域乡镇消费,激发农村消费潜力。发展服务消费,放宽服务消费领域市场准入。落实带薪休假制度,扩大节假日消费。支持建设武汉国际消费中心城市和襄阳、宜昌区域消费中心城市,打造一批以文化消费、旅游消费、养生消费为特色的消费示范试点城市。优化消费环境,深入开展“放心舒心消费在湖北”行动,推进消费维权集体诉讼和公益诉讼,加强消费者权益保护。
二、精准扩大有效投资
优化投资结构,提高投资效益,保持投资合理增长,提升长期综合竞争实力,全省固定资产投资年均增长8%左右。聚焦基础设施、市政工程、农业农村、生态保护、公共卫生、应急保障、防灾减灾、民生保障等既有需求又有空间的关键领域和薄弱环节,谋划布局一批强基础、增功能、利长远的重大工程与项目。提高投资有效性和精准性,推动企业设备更新和技术改造,扩大战略性新兴产业投资,推动产业结构和产业价值跃升。发挥政府投资撬动作用,激发民间投资活力,推动形成市场主导的投资内生增长机制。规范推广政府和社会资本合作(PPP)模式,推动各地常态化公开发布回报机制明确、商业潜力大的项目,吸引民间资本参与。盘活存量资产,稳妥开展基础设施领域不动产投资信托基金(REITs)试点等工作。按照“要素跟着项目走”的要求,用足用好资金、土地、能耗、环境等要素保障支持政策。提升投资便利化水平,推行区域性统一评价、标准地出让,促进投资项目快速落地。
第二节 建设现代流通体系
充分发挥产业基础和区位优势,加快建设现代化、高效率、低成本的流通网络,促进商品和服务跨区域流通,推动实现经济循环流转和产业关联畅通。
一、强化国内国际市场链接
加快打造内外联通、安全高效的贸易通道,提高通道承载能力和转运效率,扩大商贸流通的交换空间,推动生产和消费在更大范围内产生联系。加快内外贸监管体制、经营资质、质量标准、检验检疫、认证认可等方面衔接,促进内外贸一体化发展。完善民航国际航线、中欧班列(武汉)、江海联运航线等国际通道,依托交通集疏运体系打造中部陆海大通道,加强与国际市场的联系。依托沿长江、汉十等横向通道和京广、二广等纵向通道,加强与周边省份中心城市和国内主要经济区的经济联系。发展壮大跨境流通新业态,鼓励省内商贸流通企业布局境外营销网络,引进和培育一批具有国际竞争力的商贸流通龙头企业,促进出口贸易与产业升级良性互动,推动进口贸易和消费需求联动。
二、增强市场服务功能
优化市场布局、贸易方式,发挥商贸流通衔接产业链上下游的功能,实现从采购到生产再到消费等各环节的有机衔接,为促进供需匹配、效率提升、产业升级提供强大的市场支撑。培育壮大钢材、汽车零配件、建材、化工、纺织等一批生产资料交易市场,整合做强汉正街小商品市场、汉口北国际商品交易中心等一批消费品市场,改造提升一批综合性农产品批发市场。鼓励各类市场拓展标准制定、价格指数发布等功能,增强市场影响力。推动有条件的市场建立供应链服务平台,提升市场整合线上线下供求资源能力。加快大数据、物联网等技术应用,支持传统商贸流通企业逐步由单一贸易功能向信息、金融等综合性功能拓展,助力生产企业增强对市场需求的捕捉能力、快速响应能力和敏捷调整能力,促进生产效率提升。
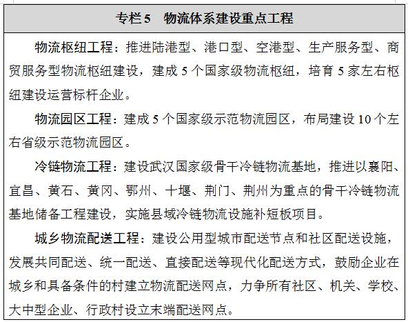
三、打造高效物流体系
加强物流基础设施网络体系建设,推动物流降本增效,增强资源要素、商品、服务的流通中转和集聚辐射能力。围绕全省区域发展和产业布局,加快推进武汉、宜昌、襄阳、鄂州、十堰等城市建设国家级物流枢纽,布局建设一批省级物流枢纽。充分利用长江黄金水道,大力发展江海联运、水铁联运、水水直达、沿江捎带等现代物流。实施城乡高效配送专项行动,提高物流配送效率。改造提升农村物流基础设施,加强农产品物流骨干网络和农产品产地冷链物流体系建设,完善农村流通服务体系。加快国家和省级示范物流园区建设,加强标准化建设和绿色化发展,力争全省5A级物流企业增至30家。

第三节 全面提升对外开放水平
抢抓国家实施区域全面经济伙伴关系协定(RCEP)和中欧投资协定等重大机遇,实施更大范围、更宽领域、更深层次对外开放,建设更高水平开放型经济新体制,打造内陆开放新高地,切实提高经济外向度。
一、更大力度加快外贸发展
实施外贸主体培育行动,打造具有区域特色的外贸产业优势集群,实现货物贸易、服务贸易年均增长10%以上。加快外贸转型升级示范基地、传统优势产品出口基地和特色服务出口基地建设。进一步提升汽车、船舶、机电、化工、纺织服装等传统出口产品的附加值,扩大电子信息、智能制造、新材料等技术密集型产品出口,加快文化、中医药、调味品、防疫物资等特色产品出口,推动水产品、茶叶、食用菌、蜂蜜等优质农产品出口。优化国际市场布局,实施市场多元化战略,巩固欧美、日韩等市场优势,深耕东南亚市场,开拓中亚、非洲、拉美等新兴市场。优化进口商品结构,扩大能源资源、高端装备、先进技术、关键零部件和优质消费品进口。加快发展跨境电商、市场采购和外贸综合服务等新业态,创新发展服务贸易,培育外贸新动能。推进武汉新一轮全面深化服务贸易创新发展试点。
二、更深程度融入“一带一路”
积极对接双多边国际合作机制,更大力度组织参加“一带一路”国际合作高峰论坛、中国进口博览会,推动长江中上游地区与俄罗斯伏尔加河沿岸联邦区合作,打造区域开放合作的旗舰项目。切实推动境外产业园区发展,鼓励“中国—比利时科技园”“中俄—托木斯克木材工贸合作区”等创新发展,在哈萨克斯坦、菲律宾等国投资建设综合性产业园区。扩大国际产能和装备制造合作,拓展第三方市场合作。高质量服务国家总体外交,深入开展民间交往,持续深化友城合作,促进人文交流,增进民心相通,加强与“一带一路”国家多领域务实合作。提升中欧班列(武汉)市场化运作能力。积极探索与新疆共建丝绸之路经济带核心区重要支点,推进互利互补发展。强化“走出去”服务和监管,健全维护海外利益安全工作机制。
三、更高质量引进外资外智
坚持内外资企业一视同仁、平等对待,落实外商投资准入前国民待遇加负面清单管理制度,打造开放湖北国际形象。开展产业招商、主题招商和定向招商,重点引进行业龙头、“隐形冠军”、高科技企业,鼓励跨国公司在湖北设立总部、区域总部及功能性机构,支持外资企业设立研发中心、承担科技项目,吸引更多优秀人才、技术。办好光博会、华创会、台湾周、楚商大会、世界500强对话湖北等大型招商活动,持续扩大湖北全球影响力和吸引力。推动建设国际合作园,打造一批开放程度高、产业结构优、研发功能强的外资集聚园区。落实国家外商投资安全审查、不可靠实体清单等制度。
四、更高水平打造开放平台
推动湖北自贸试验区首创性、差异化改革,试行有利于促进跨境贸易便利化的外汇管理政策和贸易监管制度,扩大金融、科技、医疗、贸易和数字经济等领域开放。推广湖北自贸试验区改革创新成果,加强自贸试验区与省内经开区、高新区等联动发展。推进武汉片区扩容,推动设立襄阳、黄石、鄂州、荆州综合保税区和武汉天河机场保税物流中心(B型),高水平建设已有的综合保税区、保税物流中心和各类海关指定监管场地。全面提升口岸功能,推进“口岸+”建设,拓展和提升国际贸易“单一窗口”功能,推进口岸作业科技化、海关监督智能化、互联互通信息化、通关服务多元化。推动口岸提效降费,推进跨部门一次性联合查验,进一步压缩货物通关时间。积极推动鄂州、襄阳、十堰等空港口岸扩大开放。推动临空临港产业园区和现代国际物流园区建设,大力促进保税维修、研发设计、物流分拨、销售服务等业务,积极发展出口加工贸易和口岸经济。支持武汉、宜昌、鄂州、黄冈、黄石等地加快临空经济区建设。
第六章 优化区域发展布局 推进区域协调发展
主动服务和融入共建“一带一路”、长江经济带发展、中部地区崛起等国家战略,深度参与长江中游城市群建设,紧扣一体化和高质量发展要求,着力构建“一主引领、两翼驱动、全域协同”区域发展布局,加快构建全省高质量发展动力系统。
第一节 突出“一主引领”
坚持双向互动、融通发展,提升武汉城市发展能级,发挥武汉龙头引领作用,加快武汉城市圈同城化发展,辐射带动全省高质量发展。
一、支持武汉做大做强
支持武汉加快建设国家中心城市、长江经济带核心城市和国际化大都市,提升全国经济中心、科技创新中心、商贸物流中心、区域金融中心和国际交往中心功能,全面增强城市核心竞争力,更好服务国家战略、带动区域发展、参与全球分工。进一步优化城市空间布局,合理控制中心城区人口密度,推动城市发展方式由规模扩张向内涵提升转变。统筹山、水、路、岸、城等空间,科学规划、提升改造“两江四岸”,高标准规划建设武汉东湖高新区、武汉长江新区,推进郊区新城建设,拓展城市架构、完善城市形态、增强城市功能、提升都市风貌。大力发展头部经济、枢纽经济、信创经济、服务经济、流量经济,增强高端要素、优质产业、先进功能、规模人口的集聚承载能力,发挥对全省高质量发展的龙头引领和辐射带动作用。推动武汉与其他市州联动发展,探索建立利益分享机制。增强武汉总部经济、研发设计、销售市场等对全省产业发展、科技创新、对外开放的服务带动能力,推广“园外园”“飞地经济”等协作发展模式,推动资金、技术、劳动密集型产业在省内有序转移、链动发展。
二、打造武汉城市圈升级版
建立完善协同联动推进机制,制定同城化发展规划,以光谷科技创新大走廊、航空港经济综合实验区、武汉新港建设为抓手,推动形成城市功能互补、要素优化配置、产业分工协作、交通便捷顺畅、公共服务均衡、环境和谐宜居的现代化大武汉都市圈,加快武汉城市圈同城化发展。加强产业联动协同,推动武汉优势产业链向圈内城市延伸,逐步形成总部研发在中心、制造配套在周边、错位发展、梯度布局的城市圈产业分工体系。深入推进交通一体化,完善高速公路环线,推动干线铁路、城际铁路、市域(郊)铁路、城市轨道交通“四网”融合贯通,完善以轨道交通为骨干的1小时通勤圈。推进生态空间共建、环境协同治理,提升城市圈生态宜居水平。推动武汉教育、医疗、文化等优质资源与圈内城市共建共享。强化武汉城市圈对省内其他地区的辐射带动,推进“襄十随神”“宜荆荆恩”城市群与武汉城市圈的规划衔接、产业对接、优势互补和布局优化,实现联动发展。
推动武汉城市圈城市明确定位、完善功能、协同发展。支持黄石建设长江中游城市群区域中心城市,打造全国产业转型升级示范区、先进制造业基地。支持孝感建设武汉城市圈副中心,打造中部地区制造业发展新高地,中华孝文化名城。支持鄂州建设武汉城市圈同城化核心区城市,打造综合国际物流枢纽新城。支持黄冈建设大别山革命老区核心城市,打造武汉城市圈重要功能区、中国中医药健康城。支持咸宁打造特色产业增长极、转型发展示范区,建设自然生态公园城市。支持仙桃建设江汉平原明星城市,打造国家级富硒绿色食品供应基地、世界级非织造布应急防护物资供应储备基地。支持潜江建设全国生态宜居明星城市、全国资源枯竭型城市转型发展高质量示范区、全国农村一二三产业融合发展示范区。支持天门建设江汉平原明星城市,打造全省“四化同步”示范区,全国新型城镇化示范城市。
第二节 强化“两翼驱动”
坚持块状组团、扇面发展,强化规划引领,推动“襄十随神”“宜荆荆恩”城市群由点轴式向扇面式发展,推进群内基础设施互联互通、产业发展互促互补、生态环境共保联治、公共服务共建共享、开放合作携手共赢,加快一体化发展,加强“两翼”互动,打造支撑全省高质量发展的南北“两翼”。
一、建设“襄十随神”城市群
支持襄阳加快建设省域副中心城市、汉江流域中心城市和长江经济带重要绿色增长极,推动制造业创新发展和优化升级,打造国家智能制造基地、国家现代农业示范基地、全国性综合交通枢纽、区域性创新中心和市场枢纽,在中部同类城市中争当标兵,提升综合实力和区域辐射引领能力。支持十堰打造“两山”实践创新先行区、汽车产业重地、文旅康养胜地、鄂豫陕渝毗邻地区中心城市。支持随州建设桥接汉襄、融通鄂豫的“汉东明珠”城市,打造专汽之都、现代农港、谒祖圣地、风机名城。支持神农架林区建设示范国家公园,打造世界著名生态旅游目的地和全国生态文明示范区。
推动“襄十随神”城市群落实汉江生态经济带发展战略,打造全省高质量发展北部列阵,建设成为联结长江中游城市群和中原城市群、关中平原城市群的重要纽带。加快建设汉十、麻竹和襄荆城镇发展轴,推动丹河谷、竹房神、随枣等城镇密集区域组团式发展。协同建设城际快速通道和区域骨干通道,推进城市群交通一体化。以产业转型升级和先进制造业为重点,推动汽车、装备、食品等特色产业集聚发展、提档升级。立足汉江流域名山、秀水、人文等资源,打造以山水休闲、历史文化为特色的生态文化旅游带。推动生态文明共建,携手打造汉江绿色保护带。
二、建设“宜荆荆恩”城市群
支持宜昌加快建设省域副中心城市、长江中上游区域性中心城市和长江经济带绿色发展示范城市,提升战略性新兴产业和现代服务业发展能级,打造区域性先进制造业中心、交通物流中心、文化旅游中心、科教创新中心、现代服务中心,在长江沿岸同类城市中争当标兵,增强竞争力和区域辐射引领能力。支持荆州建设长江中游两湖平原中心城市,打造长江经济带绿色创新、江汉平原乡村振兴、国家承接产业转移、荆楚文化传承创新、现代综合交通物流五个示范区。支持荆门打造湖北高质量发展先行区,建设湖北中部中心城市。支持恩施州建设世界硒都·中国硒谷,打造“两山”实践创新基地、全国优质康养基地,创建国家级承接产业转移示范区、国家全域旅游示范区、全国民族团结进步示范区。
推动“宜荆荆恩”城市群落实长江经济带发展战略,打造全省高质量发展南部列阵,建设成为联结长江中游城市群和成渝地区双城经济圈的重要纽带。依托长江、清江、江汉运河等轴线,促进毗邻地区一体化发展,开展跨江合作,推动重点地区组团发展。依托长江综合交通立体走廊,加快建设城际快速通道,健全水运网络,打造多式联运示范,形成区域高效交通圈。以绿色经济和战略性新兴产业为特色,协同打造以绿色化工、生物医药、高端装备、食品为特色的产业集群。打好三峡、楚文化、民族文化“三张牌”,推进区域生态文化旅游协作联动,打造休闲度假胜地。加快长江、清江生态廊道建设,统筹生态空间协同保护。
第三节 促进“全域协同”
坚持点面支撑、多点发力,支持全省各地立足资源环境承载能力,发挥比较优势竞相发展,打造更多高质量发展增长极增长点,形成全域协同发展格局。
一、大力发展县域经济
支持县市依托特色资源和产业基础,聚焦农业产业化和先进制造业,因地制宜打造“一县一品”“一业一品”,形成100个特色鲜明、集中度高、关联性强、竞争力强的块状产业集群,实现块状经济在全省星罗棋布。积极承接产业转移,促进一二三产业融合发展,引导产业向县城、产业园区集聚,推动县域经济转型升级。建设一批经济强县,推进“百强进位、百强冲刺、百强储备”,力争全国百强县达到10个左右。坚持产业、文化、旅游、社区功能“四位一体”,强化企业主导、政府引导,规范发展一批产业特而强、功能聚而合、形态小而美、机制新而活的特色小镇。
二、加快特殊类型地区发展
聚焦重点区域、重点领域,完善政策措施,加快特殊类型地区发展。实施山川协作工程,高水平推进一批合作项目,增强欠发达县(市)“造血”功能和自我发展能力。推动大别山革命老区、湘鄂渝黔革命老区等充分挖掘利用“红色”“绿色”等资源,探索革命老区振兴发展新路径,支持黄冈市在大别山革命老区高质量发展中走在前列。推动民族地区聚力向心发展,提升民族地区经济社会发展水平,实现民族地区城乡居民人均可支配收入增速高于全省平均水平。推动老工业基地转型发展,促进各类资源型地区特色发展,加快转变生态退化地区发展方式,培育发展接续替代产业,完善可持续发展长效机制。
三、完善省域国土空间治理
细化落实主体功能区战略,优化重大基础设施、重大生产力和公共资源布局,逐步形成城市化地区、农产品主产区、生态功能区三大空间格局,实现人口、经济、资源环境的空间均衡。建立国土空间规划体系,发挥国土空间规划基础性作用,以国土空间规划统领各类空间利用,加强对相关专项规划的指导和约束,科学划定生态保护红线、永久基本农田、城镇开发边界,统筹布局生态、农业、城镇空间,形成全省国土空间开发保护“一张图”。支持城市化地区高效集聚经济和人口、保护基本农田和生态空间,全面促进生产要素向中心城市和城市群高效聚集,实现国土空间高质量开发。优化农业发展空间,完善管控体系和补偿机制,增强江汉平原、鄂北岗地等农产品主产区保障粮食安全和供应重要农产品的功能。支持生态功能区把发展重点放在保护生态环境、提供生态产品上,建立完善生态空间保护机制,因地制宜发展不影响生态功能的特色产业,增强人口就业能力并逐步有序向城镇转移。完善不同区域差异化土地供给政策,优先保障中心城市、城市群开发空间。建立资源环境承载能力监测预警长效机制,合理控制空间开发强度。深入开展全域国土综合整治。

图1 “一主引领、两翼驱动、全域协同” 区域发展布局示意图
第四节 深化省际战略合作
深入实施国家区域发展战略,完善区域协商合作机制,推动省际战略合作取得新进展,以区域一体化拓展湖北发展新优势。
一、推进长江中游城市群协同发展
积极倡导资源共享、服务共享、环境共享、利益共享,深化与湖南、江西等战略合作,在战略规划、产业发展、要素配置、生态保护、改革开放、市场监管等方面建立健全高效务实合作机制,共同推进长江中游城市群协同发展。依托沿江和京九、京广、二广发展轴线,共建中部地区新型城镇化连绵带。联手打造装备制造、汽车及交通运输设备制造、冶金、石化、家电、战略性新兴产业等优势产业集群,协同推进科技成果转移转化,共建重大科技创新平台,建设具有世界影响力的产业创新走廊。加快形成统一开放、竞争有序的商品和要素市场。积极推动建设以武汉、长沙、南昌为中心的“三角形、放射状”城际交通网络,加快实施长江航道整治工程,进一步提升省际公路通达能力,推进基础设施全面对接联网。协同推进长江水污染治理,共建幕阜山生态绿心,推动生态环境协同监管,打造共抓长江大保护典范。推进医疗、社保等基本公共服务异地便利共享,加强重大传染病联防联控,推动教育文化合作发展。支持商会、行业协会、创新联盟、研究会等开展跨区域多领域合作。
二、促进区域合作交流
全面对接京津冀协同发展、粤港澳大湾区建设、长三角一体化发展等国家区域重大战略,增强湖北承东启西、连接南北的纽带作用。深化与河南、陕西合作,携手推进汉江生态经济带绿色发展。推进淮河生态经济带、三峡生态经济合作区、洞庭湖生态经济区协同发展。深化湖北丹江口库区与北京、恩施州与杭州对口协作。推进大别山、湘鄂渝黔、湘鄂西革命老区和口子镇等省际毗邻地区交流合作,打造一批省际区域经济合作示范区。进一步做好对口援疆、援藏工作,支持新疆博州、双河市和西藏山南加快发展,推动对口支援向更深层次、更高质量、更可持续方向发展。
第七章 推进以人为核心的新型城镇化
提高城镇化发展质量
坚持以人的城镇化为核心,以提升质量为导向,全面提升大中城市品质,补齐县城短板弱项,引导小城镇发展,加快农业转移人口市民化,促进新型城镇化持续健康发展。
第一节 提升城市功能品质
坚持人民城市为人民,敬畏城市、善待城市,转变城市发展方式,实施城市更新行动,加快建设宜居城市、韧性城市、智慧城市、绿色城市、人文城市,让人民群众在城市生活得更方便、更舒心、更美好。
一、完善城市空间结构
统筹城市规划、建设、管理,科学编制城市各类规划,促进各类规划协同,增强控制性详细规划的公开性和强制性,强化规划约束力。合理确定城市规模、人口密度、空间结构,统筹生产、生活、生态空间,协调旧城改造和新城新区、产业发展和居住功能、地上和地下空间开发利用,有序建设产城融合、职住平衡、生态宜居、交通便利的郊区新城,实现多中心、组团式发展。优化城镇体系,加强城市分工协作,有序疏解超大城市非核心功能,强化大城市对中小城市辐射带动作用,推进大中小城市和小城镇协调发展,形成疏密有致、分工协作、功能完善的城镇化空间格局。
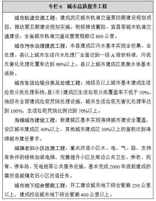
二、实施城市生态修复、功能完善工程
推动绿色城市建设,完善城市生态系统,保护城市山体风貌,修复河湖水系和湿地等水体,建设城市生态绿地和廊道系统,构建慢行网络,推动形成绿色低碳的城市建设运营模式。补齐城市基础设施短板,优先发展城市公共交通,有序推进城市轨道交通建设,合理规划建设智能化停车场、充电桩和地下综合管廊,加强各类生活服务设施建设,增加公共活动空间,推动发展城市新业态,完善和提升城市功能。完善城市堤防、排水管渠、排涝除险、蓄水空间等设施,推广海绵城市建设模式,增强城市防洪排涝能力。推进人文城市建设,保护具有历史文化价值的街区、建筑及其影响地段的传统格局和风貌。开展城市设计,加强对城市风貌、建筑形态的控制和引导,塑造城市时代特色风貌。
三、加强城镇老旧小区改造
推进宜居城市建设,对城区内功能偏离需求、利用效率低下、环境品质不高的存量片区进行更新改造,使城市功能更加贴近人民生活需要,为市民创造舒适便利的环境。加强老旧小区改造,完善市政基础设施功能,补齐社区卫生服务、养老托育、便民市场、快递服务等设施短板,打造15分钟社区生活圈,提高小区物业质量和标准化水平,建设现代社区。有序推动老旧街区、老旧厂区、城中村改造。

第二节 提高城市治理水平
树立“城市是生命体、有机体”理念,加强全生命周期管理,推动城市治理科学化、精细化、智能化,切实提高城市风险防控能力,满足市民多样化需求。
一、深化城市管理体制改革
建立健全党委政府统筹协调、各部门协同合作,指挥顺畅、运行高效的城市管理体系。坚持依法治理,运用法治思维和法治方式解决城市治理突出问题。促进城市管理的决策、执行与监督职能适当分离,推动城市管理执法重心下移。加强城市管理执法队伍建设,推进严格规范公正文明执法。完善城市治理效能考核机制,健全社会公众满意度评价和第三方考评机制。
二、创新城市治理方式
完善城市信息基础设施,充分运用新一代信息技术建设城市综合运行管理服务平台,加强对城市管理工作的统筹协调、指挥监督、综合评价,推进城市治理“一网统管”。推广市场化、社会化市政服务模式,引导各类社会主体参与城市管理。积极开展城市体检评估,系统治理“城市病”。从群众身边小事抓起,以绣花功夫加强城市精细化管理。支持武汉探索超大城市现代化治理新路子。
三、加强城市风险防控
推进韧性城市建设,健全防灾减灾备灾基础设施,加强人防工程建设,提升各类设施平战转换能力。提升交通物流、市政能源、信息通信等生命线系统的稳定性,超前规划布局应急救援和物资储备系统,提高城市抵御冲击和抗风险能力。全面梳理城市治理风险清单,健全城市安全运行管理机制,实现对风险的源头管控、过程监测、预报预警、应急处理和系统治理。
第三节 推进以县城为重要载体的城镇化建设
适应农村人口日益增加的到县城就近就业安家需求,加快以县城为重要载体的城镇化建设,提高县城综合承载能力,积极发展小城镇,推动县域人口集中、产业集聚、功能集成、要素集约。
一、全面提升县城功能
围绕公共服务设施提标扩面、环境卫生设施提级扩能、市政公用设施提档升级,开展县城品质提升行动,补齐县城短板弱项,提升县城公共设施和公共服务水平。加快县级医院提标扩能,推进县级疾控中心标准化建设,全面提升救治和预防能力。根据县城常住人口规模配置教育资源,新建或改扩建公办幼儿园和标准化义务教育学校,推进学校扩容增位,扩大职业教育资源供给。加强养老服务设施建设,扩充护理型床位。推进文化体育设施建设,完善公共文化和体育活动场所功能。推动污水处理厂提标扩能改造,实施管网雨污分流改造。建立无害化资源化垃圾处理系统,建设生活垃圾焚烧终端处理设施。新建改建迁建农贸市场,建设统一分拨中转的公共配送中心,加快布设智能快件箱,完善便民利民服务设施。发挥全国县城新型城镇化示范县市引领作用,推进建设一批宜居宜业的美丽县城。
二、积极推进小城镇建设
实施“擦亮小城镇”建设美丽城镇行动,发挥小城镇联结城乡作用。推动中心城市周边小城镇加强与大城市发展的统筹规划与功能配套,承接中心城区的产业转移,发展成为卫星城。推动经济基础较好的小城镇加快产业集聚发展,提升城镇综合承载能力,逐步发展成为小城市。推动具有特色资源和区位优势的小城镇,加强规划引导、市场化运作,建设一批资源加工、商贸物流特色产业名镇、旅游名镇和宜居新城。推动远离中心城市的小城镇,增强服务“三农”功能,发展成为服务农村、带动周边的综合性小城镇。深入推进经济发达镇行政管理体制改革。
第四节 加快农业转移人口市民化
健全农业转移人口市民化机制,加快农业转移人口在城镇落户,维护好农业转移人口基本权益,完善农业转移人口社会保障体系,提升新市民归属感。
一、加快农业转移人口在城镇落户
深化户籍制度改革,以城市存量农业转移人口为重点,不断放宽户籍准入限制,完善差别化落户政策。全面取消城区常住人口300万以下的城市落户限制,完善特大城市积分落户政策,确保社会保险缴纳年限和居住年限分数占主要比例。简化户籍迁移手续,优化户籍业务政务平台线上办理,实行省内户口迁移一地办结。扩大居住证涵盖的基本公共服务项目,推动非户籍常住人口享有与本地户籍人口同等的城镇基本公共服务,积极探索居住证和户籍制度并轨路径。完善财政转移支付和城镇新增建设用地规模与农业转移人口市民化挂钩机制,提高“人地钱”挂钩精准度。
二、健全农业转移人口社会保障体系
完善农业转移人口基本公共服务保障机制,全面提升农业转移人口市民化质量。提高农业转移人口基本医疗保险、基本养老保险参保率,推动社会保险关系转移接续。完善城乡基本医疗保险异地就医直接结算制度。保障随迁子女平等享有受教育权利。健全住房保障制度,将非户籍常住人口纳入保障性住房体系和公积金覆盖范围。完善农业转移人口公共就业服务政策,加强技术技能培训,提升新市民融入城市能力。保障进城落户农民土地承包权、宅基地使用权、集体收益分配权,鼓励依法自愿有偿转让。
三、提升新市民归属感
提高城市包容度,依托社区党群服务中心、群团组织、社会组织等,帮助农业转移人口及其随迁家属快速适应城市生产生活。适当提高各级党代会代表、人大代表、政协委员中农业转移人口比例。鼓励引导农业转移人口参与社区治理和服务,参加文化活动,增强主人翁意识,全面融入城市文明。
第八章 坚持农业农村优先发展 全面推进乡村振兴
全面实施乡村振兴战略,强化以工补农、以城带乡,推动形成工农互促、城乡互补、协调发展、共同繁荣的新型工农城乡关系,以农业产业化带动农业全面升级、农村全面进步、农民全面发展,加快推进农业农村现代化。
第一节 加快建设农业产业强省
坚持产业化、市场化,深化农业供给侧结构性改革,以培育壮大农业产业化龙头企业为抓手,以做大做强农产品品牌为突破口,强化农业科技创新支撑,大力发展农产品加工业,推进农村一二三产业融合发展,提升产业链价值链供应链,提高农业质量效益和竞争力,加快建设农业产业强省。
一、做大做强优势农产品
深入实施藏粮于地、藏粮于技战略,落实粮食安全省长责任制。严守耕地红线,坚决遏制耕地“非农化”、防止“非粮化”,确保永久基本农田数量、质量稳定。加强高标准农田建设,健全耕地休耕轮作制度,规范推广“稻渔”综合种养等稳粮增收模式,推进粮食稳产提质增效,粮食生产能力稳定在2500万吨以上。发展环保高效型畜牧业,提升疫病防控能力,强化生猪良种培育,提升生猪标准化养殖水平,推进生猪产业转型升级。推进水产绿色健康养殖,有序发展大水面生态渔业,稳步提高特色水产品种比重。推动油料扩面增效,发展高油酸菜籽油,在油茶、核桃、油橄榄适生区大力发展木本油料。因地制宜发展蔬菜、水果、茶叶、中药材、食用菌等优势特色农产品。坚持质量兴农、绿色兴农、品牌强农,加强绿色食品、有机农产品、地理标志农产品认证和管理,加快农业标准化生产示范推广,完善全链条农产品质量安全监管体系,有序扩大农产品追溯管理范围,探索推广“合格证+追溯码”管理模式。按照“有标采标、无标创标、全程贯标”要求,创响一批知名品牌,构建“区域公用品牌+企业产品品牌”的母子品牌模式,重点打造20个区域公用品牌、100个企业品牌和300个产品品牌。完善重要民生商品价格调控机制,保障市场供应和价格总体平稳。
二、促进农业全产业链融合
以“粮头食尾”“农头工尾”为抓手,推动农业从以单一的农副产品生产为主向科研、生产、加工、贸易、观光休闲旅游等全产业链拓展,农产品加工产值与农业总产值比重达到2.8:1。统筹农产品初加工、精深加工和综合利用,推进农产品加工向产地下沉、与销区对接、向园区集中。围绕优质稻米、特色淡水品(小龙虾)、生猪、家禽及蛋制品、茶叶、现代种业、柑橘、蔬菜(食用菌)、油料、道地药材等主导产业,打造十大千(百)亿优势农业产业链。实施“互联网+”农产品出村进城工程,完善适应农产品网络销售的供应链体系、运营服务体系和支撑保障体系。大力发展民宿经济、景观农业、休闲康养、农耕文化体验等乡村旅游新业态,实施休闲农业和乡村旅游精品工程,创建一批美丽乡村(镇)、休闲农庄、休闲渔业综合体。推进农业现代化示范区和国家级农村产业融合先导区建设,打造50个省级农村产业融合发展示范园、100个省级现代农业产业园和100个农业产业强镇,创建一批全国“一村一品”示范村镇,培育一批产值过亿的特色产业专业村。
三、培育壮大新型农业经营主体
加快龙头企业与农业主导产业联动发展,实施农业产业化龙头企业“十百千万”工程,着力培育一批全产业链龙头企业,壮大一批科技型龙头企业,做强一批出口型龙头企业,建立高素质农业企业家队伍。支持骨干龙头企业瞄准行业细分领域,建设大型农业企业集团。在现代种业、精深加工、智慧农业等领域,引进一批头部企业。规范提升农民合作社,开展“村社共建”和联合社培育,推进农民合作社质量提升整县试点,全省农民合作社规范化率达到85%以上。加快培育一批规模适度、生产集约的家庭农场,每年创建省级示范家庭农场150个。鼓励龙头企业通过“公司+家庭农场”“公司+农民合作社+农户”等形式,将小农户纳入现代农业产业体系。积极发展农业产业化联合体,通过订单农业、入股分红、托管服务等方式,建立基地共建、资源共享的利益联结机制。健全农业专业化社会化服务体系,支持供销社、邮政、农业服务公司等面向小农户开展农资供应、土地托管、代耕代种等农业生产性服务,发展多种形式适度规模经营。
四、强化农业科技和装备支撑
坚持科技兴农,开展农业全产业链科技攻关,推动在绿色高效生产模式、智能农机装备、智慧农业、加工技术等领域取得重大突破。加强重点农产品种子库建设,提高农业良种化水平,打造现代种业新高地,建设种业强省。加快农业科技成果转化,构建多元互补、高效协同的农技推广体系,农业科技贡献率提高到63%以上。大力发展高效设施农业,提高水土肥利用率,推动农业节本增效提质。完善农机补贴政策,全面提高农业机械化水平,推动植保无人机、无人驾驶农机、农业机器人等在规模种养领域普遍应用,全省主要农作物耕种收综合机械化水平达到75%以上。
第二节 实施乡村建设行动
把乡村建设作为乡村振兴、推进农业农村现代化的重要载体,全域整治农村人居环境,补齐农村基础设施和公共服务短板,彰显乡村特色风貌,打造宜居、宜业、宜游、宜养的美丽乡村。
一、强化乡村建设规划引领
加强乡村建设规划管理,统筹县域城镇和村庄规划建设。适应村庄发展演变规律,科学规划布局乡村生产生活生态空间,因地制宜、分类推进村庄建设。加强村庄建设用地管理,严格乡村建设规划许可,规范乡村建设秩序。保护传统村落、民族特色村寨和乡村风貌,建成一批具有荆楚风貌的美丽乡村。提升农房设计水平和建设质量,提高农房抗灾能力,建设一批功能现代、风貌乡土、成本经济、结构安全、绿色环保的宜居型示范农房。
二、提升乡村宜居水平
持之以恒纵深推进美丽乡村建设,接续推进农村人居环境整治提升,打造美丽田园、绿色家园、幸福乐园。加强农村“厕所革命”与生活污水治理有机衔接,实现农村厕所粪污资源化利用全覆盖。全面开展农村垃圾整治行动,建立健全农村生活垃圾收运处置体系,因地制宜推行垃圾就地分类减量和资源化利用,提升农村有机生活垃圾利用水平。推进农村生活污水治理,因地制宜推广乡镇污水处理厂、微动力污水处理站、生态循环水网等多种治理模式,提升农村生活污水集中处理率。开展农村河湖水系综合整治,逐步消除农村黑臭水体。推广农业清洁生产方式,深入开展化肥农药减量行动,大力治理农业面源污染。持续开展乡村绿化美化,鼓励和支持有条件的地方整县整镇、连线成片建设美丽乡村。坚持建管并重,提档升级农村水、电、路、气、通信、广播电视、物流等基础设施,建立完善长效管护机制。推进县乡村公共服务一体化,把乡镇建成服务农民的区域中心。实施高素质农民培训计划,提高农民科技文化素质,培养造就新型农民队伍,推动乡村人才振兴。
三、完善乡村治理体系
健全党委领导、政府负责、社会协同、公众参与、法治保障的现代乡村社会治理体制。深入实施村党组织“红色头雁”计划,加强农村基层组织和干部队伍建设,建强村党支部战斗堡垒。深入实施村级事务阳光工程,加强法治乡村建设,充分发挥乡村熟人社会蕴含的道德力量,推进村民自治、基层法治、乡村德治有机结合,提高乡村治理水平。推进农村社区建设,完善农村网格化管理机制,持续开展以村民小组或自然村为基本单元的村民自治试点,推动乡村共建共治共享。加强农村精神文明建设,推进移风易俗,积极培育文明乡风、良好家风、淳朴民风。

第三节 深化农村改革
深入推进农村改革,进一步激活农村资源要素,破除制约农业农村发展的制度障碍,激发强劲内生动力,增强农业农村发展活力。
一、健全城乡融合发展机制
树立城乡一盘棋理念,突出以工促农、以城带乡,构建促进城乡规划布局、要素配置、产业发展、基础设施、公共服务、生态保护等相互融合和协同发展的体制机制。建立健全有利于城乡要素合理配置的体制机制,坚决破除妨碍城乡要素自由流动和平等交换的体制机制壁垒,促进各类要素更多向乡村流动,为乡村振兴注入新动能。建立城市人才入乡激励机制,深入推进“三乡”工程,吸引有经济实力、有社会责任感、热爱家乡的企业、能人、市民下乡兴乡。积极探索实施农村集体经营性建设用地入市制度,建立公平合理的增值收益分配制度。完善乡村金融服务体系,建立工商资本入乡促进机制,稳步提高土地出让收入用于农业农村的比例,提高农业保险惠农水平。建立健全有利于城乡基本公共服务普惠共享的体制机制,推动公共服务向农村延伸、社会事业向农村覆盖,推进城乡基本公共服务标准统一、制度并轨。建立健全有利于城乡基础设施一体化发展的体制机制,把公共基础设施建设重点放在乡村,实现城乡基础设施统一规划、统一建设、统一管护。
二、深化农村土地制度改革
落实第二轮土地承包到期后再延长三十年政策。建立土地征收公共利益用地认定机制,缩小土地征收范围,维护被征地农民和农民集体权益。完善农村承包地“三权分置”制度,建立健全农村土地承包权依法自愿有偿转让机制。健全土地流转规范管理制度,强化规模经营管理服务,允许土地经营权入股从事农业产业化经营。稳慎推进农村宅基地制度改革,探索宅基地所有权、资格权、使用权分置实现形式,落实“一户一宅”规定,探索农房抵押、有偿使用、宅基地有偿退出等实现形式。允许村集体经济组织通过村庄整治、宅基地整理,以出租、入股、联营等方式盘活闲置农房和宅基地,推进闲置宅基地复垦试点。
三、深化农村集体产权制度改革
全面完成农村集体经营性资产股份合作制改革,有序开展集体成员身份确认、集体资产折股量化、集体经济组织登记赋码,推进农村资源变资产、资金变股金、农民变股东。探索将财政支农资金形成的资产折股量化为村级集体持有或参与经营分红。发展壮大新型农村集体经济,打造2000个集体经济强村。完善农村产权交易市场,建成全省统一联网的农村产权交易信息服务平台和省市县镇四级联动的农村产权交易体系。统筹推进小型农田水利设施产权制度、农业水价、粮食收储、农垦、供销合作社、农村信用社等改革。健全农业综合行政执法体系和运行机制。
第四节 实现巩固拓展脱贫攻坚成果同乡村振兴有效衔接
将巩固拓展脱贫攻坚成果放在突出位置,建立农村低收入人口和欠发达地区帮扶机制,健全乡村振兴领导体制和工作体系,推进脱贫地区乡村产业、人才、文化、生态、组织等全面振兴,确保脱贫地区经济活力和发展后劲明显增强。
一、巩固拓展脱贫攻坚成果
严格落实脱贫摘帽县“四个不摘”要求,保持财政投入力度总体稳定,接续推进脱贫地区发展。健全防止返贫动态监测和帮扶机制,完善防贫减贫大数据平台,持续跟踪脱贫人口收入支出情况和“两不愁三保障”巩固情况,对脱贫不稳定户、边缘易致贫户,以及因病因灾因意外事故等刚性支出较大或收入大幅缩减导致基本生活出现严重困难户,开展定期检查、动态管理,实施差异化帮扶政策。加大以工代赈投入力度,在农业农村基础设施建设中大力推广以工代赈方式。做好易地扶贫搬迁后续扶持工作,提升完善后续配套设施建设,因地制宜在搬迁地发展产业,确保搬迁群众稳得住、有就业、逐步能致富。加强扶贫项目资产管理和监督。健全农村低收入人口常态化帮扶机制,分层分类实施社会救助,织密兜牢丧失劳动能力人口基本生活保障底线。
二、提升脱贫地区整体发展水平
运用脱贫攻坚成功经验推动乡村振兴,推进脱贫攻坚与乡村振兴在规划、政策、产业、组织和人才等方面有效衔接。将脱贫摘帽地区发展纳入乡村振兴统一规划、一体推进,实现工作力量、组织保障、规划实施、项目建设、要素保障等有机结合。推动脱贫攻坚与乡村振兴在财政投入、金融服务、土地支持、人才智力支持等政策上有效衔接。支持脱贫地区乡村特色产业发展壮大,注重产业后续长期培育。统筹用好乡村公益岗位,促进脱贫人口稳定就业。把巩固拓展脱贫攻坚成果纳入实现党政领导班子和领导干部推进乡村振兴战略实绩考核范围,乡村振兴相关举措向脱贫地区倾斜,在脱贫县中集中支持一批乡村振兴重点帮扶县,增强内生发展能力。坚持和完善东西部协作、定点帮扶和省内区域协作、社会力量参与帮扶等机制,形成全社会广泛参与防止返贫的格局。
第九章 全面深化改革 构建高质量发展经济体制新优势
坚定不移深化市场化改革,充分发挥市场在资源配置中的决定性作用,更好发挥政府作用,推动有效市场和有为政府更好结合。
第一节 持续优化营商环境
坚持以市场主体为中心,以市场评价为第一原则,对标国内国际先进水平,纵深推进“放管服”改革,践行“有呼必应、无事不扰”服务理念,打造市场化法治化国际化的一流营商环境。
一、深化行政审批制度改革
无差别全面实施市场准入负面清单制度,推动“非禁即入”普遍落实,确保清单之外不得违规另设市场准入行政审批。聚焦市场主体关切,进一步精简行政许可事项。系统梳理可以由前置审批转为事中事后监管的许可事项,推动行政许可“能减尽减”。清理简并重复审批,严防变相审批。对所有涉企经营许可事项实行“证照分离”改革,推进“照后减证”“一业一证”,切实解决“准入不准营”问题。全面推行证明事项和涉企经营许可事项告知承诺制。巩固省定涉企行政事业性收费“零收费”成果,严格执行涉企收费清单、收费标准,加强涉企收费监督检查,确保清单之外无政府定价收费。
二、推进政务服务标准化、规范化、便利化
以高效办成一件事为目标,全面推行政务服务“一网通办、一窗通办、一事联办、跨省通办”,着力解决企业群众办事“多地跑、折返跑”问题,降低制度性交易成本。加快推进政务服务标准统一,实现全省同一事项无差别受理、同标准办理。梳理和再造政务服务流程,逐项制定完善办事指南和流程图并向社会公布,促进政务服务规范运作。加强跨地区、跨部门、跨层级业务协同和信息共享,推动更多政务服务事项“一件事一次办”,提升政务服务便利化水平。推动政务服务向基层延伸,实现更多高频事项就近办、马上办、自助办,全面提升政务服务覆盖度和便捷度。深化政务公开,以公开为常态、不公开为例外,全面推进决策、执行、管理、服务、结果公开,以公开促落实、促规范、促服务。
三、构建新型市场监管机制
坚持公正监管,完善以“双随机、一公开”监管为基本手段、以重点监管为补充、以信用监管为基础的新型监管机制,推进“互联网+监管”,使监管既“无事不扰”又“无处不在”。全面推行跨部门联合监管全覆盖、常态化,进一次门、查多项事。加强事中事后监管,探索与新业态新模式相适应的包容审慎监管方式,实施容错机制清单化管理。完善市场主体信用承诺、失信行为认定、失信联合惩戒、失信主体信用修复等机制,大力推进信用分级分类监管,对信用高、风险低的市场主体降低抽查比例、减少抽查频次。加强反垄断、价格、广告、合同等重点领域监管,强化要素市场监管,对疫苗、药品、特种设备、危险化学品等实行全覆盖严监管。强化竞争政策基础地位,健全公平竞争审查机制,加强和改进反垄断和反不正当竞争执法司法,提升市场综合监管能力。
四、健全优化营商环境长效机制
完善优化营商环境工作推进机制,聚焦市场主体反映的突出问题,定期调度、集中攻坚,实施清单管理,形成“发现问题—整改落实—成效检验”的工作闭环。完善常态化政企沟通联系机制,建立领导干部走访服务企业长效机制,健全企业家参与涉企政策制定机制,构建亲清政商关系。加强与行业协会商会的常态化联系,发挥其政策宣传、意见征集等桥梁纽带作用。优化营商环境司法服务保障机制,维护市场主体合法权益。依托营商环境投诉平台、全省非公企业投诉平台、“12345”热线等,优化受理、转办、督办、反馈、评价流程,推动企业群众诉求“接诉即办”。开展营商环境试点示范创建工程,以点带面推动营商环境关键领域突破创新。大力弘扬“店小二”精神,打造专业化、职业化、规范化的金牌“店小二”队伍,营造“人人是环境”的浓厚氛围。
第二节 激发市场主体活力
实施高标准市场体系建设行动,健全市场体系基础制度,毫不动摇巩固和发展公有制经济,毫不动摇鼓励、支持、引导非公有制经济发展,培育更有活力、创造力和竞争力的市场主体。
一、深化国资国企改革
坚定不移发展国有经济,加快国有经济布局优化和结构调整,做强做优做大国有资本和国有企业,增强国有经济竞争力、创新力、控制力、影响力、抗风险能力。以管资本为主加强国有资产监管,深化省级国有资本投资、运营公司改革,促进国有资产保值增值。强化国有企业主责主业。加快建设中国特色现代国有企业制度,把党的领导融入公司治理各环节,加快形成有效制衡的公司法人治理结构、灵活高效的市场化经营机制。分层分类深化国有企业混合所有制改革,鼓励国有企业推进市值管理,提高国有企业资本证券化率。开展充分竞争类省管企业领导人员管理体制机制改革试点。
二、大力发展民营经济
依法平等保护民营企业产权和企业家权益,完善促进中小微企业和个体工商户发展的法律环境和政策体系,促进非公有制经济健康发展和非公有制经济人士健康成长。在要素获取、准入许可、政府采购和招投标等方面对各类所有制企业平等对待,破除制约市场竞争的各类障碍和隐性壁垒。进一步畅通惠企政策传导机制,推行“免申即享”。完善民营企业融资增信支持体系,健全民营企业直接融资支持制度,增加面向中小企业的金融服务供给,支持发展民营银行、社区银行等中小金融机构。支持民营企业等社会资本参与国有企业混合所有制改革。鼓励民营企业参与重大国家战略实施。大力弘扬新时代企业家精神、楚商精神。
三、加快完善产权保护制度
坚持平等保护、全面保护、依法保护,进一步完善归属清晰、权责明确、保护严格、流转顺畅的现代产权制度,实现各种所有制经济依法平等使用生产要素、公平参与市场竞争。平等对待公有产权与非公有产权,消除对产权的所有制歧视,保护各种所有制经济合法权益。完善物权、债权、股权、知识产权等各类产权的地方性法律法规制度,形成清晰界定所有、占有、支配、使用、收益、处置等产权权能的完整制度。推进产权保护法治化,健全产权执法司法保护制度,依法严肃查处各类侵权行为,严格规范涉案财产处置的法律程序,防止选择性司法。
四、深化要素市场化配置改革
推进要素市场制度建设,健全要素市场运行机制,实现要素价格市场决定、流动自主有序、配置高效公平。深化土地管理制度改革,建立健全城乡统一的建设用地市场,盘活存量建设用地,加强土地集约化利用和精细化管理。健全统一规范的人力资源市场体系,完善技术技能评价制度,推进社会化职称评审,引导劳动力要素合理畅通有序流动。推进资本要素市场化配置,引导金融机构优化创新产品和服务,发展供应链金融,健全具有高度适应性、竞争力、普惠性的现代金融体系。加快发展技术要素市场,建立市场化社会化的科研成果评价制度,积极发展科技成果、专利等资产评估服务,推动科技成果资本化、产业化。培育发展数据要素市场,建立数据资源清单制度,创建国家大数据综合试验区,以政务数据依法公开带动各行业数据依法公开,释放数据要素市场红利。完善主要由市场决定要素价格机制。推进公共资源交易平台整合共享,拓展公共资源交易平台功能,支持各类所有制企业参与要素交易平台建设。
第三节 推进财税金融体制改革
加强财政资源统筹,完善中期财政规划管理。推进省市县各级财政事权与支出责任划分改革,理顺省以下政府间财政关系,增强基层公共服务保障能力。健全省以下转移支付体系,规范专项转移支付制度。深化预算管理制度改革,推进预算管理一体化,完善支出标准体系,强化预算约束和绩效管理。按照国家统一部署,深化税收制度改革,健全地方税体系,培植壮大地方财源,优化税收结构,提高税收收入质量。依法构建管理规范、责任清晰、公开透明、风险可控的政府举债融资机制。进一步优化金融有效支持实体经济的体制机制,改革优化政策性金融,壮大地方金融主体实力,积极引进各类法人金融机构,增强金融有效供给能力。提升金融科技水平,建成全省中小企业融资综合信用数字化应用系统,推动与全国“信易贷”平台互联互通。持续推进县域金融工程,大力发展普惠金融,积极发展线上业务。增强政府性融资担保机构增信服务功能,健全运作规范的地方金融组织体系。推动更多企业多渠道上市挂牌,支持区域性股权交易市场规范创新发展,提升直接融资比重。充分发挥政府引导基金撬动作用,大力发展创投风投等金融新业态。深化投贷联动试点。推进金融双向开放。
第十章 统筹推进新基建和传统基建
健全现代化基础设施体系
以优化提升、协同联动发展为导向,统筹推进新型和传统基础设施建设,提升基础设施整体效能和服务水平,加快构建系统完备、高效实用、智能绿色、安全可靠的现代化基础设施体系,支撑经济社会高质量发展。
第一节 构建现代化综合交通运输体系
坚持交通发展为人民,围绕畅通通道、织密网络、提升服务、融合发展,完善“三枢纽、两走廊、三区域、九通道”综合交通运输格局,加快构建引领中部、辐射全国、通达世界的现代化综合交通运输体系,建设交通强国示范区,打造新时代九省通衢。
一、畅通对接国际国内综合运输通道
以干线铁路、高速公路、高等级航道为骨干,优化完善京九、京广、随岳、襄荆宜、十恩南北方向和福银、沪汉蓉、沪汉渝、杭瑞东西方向的“五纵四横”综合运输大通道,形成与长三角、京津冀、粤港澳、成渝等经济区大能力、高速化通达,与城镇发展轴、重要产业带有机衔接的综合运输通道布局。发挥黄金水道优势,提升水运主通道航运能力,着力深长江、畅汉江、缓解三峡瓶颈、打通南北通道,加强各类运输方式衔接,打造长江、汉江综合立体交通走廊。加快中欧班列(武汉)能力建设,构建国际铁路“干支结合、枢纽集散”的高效集疏运体系,打造中部连接丝绸之路经济带的陆上主通道。依托航空枢纽,大力拓展国际国内航线,形成覆盖全国、辐射全球的对外空中通道。
二、织密一体化综合交通运输网络
加快建设“一主两翼”中心城市高效连通的快速网、市州快速通达的干线网和城乡深度延伸的基础网,建成多层次、一体化综合交通运输网络。加快建设全省“四纵四横四斜”高铁骨架,推动形成武汉通达10个方向和襄阳、宜昌多向放射格局,高铁营业里程达到3000公里。加快实施一批货运支线铁路、铁路专用线,推动铁路进物流园区、港口、机场,实现铁路与重要节点无缝对接。有序实施一批市域(郊)铁路、城市轨道交通,进一步完善都市圈、城市群轨道交通网络。推进高速公路优化扩容,强化省际高速公路通道衔接,加密中心城市对外放射线和都市圈环线,力争高速公路通车里程达到8000公里。推进国省干线达标提质,高标准建设沿城镇和产业发展轴带支撑性通道,实施乡镇双通道工程,建设“四好农村路”,推进行政村双车道建设,构建乡村骨干网。加快水运提能增效,推进江汉平原水网连通工程,加快推进长江、汉江支流航道建设,完善内畅外联的水运网络。优化支线机场布局,大力发展通用航空,进一步完善机场布局体系。健全邮政普遍服务网络,促进邮政快递业健康发展。
三、打造便捷高效综合交通枢纽
打造武汉国际性综合交通枢纽,建设高水平的武汉长江中游航运中心、全国铁路路网中心、全国高速公路网重要枢纽、全国重要航空门户枢纽,强化国际交往、物流集散、中转服务功能,推动武汉空港、水港、铁路、公路一体化发展,建成通达国际、衔接高效、功能完善的综合交通枢纽。打造襄阳、宜昌全国性综合交通枢纽,增强襄阳汉江航运中心、公铁联运和能源运输枢纽功能,建成宜昌三峡综合交通运输体系,优化中转设施和集疏运网络,提升襄阳、宜昌在国家枢纽体系中的地位。推进一批区域性综合交通枢纽建设,辐射带动周边区域发展,发挥在交通运输网络中的节点作用。打造民航客货运门户“双枢纽”,提升武汉天河机场门户枢纽功能,建设鄂州机场国内一流专业航空货运枢纽、全球主要航空物流节点。加快推动长江沿线港口优化整合、联动发展,建设现代港口集群,将武汉新港打造成中部地区枢纽港。依托综合交通枢纽,大力发展临空、临港、临站等枢纽经济。

图2 湖北省综合交通运输空间布局示意图
四、提升优质安全运输服务质量
发展人畅其行的客运服务体系,大力推动旅客联程联运,推行旅客运输“一票制”,加强不同运输方式间信息交换共享,提高城乡客运一体化发展水平,推动交通运输公共服务均等化,增强旅客出行体验感。建设物畅其流的货运服务体系,推进货物运输结构调整,创新运输组织模式,推行货物运输“一单制”,提升货物运输效率。大力发展多式联运,发挥各种运输方式比较优势,完善铁水、公铁、空铁、水水联运体系,做优做强多式联运服务品牌,推动湖北成为长江经济带多式联运发展的纽带。加快新技术推广应用,积极发展交通运输新业态新模式,打造充满未来感的体验式服务,满足日益增长的多样化、个性化出行需求。提高交通运输安全性和可靠性,构建交通运输应急风险防控体系。

第二节 提高能源安全保障能力
贯彻“四个革命、一个合作”能源安全新战略,以保障能源安全为首要任务,围绕多源、强网、增储、绿色、安全,完善能源产供储销体系,建设智慧能源系统,推进能源体制机制改革,实施能源发展“五千工程”,打造“三大枢纽”,全面构建清洁低碳、安全高效能源体系。
一、构建多元能源供应格局
坚持内增与外引相结合,形成多能互补的综合性生产供应格局。实施新能源倍增行动,打造百万千瓦级新能源基地,新增新能源装机千万千瓦以上,风电、光伏发电成为新增电力装机主体。做好水电保护性开发,支持生物质多元化高效利用,积极推进地热能、氢能等开发利用,做好以咸宁核电为重点的核电厂址保护。充分发挥火电基础性保障支撑作用,有序推进负荷中心及浩吉铁路沿线清洁高效电源建设。努力提高三峡电能湖北消纳比例。加强与能源资源大省、主要能源企业战略合作,新增省外电力输入规模千万千瓦以上,拓宽煤炭、油气资源供应渠道。建设鄂西国家级页岩气勘探开发综合示范区,推进荆州煤制天然气项目实施。
二、完善能源输送网络
加快完善能源输送通道和输配网络,充分应用现代信息技术,促进资源在更大范围内高效配置。打造全国电网联网枢纽,围绕增强外电消纳、省间联络、三峡留存、电源接入能力,加快实施“两线一点一网”,建成陕北—湖北特高压直流输电工程,推进川藏水电入鄂输电工程,优化三峡近区电网,全面提升城乡供电能力,建成“送受并举、东西互济、智能高效”的坚强电网,武汉城市电网达到世界一流水平。打造全国天然气管网枢纽,建设西气东输三线、川气东送二线,推进沿江LNG接收、储运、加注设施建设,构建“四纵三横一通道”天然气输送体系,加快省内天然气支线、联络线建设,建设三峡翻坝运输成品油管道、监利—潜江输油管道,新增油气管道里程1500公里。
三、增强能源储备能力
补齐能源储备短板,提升能源运行调节和风险防范能力。打造“两湖一江”煤炭物流枢纽,建设以荆州江陵为重点的大型煤炭储配基地,建立华中地区煤炭交易中心,改扩建企业现有储煤场地和设施,煤炭储备能力达到1600万吨。沿主干管道和长江集约化、规模化布局建设储气设施,构建以地下盐穴储气库、大中型LNG储罐为主,地方小型应急储气设施为辅的储气体系,形成潜江、武汉、黄冈三大储气基地,储气能力达到6.5亿立方米。提高火电机组灵活性和调节能力,有序推进抽水蓄能电站建设。加强储能技术装备等研发与应用,实施一批风光水火储一体化、源网荷储一体化示范项目。
四、提升能源服务效能
深化能源体制机制改革,全面提升能源服务质量。推进电力体制改革,完善中长期交易,加快现货市场建设,有序放开发用电计划。推进油气体制改革,推动管网设施公平开放,完善储气调峰辅助服务市场。健全可再生能源消纳保障机制、市场化推进机制。加强能源监测预警和需求侧管理,引导和激励用户参与系统调峰,细化完善能源保供应急预案。深入实施电能替代,提升煤炭、石油清洁化利用水平,推进天然气供气服务向乡镇延伸,实施“气化长江”工程。优化用能营商环境,提高用能侧智能化水平,获得电力便利化水平进入全国第一方阵,全面提升用气报装效率和服务水平。

第三节 加强水利基础设施建设
践行“节水优先、空间均衡、系统治理、两手发力”的治水思路,加强水利防灾减灾能力建设,优化完善水资源配置格局,着力构建以自然河湖水系为基础、蓄引提调连通工程为框架的水利基础设施网络体系,解决旱包子、水袋子问题,全面提升水利支撑保障能力。
一、推进“江河湖库”系统治理
稳步推进长江、汉江河道治理,提升局部堤段防洪能力,维护河势稳定与防洪安全。加快推进洞庭湖四口水系综合整治,统筹解决荆南地区水患灾害。开展富水、府澴河、巴河等重要支流系统治理,重要支流堤防达到20-30年一遇防洪标准。推进洪湖东分块、杜家台等长江重要蓄滞洪区建设,有序推动长江一般蓄滞洪区建设。加强重点湖泊综合治理,推进湖泊退垸(田)还湖,增强洪水调蓄能力。加强防洪薄弱环节建设,推进病险水库除险加固,加强重点流域和区域山洪灾害防治,提升区域防洪能力。
二、优化水资源配置
系统构建水资源配置格局,因地制宜建设一批水源和引调水工程,逐步增强水资源空间调配能力。加快重点水源工程建设,建设一批需求迫切的中小型水库,提高水资源调蓄能力。实施鄂北地区水资源配置二期、引江补汉等重大引调水工程,提升鄂北、鄂中丘陵区及江汉平原供水能力。推进大别山南麓水资源配置、鄂东南水资源配置等工程,缓解局部缺水区的用水困难。加大雨洪资源、再生水等非常规水源的开发利用力度。
三、提高重点区域排涝能力
加强区域应急排涝设施建设,完善“自排、调蓄、提排”相结合的综合治涝体系。推进长湖、洪湖区、斧头湖区、梁子湖区、富水网湖区等重点易涝区系统治理,加强渠道清淤及渠系建筑物整治,重点易涝区排涝能力达到10-20年一遇。加强对城市河湖、湿地等水体自然形态的保护和恢复,构建城市良性水循环系统,完善城市泄洪排水通道。稳步推进和实施排涝泵站更新改造工程,疏浚骨干排涝渠道,提高涝区排涝能力。
四、保障城乡供水安全
以粮食主产区、干旱易发区等为重点,因地制宜建设一批抗旱水源工程,加强集中式饮用水水源地保护,形成大中小微并举、丰枯多源互补的供水保障体系。推进大中型灌区续建配套与现代化改造,新建蕲水等大型灌区,实施灌区泵站更新改造工程,提高灌区效益和效率。推进襄阳、荆州、黄冈、鄂州、恩施等城市应急和备用水源建设,地级以上城市实现应急或备用水源全覆盖。完善城市供水结构,因地制宜推进污水再生利用设施建设,加强城镇雨水收集、处理和资源化利用。推进城乡供水一体化、区域供水规模化和工程运维专业化,进一步提高农村集中供水率、自来水普及率、水质达标率,提高农村供水安全保障水平。

第四节 系统布局新型基础设施
加快建设高速智能的信息基础设施,发展便捷智慧的融合基础设施,全面提升新型基础设施规模和能级,为经济社会数字化转型提供有力支撑。
一、加快构建新一代信息基础设施
建成高速宽带、无缝覆盖、智能适配的新一代信息网络,推动信息基础设施达到国内先进水平。统筹推进骨干网、城域网和接域网建设,加速光纤网络扩容,创建千兆城市。加快5G规模组网,实现武汉市全域和各市州主城区全覆盖,持续推进重点区域深度覆盖和功能性覆盖,提升县级城区覆盖率。建设省内互补、错位发展的大数据中心体系,推进“云上湖北”建设,推进建设一批高等级绿色云数据中心。发挥三峡地区清洁电能、安全区位等优势,支持宜昌建设区域数据中心集群和智能计算中心。打造新型物联网,在重点领域规模化部署低功耗、高精度的智能化传感器,实现大规模物物连接。构建湖北特色“智信、智管、智理”区块链应用服务生态,打造运营集中化、操作规范化、管理可视化的区块链能力平台。
二、加快推动融合基础设施发展
深度应用互联网、大数据、人工智能等技术,加强传统基础设施智能化改造,实现新型基础设施与传统基础设施融合发展。大力发展智慧交通,开展智慧高速公路试点,推进基于5G的车联网示范,提升“人、车、路、云”融合协同能力。建设智慧港口,推进港区5G建设和应用,打造智能化无人码头。建设智慧机场,推进人脸登机、智慧旅检、智能分拣、智慧运维管理等新技术运用。发展智慧能源,构建能源生产、输送、使用和储能协调互补的智慧能源系统。开展智慧水利建设,提升水利信息化水平,强化河湖智慧管理。推进市政基础设施信息化改造,加快建设新型智能感知设施,推进“一杆多用”。建设工业互联网,提高标识解析国家顶级节点(武汉)服务能力,完善工业互联网标识解析体系。

第十一章 坚持先进文化引领 提升湖北文化软实力
坚持马克思主义在意识形态领域的指导地位,坚定文化自信,坚持以社会主义核心价值观引领文化建设,围绕举旗帜、聚民心、育新人、兴文化、展形象的使命任务,推进文化强省建设,打造荆楚文化品牌,促进满足人民文化需求和增强人民精神力量相统一。
第一节 提高社会文明程度
深入开展习近平新时代中国特色社会主义思想学习教育,把社会主义核心价值观融入经济社会发展各方面,推动形成适应新时代要求的思想观念、精神面貌、文明风尚、行为规范。
一、推动理想信念教育常态化制度化
坚持不懈用习近平新时代中国特色社会主义思想武装党员、教育群众,学懂弄通做实习近平新时代中国特色社会主义思想。加强新时代理论宣传宣讲阵地建设。发挥“学习强国”学习平台引领作用,建好用好湖北分平台。把理想信念教育作为基础性工作、战略性任务,做到常态化开展、制度化推进。加强和改进学校思想政治教育,提升教师思想政治教育水平,完善青少年理想信念教育齐抓共管机制。加强党史、新中国史、改革开放史、社会主义发展史教育,加强爱国主义、集体主义、社会主义教育,持续讲好湖北抗疫故事和疫后重振故事,弘扬伟大抗疫精神等党和人民在各个历史时期奋斗中形成的伟大精神,引导树立正确的历史观、民族观、国家观、文化观,推动形成团结一心的精神纽带和自强不息的精神动力。加强马克思主义理论研究和建设,深化对重大理论问题、重大现实问题、重大实践经验的研究总结。推进哲学社会科学创新和智库高质量发展,加强青年马克思主义者培养,提升省新型智库成果转化率和贡献率。
二、巩固壮大主流思想舆论
坚持党管媒体原则,坚持团结稳定鼓劲、正面宣传为主,加快推进媒体深度融合,不断提高新闻舆论传播力、引导力、影响力、公信力。实施全媒体传播工程,以内容建设为根本、先进技术为支撑,做大做强省级主流媒体,支持市州媒体积极探索自身融合发展模式,建强用好县级融媒体中心,重点打造具有全国影响力的新闻客户端品牌,办好主流媒体特色新媒体品牌。健全新闻舆论工作机制,加强重大舆情和突发事件引导和处置。完善新闻发布制度,建强“湖北发布”平台。加强网络文明建设,建立健全网络综合治理体系,发展积极健康的网络文化。加强对外宣传,拓展对外宣传渠道。
三、提升公民文明素养
培育和践行社会主义核心价值观,以加强社会公德、职业道德、家庭美德、个人品德建设为着力点,深入推进公民道德建设,激励人们向上向善、孝老爱亲,忠于祖国、忠于人民。实施文明创建工程,深化群众性精神文明创建活动,广泛开展荆楚楷模、道德模范、身边好人等先进典型选树宣传活动,不断增强人们文明实践自觉、行为规范。健全志愿服务体系,拓展新时代文明实践中心建设,广泛开展志愿服务活动,使“我为人人、人人为我”在全社会蔚然成风。弘扬诚信文化,推进诚信建设。大力弘扬劳模精神、劳动精神、工匠精神,提倡艰苦奋斗、勤俭节约,开展以劳动创造幸福为主题的宣传教育。加强家庭、家教、家风建设,促进形成社会主义家庭文明新风尚。
第二节 推进文化事业发展
加强公共文化服务保障,推进城乡公共文化服务体系一体建设,广泛开展群众性文化活动,让人民享有更加充实、更为丰富、更高质量的精神文化生活。
一、完善公共文化服务体系
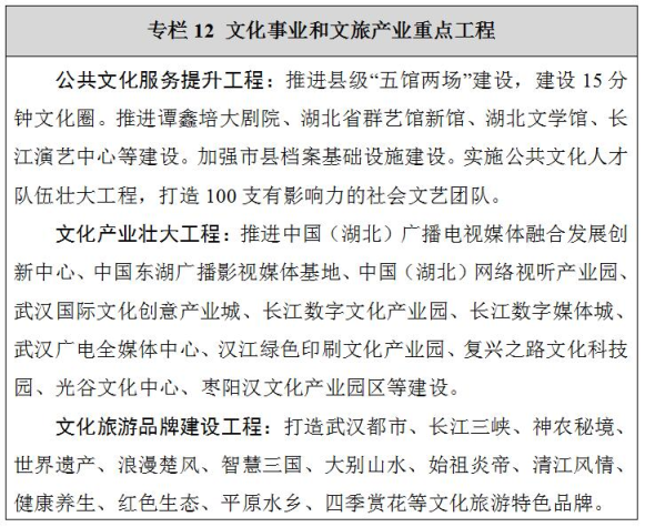
优化城乡文化资源配置,引导优质文化资源和文化服务更多地向农村倾斜,增加农村公共文化服务总量供给,促进城乡文化协调发展、共同繁荣。实施公共文化设施建设提档升级工程,推进公共文化服务标准化建设。创新实施文化惠民工程,加强特殊群体公共文化服务保障,打造长江讲坛、长江读书节、“文化力量·民间精彩”群众广场舞展演等一批公共文化品牌,常态化开展荆楚“红色文艺轻骑兵”“文化进万家”“书香荆楚·文化湖北”等活动。推进公共文化数字化建设,加强数字图书馆、数字文化馆、数字档案馆、数字博物馆、数字非遗展示馆、数字农家书屋等建设,打通各层级公共文化数字平台,打造公共文化数字资源库群。推进公共文化服务智能化、社会化发展,推动“群众点单”和“政府买单”更好对接,鼓励社会力量积极参与,全面提升乡镇影院、农村智能广播网等公共文化服务效能。加强宣传思想文化人才队伍建设。
二、繁荣文化作品创作生产
坚持为人民服务、为社会主义服务,坚持百花齐放、百家争鸣,全面繁荣新闻出版、广播影视、文学艺术事业。完善文学、戏剧、电影、广播、电视、音乐、舞蹈、美术等文化作品创作生产传播的引导激励机制。实施文艺作品质量提升工程,扶持大众文艺创作,加强现实题材创作,不断推出反映荆楚大地新时代新气象、讴歌人民新创造的文艺精品,创建一批大众文艺特色品牌。推动网络文学、网络音乐、网络剧、微电影、网络动漫等新兴文艺类型健康有序发展。加强文艺理论和评论工作。聚焦全面建成小康社会、抗击疫情、中国共产党成立 100周年、党的二十大、新中国成立75周年等主题,及时推出一批高质量文艺作品。实施振兴武汉戏曲大码头工程,努力把武汉建成区域性戏曲文化中心。积极承办全国文化艺术节会活动,不断扩大湖北艺术节、湖北地方戏曲艺术节等重大文艺活动社会影响。加强对外文化交流,创新文明对话渠道和机制,打造“荆楚文化走世界”“荆楚文化丝路行”“五洲游客聚湖北”“荆楚文化导游说”等文化传播品牌,讲好中国故事、湖北故事。
三、推动荆楚文化传承创新
加强文物保护利用和文化传承创新,挖掘红色文化、长江文化、炎帝神农文化、楚文化、三国文化、青铜编钟文化、武当文化、少数民族文化等特色资源,推进优秀传统文化创造性转化和创新性发展,彰显荆风楚韵独特魅力。加强长江文明溯源研究,挖掘代表性文化符号,建设长江文化展示平台。实施荆楚大遗址传承发展工程,推进国家考古遗址公园、湖北省文化遗址公园建设,加强荆州古城疏散与保护。完善非物质文化遗产传承体系,抓好非物质文化遗产抢救性保护和生产性保护。实施传统工艺振兴工程和曲艺传承发展计划。加强武当山古建筑群、钟祥明显陵、唐崖土司遗址等世界文化遗产的保护利用。推进“万里茶道”、“关圣史迹”、黄石矿冶工业遗产申报世界文化遗产。推进长征国家文化公园(湖北段)建设,加强大别山区革命文物保护利用,办好“荆楚大地红旗飘”等一批革命文物精品展览。加强考古能力和考古学科建设,参与“考古中国”项目,创建长江文明传承创新示范区。推进武陵山区(鄂西南)土家族苗族文化生态保护实验区建设。加强古籍保护、研究和利用,推进《荆楚文库》编纂出版和数字化转化。做好地方志编纂,强化地情资源开发利用。
第三节 促进文化产业高质量发展
坚持把社会效益放在首位、社会效益和经济效益相统一,完善文化产业规划和政策,健全现代文化产业体系和市场体系,提升湖北文化产业竞争力。
一、发展壮大文化产业
实施文化产业数字化战略,加快发展新型文化企业、文化业态、文化消费模式,改造提升传统文化业态,推动文化产业全面转型升级,提高质量效益和竞争力。实施文化市场主体孵化培育工程,培育一批具有原创力和竞争力的创牌打“板”企业,新增上市文化企业10家以上。加快重点文化产业带建设,提升文化产业示范园区、广告产业园区建设水平。持续推动智慧广电5G建设,发展网络视听、数字出版、动漫游戏、创意设计等新兴产业,推动出版发行、影视制作、演出服务等传统产业转型升级。扶持发展小微文化企业创业基地,促进文化名家工作室、大学生创业工作室等新型主体加快发展。深入挖掘湖北特色文化元素,加强特色文化小镇、文化名村和特色街区建设,加强汉绣、楚式漆器等文化文物文创产品开发。办好华中图书交易会暨中国(武汉)期刊交易博览会等,打造一批知名度高、影响力大的湖北文化品牌。
二、推进文化和旅游融合发展
坚持以文塑旅、以旅彰文,推广“灵秀湖北”文旅形象。加大荆楚文化资源和旅游资源的挖掘、展示和传释力度,推出一批文化旅游特色品牌和线路,打造一批集文化创意、休闲度假于一体的文化旅游综合体,建设一批以景区景点、文博场馆、名镇名村、商业街区等为依托的文化旅游消费集聚区,培育一批具有特色主题的文化旅游融合品牌。举办中国(武汉)文化旅游博览会,打造“一江两山”旅游品牌,建设知名的文化旅游目的地和长江国际黄金旅游带。在巩固城市旅游、风景名胜旅游的基础上,大力发展红色旅游和乡村旅游,持续推进湖北旅游强县名镇名村创建。实施全域旅游示范区创建工程,建设一批世界级、国家级文化旅游景区和度假区,打造“一部手机游湖北”综合服务平台,构建覆盖全省的智慧旅游体系。积极创建国家级旅游休闲城市和街区及文化和旅游消费试点示范城市。
三、深化文化体制改革
建立健全党委领导、政府管理、行业自律、社会监督、企事业单位依法运营的文化管理体制机制。完善法人治理结构,加强行业组织建设。进一步深化国有文化单位改革,出台深化国有文艺院团改革的政策措施,推动公共文化馆、图书馆、博物馆、美术馆等进行理事会制度、委托运营等方面的创新探索。完善管人管事管资产管导向与管党建相统一的国有文化资产监管体制和长效机制,加强国有文化单位社会效益评价考核,指导推动各类文化企业牢牢把握正确导向。完善文化市场信用监管体系,深化文化市场综合执法改革,持续开展“扫黄打非”,营造良好的社会文化环境。

第十二章 坚持生态优先绿色发展 建设美丽湖北
践行绿水青山就是金山银山理念,深入实施可持续发展战略,坚持节约优先、保护优先、自然恢复为主,守住自然生态安全边界,更加注重生态修复、环境保护、绿色发展的系统性、整体性、协同性,促进经济社会发展全面绿色转型,建设人与自然和谐共生的美丽湖北。
第一节 深入推进长江大保护
坚决把修复长江生态环境摆在压倒性位置,着力提高生态系统自我修复能力和稳定性,促进生态系统质量总体改善。
一、构建长江大保护长效机制
坚持共抓大保护、不搞大开发,加快构建全方位保护、全流域修复、全社会参与的长江生态共同体。健全森林河流湖泊休养生息制度,实施长江流域重点水域禁捕退捕。深入推进沿江化工企业“关改搬转治绿”,促进化工企业安全环保达标升级、入园集群发展。持续推进长江“三磷”整治,加强磷石膏综合利用。推进重点地区区域性生态环境综合治理,强化工业、农业、生活、航运污染管控,巩固非法采砂、非法码头治理成果,严格岸线资源管理,抓好长江、汉江岸线“留白”“留绿”和功能恢复。健全入河排污口监管长效机制。建立健全长江流域江河湖泊生态用水保障机制,保证重要断面的生态流量,维护流域生态平衡。完善长江流域省际协商合作机制,推动设立长江生态法院,提升区域共治能力。
二、统筹山水林田湖草系统治理
坚持山水林田湖草是生命共同体理念,完善以“三江四屏千湖一平原”为骨架的生态安全屏障。加强江河湖库生态保护治理,推进湖泊清淤及综合治理,加强退化湿地保护修复,提升河湖、湿地生态系统稳定性。推进三峡库区、丹江口库区、神农架林区等重点生态功能区的保护和管理。持续开展国土绿化行动,加强天然林公益林建设,实施森林质量提升、退耕还林还草、土地综合整治等工程,科学推进石漠化、水土流失综合治理,建设长江、汉江、清江绿色生态廊道,提高全省森林覆盖率。全面推行林长制,保护森林资源。推进三峡地区、丹江口库区等山水林田湖草生态保护修复工程试点。加强尾矿库污染治理和历史遗留矿山生态修复,恢复矿区生态环境。推进黄石、鄂州、潜江、宜都等独立工矿区改造提升。

图3 国土空间保护格局示意图
三、加强生物多样性保护
整合优化各类自然保护地,合理调整自然保护地范围并勘界立标,科学划定自然保护地功能分区,基本形成以神农架国家公园为主体、自然保护区为基础、各类自然公园为补充的自然保护地体系。强化重要自然生态系统、自然遗迹、自然景观和濒危物种种群保护。实施长江生物多样性保护工程,切实保护长江、汉江流域水生生物资源。加强珍稀濒危动植物和古树名木的拯救与保护,建设野生动物救护场所和繁育基地、国家重点保护野生动植物基因保存设施,完善野生动物疫源疫病监测防控体系。严厉打击非法野生动物交易。推进生态保护和修复支撑体系建设,加强外来物种管控,提高森林防火、病虫害防治能力,建设林木种质资源保存库、良种基地等设施。

第二节 全面提升生态环境治理水平
坚持精准治污、科学治污、依法治污,继续开展污染防治行动,建立健全地上地下、陆水统筹的生态环境治理制度,切实提高水、空气、土壤等环境质量。
一、深入打好污染防治攻坚战
统筹推进“三水共治”,加强截污控源、清淤疏浚、调水引流,开展重点流域水环境综合治理,确保重点流域断面水质稳定达标,基本消除城市黑臭水体。推进河(湖)长制向小微水体延伸,构建小微水体治理管护长效机制。持续推进大气污染防治,加强细颗粒物和臭氧协同控制,推进重点行业挥发性有机物治理、工业炉窑综合整治和钢铁等行业超低排放改造,继续执行重点城市重点行业特别排放限值,加强机动车等移动源污染防治,基本消除重污染天气。大力推进土壤污染治理与修复,强化建设用地、农用地分类管理,严控重金属污染物排放。开展地下水污染修复试点,协同推进地表水与地下水、土壤与地下水、区域与场地污染防治。加强白色污染治理和农业农村面源污染防治。开展“无废城市”建设试点,推进固体废物源头减量和资源化利用。完成人口密集区危险化学品生产企业搬迁改造。重视环境激素、抗生素、全氟化合物等新污染物治理。
二、补齐环境基础设施短板
完善生活污水收集处理设施体系,提升污水收集处理效能,推进污水管网全覆盖,加快推进污泥无害化处置和资源化利用。建立完善生活垃圾分类收运体系,全面提升垃圾焚烧处理能力,统筹建设焚烧飞灰处置设施。加强危险废物、医疗废物收集处理设施和转运处置体系建设,无害化处置率达到100%。提升工业园区环境基础设施水平,推广集中供气供热或建设清洁低碳能源中心,推进再生水循环利用基础设施建设,加强污染治理设施运行维护。
三、建立健全生态环境保护制度
建立健全以排污许可制为核心的企业环境管理制度,开展排污许可证与环评融合试点,深化企业环保信用评价。建立健全“污染者付费+第三方治理”等机制,推动环境治理向市场化、专业化、产业化发展,健全价格收费机制,推进排污权、用能权、用水权、碳排放权市场化交易。落实生态环境保护督察制度,统筹推进生态环境突出问题整改。严格生态环境保护目标责任考核,完善环境保护、节能减排约束性指标管理,持续开展领导干部自然资源资产离任审计,实行生态环境损害责任终身追究制。落实生态环境损害赔偿制度,完善生态环境公益诉讼制度,加大环境公益诉讼力度。完善环境法规和标准体系,健全污染防治区域联动机制。
第三节 大力推进绿色低碳发展
加快构建以产业生态化和生态产业化为主体的生态经济体系,全面提高资源利用效率,倡导简约适度、绿色低碳的生活方式,探索协同推进生态优先和绿色发展的新路径。
一、加快建立生态产品价值实现机制
健全自然资源产权制度,推进自然资源统一调查监测和统一确权登记,探索建立生态服务价值核算体系。建立生态保护补偿配套制度体系,实施森林、湿地、水流等重要自然生态系统保护补偿,健全重点生态功能区、自然保护地转移支付制度,鼓励区域间通过协商谈判等方式建立重要流域、重要湖泊、大型引调水工程生态保护补偿机制,完善市场化、多元化的生态保护补偿机制。科学利用林地资源,推进木本粮油和林下经济产业发展。加快推动武汉绿色发展示范、三峡地区绿色发展,支持鄂州等地开展生态产品价值实现机制试点。实施南水北调中线工程水源区生态保护协作工程,推动建设“两山”实践创新基地,探索生态产品价值实现路径。
二、推动资源节约绿色发展
推进资源总量管理、科学配置、全面节约、循环利用,完善能源、水资源、建设用地总量和强度双控机制。加快优化产业结构,推进工业、建筑、交通、公共机构、数字基础设施等重点领域和重点用能单位能效提升。科学制定用水定额并动态调整,实施全民节水行动。深入推进农业水价综合改革,配套建设计量设施,健全节水激励机制。严格土地使用标准,健全自然资源节约集约高效利用评估考核奖惩机制,加快推进城镇低效用地再开发,全面提高土地、矿产资源开发保护利用水平,单位GDP地耗下降到626亩/亿元。大力发展循环经济,推进重点行业和重要领域绿色化改造,重化工业园区全部完成循环化改造。加快构建废旧物资循环利用体系,推进快递包装绿色转型,加强太阳能光伏组件、动力蓄电池等新品种废弃物回收利用,提升餐厨垃圾、建筑垃圾、污泥等废物资源化利用水平。稳妥推进车用乙醇汽油使用。推进国家级资源综合利用基地建设。支持谷城等建设国家绿色产业示范基地。加快发展绿色金融,支持绿色技术创新,着力打造中部绿色技术创新引领区。推进钢铁、电力等行业低碳发展,开展碳排放达峰和碳中和路径研究,明确碳排放达峰时间表和路径图,支持有条件的地方提前达峰。实施近零碳排放区示范工程、“碳汇+”交易工程,推进碳惠荆楚工程建设,建成全国碳排放权注册登记系统。
三、加快形成绿色生活方式
深入开展节约型机关、绿色家庭、绿色学校、绿色社区、绿色出行、绿色商场、绿色建筑等绿色生活创建行动。严格绿色产品标准、认证、标识制度,推广节能家电、高效照明产品、节水器具、绿色建材等绿色产品。加大政府绿色采购力度,优先采购或强制采购节能产品、环境标志产品。严格执行“禁限塑”规定,加强不可降解塑料使用限制,推广可降解替代产品。继续减少一次性商品使用,遏制过度包装。开展粮食节约行动,持续推进“光盘行动”,坚决制止餐饮浪费等行为,在全社会营造浪费可耻、节约为荣氛围。
第十三章 全面提升人口素质 促进人的全面发展
加快构建服务全民终身学习的现代教育体系、全方位全周期的卫生健康保障体系,着力增强人民科学文化和健康素质,不断提升人的全面发展能力。
第一节 加快推进教育现代化
全面贯彻党的教育方针,优先发展教育事业,坚持教育公益性原则,深化教育改革,促进教育公平,推动高质量教育体系建设,加快建设教育强省。
一、落实立德树人根本任务
坚持为党育人、为国育才,大力实施新时代立德树人工程,完善立德树人体制机制,培育德智体美劳全面发展的社会主义建设者和接班人。构建大中小幼一体化德育教育体系,深入推进幼儿“起点阅读”、中小学“朝读经典”,加强网络环境下的德育工作,深化“三全育人”综合改革,办好思想政治理论课。重视青少年身体素质和心理健康教育,全面加强和改进学校体育和美育工作,深入实施健康校园行动和学校美育浸润计划。健全学校家庭社会协同育人机制,广泛开展社会实践和劳动教育,增强学生文明素养、社会责任感和实践本领。
二、建设高质量教育体系
推进学前教育公益普惠发展,构建覆盖城乡、布局合理的学前教育公共服务体系。推动义务教育优质均衡发展,加强县城学校、乡镇寄宿制学校和乡村小规模学校建设,推行学区制集团化办学。推动高中阶段教育普及多样化发展,加强普通高中标准化建设,支持特色高中建设。推进职业教育融合融通发展,深化职普融通、产教融合、校企合作,加强职业教育“双高”建设,开展职业教育赋能提质专项行动,着力推行企业新型学徒制、现代学徒制,大力培养技术技能人才,增强职业教育与产业发展的适配性。推动高等教育特色一流发展,合理配置资源,优化高等教育发展规模、类型、层次、学科和空间布局,规划建设高质量大学城。完善省部共建、省市共建机制,分类推进高等教育“双一流”建设,支持在鄂部委属高校提升核心竞争力,支持省属高校实现一流学科重点突破,建设一批高水平应用型大学,建强建优一批医学院校、师范院校和体音美等专业院校,加快培养理工农医类专业紧缺人才,形成与高质量发展有效匹配的高等教育发展格局。完善终身教育体系,建设湖北省全民终身学习公共服务平台,加快建设湖北教育学分银行。建成覆盖全省的终身学习网络和区域性学习中心,办好湖北开放大学。支持发展特殊教育、民族教育、专门教育和社区教育。加大国家通用语言文字推广力度。
三、深化教育体制改革
稳步推进考试招生制度改革。完善教师培养和发展体系,加强师德师风建设,提升教师教书育人能力素质。实施湖北教师教育振兴行动计划,加大省级公费师范生培养力度,健全城乡统一的中小学教师补充机制,全面实行中小学教师“县管校聘”,提高教师待遇。深入推进教育评价改革,着力破除“五唯”顽瘴痼疾,加强教育督导,提高教育治理能力和水平。深化民办教育分类管理改革,支持和规范民办教育发展,规范校外培训机构。实施智慧教育建设工程,促进信息技术与学校教育深度融合。

第二节 全面提升全民健康水平
贯彻预防为主的方针,坚持把人民健康放在优先发展的战略地位,深化大健康理念,织牢织密公共卫生防护网,推进健康湖北建设,全方位全周期保障人民健康。
一、打造疾控体系改革和公共卫生体系建设“湖北样板”
坚持防治结合、联防联控、群防群控,加快疾病预防控制体系改革和公共卫生体系建设。改革完善疾病预防控制、应急医疗救治、基层医疗卫生服务、公共卫生应急物资保障等体系,优化公共卫生应急管理体系运行机制,增强重大突发公共卫生事件应对处置能力,努力建成国家疾病预防控制体系改革和公共卫生体系建设示范区。健全各级疾病预防控制网络,建设公共卫生应急管理信息平台,提升监测预警、风险评估、流行病学调查、检验检测、应急处置等能力,推进市县级“120”指挥中心独立运行,建立直属急救站点,提升可转换ICU收治能力。落实医疗机构公共卫生责任,创新医防协同机制,制定公共卫生责任清单,完善公共卫生服务项目。加强公共卫生人才培养,组建平战结合的高水平重大疫情救治专业技术队伍。
二、深化医药卫生体制改革
坚持基本医疗卫生事业公益属性,加快优质医疗资源合理扩容和区域均衡布局,构建优质高效的医疗卫生服务体系。加大公立医疗卫生机构建设力度,支持中央在鄂医院创建国家医学中心、中央和省属高水平医院创建国家区域医疗中心和国家临床医学研究中心,推进临床重点专科体系建设。分片分区建设省级区域医疗中心,推动大型综合性医院多院区、差异化、均质化发展,引导部省属医院向医疗资源薄弱地区下沉。加强市(州)现有医院建设,加快县级医院提标扩能。加强城市医疗联合体建设,全面推进县域医共体建设。巩固完善基层医疗卫生服务体系,强化基层公共卫生体系和社区卫生服务机构公益性,加强乡镇卫生院、社区卫生服务中心(站)、村卫生室建设。加快建设分级诊疗体系和现代医院管理制度,改革完善全民医保制度、药品供应保障制度和综合监管制度。加强公立医院建设和管理考核,强化医疗质量管理。支持社会办医。推广“互联网+医疗健康”服务,加快基层医疗服务信息化建设,推进远程医疗。
三、加强中医药传承创新
坚持中西医并重,完善中医药发展统筹协调机制,加强传承创新,建设中医药强省。加强中医名院、名科、名医和名药、名企建设,努力创建中医药湖北品牌。发挥中医药在疾病预防、治疗、康复中的重要作用,推动中医药深度融入公共卫生体系,推进中西医临床协同,提升中医药特色康复能力。健全中医药服务体系,提升基层中医药服务能力,加强市县中医医院建设,实现全省乡镇卫生院、社区卫生服务中心国医堂和县中医医院治未病科全覆盖。大力扶持优质中药材、道地药材生产,促进中药质量提升,推进中医药产业发展。
四、健全全民健身服务体系
全面落实全民健身国家战略,转变体育发展方式,推进群众体育社会化、竞技体育市场化、体育产业一体化,构建更高水平的全民健身公共服务体系,加快体育强省建设步伐。推进公共体育服务体系建设,新建和改扩建县市级“一场两馆”、乡镇(街道)运动中心、村(社区)文体广场等项目,补齐公共体育场地设施短板。全面推进公共体育设施、学校和企事业单位体育场地设施向社会开放,落实低免服务政策。实施新全民健身示范工程,推动公共健身设施向乡镇(街道)、社区、企业、学校等延伸拓展,全力打造城市社区10分钟健身圈。普及科学健身知识,积极推广居家健身、工间操等简便易行的健身方式,推动全民健身生活化。开展居民体质监测,推广“体医结合”“运动处方”等疾病管理与健康服务新模式。大力发展竞技体育,支持职业体育发展。构建现代体育产业体系,加快体育健身休闲、竞赛表演、用品制造、培训产业发展,培育体育龙头企业。开展国家级、省级体育消费城市试点,推动体育消费扩容升级。推进实施国家冰雪运动“南展”战略,大力发展冰雪运动。打造高价值品牌赛事,办好十六届省运会,积极备战参战奥运会和十四届、十五届全运会。
五、广泛开展爱国卫生运动
坚持把健康融入所有政策,建立健康管理体系,促进全民养成文明健康生活方式。聚焦心脑血管疾病、糖尿病、高血压和青少年近视等重大疾病和健康问题,实施影响群众健康突出问题攻坚行动。深入实施健康知识普及、合理膳食等重大行动,树立良好饮食风尚。全面禁止食用野生动物。落实控烟行动,公共内部空间全面禁止吸烟。提升健康教育、慢病管理和残疾康复服务质量,加强精神卫生服务体系建设。加强职业病防治体系建设,改善劳动安全卫生条件。大力推进国家卫生城镇创建,加快爱国卫生与基层治理融合,推动爱国卫生运动融入群众日常生活。

第三节 促进人口长期均衡发展
落实积极应对人口老龄化国家战略,保障妇女儿童合法权益,促进青年优先发展,构建老年友好社会环境,推动人口与经济社会协调发展。
一、提高优生优育服务水平
落实优生政策,增强生育政策包容性。降低生育、养育、教育成本。做好计划生育特殊家庭关怀关爱工作。扩大婚检、孕检、产前筛查和新生儿筛查等服务供给能力,提高服务水平,降低婴幼儿死亡率,降低出生缺陷。加快普惠托育服务体系建设,推进托幼一体化模式,加大对社区托育服务支持力度,发展多种形式的就近便捷托育服务,提高托育服务供给水平。
二、促进妇女儿童发展和家庭建设
全面贯彻落实男女平等基本国策,完善妇女特殊保护与关爱服务体系,保障妇女平等获得就学就业、婚姻财产和参与社会事务等权利,提高城乡妇女“两癌”检查覆盖率,统筹推进城乡、区域、群体之间妇女的同步均衡发展。开展农村留守妇女关爱服务模式建设示范试点。落实儿童优先原则,提高儿童整体素质,促进各类儿童保障服务均等化发展。健全留守、困境儿童关爱保护体系,完善困境儿童分类救助保障政策。推进以市州儿童福利机构为主体的区域性孤儿集中养育,健全孤儿养育标准自然增长机制,完善孤儿基本生活、医疗、教育等保障制度。开展县级未成年人救助保护中心建设示范试点,逐步实现全覆盖。深入实施家家幸福安康工程,完善支持家庭发展的法规政策,构建覆盖城乡的家庭教育指导服务体系,引导社会专业力量提供多样化关爱服务。
三、促进青年优先发展
加强思想政治引领,分类开展青年思想教育,突出实践体验,开展“青年好声音”系列网络文化行动,引导青年积极传播正能量。发挥青年生力军作用,实施青年技能人才培育计划、青年拔尖人才培养计划,不断深化博士服务团工作。实施青年志愿者行动,推进大学生志愿服务“西部计划”、关爱农民工子女和助残“阳光行动”、青年志愿服务“社区计划”,开展本禹志愿服务队创建,积极引导青年成为注册志愿者。服务青年健康成长,实施青年就业“翼计划”,为大学生创业提供资金扶持。实施“希望伴飞计划”,对受疫情影响、留守儿童等有心理疏导需要的青少年提供个性化、精准化、专业化的心理疏导服务,提高青少年自我心理疏导能力和抗挫适应能力。切实维护青少年合法权益,鼓励和支持法律服务机构、社会组织、事业单位等依法为未成年人提供公益性法律服务和援助。鼓励引导青年人才到艰苦地区和基层一线建功立业。
四、构建老年友好社会环境
加快构建养老、孝老、敬老政策体系和社会环境,推动养老事业和养老产业协同发展。健全基本养老服务体系,发展普惠性养老服务和互助性养老,支持家庭承担养老功能,培育养老新业态,构建居家社区机构相协调、医养康养相结合的养老服务体系,全省养老机构护理型床位占比达到60%。加强社区养老服务设施建设,鼓励社会机构兴办“智慧+”社区居家托老服务中心。落实养老服务税费、土地、金融等各项优惠扶持政策,完善养老机构建设运营补贴制度,全面放开养老服务市场,支持养老机构社会化发展。加强老年失能预防与干预,基本实现65岁以上老年人健康体检全覆盖。保障老年人福利,探索建立失能失智老年人长期照护服务制度。推动农村养老服务提质升级,全面建立农村留守老年人定期巡访制度。健全养老服务综合监管制度,大力开展养老护理人员职业技能培训,建立养老服务褒扬机制和惩戒制度。大力发展老年教育,开展老年人智能技术教育,加强老年大学和老年学校建设。积极开发老龄资源,发展银发经济。

第十四章 提高居民收入水平 完善社会保障体系
积极回应人民群众新期待,坚持就业优先,健全多层次社会保障体系,扎实推进共同富裕,不断增强人民群众获得感、幸福感、安全感。
第一节 提高就业质量和居民收入水平
实施更加积极的就业政策,健全有利于实现更充分更高质量就业的促进机制,健全劳动关系协调机制,逐步形成合理有序的收入分配格局。
一、实施就业优先政策
健全就业优先促进机制,建立就业影响评估机制,构建全方位公共就业服务体系,提升就业信息服务水平和覆盖面,推进就业扩面提质。促进人力资源服务业发展,规范人力资源市场秩序。坚决纠正和防止就业歧视,营造公平就业制度环境。深入实施高校毕业生就业创业促进计划和基层成长计划,实施青年见习计划,强化失业青年帮扶。依法优先安置退役军人,加强退役军人适应性培训、职业培训和终身职业教育,促进退役军人更高质量就业。开展春风行动,积极引导农村劳动力有序外出就业、就地就近就业。强化下岗失业人员托底帮扶,统筹做好特殊群体和困难人员就业援助,扩大公益性就业岗位安置。加大监察执法力度,切实维护农民工劳动报酬权益。支持企业稳定岗位,扩大失业保险稳岗返还政策受益面,支持开展在岗培训,加强用工服务保障。健全创业带动就业机制,加大创业优惠政策落实力度,推进创业孵化基地规范化建设,加快发展众创空间,引导支持返乡创业,营造良好的创业环境。支持多渠道灵活就业,支持和规范发展新就业形态,强化对灵活就业人员的就业服务和权益保障。健全劳动者能力素质提升机制,开展大规模职业技能培训,深化技能人才评价改革,规范专项职业能力考核。
二、促进居民收入稳步增长
坚持按劳分配为主体、多种分配方式并存,深化收入分配制度改革,实现居民收入增长和经济增长基本同步,农村居民收入增速高于城镇居民。增加劳动者特别是一线劳动者劳动报酬,提高劳动报酬在初次分配中的比重。合理调节城乡、区域、不同群体间分配关系。推行企业工资集体协商制度,完善企业薪酬调查和信息发布制度。深化国有企业工资决定机制改革,完善事业单位绩效工资政策。健全职工工资正常增长机制,拓宽居民劳动收入和财产性收入渠道。增加低收入者收入,扩大中等收入群体,健全最低工资标准调整机制。加大税收、社保、转移支付等再次分配的调节力度,提高精准性。

第二节 完善社会保障体系
坚持应保尽保,按照兜底线、织密网、建机制的要求,全面建成覆盖全民、统筹城乡、公平统一、可持续的多层次社会保障体系。
一、健全社会保险制度
完善城镇职工和城乡居民基本养老保险制度体系,实施企业养老保险基金省级统收统支,对接基本养老保险全国统筹,增强养老保险制度可持续性。大力发展企业年金、职业年金、个人储蓄性养老保险和商业养老保险。健全基本养老、基本医疗保险筹资和待遇合理调整机制,稳步提升基本养老保险待遇水平,实施公平适度的基本医疗保险待遇保障。推动基本医疗保险、失业保险、工伤保险省级统筹,健全重大疾病医疗保险和救助制度。完善医疗保险制度,持续推进医保支付方式改革,建立健全职工基本医疗保险门诊共济保障机制。落实异地就医直接结算,探索建立长期护理保险制度和新业态从业人员职业伤害保障制度。探索对新就业形态更加友好的社会保险经办服务模式。
二、提高退役军人服务和保障水平
完善退役安置制度,推进“阳光安置”方式,探索“直通车”安置方式,提高安置质量、促进人岗相适。加大社会优待力度,落实退役军人和优抚对象优待政策。深入推进“双拥在基层”活动,落实随军家属就业和子女教育优待政策。建立统筹平衡的抚恤优待量化标准体系,逐步消除抚恤优待制度城乡差异,健全抚恤优待补助标准自然增长机制。完善英烈荣誉保护协调机制,加强烈士纪念设施建设、修缮和管护,健全烈士祭扫制度和礼仪规范。健全权益维护机制,维护退役军人和其他优抚对象的合法权益。加强各级退役军人服务中心(站)建设。
三、健全社会救助服务体系
建立健全以基本生活救助、专项社会救助、急难社会救助为主体,社会力量参与为补充,分层分类的救助制度体系。完善最低生活保障制度,规范基本生活救助标准调整机制,落实社会救助和保障标准与物价上涨挂钩的联动机制。推进市县级救助管理站提档升级,建立健全快速响应、个案会商“救急难”工作机制,加强临时救助和生活无着流浪乞讨人员救助。完善特困人员认定条件,落实特困人员救助供养政策,实现有集中供养意愿的特困人员全部集中供养,分散供养特困人员全面实行委托照料服务。大力弘扬人道、博爱、奉献精神和慈善文化,创新慈善模式,完善慈善组织管理、资金使用、活动流程等相关法规政策,提高慈善事业的社会参与度。完善殡葬服务体系,加快殡仪服务设施改造升级,推动形成绿色、文明、节地、生态的殡葬方式。
四、提高残疾人自我发展能力
加强残疾预防,健全残疾人关爱服务体系,完善帮扶残疾人社会福利制度。完善残疾人就业支持体系,健全困难残疾人生活补贴和重度残疾人护理补贴制度,完善动态调整机制。统筹推进城乡公共场所无障碍服务,加强公共服务场所信息化无障碍设施建设。支持康复辅具产业发展。实施智力和精神障碍及重度残疾人日间托养照料阳光家园建设工程,实现各市州至少拥有1所公共精神卫生福利机构。加快县级以上残疾人康复中心、托养中心及综合服务设施建设。加强公办自闭症儿童康复、教育学校建设,提高残疾人受教育水平。
第三节 健全住房保障体系
坚持“房子是用来住的、不是用来炒的”定位,加快建立多主体供给、多渠道保障、租购并举的住房制度,让全体人民住有所居、安居宜居。
一、加强保障性住房供给
实行实物配租和租赁补贴并举,加快构建以保障性租赁住房和共有产权住房为主的城镇住房保障体系。扩大保障性住房供给,进一步完善住房公积金缴存使用和管理机制,支持人口净流入的大城市以需定供筹建保障性租赁住房、发展共有产权住房,其他城市加大商品房配建公租房力度,鼓励探索利用集体建设用地按照规划建设租赁住房。进一步规范公租房管理,推进政府购买公租房运营管理服务,提升公租房运营管理专业化、规范化水平。
二、促进房地产市场平稳健康发展
保持房地产市场调控政策的延续性和稳定性,落实房地产市场平稳健康发展长效机制。强化属地政府主体责任,因地制宜精准施策、综合施策,加强房地产市场风险监测预警和排查,促进住房市场供需长期平衡。规范发展住房租赁市场,鼓励住房租赁企业规模化、专业化发展。加强房地产市场监管,严肃查处各类违法违规行为,规范房地产市场秩序。
三、提升住房质量和居住品质
丰富商品住宅人性化设计,满足居民差异化需求。完善成品住宅标准体系,推广标准化设计、工厂化生产、装配化施工、一体化装修的住宅建设模式。推动节能环保新型建材应用,建设绿色住宅。大力推进老旧小区改造,推动建设安全健康、设施完善、管理有序的完整居住社区。加强物业监管,提升物业服务管理品质。
第十五章 推进省域治理现代化 提升社会治理水平
坚持系统治理、依法治理、综合治理、源头治理,加快省域治理体制机制创新,构建系统完备、科学规范、运行有效的制度体系,形成推进省域治理现代化的共治同心圆,推动省域治理体系和治理能力现代化建设迈入全国第一方阵。
第一节 发展社会主义民主政治
坚持人民主体地位,健全民主制度,丰富民主形式,拓宽民主渠道,巩固和发展生动活泼、安定团结的政治局面,凝聚省域治理的最大共识。
一、坚持和完善人民代表大会制度
围绕全面贯彻落实党中央决策部署和中共湖北省委工作要求,支持和保证人大及其常委会依法行使立法权、监督权、决定权、选举任免权,发挥人大及其常委会在立法工作中的主导作用。健全人大对“一府一委两院”监督制度,推进人大预算审查监督重点向支出预算和政策拓展,健全国有资产管理、政府债务管理、审计查出突出问题整改定期向人大报告制度。健全人大讨论决定重大事项协调机制和各级政府重大决策出台前向本级人大报告制度。健全人大组织制度、选举制度和议事规则,完善论证、评估、评议、听证制度。加强“两个机关”建设,更好发挥人大代表主体作用,建立健全支持和保障人大代表依法履职制度,密切人大代表和人民群众的联系。深化街道(乡镇)人大组织机构、运行机制建设。
二、构建协商民主体系
完善支持民主党派和无党派人士履行职能方法,健全民主党派省委向中共湖北省委提出建议制度。加强人民政协专门协商机构建设,规范协商内容,丰富协商形式,完善协商规则,提高协商能力,健全发扬民主和增进团结相互贯通、建言资政和凝聚共识双向发力的程序机制。统筹推进政党协商、人大协商、政府协商、政协协商、人民团体协商、基层协商以及社会组织协商,构建程序合理、环节完整的协商民主体系,完善协商于决策之前和决策实施之中的落实机制,推进有事多商量、有事好商量、有事会商量。发挥政协制度优势和人才智力优势,提高政治协商、民主监督、参政议政水平,更好凝聚共识。完善“协商在一线”平台,推动政协协商与基层协商有效衔接。
三、巩固和发展最广泛的爱国统一战线
完善中共湖北省委“双月”座谈会制度,落实省领导带头联系党外代表人士制度,健全党外代表人士队伍建设制度。坚持和完善大统战工作格局,铸牢中华民族共同体意识,支持各民主党派省委会加强中国特色社会主义参政党建设,全面贯彻党的民族政策和宗教工作基本方针,加强对党外知识分子、非公有制经济人士、新的社会阶层人士的团结引导工作,广泛汇聚港澳台同胞和海外侨胞的智慧和力量,巩固和发展大团结大联合局面。全面贯彻党的对台大政方针,加强对台工作,推动鄂台各领域交流和融合发展。充分发挥工会、共青团、妇联等人民团体作用,完善联系广泛、服务群众的群团工作体系。
四、健全充满活力的基层群众自治制度
健全基层群众自我管理、自我服务、自我教育、自我监督的制度体系,依法实行民主选举、民主协商、民主决策、民主管理、民主监督。依托议事会、恳谈会、理事会、听证会等形式,组织居民群众说事议事主事,推进基层直接民主制度化、规范化、程序化。推进基层群众性自治组织规范化建设,健全特别法人制度,依法厘清权责边界。充分发挥自治章程、村规民约、居民公约等在基层治理中的作用,推广积分制管理经验,提高居民参与基层治理的积极性。健全以职工代表大会为基本形式的企事业单位民主管理制度,探索企业职工参与管理的有效方式。
第二节 提升依法治省能力
深入贯彻习近平法治思想,坚持立法、执法、司法、守法等各环节共同发力,提升依法治理效能,加快法治湖北建设进程,使法治成为湖北发展核心竞争力的重要标志。
一、维护宪法法律权威
坚持宪法法律至上,健全法律面前人人平等保障机制,坚决维护国家法制统一、尊严、权威。注重各项法规制度同宪法法律的衔接协调,加强备案审查制度和能力建设。严格执行宪法宣誓制度,推动宪法宣传教育全覆盖,普及宪法知识,弘扬宪法精神。推进民法典贯彻实施,更好保障人民权益。
二、提高地方立法质量和效率
完善党委领导、人大主导、政府依托、各方参与的立法工作格局,推进科学立法、民主立法、依法立法。健全立法工作机制,加强立项论证评估及立法后评估,拓宽社会各方有序参与立法的途径和方式。构建立法修法快速反应机制,加强经济发展、公共卫生、生态环保、民生保障、营商环境等领域地方立法,做好地方性法规、规章和规范性文件的立改废释。坚持立法和改革相衔接相促进,以良法促进发展、保障善治。加强规范性文件备案审查。完善法规实施报告制度,全面推动地方性法规进入执法、融入司法、列入普法。
三、提高依法行政水平
优化政府职责体系和组织结构,全面推行政府权力清单和责任清单制度并实行动态管理,推进政府机构、职能、权限、程序、责任法定化,打造依法办事的法治环境。优化行政决策、行政执行、行政组织、行政监督体制,严格落实重大行政决策程序制度。深化行政执法体制改革,严格落实行政执法公示、执法全过程记录、重大执法决定法制审核“三项制度”,规范行政执法自由裁量权。健全行政执法与刑事司法衔接机制,建立行政执法监督发现问题线索移送纪检监察机关工作机制。完善法治政府建设推进机制,加强法治督察,加大食品药品、公共卫生、生态环境、安全生产、劳动保障、野生动物保护等关系群众切身利益的重点领域执法力度。
四、完善法律实施监督机制
加大对法律法规实施的监督力度,完善刑事、民事、行政、公益诉讼等监督体系,保证行政权、监察权、审判权、检察权得到依法正确行使,保证公民、法人和其他组织合法权益得到切实保障。深化司法责任制综合配套改革,提高司法质量、效率和公信力。严格落实领导干部干预司法活动等责任追究制度。健全执法司法制约监督机制,构建内部监督管理体系。推进行政复议体制改革,强化行政复议监督功能。深化法治社会建设,加大全民普法力度,加强青少年法治教育,落实“谁执法谁普法”责任制,提升普法工作针对性、时效性。抓住“关键少数”,推动领导干部带头尊法学法守法用法,提高运用法治思维和法治方式深化改革、推动发展的能力。建成覆盖城乡、便捷高效、均等普惠的现代公共法律服务体系,健全街道(乡镇)、社区(村)法律顾问制度,深化法律援助制度改革,完善司法救助制度。
第三节 坚持和完善党和国家监督体系
坚持和完善监督制度体系,增强监督严肃性、协同性、有效性,形成决策科学、执行坚决、监督有力的权力运行机制,提升运用制度和法律法规治理的能力。
一、完善监督体制机制
压实全面从严治党主体责任、监督责任,完善领导班子内部监督制度,加强对“一把手”监督和同级监督,完善任职回避、定期轮岗、任中审计、离任审计等制度。深化纪检监察体制改革,加强上级纪委监委对下级纪委监委的领导,完善巡视巡察整改、督察落实情况报告制度。强化政治监督,推进纪律监督、监察监督、派驻监督、巡视巡察监督全面覆盖和统筹衔接,健全人大监督、民主监督、行政监督、司法监督、群众监督、舆论监督制度,发挥审计监督、统计监督作用,推进党的监督与其他监督贯通融合。
二、健全权力配置和运行制约机制
完善用制度管权、管事、管人的长效机制,对权力进行科学规范、有效监督。坚持权责法定,健全“分事行权、分岗设权、分级授权”制度,规范工作流程,强化权力制约。坚持权责透明,推动用权公开,建立权力运行可查询、可追溯的反馈机制。坚持权责统一,盯紧权力运行各个环节,完善发现问题、纠正偏差、精准问责有效机制。
三、健全一体推进不敢腐、不能腐、不想腐体制机制
全面推进清廉湖北建设。把严的主基调长期坚持下去,始终保持惩治腐败高压态势,坚持受贿行贿一起查,坚决查处政治问题和经济问题交织的腐败案件,坚决整治群众身边的微腐败,一体推进追逃防逃追赃,深度参与反腐败国际治理,持续强化不敢腐的震慑。加强审批监管、执法司法、工程建设、资源开发、金融信贷、公共资源交易、公共财政支出等重点领域的专项监督检查,深化以案促改、以案促建,推进监督机制改革和制度建设,不断扎牢不能腐的笼子。深入开展党纪国法宣传教育“十进十建”活动,引导党员干部加强党性锻炼,不断增强不想腐的自觉。把教育、监督、查处、问责、整改、建制等治理措施贯通起来,形成一体推进不敢腐、不能腐、不想腐的湖北方案。坚持严管和厚爱结合、激励和约束并重,健全激励机制和容错纠错机制,充分调动干事创业的积极性。
第四节 构建社会治理现代化格局
按照社会治理的核心是人、重心在城乡社区、关键是体制机制创新的总要求,推进市域社会治理现代化,健全城乡基层治理体系,构建共建共治共享的社会治理格局,实现政府治理同社会调节、居民自治良性互动。
一、健全党建引领的城乡基层社会治理体系
坚持党建引领、重心下移、力量下沉、资源下沉,做强街道(乡镇)、夯实社区(村),构建公共服务圈、群众自治圈、社会共治圈,提高城乡基层治理社会化、法治化、智能化、专业化水平。全面推行“街道吹哨、部门报到,社区吹哨、党员报到”制度,提升街道党(工)委统筹协调、综合管理能力,增强社区党组织政治功能和战斗力,完善居民小区治理机制。强化乡镇党委“龙头”作用,建立健全以村党组织为领导、村民自治组织和村务监督组织为基础、集体经济组织和农民合作组织为纽带、其他经济社会组织为补充的村级组织体系,减轻基层特别是村级组织负担,建立整顿软弱涣散村党组织长效机制。健全区域化党建工作机制,完善党建带群建制度,扩大楼宇、商圈、园区、市场和互联网行业等新兴领域党的组织覆盖和工作覆盖。
二、深化街道管理体制改革
完善街道职能定位,实施街道权责清单和职责准入制度,推动街道工作重心向基层党组织建设和公共管理、公共服务、公共安全转移。健全街道党的“大工委”制度。调整优化街道党政机构设置和职能配置,依法明确街道执法主体地位,赋予街道规划参与权、综合管理权、对区域内事关群众利益的重大决策和重大项目的建议权以及应急状态下的必要权能。推进延伸派驻机构体制改革,统筹设置党群服务中心、社区网格管理综合服务中心、综合执法中心等街道直属事业单位。按照权随事转、人随事转、钱随事转的原则,推进人员编制资源向街道倾斜,建立与街道履行职能相适应的财政保障体制。
三、提升社区治理能力
优化社区治理架构,健全社区党组织领导下的社区居委会与业主委员会、物业服务企业三方协同联动机制。完善社区工作事项准入制度,厘清社区依法履行和协助基层政府工作事务清单。完善社区服务功能,健全各类网格“多网合一”运行机制,推进落实“一居(村)一警(辅警)”,构建网格化管理、精细化服务、信息化支撑、开放共享的基层管理服务平台。提升社区网格化管理服务水平,建立“网格发现、社区呼叫、分级响应、协同处理”机制。有序推进城市社区党组织书记事业岗位管理,建设社会化、职业化、专业化、规范化的城市社区工作者队伍。鼓励有条件的地方建立社会组织孵化培育机制,建强志愿服务队伍,形成社区、社会组织、社会工作者、社区志愿者、社区慈善资源“五社”联动服务格局。加强物业服务企业党组织建设,推进“红色物业”发展,推广“红色业主委员会”模式,探索在无物业管理的老旧小区成立公益性物业服务企业或依托居委会组织居民实行自治服务管理。充分发挥家庭家教家风在基层社会治理中的作用,推动营造良好社会风尚、维护社会和谐安定。

第十六章 统筹发展和安全 创造和谐稳定的发展环境
全面贯彻落实总体国家安全观,统筹传统安全和非传统安全,把安全发展贯穿经济社会发展各领域和全过程,防范化解影响高质量发展的各类风险,推动稳增长和防风险长期均衡,建设更高水平平安湖北。
第一节 加强国家安全体系和能力建设
坚持政治安全、人民安全、国家利益至上有机统一,加强国家安全体系和能力建设,统筹推进各领域国家安全,创造和谐稳定的发展环境。
一、健全国家安全制度体系
完善集中统一、高效权威的国家安全领导体制,落实党委(党组)国家安全责任制,把维护国家安全与改革发展稳定同谋划、同部署、同检查、同考核。建立健全重点领域国家安全工作协调机制,加强研究会商,贯彻落实国家安全政策。建立健全国家安全风险研判、防控协同、防范化解机制,加强对各类风险排查评估预警。推进国家安全法律法规实施,建立国家安全审查监管事项清单管理制度和协调机制,强化国家安全执法。落实公共安全基础设施与重大项目同步设计、施工、验收和交付使用制度。
二、坚决捍卫政治安全
把维护国家政治安全特别是政权安全、制度安全放在第一位,严密防范和严厉打击敌对势力渗透、破坏、颠覆、分裂活动,保持对暴恐活动严打高压态势。加强新闻舆论、社科理论、文化文艺等意识形态重点阵地建设和管理,完善网络舆情监测研判和联动处置机制,建设具有强大凝聚力和引领力的社会主义意识形态。加强经济民生社会领域热点舆情引导管控,确保不引发重大恶性事件并向政治安全领域传导转化。
三、巩固国家安全人民防线
健全全省国家安全人民防线组织体系,完善重点领域人民防线工作机制。深入开展全民国家安全教育日活动,落实大中小学国家安全教育要求,加强国家安全教育实践基地建设,普及国家安全相关法律法规,增强全民国家安全意识。服务国家重大战略需求,大力支持国防和军队现代化建设,加快国防科技工业转型升级,加强军地科技协同创新,推动重点区域、重点领域、新兴领域协调发展。完善国防动员体系,强化全民国防教育,巩固军政军民团结。
第二节 防范化解重点领域风险
坚持底线思维,强化关键环节管控,加强重点领域风险排查,提高风险防范化解的前瞻性、系统性、协同性,确保不发生系统性区域性风险。
一、加强社会风险防范
坚持和发展新时代“枫桥经验”,畅通和规范群众诉求表达、利益协调、权益保障通道,构建源头防控、排查梳理、纠纷化解、应急处置的社会矛盾综合治理机制。深入推进信访制度改革和工作机制创新,大力推行阳光信访、责任信访、法治信访,推动群众合理诉求依法及时就地解决。坚持领导干部接访下访包案制度,完善风险隐患排查治理和矛盾纠纷省市县乡四级联排化解机制,加强房地产、集资融资、劳动社保等突出问题的排查预警。完善社会安全风险评估机制,加强对重要领域、重大改革、重大工程、重大项目、重大决策的安全风险评估。健全人民调解、行政调解、司法调解衔接联动的“大调解”体系,完善调解、信访、仲裁、行政裁决、行政复议、诉讼等社会矛盾纠纷多元预防调处化解综合机制,加快推进一站式多元解纷和诉讼服务体系建设,努力将矛盾化解在基层。健全社会心理服务体系和危机干预机制,塑造自尊自信、理性平和、积极向上的社会心态。
二、防范化解经济领域重大风险
推进自主可控技术攻关和储备,加强产业竞争力调查和评价,增强产业链供应链抗冲击能力。健全金融风险预防、预警、处置、问责制度体系,实施防范化解金融风险全链条管理,建设全省地方金融风险防控数字化应用系统,完善存款保险制度,严密防范流动性风险,有效防范化解信用风险,着力防控影子银行业务风险。加强地方金融法治建设,严厉打击非法金融活动。强化政府债务预算和限额管理,规范举债融资行为。规范发展地方融资平台公司,防范化解地方政府隐性债务风险。
三、加强生态环境风险防控
系统构建全过程、多层次生态环境风险防范体系,把生态环境风险纳入常态化管理。强化重点行业重点领域风险管控,加强核与辐射、重金属、化学品、持久性有机物等行业环境风险管理,加强工业集聚区风险防范。开展重点区域、流域、行业环境风险调查,推进重点企业和有毒有害气体环境风险预警体系建设,强化危险化学品突发环境事件监控预警。开展环境与健康风险评估,加强哨点监测,建立应对损害群众健康的突出环境问题的管控体系。
第三节 强化公共安全保障
把保护人民生命安全摆在首位,着力维护社会安全,健全公共安全体制机制,全面提高公共安全保障能力。
一、强化安全生产管理
坚持党政同责、一岗双责、齐抓共管、失职追责,全面落实“三个责任”。深化应急管理综合执法改革,加强安全生产监管执法。严格执行生产安全事故责任追究制度。深入推进安全生产专项整治,坚决遏制危险化学品、矿山、建筑施工、特种设备、交通、消防等重特大安全事故,维护校园安全、景区安全。推动企业安全生产标准化建设,加强重大危险源在线监测预警。推动消防站、消防供水、消防通信、消防装备等基础设施建设,完善消防安全责任制,开展高层建筑、地下空间等重点场所消防安全整治。强制推进高危行业安全生产责任保险。加大安全生产宣传教育培训力度。
二、提升自然灾害防治能力
坚持以防为主、防抗救相结合,发挥地质、气象等作用,全面提高抵御自然灾害的综合防范能力。加强各涉灾部门的协调联动,完善军队和武警部队参与抢险救灾的应急协调机制,严格落实防灾减灾救灾责任。优化灾害监测站点布局,强化监测基础设施建设,完善综合立体气象观测系统及专业气象观测网络,提升灾害预报预测和风险预警能力。加强自然灾害风险管控和防御工程建设,推进地质灾害综合防治体系重点省份建设,强化技术防灾,有效防范暴雨、洪涝、干旱、大风、森林火灾和地震、滑坡、泥石流等灾害。推动应急避难设施一体化建设,完善应急避难场所生活设施。在重点城市和地震易发区开展活动断层探测和房屋设施加固。扩大巨灾保险试点,完善灾害救助和灾后恢复重建机制。
三、严格食品药品安全监管
坚持“最严谨标准、最严格监管、最严厉处罚、最严肃问责”标准,健全食品药品安全监管法规体系,推进食品药品监管体制机制改革创新和依法治理。深入开展食品安全放心工程建设攻坚行动,严把食品安全前端,加强农产品质量安全风险评估,严格进口食品准入管理,加强冷链物流监管,构建线上线下食品安全监管新模式,推动危害食品安全的制假售假行为“直接入刑”。实施药品监管科学行动计划,提高疫苗、血液制品检定能力和药品、医疗器械、化妆品检验检测能力,构建药品安全检验、监测、追溯体系。健全食品药品安全全过程、全链条监管和跨地区跨部门协调联动机制,加强监管队伍能力建设,推动监管力量向基层下沉,鼓励社会监督、舆论监督,打造食品药品安全社会共治体系。
四、提高生物安全治理能力
建立重大传染病和生物安全风险防控责任机制,完善与常态化防控相适应的领导体系,增强监测预警、疫情救治、风险防控能力。完善菌毒种管理体系,推进省级菌毒种保藏中心建设。加强农业转基因生物安全管理,加快推进农业植物新品种保护,有效防止外来有害生物入侵与跨境传播。加强基因生物技术管理,保护生物遗传资源,确保实验室生物安全,防范生物恐怖袭击。加强生物安全领域人才队伍建设,着力培养病原学鉴定、现场流行病学调查、实验室检测等专业型人才,提升生物安全领域基础前沿创新能力。
五、推进社会治安防控体系现代化
坚持专群结合、群防群治,加快建设立体化、智能化、社会化、实战化的社会治安防控体系,增强社会治安防控的整体性、协同性、精准性。健全扫黑除恶长效工作机制,定期开展社会治安重点地区、重点问题排查整治专项行动。创建打击犯罪新机制,提升打击网络犯罪等新型犯罪和跨区域犯罪能力。推进社会面智能安防、“雪亮工程”建设,构建预防和减少犯罪体系。加强智慧公安、公安基础设施、公安装备建设,提升警务能力现代化水平。加强基层司法所建设,优化监狱和戒毒所布局,健全社区矫正机制,全面推进刑罚执行一体化建设。深化平安创建活动。
第四节 加强应急管理体系和能力建设
建立和完善高效应对全灾种的大应急组织管理体系,强化应急管理技术支撑,建强应急救援队伍,推进应急管理体系和能力现代化。
一、提升应急救援能力
建立统一高效的应急指挥体系,完善应急指挥协调联动机制,按照“统一指挥、分级负责”的原则,明晰职责边界和责权界线。完善应急预案体系,加强应急预案评估、演练和动态管理。建立常态化的应急资源普查机制,健全预警信息统一发布制度,建设综合风险监测预警中心及人工智能计算中心,实现安全风险有效监测、及时预警。完善应急基础设施,增强航空应急救援能力,建设国家华中区域应急物资供应链中心及集配中心、国家华中区域应急救援中心和鄂东南、鄂西北、鄂西南等省级应急救援基地。实施应急装备现代化计划,推进应急装备高端化、智能化、标准化、系列化、成套化发展。加强应急管理学科建设,培养一批专业救援队伍,建立综合性救援力量与地方专业队伍、社会救援力量、驻鄂部队及驻在地武警部队共训共练、合作救援机制。建立健全应急产品和应急服务标准体系,加快培育应急产业,推进随州、赤壁等国家级应急产业示范基地建设,打造应急装备制造特色品牌。
二、健全应急物资保障体系
建立资源共享、配备合理、储备充足、管理高效、输送快捷、保障有力的全过程多层次应急物资保障体系。健全应急物资采购制度和储备标准,完善应急物资储备品种、规模、结构,建立政府储备和社会储备、实物储备和产能储备有机结合的物资储备机制。优化重要应急物资产能保障和区域布局,积极推进“中心库+区域库+前置库”应急物资储备体系建设。健全应急物资共用共享和协调机制,实现重要应急物资的集中管理、统一调拨、统一配送。完善应急物资运输保障体系,推进铁水公空多式联运的应急物资立体投放模式。健全救灾款物等社会捐赠规范管理机制。
三、提高社会动员能力
健全应急响应社会动员机制和社会共治共享应急制度,建立和完善应急救援社会化有偿服务和应急资源征用补偿机制。开展社会应急救援力量摸底调查,加强社会应急救援力量分级分类管理。完善社会动员应急预案,强化日常应急管理中的社会参与意识,壮大应急志愿者队伍。夯实基层应急管理组织,制定基层应急能力建设标准,提升乡镇(街道)、社区(村)应急保障能力。加强应急文化建设,开展应急科普教育,加强日常应急知识培训和演练,提升公众应急避险和自救互救技能。完善突发事件新闻发布制度,把握舆论引导主动权。
第十七章 强化规划实施保障
坚持党的全面领导,健全政策协调机制,完善规划实施机制,更好履行各级政府职责,充分激发各类市场主体的活力和创造力,最大程度凝聚各方面力量,形成全省人民建设社会主义现代化的强大合力。
第一节 全面加强党的领导
坚持党总揽全局、协调各方作用,以党的政治建设为统领,完善党领导经济社会发展战略、研究重大方针政策的工作机制,健全上下贯通、执行有力的组织体系,切实增强各级党组织的政治领导力、思想引领力、群众组织力、社会号召力。省人民政府要将本规划确定的发展目标、主要指标以及重大政策、重要改革任务、重大工程项目分解落实到各地区、各部门、各年度,确保规划有效实施。加强规划宣传,推进信息公开,增强公众对规划的认识和了解,调动群团组织、民主党派、工商联以及无党派人士的积极性、主动性和创造性,激发全社会参与规划实施的主人翁意识,动员和引导全社会力量共同推进规划落实。
第二节 健全政策协调机制
按照规划确定的目标任务,研究制定财政、金融、投资、产业、土地、环保等相关配套政策,加强各项政策协调配合。完善经济监测预警、调控政策,强化短期调控政策和长期发展政策的有机结合。坚持“项目跟着规划走,要素跟着项目走”,健全重大工程项目空间保障机制,将国民经济和社会发展规划确定的目标任务和重点项目落实到空间布局中。加强财政预算与规划实施的衔接协调,中期财政规划和年度预算要结合本规划提出的目标任务,合理安排支出规模和结构,年度预算安排要优先考虑本规划实施的年度需要。
第三节 完善规划实施机制
强化本规划对全省经济社会发展的统领作用。省级空间规划、专项规划、区域规划和各市州规划要切实贯彻本规划的战略意图和主要任务,确保各级各类规划在总体要求上保持一致、空间配置上相互协调、时序安排上科学有序,形成各类规划定位清晰、功能互补、统一衔接的规划体系。创新和改进统计工作,充分利用各类信息和数据资源,提高规划实施监测分析的及时性、全面性和准确性。开展规划实施动态监测、中期评估和总结评估,中期评估和总结评估情况按程序提请省委常委会审议,并依法向省人大常务委员会报告规划实施情况,自觉接受人大监督。根据需要适时调整规划实施重点、政策举措及保障机制。加大实施考核力度。发挥监察机关和审计机关对推进规划实施的监督作用,发挥新闻媒体、群团组织的桥梁和监督作用,促进各级各类规划的有效实施。建立重大政策举措、重大改革任务、重大工程项目督导评估机制。
实现全省“十四五”规划和二〇三五年远景目标,使命光荣、任务艰巨。全省人民要更加紧密团结在以习近平同志为核心的党中央周围,牢记嘱托、感恩奋进,解放思想、开拓创新,同心同德、顽强奋斗,夺取全面建设社会主义现代化新胜利!

