(广东省)深圳市南山区国民经济和社会发展十四五规划(2022年更新)
深圳市南山区国民经济和社会发展第十四个
五年规划和二〇三五年远景目标纲要
深圳市南山区人民政府
二〇二一年七月
前 言
“十三五”期间,南山区始终坚持以习近平新时代中国特色社会主义思想为指导,深入贯彻学习党的十九大精神、习近平总书记对广东重要讲话和对深圳重要批示指示精神,紧紧围绕中央和省、市的各项工作部署,阔步迈入建设世界级创新型滨海中心城区的新征程,经济、政治、文化、社会和生态建设实现更高水平推进、更高质量发展,区域发展魅力、动力、活力、潜力、创新力引领全国,享誉全球。
“十四五”时期,是我国全面建成小康社会、实现第一个百年奋斗目标之后,乘势而上开启全面建设社会主义现代化国家新征程、向第二个百年奋斗目标进军的第一个五年。站在新的历史起点,南山将抢抓建设粤港澳大湾区、深圳先行示范区和实施深圳综合改革试点重大历史机遇,与时俱进全面深化改革,锐意开拓全面扩大开放,深入实施“科技创新+总部经济”发展战略,奋力实施新时代“3+3”战略示范工程,加快建成世界级创新型滨海中心城区,率先实现社会主义现代化。
本 划 规 纲要根据 《 中共深圳市南山区 关于制定南山区国民 委经济和社会发展第 十 四个五年 划 规 和 二 〇 三 五年远景目 的建 标议》 编 制 , 主要 府工 重点 明确政 作 , 合理 置 共资源 有效配 公 , 是心 推 新 中 区 设的 进世界级创 型滨海 城 建 施工图 , 指 区经济 是 导全社会发展的行动纲领 , 划 计划 本 是编制和实施 项规 和年度 的基 专。 依据
第一章 开启时代征程,加快建成世界级创新型滨海中心城区
新时代开启新征程,南山需要发挥优势,抓住机遇,应对挑战,奋勇前进,加快建成世界级创新型滨海中心城区。
第一节 发展基础与发展形势
一、“十三五”发展成就
面对错综复杂的国际形势、艰巨繁重的改革开放和创新发展任务,特别是新冠疫情严重冲击,南山区不忘初心、牢记使命,始终围绕建设世界级创新型滨海中心城区的奋斗目标,推动国民经济和社会发展各项事业实现更高质量跃升。
1.经济实力全省第一。连续多年位居中国城区综合竞争力百强区之首,2020年实现地区生产总值6502.22亿元,超额完成“十三五”规划目标。经济结构不断优化,战略性新兴产业增加值占GDP比重为52.7%,第三产业增加值比重近70%,金融、现代物流、专业服务业集聚发展。发展质量再上新水平,人均GDP达36.2万元人民币,达到发达国家水平;辖区税收1709亿元,是2015年的2.34倍;一般公共预算收入316.6亿元,是2015年的2.14倍;万元GDP能耗、水耗均完成“十三五”目标。全区上市企业总数超过180家,世界500强和中国500强企业9家。京东、字节跳动、小米集团、埃森哲创新中心等一批高质量总部项目落户,有效增强了区域经济发展后劲。
2.创新能力享誉全国。坚持把创新驱动发展作为城区发展的主导战略,以南山为龙头的深圳高新技术产业已成为全国的一面旗帜。西丽湖国际科教城上升为科技部、广东省、深圳市共建平台。科技创新成果不断涌现,2020年,R&D占GDP比重5.3%,PCT国际专利申请量约占全国1/8,每万人发明专利拥有量416.5件,是全国的26倍。科技创新平台加速汇集,创新载体数量1358个,占全市的比重超过50%,其中国家级载体占比约60%,集聚了鹏城实验室、9个诺奖实验室,是全市科技资源最密集区。创新型企业数量、质量齐增长,国家高新技术企业超过4000家,占全市1/4,拥有全市近90%的独角兽企业。高层次人才加速集聚,拥有一批国家重点人才工程专家、孔雀人才、省创团队、孔雀团队。
3.中心功能日益彰显。“四大中心”功能基本形成,金融、商务、物流、对外贸易等功能集聚辐射效应明显。构建“一轴一带三组团”的发展新格局,系统谋划新时代“3+3”战略示范工程,打造区域增长极,推动产业升级、市容市貌改善和市民生活品质提升。区域协调发展实现大突破,实施两轮北部片区发展三年行动计划,深入推进南北区域协调均衡发展。深圳湾总部经济带聚势成峰、前海城市新中心建设加快推进、深圳湾文化广场正式开工,城市客厅功能日益显现。区域交通枢纽功能确立,西丽高铁站升格为全市三大主枢纽之一,深圳湾口岸综合改造加快推进,前海口岸加快规划建设。前海开发开放取得重要阶段性成果。
4.营商环境全国样板。全力构建国际一流营商环境,营商环境位居全国百强区(县)榜首。金融风险防范有力有效,推动涉众型金融风险逐步出清。法治环境持续优化,全国首个域外法律查明平台“蓝海法律查明和商事调解中心”揭牌,被最高人民法院确定为港澳台和外国法律查明基地。辖区律所、律师数量实现高速增长,均约为2015年底的4倍。深化“放管服”改革,提升企业服务精准性,对冲外部环境不确定性。创建全国“互联网+政务服务”示范区,建设“政务服务大超市”,提供全链条贴心式政务服务。畅通政企沟通渠道,构建“亲”“清”新型政商关系。实施最严格的知识产权保护,建成南山知识产权保护中心,成为全国首家知识产权一站式、全链条综合服务平台,引进44家知识产权党政机关、社会团体、企事业单位,集聚170余位行业知名专家顾问。获批国家知识产权信用体系建设唯一区县级重点推进地区、广东省首个省市区三级共建商业秘密保护基地、广东省知识产权服务业集聚发展试验区。形成了制度创新“前海模式”,成为全国制度创新数量最多、复制推广最好的自贸片区之一。
5.民生福祉显著提升。强化经济发展与民生改善的良性互动,成为中国最具幸福感城区和创新包容强区。教育供给量质齐升,“十三五”期间完成新建、改扩建学校30所,增加学位36000座。医疗卫生展露新颜,南山区属公立医院全部进入三级医院行列,每千人床位数2.15张,每千人医生数2.8人,人均预期寿命达87.1岁;孕产妇死亡率、婴儿死亡率、5岁以下儿童死亡率达到发达国家水平。新冠肺炎疫情防控取得决定性胜利。文化强区战略全面实施,加快建设深圳湾文化走廊,深圳歌剧院、深圳创意设计馆落户南山。深度挖掘城区传统文化脉络,全力推进南头古城保护与利用,特色文化街区示范段正式开放。人均公共文化设施面积0.31平方米,人均体育场地面积2.4平方米。获批建设国家文化和科技融合示范基地,获得全省第一批公共文化示范项目和第三批全域旅游示范项目。文化产业实现大发展,增加值超千亿元,占全市比重超过50%。“平安南山”建设深入推进,成为国内领先、市民满意的食品安全城区。获评实施妇女儿童发展纲要国家级示范区。强化安全责任落实,深入开展重点行业领域专项整治,应急管理体系和能力建设提档加速,城区公共安全水平持续提升,连续6年未发生较大及以上安全事故,各类安全事故起数、伤亡人数下降幅度超30%,安全形势持续稳定。脱贫攻坚决战决胜,精准帮扶的连平县27个省定贫困村全部退出贫困序列,1792户的5626名建档立卡贫困人口全部脱贫,助力东西部扶贫协作的田阳区、德保县脱贫摘帽。
6.城区环境更具魅力。全力推进产城人融合发展,推动城区由规模扩张、形态建设向功能提升、内涵发展转变。污染防治成效巩固,空气质量优良天数比例达95.9%,PM2.平均浓度下降至20.1微克/立方米,获得全国“绿水青山就是金山银山”实践创新基地和“国家生态文明建设示范区”称号。建设公园之区,建成一批花漾街区、街心花园,公园总数达162个,全区绿化覆盖率达53.68%。城区交通畅达性逐步增强,地铁7号线、9号线(含西延)、11号线及5号线南延开通运营,12、13号线建设有序推进,轨道里程增长1倍,达到87.9公里。南头直升机场搬迁补偿协议正式签订。推进“块数据+网格化”管理改革,推广智慧社区、智慧园区、智慧城中村、块数据基层治理等试点。推动社区治理和服务创新,全面提升社区治理能力。积极营造共建共治共享社会治理新格局,“南园经验”获中央政法委肯定推广。
二、“十四五”面临形势
当前和今后一个时期,南山区要深刻认识我国社会主要矛盾变化带来的新特征新要求,深刻认识错综复杂的国际环境带来的新矛盾新挑战,永葆“闯”的精神、“创”的劲头、“干”的作风,奋力跑出现代化建设的“南山加速度”,加快建成世界级创新型滨海中心城区。
1.发展环境。当今世界正经历百年未有之大变局。国际环境日趋复杂,不稳定性不确定性明显增加,世界进入动荡变革期,国际力量对比深刻调整。经济全球化遭遇逆流,单边主义、保护主义上升,国际经贸规则面临重建。世界经济低迷,国际贸易和投资大幅萎缩,国际分工格局加速调整。新一轮科技革命和产业变革深入发展,数字技术强势崛起,争夺发展制高点竞争空前激烈。中美经贸摩擦、新冠肺炎疫情全球大流行对全球创新链、产业链、供应链产生巨大冲击。我国正处于实现中华民族伟大复兴的关键时期。我国发展仍处于重要战略机遇期,但机遇和挑战都有新的发展变化。我国经济已由高速增长转向高质量发展阶段,正处于跨越常规性、长期性关口的攻坚阶段,工业化城镇化处于深化期,需求结构处于调整期,矛盾风险处于易发高发期,生态环境治理处于攻坚期,改革开放进入新阶段,以开放促改革促发展促创新要求更加迫切,以国内大循环为主体、国内国际双循环相互促进新发展格局正在形成。面对国内外发展环境新变化,南山必须要充分把握新发展阶段,坚持新发展理念,融入新发展格局,保持战略定力,办好自己的事,努力在危机中育新机、于变局中开新局,抓住机遇,应对挑战,趋利避害,奋勇前进。
2.发展机遇。“十四五”时期,南山发展迎来重大历史机遇,粤港澳大湾区、深圳先行示范区和实施综合改革加速推进,为南山发展带来更多政策红利。全球创新策源多极化发展,国家创新体系加快构建,大湾区综合性国家科学中心和鹏城实验室全面发力,将大幅提高南山科技、产业创新能力,对南山科技创新发展带来全局性利好,为南山提升科技创新全球位势带来机遇。前海深港现代服务业发展合作区国家级重大平台加快建设,西丽高铁枢纽建设加快推进,将推动深港澳、南山与内地发展腹地更紧密合作,有助于南山打造高水平对外开放门户枢纽。“东进、西协、南联、北拓、中优”发展战略全面深入实施,前海城市新中心加快建设城市新客厅,深圳湾超级总部基地等重点片区建设深入推进,有助于南山优化发展格局,提升发展能级。深圳都市圈规划加快推进,珠江口东西两岸合作持续推进,重大交通基础设施和对外交往平台加速建设,未来产业、资金、技术、人才等资源将在更大范围内加速流动和集聚,为南山巩固科技创新地位,拓展合作空间,提供了更多有利条件。新型基础设施建设全面铺开,不仅有利于龙头企业的快速发展,还将催生带动新技术、新业态、新模式和新消费。
3.面临挑战。在看到发展机遇的同时,也要清醒地看到南山区发展存在的问题和面临的挑战。一是科技创新全球引领能力、经济长期增长动力、工业发展可持续性存在较大压力,源头创新能力亟待增强,核心技术、关键零部件、重大装备受制于人,生产经营成本日益攀高,科技与经济发展的安全性和稳定性有待进一步提高;二是区域协调均衡发展、土地资源高效集约利用方面有很大提升空间,北部片区发展短板仍较为突出,南北联动性不强,旧厂、旧村和未利用地等低效空间仍然存在,土地资源二次开发利用的整体效率和质量与中心城区定位不匹配;三是优质的教育、医疗、养老等公共服务还有较大缺口,道路交通、市政配套等领域问题依然突出,难以满足辖区居民的美好生活需求;四是基层治理整体水平与超大城市中心城区治理能力现代化还不匹配,环境卫生、垃圾分类、城中村治理等方面的管理水平还有待提高,城区治理精细化、智慧化、法治化程度还有待加强,应对各类公共安全事件的能力还有待提升。


第二节指导思想与发展目标
一、指导思想
高举中国特色社会主义伟大旗帜,深入贯彻党的十九大和十九届二中、三中、四中、五中全会精神,坚持以马克思列宁主义、毛泽东思想、邓小平理论、“三个代表”重要思想、科学发展观、习近平新时代中国特色社会主义思想为指导,全面贯彻党的基本理论、基本路线、基本方略,全面贯彻习近平总书记出席深圳经济特区建立40周年庆祝大会和视察广东、深圳重要讲话、重要指示精神,统筹推进“五位一体”总体布局,协调推进“四个全面”战略布局,坚定不移贯彻新发展理念,坚持稳中求进工作总基调,以推动高质量发展为主题,紧紧扭住供给侧结构性改革这条主线,注重需求侧管理,以改革创新为根本动力,以满足人民日益增长的美好生活需要为根本目的,深刻把握和长期坚持经济特区十条宝贵经验,抢抓“双区建设”重大历史机遇,勇担更多综合改革试点重任,置身全球树标杆,对标最高、最好、最优、最强,高位求进、高端突围,统筹发展和安全,深入实施“科技创新+总部经济”双轮驱动战略,奋力实施新时代“3+3”战略示范工程,加快建设现代化经济体系,提升基层治理能力现代化水平,实现经济行稳致远、社会安定和谐、文化繁荣兴盛,加快建成世界级创新型滨海中心城区,为深圳建设中国特色社会主义先行示范区、创建社会主义现代化强国城市范例、率先实现社会主义现代化提供强劲支撑。
二、二〇三五年远景目标
到二O三年,世界级创新型滨海中心城区全面建成,社会主义现代化建设跃上新台阶,成为深圳建成引领可持续发展的全球创新城市的示范区。基础研究和原始创新能力显著增强,关键核心技术实现重大突破,现代化经济体系更具国际引领能力,社会文明程度大幅提高,人民生活更加美好。
到二O三五年,率先实现社会主义现代化,成为深圳建成具有全球影响力的创新创业创意之都的典范区。
一一高质量发展高地。经济实力、科技实力大幅跃升,关键核心技术实现重大突破,现代化经济体系更具国际引领能力,综合经济竟争力世界领先。
一一法治城市示范。建成一流法治政府、模范法治社会,营商环境更具国际竟争力,治理体系系统完备、科学规范、运行高效,成为最安全稳定、最公平正义、法治环境最好的标杆城区。
一一城市文明典范。开放多元、兼容并蓄、敢闯敢试的文化特征更加鲜明,城市品位、人文魅力充分彰显,时尚科技创意引领全球,成为新时代引领者。
一一民生幸福标杆。实现幼有善育、学有优教、劳有厚得、病有良医、老有颐养、住有宜居、弱有众扶,实现十二年及以上免费教育,市民享有更加幸福安康的生活,成为民生幸福标杆城区。
一一可持续发展先锋。生态环境质量达到国际一流水平,天蓝地绿水清的优美生态环境成为常态,环境治理体系更加完善,PM2.5年均浓度达到15微克/立方米,达到国际宜居城市标准,成为人与自然和谐共生的美丽中国典范。
三、“十四五”发展目标
锚定二O三五年远景目标,坚持目标导向和问题导向相结合,坚持守正和创新相统一,到二O二五年,世界级创新型滨海中心城区基本建成,中央智力区功能全面完善,基本实现社会主义现代化,成为深圳建成现代化国际化创新型城市的先行区。努力实现以下具体目标:
一经济质量效益全国领先。在质量效益明显提升的基础上实现经济持续健康发展,现代产业体系核心竟争力大幅提升,经济结构不断优化,先进制造业基石更加巩固,新兴产业和现代服务业加速壮大,产业基础高级化和产业链现代化水平明显提高,区域辐射带动能力进一步增强,经济中心地位进一步强化。到2025年,本地生产总值力争达到1万亿元,金融业增加值达1200亿元,进出口总额达4500亿元,社会消费品零售总额达1530亿元,固定资产投资达1640亿元,人均GDP达到53万元,税收达2070亿元,一般公共预算收入达370亿元。
一一产业创新能力世界一流。把科技自立自强和产业链安全摆在战略优先位置,高等级实验室体系核心引擎作用充分发挥,西丽湖国际科教城“部省市”共建实现跨越式发展,鹏城实验室创新生态、华为鲲鹏产业示范区等战略科技力量显著强化,源头创新和引领式创新能力大幅提升,全球创新要素高度集聚,创新能级显著提高,成为全球重要的新兴产业策源地,助力深圳综合性国家科学中心建设取得良好开局。“十四五”期间,全社会研发经费投入增速为9%,到2025年,国家高新技术企业达4800家,PCT国际专利申请量达8800件。
一一社会民生事业优质均衡。加大民生领域财政投入力度,在幼有善育、学有优教、劳有厚得、病有良医、老有颐养、住有宜居、弱有众扶上取得新进展,增强人民群众的获得感、幸福感、安全感。“十四五”期间,新增幼儿园21所,新增学位10500座,新建改扩建义务教育学校33所,新增学位49215座,新建高中学校2所,新增学位3900座;人均可支配收入年均增长6.5%;每千人口执业医师3.41人,新增区属公办病床数2500张,每千常住人口医院病床数4.26张,新增公办养老床位数超过1000张;长者服务中心实现街道全覆盖,人均预期寿命达87.1岁;公共住房建设筹集量2.27万套;妇女、未成年人和残疾人权益保障显著增强。
一一城区空间环境协调可持续。中心城区功能形态全面提升,前海国际化城市新中心初具规模,打造“一轴一带三组团”的高质量城区发展新格局,新时代“3+3”战略示范工程实现重大突破。生产方式和生活方式加快向绿色、低碳转变,打造安全高效的生产空间、舒适宜居的生活空间、碧水蓝天的生态空间,在美丽湾区建设中走在前列。城市安全显著提升,亿元GDP生产安全事故死亡率降到0.0035,食用农产品评价性抽检合格率达到98%,药品评价性抽检合格率达到98.5%。
一一发展软实力大幅提升。城区文化发展水平和质量显著提高,公共文化服务体系更加完善,人民精神文化生活日益丰富,成为新时代举旗帜、聚民心、育新人、兴文化、展形象的引领者。法治政府和法治社会建设水平进一步提升,形成公平透明、可预期的国际一流法治化营商环境。社会治理能力现代化水平大幅提升,建成治理体系和治理能力现代化先进城区。文化产业体系和市场体系健全,全域旅游示范成效显著,建成国家文化和科技融合示范区。人均公共文化设施面积达到0.31平方米,人均体育场地面积达到2.5平方米。文化创意产业、文旅产业等实现跨越发展。每万人注册志愿者数达1500人。


第二章 突出协调联动,构建韧性安全发展新格局
坚持“人民城市人民建,人民城市为人民”重要理念,统筹科技、产业、生活、生态等发展空间,优化功能布局,推动新一轮高品质开发建设,着力建设高品质的安全韧性、智慧活力、高效协调中心城区。
第一节打造“一轴一带三组团”发展格局
实施区域协调发展战略,坚持全区“一盘棋”统筹均衡发展,完善功能布局,打造“一轴一带三组团”城区发展格局,构筑最富有活力和最高品质的城市美好空间。
一、优化区域总体发展格局
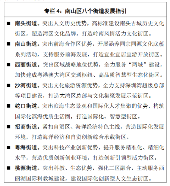
结合区域发展实际,重构优化功能布局,构建山海相连公共开敞空间体系,推动城区由规模扩张、形态建设向功能提升、内涵发展转变,优化“一轴一带三组团”的城区发展格局,加快建成世界级创新之都、现代化宜居之城、国际化魅力之湾。一轴:科技创新轴,依托南山创新大道,连接高新区、留仙洞、大学城等片区,南北向串联深圳湾口岸、深圳湾CBD、光明科学城、松山湖科学城等区域,形成南北走向的产学研用深度融合的科技创新轴,成为“广深港澳科技创新走廊”上最绚烂多彩的创新高地。一带:湾区总部经济带,依托深圳湾、蛇口和前海等片区,促进总部经济、创新经济与邮轮游艇、海上休闲、会议交流、文化演艺、娱乐消费、品质居住等功能的集聚与融合,形成最具竟争力和活力的湾区总部经济带。三组团:北部、中部和南部三大组团,北部组团涵盖西丽、桃源街道,以西丽湖国际科教城、西丽高铁新城为重点,打造集科研教育、高铁枢纽、生态涵养于一体的协调发展示范片区;中部组团涵盖粤海、沙河、南头街道,以高新区、华侨城片区、南头古城为重点,打造集高新技术、文化创意、文脉传承于一体的创新发展示范片区;南部组团涵盖南山、蛇口、招商街道,以前海、蛇口国际海洋城为重点,打造集深港合作、海洋经济、国际交往于一体的开放发展示范片区。

二、统筹街道协调联动发展
坚持全区“一盘棋”和街道特色化、差异化发展,加快形成全域覆盖、科学分工、协调联动的街道发展新格局。综合考虑各街道基础条件,明确功能定位、发展重点、空间布局、发展时序等,形成全面统筹、特色发展的空间格局。结合各街道发展定位,统筹全区资源配置,精准引导全社会力量参与街道发展,防止资源错配和盲目竞争。

第二节建设新时代“3+3”战略示范工程
加速推进建设三大战略工程和三大示范工程,在科技产业创新、对外开放、经济高质量发展、城市文明、海洋城市建设等方面发挥战略示范作用,成为支撑引领南山新一轮发展和深度参与“双区”建设的核心平台。
一、建设三大战略工程
西丽湖国际科 城 教 。 以鹏 实验 牵引 城 室为总 , 国际化开 以 放大 心 和 技领军 业 型 学 科 企 集群为核 , 善 共 机 完 部省市 建 制 , 深入体 革 推进科教 制改 , 按照 “一心、 两轴 、三 区 ” 的总体空间格局 ,布 集中 局高校 、 研院所 科 、 创客空间 、 小 科技 镇等新型空间 , 打大 造 学城 、 龙 石壁 、 燕清溪 、 白石岭 、 留 洞 仙 、小 六大 镇 创 集 新群 , 聚国 优质创新 加快集 际 资源 , 进 技 推 科 、 教育 、 业 产 、 金融合 紧密融 , 新 与 业链 促进创 链 产 深度融合 , 大 力 构 区动 源新 建 湾型空间载体 , 形成国际科技开放合 高地 作 , 打造世界级融合创新策源地 。
深圳湾 CBD。 面向现代服务业高质量发 展 , 以南山 技金 科 融城 、 海金 总部基地 后 融 、 超 总部基 深圳湾 级 地 等 为重点载体 , 串国 海 城 联蛇口 际 洋 、 前 贸 海蛇口自 片区 等重点区域 , 以现代服务 、国际交往 、 文化交流 、 力 消费等功能为重点 活 ,布 局建设 大 重 公共基础设施 , 打造最美城市天际线 , 成 经济 为 、 文 化 、 城市 融合。 同发 的战略平 协 展 台
高 新城 西丽 铁 。 以 “ 铁 高 新城 、 纽 交通枢 ” 为目标 , 按 照 “ 产、 一 融合 城 站城 体 ” , 路 思 整合 区域 , 土地资源 引入国家铁路 、轨 城际 道 、 轨 城市 道 多种交通方式 等 , 强化和创新地面交通组织 ,促进生产要素更广范围便 流动和 聚 捷 汇 , 打 研发 新 造成集 创 、 商办 务 公 、轨 一 于 的 道交通 体 深圳 家 国 铁路客运 “三 四 主 辅 ” 的主一 枢 之 纽 和 战略 纽 性交通枢 。 新城城融合、站城一体”思路,整合区域土地资源,引入国家铁路、城际轨道、城市轨道等多种交通方式,强化和创新地面交通组织,促进生产要素更广范围便捷流动和汇聚,打造成集研发创新、商务办公、轨道交通于一体的深圳国家铁路客运“三主四辅”的主枢纽之一和战略性交通枢纽新城。
二、建设三大示范工程
深圳湾文化走廊。东起红树林、西至前海湾,串联华侨城、后海、蛇口、前海等片区,依托深圳湾超级总部基地构筑“湾区艺术天际线”,依托深圳湾广场“两馆一轴”打造“城市新客厅”,依托深圳歌剧院塑造大湾区顶级艺术殿堂,建设海上世界特色文化街区,打造镶嵌在深圳湾文化走廊项链上的璀璨明珠,编织一条集创意设计、传统文化、先锋艺术、前沿时尚于一体的世界级“文化飘带”,成为坚定文化自信、展现中国底气的集中示范平台,引领文创产业飘向未来。
蛇口国际海洋城。以赤湾片区、太子湾片区、蛇口片区为主要承载区,融入深圳“大空港-前海-蛇口”西部海洋科技创新走廊,瞄准海洋科技、海洋经济、海洋文化、海洋生态、海洋治理等重点方向,创新政企合作模式,建设深圳海洋工程技术研究院、赤湾海洋科技园、海洋风情小镇,打造深圳国家海洋中心城市的集中承载区和引领示范高地。
南山创新大道。从北到南串联起西丽湖国际科教城、留仙洞总部基地、高新区、后海片区,依托推进13号线科苑大道地下空间综合开发,通过统筹地上地下空间、链接创新产业资源,打造多元立体复合的“城市创新脊梁”,成为产学研用深度融合发展、地上地下空间综合开发、生产生活生态协同发展、高密度建成区智慧高效安全运行的综合示范平台,打造全球科技产业创新中心的“星光大道”。

第三节 全方位加强土地空间保障
把握国土空间分区规划契机,多措并举加强土地空间资源保障,保障战略平台和区域协调发展空间,以更加充分的空间供给支撑经济社会更高质量发展。
一、多措并举保障发展空间
加强土地空间资源保障。充分挖掘可建设的储备用地,持续推进现状建设用地清退,提前谋划到期用地发展方向,强化二次开发中的政府统筹,提高土地集约利用水平。严控新增闲置土地。战略预留新增潜力用地,提前谋划到期用地发展方向,为未来发展储备战略空间。逐步推动封闭空间开放,促进城市缝合。实施空间资源供给侧结构性改革,推进城市更新和土地整备工作,通过土地整备、房屋征收、利益统筹等方式,全力满足用地需求。到2025年,新供应用地3平方公里,城市更新和土地整备实施规模260公顷,其中直接供应用地60公顷,空间储备用地200公顷。土地集约利用水平进一步提高,万元GDP建设用地下降35%以上。
强化土地空间立体开发。统筹地上地下空间利用,加强浅层和中层地下空间利用。开展基础设施梳理及地下化改造专题研究,消除邻避效应,增加公共绿地和公共空间。开展地下空间智能化运营管理研究与试点工作。
推进国土空间精细管理。落实深圳综合改革试点,推动自然资源管理创新发展。高标准编制实施《南山区国土空间分区规划》,开展自然资源全生命周期管理,推进空间治理体系和治理能力现代化。全面落实“三线五区”国土空间保护开发格局要求,建立南山土地空间资源信息综合平台,实现国土空间管理智能化。大力发展装配式建筑,推动智能建造与建筑工业化协同发展。结合土地整备工作新形势,完善相关政策体系,优化土地整备工作机制,强化队伍建设,提高工作法制化、规范化水平和综合能力。
二、深入推进南北区域协调发展
优先保障南北区域协调发展及其重大平台的土地空间,促进南部片区引领示范带动北部区域发展,解决南山区域发展不平衡、不充分的问题。提升西丽、蛇口两个战略性功能节点的中心能级,与都市核心区建立更紧密联系。重点保障北部公共基础设施建设用地,补齐公共服务短板,形成与中心城区相匹配的区域发展新格局。以强有力的举措加快水源三村的综合整治和转型升级,协调好保护与开发,打造绿色低碳、金融创投、文化创意、科技服务等一批环境友好型产业创新基地。
第四节建设更具韧性的基础设施
按照适度超前 、 安全韧性 、 节约集约的原则 , 高标准建设基设施 础 , 力 提 基础 障能 升 设施保 力 应变突发 和 事件能 , 以 加韧 更。 性 基 区 可 续 稳定 的 础设施保障 域更加持的发展。
一、推进城市基础设施升级
深度应用数字化、网络化、智能化技术,加快推进交通、能源、市政等传统基础设施升级,形成适应智能经济和智能社会需要的融合基础设施体系。以城市安全运行、灾害预防、公共安全、综合应急等体系建设为重点,构建安全和应急防灾体系,提升综合防灾水平。加强供水、供电、污水、雨水、燃气、供热、通信等各类地下管网的建设、改造和检修,优先改造材质落后、漏损严重、影响安全的老旧管网。完善排水防涝和防洪设施,解决积水内涝问题。提升污水和生活垃圾处理能力。大力发展海绵城市。
二、 加快建设新型基础设施
高水平推进信息基础设施建设,加快布局融合基础设施,提升创新基础设施国际竟争力,完善网络安全保障体系,夯实智慧城市的数字底座。构建覆盖“5G+物理光纤网+物联网”的通信网络基础设施体系。布局多元协同、数智融合的算力体系。完善“1+8+N”数据中心体系建设;构建以多功能智能杆、立体监控系统为载体的全域末端智能感知体系。通过“GIS+BIM+CIM”融合应用,加快数字李生云上城市建设,奠定城市数字大脑可视化基础。重点面向网络空间科学与技术、车联网、集成电路等领域,超前布局创新型基础设施。推进电动车充电网络和储能网络建设。
三、 建设现代化交通体系
建设港口和铁路双强枢纽,打造与超高密度城市发展模式相适应的“区域一体化+港城融合+智慧交通”发展范例。
强化对外交通联络。推进西丽枢纽站城一体化规划建设及已明确铁路建设,加强南山对粤港澳大湾区的轨道交通辐射,打造无缝换乘体系,优化出行体验。加快平南铁路改造,优化疏港交通组织,推进港口泊位大型化改造及智慧港口建设,增强南山港全球竞争力。主动谋划南山、前海区域对外货运通道优化和替代方案。探索建设跨境直升机起降点,增加客运、国际邮轮航线,构筑南山走向世界的“海上门户”。优化深圳湾口岸服务水平,升级深圳湾口岸内外交通设施,实施通关新模式,打造综合交通枢纽。
改善内部通达水平。以结构优化、高效衔接、南北协同为重点,推进交通网络化整合及结构性优化。加速推进高快速路成环成网,完善城市干道体系,贯通、加密次支道路,推进客货分离交通组织优化,形成内通外达的道路网格局。大力推动轨道四期、五期、中小运量规划建设,完善多层次公交服务体系。
提升交通管理服务水平。加快发展智慧交通,建设智能交通设施。发挥无人机产业发展优势,以创建5G、AI技术应用场景为抓手,探索构建空地一体化智慧交通网络。持续推进高强度开发片区立体慢行系统建设,规范热点片区自行车停车秩序,提升慢行出行品质。整合停车资源,挖掘停车资源潜力,缓解重点区域供需矛盾,着力改进停车难问题。实施交通综合整治工程,全面提升综合交通服务水平。研究储备交通调控措施,缓解交通拥堵。开展交通安全文明宣传,提升市民交通安全文明意识。


四 、急共务保建立应公服障体系
强化城市全生命周期安全管理,提升城市本质安全水平,总结新冠疫情防控经验,建立和完善后疫情时代科学、可持续、高效率的应急保障体系,防范化解各类安全风险,推进应急管理体系和能力现代化建设。加强安全生产监管,实施安全生产专项整治三年行动计划,推进重点行业领域、高风险区域精准治理,完成新一轮事故灾难安全风险评估,分类分级落实管控及应急处置措施。建设智慧应急管理信息化体系和应急管理大数据库,利用物联感知、航空感知、视频感知技术,形成覆盖安全生产、自然灾害、城市安全的感知网络,加强突发事件监测预警能力。提升日常管理与应急运行能力,制订重大突发公共事件预案,加强公共事件应急的技术储备、应急物资储备、设施准备等。完善“区应急仓库+8个街道+38个应急避难场所+企业代储”的应急物资储备体系,鼓励吸引社会资本,动员社会力量广泛参与应急救援体系建设。合理布局消防站、救援基地、救援通道等应急救援设施。加强突发公共安全事件冲击后的应对机制建设,提供支撑经济社会有序恢复的政策和基本社会保障。建立社会安全稳定风险评估机制。
第三章 突出创新驱动,打造全球科技和产业 新高地 创
坚持创新在发展全局中的核心地位,把科技自立自强摆在战略优先位置,坚持面向世界科技前沿、面向经济主战场、面向国家重大需求、面向人民生命健康,深入实施创新驱动发展战略,以西丽湖国际科教城建设为引领,协同深圳国家高新区南山园区,深入推进产业链、创新链融合,进一步优化区域创新生态,着力提升自主创新能力和安全可控水平,打造粤港澳大湾区创新驱动发展核心动力源。
第一节 加快推进部省市共建西丽湖国际科教城
以西丽湖国际科教城为战略牵引,集聚实验室、高等院校、新型研发机构、创新型企业等各类创新主体,提升基础研究和应用基础研究能力,增强共性基础技术供给,构建关键核心技术融合创新攻关体系,提高创新链整体效能。
一、打造鹏城实验室创新生态样板
充分发挥新型举国体制的优势,激发市场在创新资源配置中的决定性作用,以鹏城实验室为核心,构建国家重点实验室、省级市级重点实验室、诺奖实验室、企业高校联合实验室等构成的实验室体系。支持鹏城实验室高水平发展,持续高质量推进“鹏城云脑”“鹏城靶场”“鹏城云网”“鹏城生态”等四大科学装置建设。加强重点领域的国家重点实验室和广东省实验室布局,推进肿瘤化学基因组学国家重点实验室等高端科研平台建设,借鉴哈尔滨工业大学国家重点实验室两地同步建设新模式,着力引进全球高端实验室建设实验室基地,支持帕特森RISC-V国际开源实验室、深圳应用数学中心等诺奖实验室、基础研究机构高水平发展,支持校企联合实验室建设,强化实验室创新资源和科研成果开放共享,构建系统完备、协同发展的区域实验室体系,增强源头创新的战略支撑。到2025年,拥有创新载体数量达到1700个。
专栏 7: 划 西丽湖国际科教城规结构示意图


二、培育国际化创新型高等院校集群
支持深圳大学、南方科技大学建设“双一流”大学。引进全球顶级大学和港澳知名高校到南山办学。加快清华大学深圳国际研究生院、北京大学深圳国际校区、天津大学-佐治亚理工深圳学院等高校建设。支持现有高校国际化发展,引进国际顶尖师资,探索国际化课程体系和培养模式。支持深圳职业技术学院建设国家“双高”计划职业院校。推进南科大深港微电子学院、哈工大(深圳)国际设计学院等学院建设。探索扩大办学自主权,引进知名教授,调整优化学科布局,重点支持建设粤港澳大湾区产业发展急需学科,吸引发达国家优秀留学生,显著提升基础研究创新能力。
三、推进关键技术融合创新攻关
增强产业链供应链的控制力、竞争力和引领力,集中力量开展关键技术攻关,加强前沿性引领性技术研发,以“着眼长远、布局未来”为指引,以市场需求为导向,着力强化创新链对产业链的支撑引领作用。聚焦集成电路、人工智能、生物医药、新型显示、关键新材料、数字技术等领域,攻克一批关键核心技术,为高质量实施“双循环”战略提供强有力支撑。聚焦重大交叉前沿科技领域,前瞻性布局培育颠覆性技术,为战略性新兴产业“变轨超车”提供强劲动力。


第二节推动科技教育产业金融“四融合”
一、探索产学研合作新机制
建设产学研用深度融合载体,鼓励高校、科研院所与企业合作共建优势学科、实验室和研究中心,联合建立研发平台、技术转移机构和技术创新联盟,促进科学、学科、技术之间交叉融合。布局建设一批功能型平台。推进粤港澳大湾区集成电路设计平台、药物临床前安全性评价平台、实验动物中心、概念验证中心、计量检验测试中心等功能型研发服务平台落地建设,鼓励建设中试转化中心、创业孵化中心、专利技术展示交易中心等功能型产业服务平台。围绕重点产业发展需要,探索集群化中试转化服务新模式,重点建设工业技术创新研究院等一批新型研发机构,构建涵盖产品打样、中试熟化、检验检测认证、场景测试、资源共享等全链条服务体系。
二、打造产教融合示范区
支持鹏城实验室联合相关高校培养专业研究人才,协同重点企业培养专业技术人才。开展引企入教改革,推动高等和中等职业院校开办企业专班,开发专业教材,打造若干品牌企业特色学院,建立市场需求导向的育人体系、产业牵引的学科体系。建立校企之间学生实习就业和员工再教育的双向流通机制。培育一批产教融合型企业。健全学生到企业实习实训制度,建设一批实习实训基地。
三、优化科技金融支撑体系
以政府引导、市场主导为原则,加快完善多层次、多渠道科技金融服务体系,发挥政府财政资金、引导基金引领作用,引导市场化金融机构加大投资,创新推出特色化科技金融产品,探索新兴科技金融模式,以技术支撑反哺科技金融创新发展,坚持“政企联动、数据驱动”原则,借力大数据、人工智能、物联网等前沿技术,发挥政府、互联网公司、金融机构的数据资源优势,创新金融产品、服务模式、保障机制,化解中小企业融资难、融资贵难题。探索西丽湖国际科教城知识产权证券化专项产品,构建覆盖企业全生命周期的多层次投融资体系,全方位支撑区域创新发展。
四、开展应用场景建设示范
建设一批未来科技试验场。面向新技术孵化推广需求,持续发布新技术应用示范场景清单,坚持现实城市与数字城市同步规划、同步建设,规划建设“未来网城”全场景示范区,打造全球新技术新产品“首站”应用推广高地。加快构建开放的鲲鹏软硬件生态体系,着力培育发展一批鲲鹏生态链企业、ARM生态企业和产教融合型企业,打造鲲鹏产业的新技术、新产品、新模式、新业态发展高地。
第三节打造国际一流的创新生态高地
一、建设全域创新型城区
探索实施创新友好型城市设计导则,优化城区功能布局,打造全域创新空间。研究实施创新产业区块控制线制度,严格土地用途管制,保障实体经济用地需求。优化重大创新空间布局,加快建设高新区等一批重大创新空间。建设创新人才集聚互动、开放共享的新空间,配套公共交流空间,举办各类交流沙龙、论坛等活动,打造创新成本低、创新效率高、创新氛围浓、人文环境好的创新型城区。
二、集聚高水平创新人才团队
深入实施“领航计划”2.0版,全球遴选和发掘前沿领域的战略科学家、科技领军人才和企业家,设立从事基础研究、应用基础研究领域青年科学家长期支持计划,加强对科技创新人才团队的长期连续支持,大力引进高水平国际化创新创业团队。推动“领航国际创新基地”落地落细,强化“政府+专业机构”模式精准引进重点领域高精尖缺人才。积极落实粤港澳大湾区个人所得税优惠和产业发展突出贡献人才奖励政策,实施更大范围、更加自主的市场化人才激励措施。支持人力资源服务业高端化发展,鼓励服务机构“走出去”,发挥城市猎头作用,参与全球人才资源配置。建立海外优秀人才数据库,绘制全球高精尖缺人才地图。5年内引进战略性新兴产业高层次人才5000名以上。
激发市场培育人才的主体作用,建立市场导向、多元参与、国际接轨的人才评价机制,突出非竞争领域科研人才同行评议和竞争性领域市场价值的评价作用,重点支持区内战略性新兴产业领军企业和成长型企业自主评定人才。加大在校实习生、出站博士后培养投入和企业培训项目支持力度,支持开展教育、卫生、文体等人才队伍梯次培养计划,培育拥有国际通行技术资格和执业证书的财会、金融、法律等专业服务人才队伍,大力营造人人皆可成才、人人尽展其才的生动局面。
优化人才发展环境,打造“近悦远来”的国际人才自由港。成立全球知名高校深圳校友联谊组织,推动与国内知名高校海外联谊组织交流合作。支持辖区高校、科研机构利用海外高精尖缺人才学术休假、寒暑假期等时机,来南山开展科学研究、学术交流等活动。聚焦国际人才创新创业需求,健全高度便利化的外籍人才出入境、停居留制度,不断提升街区软硬件建设水平,“聚点成片”形成差异发展的国际人才街区网络。建设西丽湖人才服务中心,设立“领航天使基金”,提供海外人才储备引进、项目成果转化、产业资源匹配等方面的全链条国际化创新创业支撑。深入开展“领航·行”“领航·说”“高层次人才优秀产品对接会”等系列活动,拓展科技产品应用场景和供需对接渠道。建立“知识产权保护直通车”,增强人才创新创业前置保护和全周期服务。
三、全方位加强知识产权工作
在创造方面,通过政策导向和相关扶持,进一步推动知识产权创造高质量发展;推动知识产权培训工作向品牌化、系统化发展;形成便民利民的知识产权公共服务体系,实现知识产权“创造、运用、保护、管理、服务”业务一网通办。在保护方面,提高知识产权保护工作法制化水平,继续引进国家和省、市知识产权保护资源和平台,推进知识产权信用体系、商业秘密保护基地建设。综合运用法律、行政、经济、技术、社会治理等多种手段,强化知识产权全链条保护。在运用方面,围绕重点产业领域开展高价值专利(组合)培育工作,加大支持专利质押融资、专利保险、知识产权证券化等金融服务。依托深圳知识产权和科技成果交易平台的建设,强化知识产权和科技成果产权的交易。
第四节 打造国际科技开放合作的引领区
一、深化粤港澳科技产业协同创新
落实全市区域协调总体发展战略,形成以南山为核心的“圈层拓展、协同联动、辐射引领”的发展格局,在更大范围内构建紧密协作创新链和产业链。推动深港两地在全产业链的深度合作,探索设立粤港澳青年创业投资基金,做大做强深港青年创新创业基地等平台。积极发挥六所香港高校深圳研究院的桥梁纽带作用,合作共建优势学科、重点实验室、新型研发机构。深度融入大湾区发展,促进人才链、创新链、产业链、资金链、政策链相互协同,打造集聚能力和辐射能力强大的创新枢纽。
二、融入全球创新网络
对接全球主要创新源,深入参与全球科技合作,增强在全球创新网络中的话语权和影响力。积极落实国家“一带一路”倡议,推动与沿线国家和地区科技产业创新合作,共建科技合作园区、技术示范推广基地,推动科技资源共享和成果产业化。积极吸引国际科技组织落户。着力打造国际化视野的高端智库,加强对国际科技前沿战略性研究。支持举办“西丽湖论坛”,打造国际化创新论坛品牌。增强与全球主要科技创新中心城市的对接联动,建设海外创新中心,利用全球主要创新集聚地的创新资源,开展科技成果转化、海外科技项目落地等创新创业活动。推动企业从输出产品向输出技术、标准转变。
第四章 突出质量引领,发展创新型现代产业体系
坚持把着力点放在实体经济上,牢牢把握扩大内需这一战略基点,以战略性新兴产业和现代服务业为重点,实施“链长制”,提升产业链供应链现代化水平,参与建设世界级产业集群,增强产业体系抗冲击能力,提高经济质量效益和核心竟争力。
第一节 夯实实体经济基础
一、大力发展智能制造
提升基础材料、核心部件和关键工艺的研发和系统集成水平,开发工业芯片、智能传感器、机器人、可穿戴设备、智能检测仪器、智能制造成套装备等一批重要产品。建设智能制造基础设施,搭建工业互联网试验验证平台和标识解析系统、综合型工业互联网平台,培育一批具有较强竟争力的云平台服务商和系统集成商。推广智能制造能力成熟度国家标准,推动重点行业和重点区域的制造企业智能制造成熟度自诊断,全面提升制造业的智能制造水平。在基础条件好、需求较迫切的重点产业领域,大力推进智能制造关键技术装备、核心支撑软件、工业互联网等系统集成应用,努力培育和推广离散制造、流程制造、网络协同制造、个性化定制和远程运维服务等智能制造新模式。
二、推动先进制造业和现代服务业深度融合发展
大力推进工业互联网建设,组织“上云上平台”,推动资源池供应商与制造业需求方精准对接。鼓励供应链企业建设一体化综合服务平台,为制造业提供专业化、集成式外包服务。支持先进制造业企业在现有产品基础上延伸提供增值服务,加快由单一提供设备产品的生产型制造商向提供系统综合解决方案的服务型制造商转变。推进先进制造业与生产性服务业跨界融合发展,加快培育融合发展智能工厂、柔性定制、共享生产平台、服务衍生制造等新业态新模式。
三、强化企业梯队培育
围绕工业发展重点领域,梳理建立重点企业名录库和重点招引企业目录库,分级分类筛选制定“十百千”亿级大型企业和高成长潜力企业清单,建立完善动态管理与扶持机制、招商引资机制,培育引进一批头部企业和独角兽企业。优化完善重点企业“一企一策”扶持服务机制,对重点龙头企业给予研发创新、市场开拓、人才服务等全方位、个性化的服务。密切跟踪梯队培育库内企业生产经营情况,稳固百亿级企业梯队,壮大十亿级企业梯队。推动中小企业发展成为专精特新“小巨人”企业、“单项冠军”企业,形成后继有力的企业梯队。
四、保障制造业发展空间
建立“亩产效益”综合评价体系,针对不同行业及不同规模的制造业企业,对亩均税收、亩均增加值、资产负债率、全员劳动生产率、单位能耗增加值、单位排放增加值、R&D经费支出占主营业务收入等指标进行综合评价,探索实施差异化的支持政策。结合城市更新筹措一批制造业政策性产业用房,鼓励北部片区股份公司老旧工业厂房改造提升,鼓励制造业企业对自有物业实施“工改M1”。实施工业企业租金补贴政策,降低制造业空间要素成本。推进深汕、河源等地共建异地产业园工作,推动建立利益分享机制,拓展制造业发展空间。
第二节打造新兴产业集群
一、人工智能产业集群
加快人工智能与经济社会深度融合,前瞻应对风险挑战,促进技术攻关、产品应用和产业培育“三位一体”发展。参与制定人工智能技术标准和法规。谋划西丽湖实验室,完善创新公共平台服务,突破未来关键架构技术,探索EDA国产化研发,打造集成电路产业集群。积极培育人工智能创新产品和服务,促进人工智能技术的产业化,大力发展智能装备和智能系统。实施人工智能特色应用示范计划,加快建设腾讯医疗影像国家人工智能开放创新平台,实施人工智能融合示范应用项目。建设人工智能制造业创新中心、国家人工智能产业创新中心、金融业信息技术应用创新攻关基地。重点在深圳湾科技生态园、留仙洞总部基地、金地威新软件园、智园等片区打造人工智能专业产业园。

二、生物医药产业集群
提升生物医学工程、生物医药等优势领域发展水平,创新发展精准医疗、数字生命等前沿交叉领域,加速打造生物医药产业创新引领区。依托前海蛇口自贸片区,争取医疗综合授权改革事项。依托深圳医疗器械认证中心、区内重点医院、创新企业和高校资源,加强布局检验检测、临床研究和转化等技术研发创新平台。建设生物医药公共服务大平台,推动生物医药科技创新的深港对接。引进高端专业化的外包服务平台,加速生物医药产业创新。加快医药和医疗器械MAH制度落地。依托南山智园(二期)、南山智城等产业空间,保障优质生物医药产业空间供应。支持百信旺应急救灾(疫苗研发生产)项目发展。加强合作,形成“区内研发、区外制造”发展模式。

三、数字经济产业集群
依托新型基础设施建设,充分挖掘数据资源,加速场景融合应用,加快推进数字产业化和产业数字化,推动数字经济和实体经济深度融合,打造具有国际竟争力的数字产业集群。加大5G技术研发力度,突破5G关键技术和核心元器件等瓶颈,丰富5G技术应用场景,打造具有全球影响力的5G产业链企业集聚区和创新应用示范区。布局数字基础设施,提升高端软件供给能力,着力推动大数据、云计算发展,前瞻布局金融科技及区块链等领域,形成引领数字经济发展的重要支柱。稳步提升工业设计能力,加速文化服务业企业数字化转型,创新服务内容和模式,促进数字创意消费,为数字经济拓展新空间。促进移动支付、新零售、共享经济、平台经济等新技术新业态新模式健康发展。加强数字社会、数字政府建设,推进政务信息化建设体制改革,完善互联网+政务服务,构建管运分离的“数字政府”管理新体制,为数字经济发展提供制度保障。建设“南山-华为新一代信息技术应用创新中心”,搭建区块链、人工智能、软件开发等新技术测试环境,完善鲲鹏产业生态,打造全国鲲鹏产业示范区。
四、海洋科技产业集群
坚持创新引领、陆海统筹,进一步增强海洋经济综合实力,提升海洋科技创新能力,依托蛇口国际海洋城,加快建设具有国际吸引力、竞争力、影响力的全球海洋中心城市核心区。大力发展海洋电子信息、海洋金融、海洋生物医药、海洋运输、海洋文旅等产业,打造近海海域创新利用试验区。推进海洋工程和海洋高端智能装备研发创新,覆盖设计研发、总装、建造和应用等上下游环节,打造大湾区海洋装备核心区域。探索设立国际海洋开发银行,为海洋经济的发展提供专业化、广覆盖、可持续的海洋金融服务体系。

五、持续布局新兴领域
聚焦与IT、BT关联紧密,且基础好、潜力大、链条长的重点领域,实施一批科技产业专项,孵化和培育梯次接续的新兴产业集群。依托新基建,打造新场景,孵化未来产业。面向长远发展,按照“成熟一项、启动一项”的原则,有序布局未来领域,掌握新一轮产业变革的战略主动。推进电子信息材料、新能源材料、石墨烯、超材料、纳米材料等前沿领域研发应用。加快航空航天技术商用化。加强节能关键技术攻关,提升节能设备及其关键零部件开发能力,推进先进适用环保技术装备研发和产业化,开发先进环保材料。开展废弃物资源综合利用,打造资源循环利用产业体系。深入推进新能源汽车、智能网联汽车、云轨云巴的推广示范应用,大力发展智慧能源。
第三节提升现代服务业发展能级
一、打造总部集聚地
依托深圳湾总部经济带,引进国际化、领军型、创新型企业总部,打造世界级湾区重要的经济运营管理中心。积极培育本土企业总部,加快发展战略性新兴产业、未来产业总部企业。引进与培养具备全球资源整合能力的总部企业。重点引进世界500强和中国500强企业及跨国公司的总部、区域总部、职能总部或分支机构。积极引进国际性、区域性多边金融组织与国际机构。支持“一带一路”国家优质企业设立中国区总部。支持金融、专业服务业、信息技术、电子工程、文化创意、商贸流通、高端消费等领域的全球性企业入驻。支持国内企业与国内银行、投资机构设立“走出去”国际业务总部、功能性总部,打造中国企业“走出去”的总部基地与迈向“一带一路”的桥头堡。
二、建设创新金融中心
高标准规划建设深圳湾超级总部基地、后海金融商务总部区、南山科技金融城以及前海深港现代服务业合作区等金融集聚区,引进优质金融机构,完善金融生态,建设国际化的金融总部集聚区。加大政策扶持力度,吸引和培育优质创投机构,探索建立全国性私募权益市场,不断完善资金募集平台、项目资源匹配、市场退出渠道等功能,打造具有国际影响力的创投集聚区。发挥科技创新优势,支持金融产品创新、服务创新、机构创新,引进培育一批金融科技行业龙头,大力推进金融产品和服务模式的创新,打造具有全球影响力的金融科技生态圈。发挥前海作用,争取探索人民币国际化及跨境金融创新,提升金融对外开放水平。积极推进深港金融合作,提升国家金融业对外开放试验示范窗口功能。打造新型要素交易平台集聚地,推进大宗商品、金融产品、股权、航运业等新型要素交易平台集聚南山,积极发展供应链金融。坚持服务经济发展,提升融资精准化服务水平。坚决防范化解金融风险。
三、打造国际航运中心
重点发展供应链管理、保税物流、冷链物流、电子商务物流、城市配送等领域,加快构建信息化水平高、辐射范围广、国际竞争力强、多业态融合的现代物流服务体系。以西部港区为核心,重点发展航运及衍生服务业,打造国际枢纽港和“一带一路”支点。共建深港国际航运中心,促进深港两地现代物流业深度合作。依托前海湾保税港区,发展保税货物和保税服务贸易。支持招商局在南山辖区业务转型升级,建设全球港口运营管理中心。大力培育供应链物流、港口物流等现代服务业。利用现代信息技术赋能物流发展,着力降低物流成本。
四、打造活力消费中心
注重需求侧管理,打通堵点,补齐短板,贯通生产、分配、流通、消费各环节,形成需求牵引供给、供给创造需求的更高水平动态平衡。加快建设后海超级商业区,构建“国际商业中心一市级商业中心一区级商业中心一社区商业”综合商业体系,建设个性化、时尚化、科技化、线上线下一体化的新型消费空间,打造集定制消费、信息消费、时尚消费、免税消费、无接触式消费、文化体验、商务交流等功能于一体的国际化商圈。推动电子商务创新应用。大力发展教育培训、健康养老、文化娱乐、体育健身、旅游出行、智慧社区等生活性服务业。促进“夜间经济”繁荣发展。
五、加快发展专业服务业
规划建设专业服务业发展集聚区,促进科技服务、专业服务、设计服务、融资租赁等服务业集群发展,打造专业服务业高地。发展检验检测认证、研发设计、科技中介等科技服务,创新科技服务业态。发展工业设计、建筑设计、广告设计、服装设计等设计服务,打造创意设计之都核心区。推动法律、会计、审计、税务、咨询、广告、人力资源、会议展览、知识产权等专业服务高端化发展。发展科技信息交流、技术孵化、科技成果评估和科技鉴证等专业技术服务。


第五章 突出开放合作,建设国际化中心城区
全面落实国家“一带一路”倡议和粤港澳大湾区发展战略,充分利用政策叠加优势,推动开放大门越开越大,建设更具竟争力、影响力的国际化中心城区。
第一节深度参与粤港澳大湾区建设
一、建设大湾区中央智力区
依托西丽湖国际科教城建设和科教体制机制改革,培养和引进战略性新兴产业和优势重点产业领军人才和团队,打造成为大湾区国际科技创新核心区。加强广深港澳科技创新走廊资源共享,加强与中新广州知识城、东莞中子科学城、光明科学城和深港科技创新合作区的联动发展。支持高校科研机构和重点企业积极参与重大科技基础设施集群建设,扩大设施的开放共享。融入区域开放协同创新体系,共同推进大湾区重大科技基础设施、交叉研究平台和前沿学科建设。
二、全面支持港澳繁荣发展
全方位推进深港合作,研究出台政策措施,促进科技、产业、教育、就业、医疗、文化等方面的融合发展。充分利用香港独特功能优势,谋划重大合作平台,探索实行国际先进创新规则。在行业管理、技术标准、职业资格、认证认可等方面,推动与港澳规则衔接,为港澳专业机构与专业人士执业提供便利。推动民生合作,为港澳居民提供“市民待遇”。强化与港澳交流合作,支持高校、企业和科研院所与港澳相关机构合作共建优势学科、国家级实验室和新型研究机构,鼓励联合开展技术攻关,强化两地科研与产业结合。积极利用“创业之星”大赛和港澳各类大赛对接优秀创新创业项目,支持入驻辖区各类创新空间。创新探索科创交流合作模式,深化与港澳高校、科研机构及孵化园区的协同创新,便利科研资金和设备的跨境拨付、使用。积极探索与港澳在资本层面的合作。强化与香港数码港等机构合作,吸引港澳团队或孵化机构落户南山创新创业。协助做好前海口岸加快规划建设,积极参与深港西部快轨规划研究工作。
三、提升辐射带动示范作用
深化与周边地区产业协同,共建科技园、孵化器,联合建设创新型产业集群,发展飞地经济,建立利益共享机制,构建更大范围内的分工协作、梯度发展、协调共进的产业发展新格局,增强南山引领、辐射、带动作用,促进区域内产业合理分工、错位发展,提升珠三角地区在全球产业价值链地位。引领和支撑深圳都市圈建设,强化与东莞、惠州、河源、汕尾等地区合作,以提供咨询服务、功能服务输出、管理团队交流为主要方式,打造联动发展的格局。加快深汕特别合作区(南山高新产业园区)建设,加快吉安、河源高新区等异地产业园建设,引导一批产业和招商项目向园区转移。积极完成对口支援工作任务。精心谋划“向西”发展,引领深圳与珠江西岸合作。
第二节积极推进高水平对外开放
一、建设国际化友好城区
围绕就业创业、上学就医、生活交流等各个方面,打造覆盖全周期的国际化人才服务平台,汇聚更多国际人才支撑南山发展。进一步优化蛇口、招商街道外籍人才公共服务体系,完善国际化街区,构建与国际接轨软硬环境,建设高水平国际学校和国际化医疗机构,推进国际化标语建设,完善公共场所双语标识,提升城区国际化面貌。在社区建设更多外国人服务站,完善涉外社区便民业务,营造便利化国际化生活氛围。加快建设粤海国际青年交流中心、招商外文书吧、西丽湖人才服务中心,搭建国际化人才综合性平台,完善国际化服务体系,提供全链条国际化服务。争创粤海、桃源街道“国际人才街区创建点”,“以点带面”加快形成国际人才街区网络。深化国际友好交流合作。
二、深化国际合作平台网络建设
积极与“一带一路”沿线国家和地区合作,建设综合性对接平台。与新加坡、以色列、法国、德国、日本等全球主要创新高地建立一批全球创新创业直通车,深化在知识产权、科技创新、现代产业、人才培养等领域的合作,建立常态化交流机制和实体化合作平台。加强国际科技合作基地、区域性创新驿站建设,打造链接国内外创新资源的技术转移网络。抢抓《区域全面经济伙伴关系协定》(RECP)、《中欧投资协定》(BIT)的契机,加强与成员国的贸易、产能、交通、能源、金融、投资、创新等领域合作,拓展“走出去”发展空间。关注新时期经贸规则改变,深入研究和积极参与《全面与进步跨太平洋伙伴关系协定》(CPTPP).
三、推动“走出去”提质增效
鼓励区内优势产业和领军企业向全球布局,建设企业海外拓展服务平台,支持参与和推动境外园区建设、国际产业合作、境外基础设施建设。与境外企业开展多种形式的技术合作,实现“走出去”企业增量提质。加快企业从市场开拓向利用全球资源转型,打造具有国际竞争力的本土跨国企业和国际知名品牌。建立企业境外投资服务体系,改善买方信贷政策待遇,拓宽企业融资渠道,积极鼓励银企合作,为企业走出去提供资金支持。健全保障机制,建立企业“走出去”信息服务平台,健全和完善企业“走出去”风险预警和应急机制,发布相关国家和地区法律制度、维权措施和争端解决机制等信息。
四、促进外贸优结构提质量
加强与海丝沿线国家经贸往来,加快推进外贸发展方式转变,促进贸易层次向高技术含量、高附加值方向提升。加大对出口商品技术研发和创新的扶持力度,鼓励企业扩大自主知识产权产品的出口。推进服务贸易创新发展,加快服务贸易数字化进程,大力发展服务贸易新业态新模式。大力发展信息技术、金融后台、研发设计、专业商务等领域的服务外包。健全服务贸易体系,拓展租赁贸易、保税展示等新型贸易方式,培育一批新型外贸服务企业,推动贸易结构向货物贸易和服务贸易并重发展。进一步加大引进外资、外商力度,积极引导扩大进口规模。推动深圳湾口岸24小时通关,打造综合枢纽,促进大湾区生产要素流动。
第三节全力支持前海新一轮发展
全力支持前海抓住“扩区”和“改革开放”两个重点,建立健全更高水平的开放型经济新体制,着力打造习近平新时代中国特色社会主义思想磅礴伟力的重要践行地,新时代改革开放的重要窗口,支持香港融入国家发展大局的桥头堡,世界水平、中国气派、现代风格的国际化城市新中心。
一、全面提升对港澳开放水平
坚持以深港合作为第一使命,强化大湾区合作发展的重要引擎功能,拓展前海深港合作空间,实现与港澳合作势头更强劲、层次再提升。结合新一轮总体发展规划实施,实施深港合作空间载体拓展行动,构建“两城六区一园一场六镇双港”空间发展格局。支持港澳青年“圆梦”内地,向港澳青年就业创业提供资助支持,举办面向港澳的创新创业大赛,促进粤港澳青少年广泛交往、全面交流、深度交融。推动港人在前海工作生活享受市民待遇,重点围绕金融、规划、建筑、工程、造价、法律等领域,推动香港专业人士执业便利,聚焦教育、医疗、住房、日常生活等领域,满足港人多层次的“市民待遇”需求。打造与港澳共商共建合作机制,加强与港澳政府、商协会、社团机构、重点高校、知名企业、科研院所等社会各界建立合作关系,支持港澳参与前海开发建设与运营管理。
二、加快形成全面深化改革扩大开放新格局
着力深化重要领域和关键环节改革,推动规则、规制、管理、标准等制度型开放,打造市场化、法治化、国际化的营商环境,建设全面深化改革创新试验平台和国内国际双循环高效联通的开放门户枢纽。实施更大力度综合改革试点,围绕制约前海高质量发展的重大问题,清单式分批上报改革诉求,争取在法治、外汇管理、税收领域率先突破。围绕投资自由便利、贸易自由便利、金融开放创新、人才高效便捷流动、数据跨境安全有序流动,构建与国际规则衔接的投资贸易自由化制度规则体系。深化“放管服”改革,创建信用经济试验区,构建覆盖面更广、针对性更强、操作性更好的深港合作产业政策体系。推进国内国际双向开放,增强辐射内地的先导功能,携手港澳加强与“一带一路”软硬联通,高水平参与国际交流合作,积极打造全球顶级论坛,联动港澳打造服务“双循环”重要节点。
三、加快构建开放型、创新型产业体系
遵循“高端、集群、融合”的产业发展方针,强化全球资源配置功能和科技创新转化功能,联动香港构建开放型、创新型产业体系,打造金融、现代物流、新兴产业三大千亿级产业集群,推进专业服务和文创产业创新发展,全面提升深港产业合作能级。加快建设现代金融业体系,推动各类高能级、创新型金融总部和机构集聚,搭建金融科技创新生态体系,发展绿色金融、海洋金融、科技金融等特色金融。全面提升商贸物流发展能级,创建国家进口贸易促进创新示范区,全面深化服务贸易创新发展试点。推进妈湾智慧港、太子湾邮轮母港建设,推动建立国际船员劳动仲裁中心和国家级船员评估中心,构建航运服务产业链。推进现代物流与供应链创新发展,建设前海高端消费中心。做大做强新兴产业,大力发展数字经济,构建特色科技服务,大力培育战略性新兴产业。推进专业服务业集聚发展,做优做强法律服务业,构建工程、咨询、文创等优势服务产业,培育知识产权、会展、会计、人力资源等新兴服务产业。
四、加快打造全球卓越的未来之城
强化城市范例示范功能,坚持以人民为中心的发展理念,按照“追求卓越、全球领先、未来城市”的标准,优化国土空间保护开发格局,强化空间三维立体开发,搭建舒展紧凑的城市空间格局,提升城市建设能级、综合承载力和国际商务运营能力,构建世界独具特色的宜居宜业宜游优质生活圈。稳步推进穗莞深城际、深惠城际、深珠城际、港深西部快轨等城际轨道建设和通道空间预留工作,推动搭建外联交通“骨架”,加快推动月亮湾大道快速化改造、妈湾跨海通道和新城立交等工程建设,打通内部交通“血脉”,联动大空港地区、蛇口港,强化海陆空立体交通联动,建设开放便捷的门户枢纽之城。建设高质量的公共设施,推动建成国深博物馆、深港文化广场,提升公共文化服务水平,建设宜居乐业之城。以前海石公园为核心,建设特色多样的公园体系,建设“依城临海”的滨海休闲带,营造充满人文魅力的特色场所,营造独具魅力的滨海个性之城。加快推进智慧前海建设,增强城市安全韧性,加强生态环境综合治理,打造可持续发展的韧性智慧之城。
第六章 突出文化兴区,塑造现代城区文明典范
坚定文化自信,坚持以社会主义核心价值观引领文化建设,大力实施文化强区战略,提高城区文化软实力,加快公共文化实施建设,更好满足辖区市民精神文化生活新期待。
第一节提升彰显南山风采的城区文化软实力
紧紧围绕学习贯彻习近平新时代中国特色社会主义思想,培育和践行社会主义核心价值观,深入开展群众性文明创建活动,进一步丰富市民精神文化生活,大力弘扬共筑美好生活梦想的时代新风。
一、全面推进精神文明建设
模范践行社会主义核心价值观。高标准推进新时代文明实践中心建设,深入开展习近平新时代中国特色社会主义思想学习教育,加强爱国主义和党史、新中国史、改革开放史、社会主义发展史教育。坚定“四个自信”,大力弘扬“敢闯敢试、敢为人先、埋头苦干”的特区精神和“敢闯敢试、开放包容、务实尚法、追求卓越”的新时代深圳精神,激发全区党员干部群众干事创业激情。
加强中国特色社会主义理论建设。严格落实意识形态工作责任制,牢牢掌握意识形态工作的领导权、管理权和话语权。深入实施习近平新时代中国特色社会主义思想传播工程,组建区委讲师团,优化“新时代宣讲师”队伍,打通理论政策宣讲“最后一公里”。加强与辖区高校、研究机构的联系与合作,巩固马克思主义指导地位。推动区融媒体中心向全媒体融合发展,探索设立新型媒体公司,持续打造“湾区消息”综合信息服务平台。
全面提升城区文明水平。实施公民道德建设工程,开展市民文明素养提升行动。深化全国文明城市创建,完善公共环境、公共秩序、公共设施精细化管理长效机制。广泛开展社会公德、职业道德、家庭美德、个人品德教育,持续推进“关爱行动”“最美家庭”“十大创新工匠”等系列活动,推动志愿服务制度化、社会化、专业化,建设“关爱之区”“志愿者之区”。
二、完善公共文化服务体系
着力打造一流文体设施。突出湾区禀赋,串起深圳湾超级总部基地、后海金融商务总部基地和前海蛇口自贸区,加快深圳歌剧院、深圳创意设计馆、深圳科技生活馆、国深博物馆等重大文化设施建设,争取更多国家和省、市级文化资源聚集,引导更多社会文化场馆落地,布局深圳湾文化广场系列场馆,打造高品质深圳湾文化走廊。结合城区特色,推动东晋遗址博物馆、赤湾海事博物馆规划建设,完善南头古城、蛇口海上世界、华侨城创意文化园三大市级特色文化街区功能。加快建成大沙河文体中心、粤海街道文体中心、蛇口文体公园、侨城北文体中心等,推动蛇口体育中心和南头、南山、招商、西丽等四个街道文体中心的规划建设。鼓励应用5G、大数据、云计算等新技术提升公共文体场馆的信息化、智能化服务水平。

构建多层次公共文化服务体系。贯彻落实国家、省、市公共文化服务标准,制定《南山区公共文化服务高质量发展实施方案(2021-2025)》,完善图书馆、文化馆、博物馆、综合性文化服务中心等“三馆一中心”和党群服务中心、新时代文明实践中心等公共文化阵地,优化公共文化服务供给,实现区、街道、社区三级公共文化设施全覆盖,建成“十分钟文化服务圈”。鼓励社会力量参与公共文化服务,完善公共文化服务购买机制,促进公共文化服务多元化专业化发展,构建普惠性、高质量、可持续的公共文化服务体系。


持续推进文化体制机制创新。坚持社会效益放在首位、社会效益和经济效益相统一的原则。深化公共文化服务社会化运作、文化事业单位理事会制度、文化场馆总分馆制、体教融合等运营机制,探索实施公共文体场馆社会化运营、社会场馆公益性使用。探索文体旅游人才认定标准、引进办法和奖励措施,培育扶持文化企业、俱乐部、行业协会等多元主体,发挥专家学者、艺术家、优秀运动员的专业优势,共同推动南山文化体育事业繁荣发展。
三、构建多元化文化品牌体系
培育品牌文化活动。挖掘南头古城、南山古村史文化街区、赤湾文博圈等传统文化聚集区资源,举办戏曲、非遗、民俗和民间艺术等文化活动,打造传统文化活动品牌。提升南山流行音乐节、新年音乐会、戏剧节、科技艺术节、公共艺术季、艺穗节、吉他艺术周等活动品质和影响力,打造现代文化艺术活动品牌。鼓励社会力量举办公益性文化活动,形成百花齐放的文化品牌体系。
承办高端体育赛事。创新赛事活动体制机制,争取更多国际、国家级体育赛事落地南山。扩大WTA年终总决赛、海峡两岸学生棒球联赛总决赛、南山半程马拉松、粤港澳大湾区体育系列赛、大沙河生态长廊龙舟赛等赛事的知名度、影响力。举办电竟、帆船、赛艇、攀岩、极限运动等新兴体育项目和赛事,加强足球、棒球、网球等运动员队伍建设,打造覆盖更多项目、更具竟争力的南山代表队。
加强文化交流与合作。利用文博会、高交会等重大平台和深圳“一带一路”国际音乐节、深圳动漫节、深圳设计周等重点活动,扩大南山文化国际影响力。积极参与粤港澳大湾区文化艺术节、大湾区(国际)青年艺术嘉年华、深港城市建筑双年展、深港澳设计三城展等大型文化活动。支持深港澳三地文化机构开展合作,组织文化交流活动。鼓励港澳同胞尤其是青少年来南山学习实习、考察交流,涵养同宗同源的文化底蕴。
四、加强重大文化遗产保护
持续开展非物质文化遗产展演,加强南头古城垣、赤湾左炮台、天后宫、宋少帝陵、陈郁故居等重点文物保护和利用,提升南头古城、南山古村史文化街区和赤湾文博圈历史文化古迹阐释和教育作用。推动屋背岭遗址保护工程与南方科技大学文博中心建设。引进更多高品质展览,提升南山博物馆、赤湾天后博物馆影响力。支持招商局历史博物馆、中建科工钢结构博物馆等社会博物馆开展公益性活动和展览。
第二节打造全国领先的文化产业高地
一、高质量推动文化产业创新发展
高标准推进国家文化和科技融合示范基地建设,大力发展数字文化产业,深度应用5G、大数据、云计算、人工智能等新技术,打造具有国际影响力的文化产业高地。依托深圳歌剧院、深圳湾体育中心、保利剧院、前海演艺中心、南山文体中心剧院等重点演出场所,完善演艺网络体系。发挥腾讯音乐、聚橙网、合纵文化等领军企业资源优势,推出更多演艺节目,打造大湾区演艺产业聚集区。推动文化和旅游融合发展,提升传统旅游服务,培育新型文化旅游业态。推动文化金融融合工作,吸引更多文化投资机构落户南山,探索建立版权登记、保护和交易平台。提前布局产业空间,培育和引进更多文化领军企业,打造高新区、深圳湾走廊、华侨城、南头、留仙洞等文化产业聚集区。
二、高水平打造全域旅游示范区
大力推动旅游业全区域、全要素、全产业链发展,加快培育“旅游+”新业态。发展科技旅游、体育旅游、工业旅游等项目。规划建设海上看深圳、水上运动中心、大沙河沿岸景观带、深圳湾海岸景观带等特色项目。推动世界之窗、民俗文化村、欢乐谷等主题公园升级改造,推动传统旅游与新型文化业态融合发展。大力发展国际邮轮旅游、游艇旅游,增加国际邮轮航线,争取蛇口口岸实施144小时过境免签和邮轮入境15天免签政策,建设深圳湾走廊文化休闲消费区,促进文化、体育、旅游、商业融合发展,打造“船、港、城、游、购、娱”联动发展的国际滨海旅游胜地。构建智慧旅游体系,推动新技术在旅游管理服务中的广泛应用,实现智慧旅游和智慧城区融合发展。
三、高标准开展体育产业创新试验
落实深圳市《加快体育产业创新发展的若干措施》,制定《南山区体育产业发展规划》,开展体育消费试点工作,推动集聚发展,培育新型业态,促进体育与文化、旅游、教育、科技、康养、医疗等产业融合发展。支持水上运动中心、极限运动馆、攀岩馆、电竞馆等新兴体育设施建设,吸引国际知名体育组织和企业将总部或地区总部设在南山,引进更多有影响力的体育俱乐部。支持发展深港澳体育合作平台,扶持举办体育产业专业展会,鼓励国际体育用品展会落户南山。
第七章 突出共建共享,打造和美幸福家园
坚定践行以人民为中心的发展思想,瞄准幼有善育、学有优教、劳有厚得、病有良医、老有颐养、住有宜居、弱有众扶,加大政府投入力度,构建优质均衡的公共服务体系,打造和美幸福家园。
第一节提高全民健康水平
以加快实现“病有良医”为目标,以深化医改为动力,强基层、建高地、补短板、争一流,促进南山卫生健康事业高质量发展,到2025年,全区新增床位2500张,每千常住人口医院病床数4.26张,每千人口执业医师3.41人,万人全科医生数提高到5人以上,努力构建优质高效的整合型医疗服务体系。
一、构建与南山发展地位相匹配的医疗高地
深入打造具有南山特色的“1+C+N”(“1”为医疗集团总部,“C”为区属各公立医疗卫生机构,“N”为辖区其它医疗卫生机构)整合型医疗服务体系,强化医疗集团的统筹作用,发挥公立医疗机构带动作用,完善分级诊疗制度。支持华中科技大学协和深圳医院对标国内名院,建设“区域领先、国内一流”的国家级高水平现代化三甲综合医院,支持前海蛇口自贸区医院对标国际,建设医疗卫生与健康服务相结合、医学教育与成果转化相结合的综合创新平台,打造国家级创新型自贸区医院,支持南方科技大学医院打造“小综合、强专科”的特色医院,支持南山区妇幼保健院建设服务深圳西部片区的三级甲等妇幼保健院,支持中医院打造成为辖区三级甲等中医院。深化区属医院与华中科技大学协和医院、中国医学科学院肿瘤医院深圳医院、美国匹兹堡大学医学中心等国内外高水平医院(医学院校)的合作。支持中国医学科学院阜外医院深圳医院牵头打造“国家级心血管医学(南山)中心”,华中科技大学协和深圳医院牵头打造“粤港澳大湾区国际疼痛医学(南山)中心”“中美协作区域性创伤医学(南山)中心”。加强区域医学重点学科(专科)建设,力争新增5个国家级、省级、市级重点学科(专科)和30个区级重点学科(专科)。以华中科技大学协和深圳医院规培基地为抓手建立“订单式”定向培养制度,与美国匹兹堡大学、英国伯明翰大学等国(境)外院校合作建立与国际接轨的人才培养模式,到2025年,争取增加国家级和深圳市地方级领军人才20名,医疗卫生学科带头人30名,临床骨干人才50名,公共卫生骨干人才15名。布局5G智慧医疗应用,提升远程医疗影像、远程会诊、医疗数字化服务能力,搭建区域互联网医院群。争取在辖区指定医院开展国际前沿药品、国际前沿医疗技术的临床研究和应用。积极争取在南山区试点简化港澳台投资者来深申办医疗机构审批手续,鼓励港澳、国际资本力量进入高端医疗服务、医养结合、康复护理、特色专科服务等特色化服务领域,借鉴香港医疗卫生模式,在蛇口自贸区内构建“国际化社康”健康服务模式。
二、打造国内领先的公共卫生服务体系
坚持预防为主、防治结合、部门协同、全民参与的公共卫生工作机制,建立健全公共卫生应急管理体系、重大传染病疫情防控救治体系、应急物资保障体系等公共卫生服务体系。提升公共卫生机构的战略地位、功能定位,推进公共卫生机构综合改革试点。加强区疾控中心、慢病院等公共卫生服务机构的基础设施、技术装备、应急车辆、学科人才和信息化建设,区疾控中心至少建设一个加强型二级生物安全实验室,增加精神科医生、公共卫生医生、心理咨询师、精神卫生社工等多学科团队配置。探索南山区公共卫生服务改革,推动专业公共卫生机构与社康中心公共卫生建设全面融合,促进公共卫生资源和服务下沉,推广“社区-社康-居民”联动服务模式,在8个街道的区域社康中心全面铺开“党群中心-社康机构-社区居民”三方联动服务模式。建立平战结合的疫情防控体系,完善公共卫生应急响应管理制度,完善疫情及时发现和快速处置机制,推动发热门诊常态化规范化运作,提升智能化防控能力。
三、建设“健康南山”
实现从“以治病为中心”向“以人民健康为中心”转变。实施“1+1+N”中医药事业发展计划,健全“治未病”医疗预防保健体系,高质量推动基层中医药事业发展。支持诊后医护融合服务发展。完善居民健康素养监测体系,开展合理膳食、适量运动、合理营养、戒烟限酒和心理平衡等健康教育示范项目。强化出生缺陷防控体系建设,实施官颈癌及乳腺癌防治等妇幼健康公共卫生服务项目,落实母婴室建设任务。推动医养结合服务模式的发展,提供长期医疗护理、康复促进、心理关怀等服务为主的老年健康护理服务。建设国家慢性病综合防控示范区,推进“30知血压”行动,完善脑卒中“急救地图”,建设癌症综合防控体系。到2025年,高血压患者和糖尿病患者规范管理率达到65%。加强心理健康服务和精神障碍患者管理,深入开展爱国卫生运动。加强职业病防治工作。建设惠民服务型计生管理体系,促进人口与经济社会、资源环境协调可持续发展。
第二节办好人民满意教育
充分发挥教育基础性、先导性、全局性作用,促进教育资源配置均衡公平,建设“全国义务教育优质均衡发展区”“全国学前教育普及普惠区”,加快实现幼有善育、学有优教。
一、高标准办好学前教育
扩大普惠性优质教育资源供给,到2025年,新增幼儿园21所,新增学位10500座,常住人口适龄幼儿入园率达100%,普惠性幼儿园覆盖率达到80%以上,其中公办幼儿园在园儿童占比达到50%以上。高标准制定实施《南山区幼儿园装备指南》《南山区公办幼儿园装修标准指引》。制定实施与管理体制相适宜的学前生均经费拨款制度,确定公办园收费标准并建立动态调整机制。严格社会力量办园准入管理,合理制定民办园保教费最高标准。扩大优质学前教育资源辐射面,探索学区联盟管理和集团化办园机制,促进优质学前教育资源共享。制定《南山区幼儿园幼小衔接课程指引》,推进游戏化课程体系建设,建立完善保教质量评估监测体系,鼓励有条件的幼儿园引进国际课程和管理模式。落实《南山区学前教育教师学历提升行动计划》,成立“学前教研共同体”,优化师资队伍建设。
二、促进义务教育优质均衡发展
根据人口增长特点,加强义务教育学位预测,做好西丽湖国际科教城基础教育配套建设。优化学校结构和布局,扩大优质教育规模,新建学校“办一所优一所”。严格落实配套学校建设与住宅建设项目同步规划、同步建设、同步交付使用。完善义务教育公办学校生均拨款、设备设施、学校建设等资源配置标准,建立动态调整机制。构建区域学校质量提升共同体和学校发展创新共同体,实施集团名校引领下的区域学校提升行动计划和优质学校再出发行动计划,推动学校转型发展与内涵提升。全面深化义务教育课程改革,培育具有区域特色、引领创新的义务教育课程体系。深入探索后疫情时代高质量课堂教学模式和混合式学习方式,打造促进学生综合素养提升的特色项目,完善区域义务教育质量监测机制、反馈机制和改进机制。规划新建、改扩建义务教育阶段学校33所,增加学位49215座,其中小学学位32265座,初中学位16950座。
三、发展特色多元的高中教育
多渠道扩充高中学位,实施高中学校改扩建和挖潜计划,力争新建2所高中学校。到2025年,计划新增高中学位3900座。设立高中特色建设专项教育经费,实施“孵化特色项目-打造学校特色-创建特色学校”工作策略,大力推进高中多样化、特色化发展,全力打造1-2所市卓越高中。发展双元融通的中职教育,探索中高职衔接办学机制,博伦职业教育集团打造一批优质专业,争创市优质中职学校。深化育人方式改革,稳步有序推进选课走班,制定实施选课走班运行机制下教学日常管理办法、教师工作质量评价办法和教研工作运行办法等制度。探索与社会各界尤其高校、科研机构、企业联合培养创新人才路径。
四、加快推进教育改革
加强理想信念、爱国主义、传统文化、心理健康、劳动、法制和国防教育,开好思想政治理论课,共建一批粤港澳青少年爱国主义教育交流基地。构建完善南山教育质量标准。推动与高校、科研院所、品牌(名校)教育、基金会、知名企业合作办学。做强做优现有公办教育集团。促进民办教育协调发展,鼓励发展国际教育特色的民办学校。以区域教育云资源应用为载体,推动优质教育资源互联互通、开放共享,打造数字教育资源生态链。深入推进人工智能、大数据等新技术与教育教学的深度融合,推进创新拔尖人才培养。稳妥推进区内学校与国际学校、港澳学校姊妹校缔结工作。加强教育督导工作。加强学生体质监测和心理健康辅导。办好特殊教育,促进特殊教育公平融合发展。
第三节健全社会保障体系
坚持“托底线、救急难、可持续”的原则,加大保障和改善民生工作力度,加强各类基本社会保障,构建社会稳定安全网络,不断提高人民生活水平,努力实现“劳有厚得”“老有颐养”“住有宜居”“弱有众扶”。
一、提高就业质量和居民收入水平
抓好“稳就业、保就业”,坚持“人才优先发展”战略,落实“领航计划”。搭建人力资源供求平台,建立重点用工企业的就业服务机制,深化“名企名校行”和“校企洽谈会”等线上线下校园招聘品牌活动,实施高校毕业生就业促进和创业引领计划,加强对就业困难人员的就业援助,做好农民工工作。构建全球引才网络,积极引进紧缺专业人才。实施博士后创新人才支持计划。弘扬“工匠精神”,实施“广东技工”“粤菜师傅”“南粤家政”等省级技能人才培养工程。提升退役军人管理保障能力和服务水平,做好退役军人就业安置工作。到2025年,常住人口约186万,户籍人口约153万。“十四五”期间,实现城镇新增就业6万人以上,城镇调查失业率小于5%。
二、优化基本民生保障体系
构建以最低生活保障、特困人员救助供养等基本生活救助和服务保障为基础,临时救助、生活无着(落)的流浪乞讨人员、孤儿、事实无人抚养儿童、受家暴妇女儿童救助等急难救助为辅助,社会慈善力量为补充的综合新型社会救助体制。巩固和扩大社会保险覆盖面,全力帮扶低收入困难群体参保,完善多层次养老保险机制。支持多元主体参与慈善事业,探索现代慈善创新发展路径。推进“互联网+慈善”发展模式,创新慈善捐赠方式,搭建慈善资源对接平台,促进粤港澳大湾区慈善交流合作。完善殡葬管理和服务,推动聚仙居墓园改扩建及环境提升。
三、促进住房市场平稳健康发展
加快城市更新配建、新增用地建设,增量存量途径并举,多渠道筹集建设公共住房。通过已出让未建用地、新供应建设用地、轨道交通用地三个用地途径保障公共住房用地。提高公共住房比例,建设一定比例的安居型商品房,提升新建人才住房可售比。探索存量住房转公共住房,改造既有商办用房,以“商改租”方式补充低成本公共住房。鼓励城中村、老旧片区综合整治,提升人居环境。持续开展房地产市场秩序整治。完善公共服务设施供给,促进职住平衡,构建十五分钟社区生活圈,建设全民友好中心城区。到2025年,公共住房建设筹集量2.27万套。
四、构建都市养老服务体系
搭建智慧养老服务平台,打造政府兜底、市场优化、家庭参与的都市养老服务体系,推动养老服务的标准化、规范化、专业化发展。提升社区居家养老服务水平,丰富居家养老服务内容,开展家庭适老化改造,探索设立“家庭养老床位”。发展社区嵌入式养老模式,建设社区综合养老服务设施,建设街道级长者服务中心,深入推进乐活养老服务。推动公办养老机构改革创新,健全“基地+社区”的养老服务模式,高标准规划建设南山区福利中心三期,鼓励民办养老机构发展。促进医疗卫生资源与养老资源互补共享、融合发展,提升医养结合服务能力。加强政策扶持,健全监管机制。到2022年,全区养老机构医养结合覆盖率争取达100%,到2025年,公办养老机构护理型床位占比不低于60%。
五、保障妇女、未成年人和残疾人权益
贯彻落实男女平等基本国策,推进妇女儿童事业全面发展。建设儿童友好型城区,开展“儿童福利保障提升”“儿童友好空间拓展”“儿童安全保护”“儿童参与实践”四大行动,大力发展儿童事业。以生活、监护“两兜底”为重点,健全维护和保障儿童权益、儿童保护长效机制。落实孤儿、事实无人抚养儿童的基本生活保障,依法承担困境儿童兜底监护责任,保障困境儿童生存权和受保护权等合法权益。建立“家庭-政府-社会”三位一体的儿童服务体系。促进各部门信息共享,搭建儿童保障信息平台。积极发展婴幼儿托育服务。支持残疾人事业发展,提升残疾人康复、托养、医疗、基本住房、就业创业等服务保障水平。
第八章 突出绿色发展,建设宜居美丽城区
坚持绿水青山就是金山银山理念,深入实施可持续发展战略,加强污染防治与环境治理,促进经济社会发展全面绿色转型,建设宜居美丽南山。
第一节提升全区生态品质
加强生态文明建设,努力实现大气环境质量持续改善,水库、河湖水质稳定达标,海洋水环境不断提升,土壤环境得到有效保护,“无废城市”建设取得较大进展,生态环境质量达到国际先进水平。
一、全面推进生态环境保护
统筹推进河流综合整治和生态景观建设,加大饮用水源保护力度,建立污水产生、收集、输送、处理全链条精细化管理模式,实施入海河流陆域综合整治工程,开展地下水污染综合防治。深化大气污染物减排工作,加大污染物高排放车辆监管力度,持续加强施工污染控制,强化生活面源污染控制。严格执行声环境功能区建设项目准入要求,加强施工噪声监管,推进交通噪声治理,强化社会噪声管理。加强岸电建设。加快污染地块信息整合速度,加强土壤环境管理。到2025年,PM2.5年均浓度控制在23微克/立方米以下;水库、河湖水质稳定达标,集中式饮用水源地水质达标率保持100%,主要河流100%达功能区质量要求;近岸海域海水水质达到上级下达的分级控制要求。
二、构筑生态防护屏障
严守生态红线刚性约束,加强生态保护红线管理,确保生态空间面积不减少,生态功能不降低,生态服务能力逐步提升。推动“蓝色海湾”整治行动,按照海洋功能分区的管制要求,严格落实海洋环境保护措施。加强森林资源保护,提升阳台山森林公园、塘朗山郊野公园及大小南山公园品质,完善森林步道系统。实施华侨城国家湿地公园保护提升工程、大沙河碧道空间廊建设工程,构建河湖水系与湿地生态网络。加强生物多样性保护。到2025年,人均公园绿地面积达到19.5平方米。

三、践行绿色生活方式
提倡简约适度消费的绿色生活方式,积极推动“无废城市细胞”建设,推动绿色生活理念、生活方式深入人心。加大绿色产品政府采购力度,推动将绿色产品纳入政府采购品目清单。推广新能源汽车、高效照明灯等节能产品,引导消费者优先选购绿色产品。倡导绿色出行模式。实施“限塑令”。优化固体废物管理体系,持续推进固体废物减量化产生、资源化利用、无害化处置。持续推进垃圾分类。到2025年,“无废城市”主要指标达到国际先进水平,生活垃圾回收利用率达到50%,生活垃圾趋于零填埋,工业危险废物处理处置率达到100%,绿色交通出行分担率达78%。
第二节 加快发展绿色经济
强化减量化、再利用、资源化的循环经济理念,构建“绿色技术研发+绿色科技成果转化+绿色金融”的全链条平台,建立绿色低碳循环经济体系。
一、促进绿色低碳产业发展
结合重点区域产业规划定位,制定生态环境准入清单,引导产业结构优化,促进产业集群向高端、低碳、减排方向转型。促进先进绿色技术推广应用,支持企业加大绿色技术创新力度。依托电动车充电网络和储能网络等智慧能源基础设施、绿色数据中心等绿色算力基础设施,突破相关绿色技术,培育发展绿色低碳产业。支持绿色低碳产业上下游联合组建节能技术创新联盟、研究基地等。开展碳排放达峰路径研究,对新建项目开展温室气体核查与评估机制,制定碳达峰路线图和行动方案。开展控制温室气体排放政策与工作方案研究,研究控制温室气体排放目标落实路径、责任分工和实施方案。积极推动碳排放权交易。控制建筑碳排放,全面推广绿色建筑,开展超低能耗与近零能耗建筑研究与示范。
二、大力推进节能减排
广泛实施节能改造和精细化管理,在能源综合利用、绿色数据中心、绿色生产和消费等领域开展重点示范。加强工业节能发展,支持工业园区引入新型能源技术。实施能源供需绿色联动工程,实现电厂蒸汽余热的能源综合利用,鼓励绿色数据中心利用电厂蒸汽余热制冷。推进储能电站建设,开发集中式可再生能源储能系统。深化建筑节能。建设智慧能源系统。落实固定资产投资项目节能评估、审查和验收制度。建立节能低碳技术和产品目录。到2025年,万元GDP能耗、主要污染物排放量控制在国家、广东省下达的目标内。
三、优化能源消费结构
建立合理的能源消费模式,提高能源利用效率。实施电量转让交易,参与电力市场现货交易组织发电生产,探索通过跨市跨区发电权交易等方式降低本地煤电机组发电量。加大清洁低碳能源应用力度,电力工业领域增加天然气使用,加快太阳能、生物质能、海上风能等清洁能源应用。推进天然气分布式供能系统发展,鼓励采用新型固态燃料电池发电技术。到2025年,非化石能源占一次能源比重达到20%。
四、推进绿色港口建设
优化港口功能布局和结构升级,加大港口资源整合力度,完善港口集疏运设施。强化港口工程节能设计,最大程度减少对海域生态环境的影响,布局清洁能源管理体系,保障码头清洁能源供应,合理布局疏港交通沿线LNG加气站建设,推进港口拖车及港作船舶应用LNG燃料,鼓励货运企业使用LNG等清洁能源车辆。建立港口能源在线监测平台,对港区能耗进行实时分析、监控。实现龙门吊100%“油改电”,推动港作车辆实施使用电驱动。加强港区污染物排放控制,增强风险防范与应急处置能力。
第三节构建现代环境治理体系
加强生态环境考核评价,实行最严格的生态环境保护制度,推进环境织网工程,健全全民行动体系,加快推进生态环境治理体系和治理能力现代化。
一、健全环境管理制度
建立以流域和区域环境容量为核心的总量控制制度,建立以区域环境容量为基础的污染物削减机制,推动环境管理由“单一浓度控制”向“总量和浓度双控”转变。严格执行“三线一单”空间管控,促进规划环评与项目环评联动。整合、衔接、优化环境影响评价、总量控制、环保标准等管理制度,实施排污许可“一证式”管理。推进多污染物综合防治和统一管理,强化事中事后监管。推广工业园区第三方环保服务,探索“环保管家”服务新模式。实行最严格的水资源管理制度,制定区级行政区域用水总量控制指标体系。
二、深化环境织网工程
建立多层次水质监测网,建立重点流域、重点区域污染溯源排查监控系统,对工业集聚区、重点排污单位等实施污水排放全覆盖监控。实施全区大气网格化微站监测,建立自动化、标准化、信息化大气监测网。在大南山、塘朗山、羊台山等重点生态资源区域,建设生态监测站,打造涵盖水生生物、重点保护动物、鸟类等生境要素的监测网络。利用现代信息技术,提升监测数据整合分析能力。推进生态环境“互联网+执法”
三、强化环境治理考评
完善生态环境治理责任体系,优化生态文明建设考核指标体系。完善生态环境长效考核,构建体现宜居美丽城区生态系统服务价值核算方法体系,促进生态文明建设考核重点向绿色发展转变。完善自然资源资产负债表,形成归属清晰、权责明确、监管有效的自然资源资产产权制度。落实自然资源资产离任审计制度,探索建立生态补偿制度。进一步完善生态环境信用评价体系,严控企业污染行为。加强企业环境治理责任制度建设,压实企业环保主体责任。
四、健全全民行动体系
依托工会、共青团、妇联等团体,动员广大职工、青年、妇女参与环境治理。加强社会组织管理和指导,发挥行业协会、商会的桥梁纽带作用,大力发展和发挥环保志愿者作用。完善公众监督和举报反馈机制,充分发挥“12369”环保举报热线作用。加强舆论监督,鼓励新闻媒体对各类破坏生态环境问题、突发环境事件、环境违法行为进行曝光。建设自然生态保护宣教基地,开展生态环境宣教活动,普及生态文明相关知识。
第九章 突出法治护航,提升治理能力现代化水平
以改革引领支撑发展,以法治护航改革发展,坚持社会主义市场经济改革方向,全面推进深化改革,提高精细化、智慧化管理水平,加快建成一流法治、安全、智慧城区。
第一节争取综合改革事项
按照酝酿一批、申请一批、实施一批的滚动改革模式,在民生服务供给、要素市场化配置、科技产业创新等方面,争取更多综合改革事项在南山落地实施。
一、深化民生服务改革
构建优质高效的整合型医疗服务体系,加快医疗集团内部资源整合优化,推动全区优质医疗资源高效流动。支持社会资本举办医疗机构。建立社会医疗机构退出机制。健全现代医院管理制度,实现医院治理体系和管理能力现代化。完善重大疫情防控体制机制,健全公共卫生应急管理体系。深化教育领域改革,建立结构合理、公平优质、保障有力、充满活力的创新型开放式现代城市教育体系。深化合作办学,以合作对象为依托,设立专项基金,探索管委会、理事会制度下的依法办学、自主管理、民主监督、社会参与现代学校管理制度。探索中小学建筑楼层设置标准,开展混合功能规划设计,布局教学辅助设施。
二、深化要素供给改革
争取创设外国人才永久居留服务大厅,打造南山区国际人才服务中心,建立国际化一站式综合服务平台。深化事业单位人事制度改革,构建符合事业单位特点和规律的人事管理政策体系。探索在北部片区的桃源、西丽等街道开展基层社会综合治理改革创新,重点在基层工作队伍建设、基层服务供给、购买服务等方面进行综合改革创新,激发基层动力和潜力。依托西丽湖国际科教城、蛇口国际海洋城等重大载体,盘活利用存量工业用地,解决规划调整、土地供应、收益分配、历史遗留用地问题。推动土地混合开发利用。探索实施立体空间使用产权制度。培育数据要素市场,构筑数字生产力。深化财政和投融资体制改革,建立现代财政制度。实施国资国企引领带动改革,聚焦“服务于中小企业、服务于产业发展、服务于招大商、服务于人才安居、服务于产业空间”,不断完善企业治理。
三、深化科技创新改革
争取高校扩大办学自主权。支持天津大学佐治亚理工深圳学院探索“新工科”的深圳模式。支持深圳职业技术学院建设中国特色、世界一流的高职院校。深化产教融合,推动“引企入教”改革,建立市场需求导向的育人体系、产业牵引的学科体系和教育支撑的科研体系。在科研项目管理、科技投入方式、科技成果产业化、科技治理能力建设等方面,加大改革力度。支持和引导企业加强应用基础研究,与高校、科研机构设立创新共同体,实施关键核心技术攻关行动。争取在前海自贸区医院开展国际前沿药品临床应用。探索无人机、自动驾驶管理制度,建立跨区域无人机、自动驾驶“研发+试验+应用+产业化”的完整产业体系。
建设人工智能社会实验室,前瞻探索智能经济、智能服务、智能社会的治理机制。
第二节持续优化营商环境
坚持以企业为中心,坚持问题导向,针对企业全生命周期涉及的痛点、难点、堵点问题,靶向攻坚、精准突破,为企业提供良好的发展环境。
一、深化“放管服”改革
加快转变政府职能,优化政府职责体系,全面推进权力清单、责任清单、负面清单制度。深化行政审批制度改革,进一步精简行政许可事项,推广告知承诺制审批和容缺后补审批模式。深化政务服务“一张网”,提升审批服务效率。深化商事制度改革,试点商事登记确认制,完善企业撤销登记程序,探索建立强制出清制度、商事主体除名制度。推广“主题办”模式,实现营业执照和后置经营许可证同时受理、同步发证,实行关联审批事项一次告知、同步受理、资料共享、精简流程、统一发证的联审联办新模式。提高基层工作人员服务企业能力素质,构建亲清新型政商关系,持续开展解决企业困难“直通车”活动。
二、加快建设“数字政府”
加快政府各部门数字化转型,以数据驱动政府业务流程再造。推广普及掌上政府、指尖服务、刷脸办事,加快实现政务数据高效采集、有效互动和规范使用。深入开展“互联网+政务服务”,建设一体化“数字政府”,聚焦重点,打通数据壁垒,促进信息共享,强化电子证照、电子印章、电子签名、电子档案等基础平台支撑,提高全流程网办事项比例,推广政务服务“秒报秒批一体化”,构建高效便捷政务服务体系。以高频民生事项和涉企事项为重点,推进“一门通办、集成服务”政务服务改革,推进“全区通办”,实现就近办、马上办。
三、营造诚信市场环境
清理各类显性和隐性壁垒,在要素获取、准入许可、经营运行、政府采购和招标投标等方面平等对待各类所有制企业。构建适应高质量发展要求的社会信用体系,建立健全事前事中事后全链条的以信用为基础的市场监管机制。建立健全失信联合惩戒制度,依法追究违法失信责任,探索建立信用修复机制。完善诚信建设长效机制,推进信用信息共享,建立政府部门信用信息向市场主体有序开放机制。加强产权保护,健全以公平为原则的产权保护制度,全面依法平等保护各种所有制经济组织和公民财产权。
第三节提高精细化管理水平
坚持科技赋能全生命周期安全管理,以“网格化+块数据”为主要抓手,完善社会治理体系,在精细化和智慧化管理服务上下功夫,全面提升基层治理效能。
一、提升社会治理能力
改进社会治理方式,加强党委领导,发挥政府主导作用,鼓励和支持社会各方面参与,实现政府治理和社会调节、居民自治良性互动。强化社区自治功能。完善社会工作管理体制机制,打造社会组织品牌、树立新标杆。完善人民调解、行政调解、司法调解与信访工作紧密衔接的多元化纠纷解决机制。打造涉外公共法律服务新品牌,完善蓝海法律查明和商事调解中心工作机制,健全蛇口涉外公共法律服务中心体制机制建设,规范运作模式。深化“块数据+网格化”基层社会治理。创建全国社区治理和服务创新实验区。完善“互联网+”信访模式,畅通民意直通车。推进蛇口、招商、粤海、桃源等国际化试点街区建设。总结推广基层治理“南园经验”
二、保障城市安全运行
牢固树立安全发展观念,严把安全关、质量关,把安全贯穿到城市发展各环节、各领域。完善社会治安防控体系,推进平安南山建设,规范执法水平,做好维稳工作,持续高压严打盗抢骗、黄赌毒、传销、涉黑涉恶等违法犯罪活动,营造安全稳定发展环境。提升城市防灾减灾能力。加强生物安全治理。提高网络安全水平。严防严管严控食品安全,加强药品、医疗器械安全监管,提升食品药品全链条质量安全保障水平,开展食品药品安全放心工程攻坚行动,提高“食品从农田到餐桌”“药品医疗器械从实验室到医院”全过程监管能力,食用农产品和食品监督抽检量达到10批次/千人,食用农产品定量检测总体合格率稳定在98%以上,食品评价性抽检合格率稳定在98.5%以上。守牢安全生产底线,提升安全生产综合管理能力,增强安全生产基层基础保障能力,“十四五”期间亿元GDP生产安全事故死亡率比“十三五”期间下降10%。
三、强化智慧管理服务
全面推进新型智慧城市建设,赋能经济社会全生命周期管理和服务,以“圳智慧”平台为依托,强化基础设施感知互联能力、城市空间精细治理能力、企业机构精准服务能力、人民群众成果惠及能力。以城市大脑为依托,构建“市一区一街道一社区”四级联动的政府管理服务指挥体系,实现城市运行“一图感知、一屏指挥”。构建精细智能社会治理新体系,加快智慧社区、智慧警务、智慧城管、智慧应急、智慧住建、智慧水务、智慧市监、智慧交通等智慧应用。打造具备深度学习能力的城市大脑,实现全要素数字化、城市运行可视化、城市管理决策协同化和智能化。提高产业服务智慧化水平,加快经济、企业、人才、空间等数据信息汇聚,实现关键要素精准对接、产业服务精准主动。
第四节全面推进依法治区
全面推进依法治区,突出严格执法、公正司法、全民守法,把经济社会发展工作纳入法治化轨道,依法维护人民权益、维护公平正义、维护社会和谐稳定。
一、加快法治政府建设
健全依法决策机制,完善重大行政决策程序,实施重大行政决策目录管理制度,探索建立重大行政决策跟踪反馈和评估制度。全面推进街道综合执法改革。严格规范公正文明执法,全面推行行政执法公示、执法全过程记录、重大执法决定法制审核制度。深化行政复议体制改革,创新行政执法监督手段,强化对行政权力的制约和监督。
二、切实保障司法公正
深化司法体制综合配套改革,全面落实司法责任制,加快推进执法司法制约监督体系改革和建设,深化以审判为中心的刑事诉讼制度改革,推进民事诉讼程序繁简分流改革试点。建立切实解决执行难长效机制。推进政法跨部门大数据办案平台建设应用。完善检察制度,推进刑事检察、民事检察、行政检察、公益诉讼检察协调发展。完善保障人民群众参与司法调解、司法听证、涉诉信访等司法活动的机制,加强人权司法保障。全面加强司法监督
三、深入推进全民守法
广泛开展法治宣传教育,全面落实“谁执法谁普法”普法责任制,让法治成为社会共识和基本准则。将宪法、民法典纳入青少年法治教育规划,增强公职人员法治理念。深入开展法官、检察官、行政复议人员、行政执法人员、律师等以案释法活动。深化公共法律服务,重点打造区级公共法律服务中心,标准化建设六大重点片区和八个街道公共法律服务站。完善人民调解、行政调解、司法调解与信访工作紧密衔接的多元化纠纷解决机制,打造人民调解南山特色品牌。深化法律援助制度改革,扩大法律援助覆盖面。
第十章 突出落实落细,确保规划目标全面实现
充分发挥党的领导作用,健全规划实施机制,加强和改善宏观调控,强化项目支撑,强化要素保障,强化监督检查,凝聚社会各界力量,确保规划有效实施。
第一节 强化规划实施保障
加强和改善党对经济社会发展工作的领导,完善规划体系,凝聚全区人民团结奋斗强大合力,保障规划顺利实施。
一、全面加强党的领导
充分发挥党委总揽全局、协调各方的领导作用。加强区委对经济社会发展工作的领导,创新党领导经济工作的观念、体制和方式方法,加强对经济社会发展的统筹协调;健全完善党委定期研究经济社会发展重大问题的机制,推动科学民主决策,加强形势研判和风险管控。
完善党领导经济社会发展工作的体制机制。严格落实全面从严治党的政治责任,严明党的政治纪律和政治规矩,坚决贯彻落实中央和省委、市委、区委的重大决策部署,确保政令畅通。推进党的作风建设常态化长效化。深入推进党风廉政建设和反腐败斗争,努力营造风清气正的政治生态。
建设高素质专业化干部队伍。落实新时期好干部标准,以问题导向、系统思维、创新精神为牵引,坚持政治标准,全力打造素质培养、知事识人、选拔任用、从严管理、正向激励的干部工作“五大体系”,增强干部思想淬炼、政治历练、实践锻炼、专业训练,锻造一支堪当“双区”建设重任的高素质专业化干部队伍。
锻造更加坚强有力的基层党组织。践行新时代党的组织路线,以改革创新精神在加强党的建设方面率先示范,扩大基层党的组织覆盖和工作覆盖,以高质量党建推动高质量发展。推进街道社区党建、单位党建、行业党建互联互动,创新构建“党群G+”服务体系,综合运用“智慧党建”系统,优化社区人才培养机制,增强基层党建整体效应。创新党组织设置和活动方式,深入挖掘红色资源、改革开放故事,推进“四史”教育,强化党员教育管理,探索建立党支部质量评估管控机制,持续整顿软弱涣散基层党组织。全面加强机关、国企、学校、医院党建,深化“党建+企业服务”模式,强化新业态党建,使党组织有机嵌入各个领域,党的工作有效覆盖各类群体,扩大“跟党一起创业”效应。
凝聚全区人民团结奋斗的强大合力。全区党员干部要坚定理想信念,坚持党的根本宗旨,践行党的群众路线,坚定不移为建设中国特色社会主义事业而奋斗。充分发挥基层党组织在推动发展、服务群众、凝聚人心、促进和谐等方面的先锋模范和战斗堡垒作用。凝聚党委、人大、政府、政协、民主党派、无党派人士、群团组织、人民武装以及全区人民力量,共同推进南山各项事业发展。加强理想信念教育和思想政治工作,强化全社会思想道德建设,在全区上下形成一种昂扬向上的风气和力量,为建成世界级创新型滨海中心城区提供强大的思想保证和精神动力。
二、加强规划统筹协调
完善规划体系。以国民经济和社会发展总体规划为统领、各专项规划为支撑,形成各类规划定位清晰、功能互补、统一衔接的规划体系。总体规划是政府编制年度计划、审批核准重大项目、安排政府投资和财政支出预算、制定领域相关政策的重要依据。各街道、各部门要维护规划的严肃性和权威性,在发展目标、重点任务和重大项目等方面制定实施方案,确保总体规划顺利实地.
加强政策引导。区政府各部门要组织编制重点专项规划和专业行业规划,围绕经济社会发展关键领域和薄弱环节,着力解决突出问题,形成落实本规划的重要支撑和抓手。
第二节 强化重大项目支撑
把项目建设作为推动规划实施的重要手段,以规划带动项目建设,以项目促进规划落实。
一、谋划储备重大项目
深入实施项目带动策略,抓好重大项目推进落实,抓好央企、外企和民企项目对接。健全重大项目协调推进机制,提高项目建设质量和效益,提升项目策划生成和储备水平,在产业发展、基础设施、社会民生、社会治理、生态环保、文化建设等领域,形成“谋划一批、储备一批、建设一批、投产一批”的滚动发展态势。“十四五”期间,规划建设重大项目410个,总投资约1.2万亿元,其中新基建项目的个数、投资占比分别为19%、15%。
二、强化项目建设保障
优化财政支出结构和政府投资结构,优先安排涉及民生、公共服务等领域的财政支出和项目投入,集中财力保证政府投资重大项目的资金需求。综合利用政府投资补助、贷款贴息等多种方式,鼓励和引导社会资本投资重大项目。抓好重大项目建设用地保障,优先保证科技创新、产业发展、教育医疗、保障性住房、交通和水务等方面的用地需求。
三、提升项目管理水平
落实重大项目分级管理和目标责任制度,加强项目动态管理。科学制定年度投资计划和财政预算编制计划,确保纲要明确的重大工程、重大项目有序有效推进实施。提升项目建设的全过程、精细化、标准化管理水平,严格履行项目建设程序,规范招投标管理,强化安全质量监管。强化政府投资项目监管,建立完善投资项目后评价制度,提高政府投资管理水平和投资效益。加强重大工程项目建设的社会稳定风险评估及其防控。
第三节 强化要素资源保障
顺应新时期经济社会发展变化规律,强化新要素组合与供给,支撑全方位发展。
一、强化人力资源保障
积极争取综合授权改革事项,深化人才发展体制机制改革,形成具有国际竞争力的人才制度优势,加大力度引进人才、激发活力培养人才和优化环境留用人才。进一步完善体制机制和人才政策,多层次、多渠道吸引各类人才。优化人才服务体系,提升高层次人才服务精细化信息化水平,强化人才服务保障,建立与国际接轨的教育、医疗服务体系,积极营造更加优质的人才环境。围绕产业发展重点,着力引进和培养产业发展所需的复合型人才和高科技人才。顺应发展需求,大力引进教育、医疗、文化、法律、市政管理等领域的高端城市服务型人才。
二、优化土地空间保障
以提升产业功能为导向,优先配备重点发展的产业项目用地,以大力发展城市服务功能为重点,充分满足公共设施建设用地和生态建设用地,建立土地利用监管制度。制定土地节约、集约利用的价格调节机制,提高土地投入强度和产出强度,促进土地利用方式向集约型转变。严格建设项目用地预审,有序推进区域内土地资源的控制性开发,优先保障重点平台建设的用地需求。探索产城融合的城市空间规划布局,构建复合功能的创新产业空间,营造适宜创新创业的空间载体,率先探索园区高质量发展新路径。全面落实高新区扩区方案,复制推广高新区管理模式、发挥品牌优势,以高新区辐射、引领更多区域产业高质量发展。
三、强化发展资金保障
厉行勤俭节约,突出精准高效,优先保障重点项目资金需求,健全公共财政支出绩效评价体系。深化投融资体制改革,防范区域性、系统性金融风险。推进财税体制改革,落实国家财政政策,加强财政预算管理,优化财政支出结构,加大生产性支出,发挥财政资金的引领和杠杆作用。进一步加大培育税源的政策支持力度,涵养税源,依法加强税源监控和税收征缴。拓宽民间投资渠道,吸引社会资本投资南山。
四、强化数据要素支撑
前瞻布局数据基础能力,打造数字生产力。加强数据开放共享,推进政府数据开放共享,制定出台数据共享责任清单。率先试验探索公共与私人数据共享制度。构建工业、交通、教育、安防、城市管理、公共资源交易等领域规范化数据开发利用的场景。推动人工智能、可穿戴设备、车联网、物联网等领域数据采集标准化。探索建立统一规范的数据管理制度,提高数据质量和规范性,丰富数据产品。制定数据隐私保护制度和安全审查制度,建立数据安全保护体系。推动完善适用于大数据环境下的数据分类分级安全保护制度,加强对政务数据、企业商业秘密和个人数据的保护
五、增强基础资源保障:
加强与通信、电力、能源、石油、燃气等能源要素供给单位的衔接。强化工业企业能源供给运行调度,持续稳定地保障工业企业能源供给,确保工业企业用能所需。推进电信基础设施建设,加快建设新型智慧城市。
第四节 强化监督评估工作
加强规划任务落实和过程评估,提升规划实施监测评估能力,完善规划实施监督评估制度,调动各方面的积极性、主动性和创造性,引导全社会共同参与和有效实施,保障规划目标和任务顺利完成。
一、加强规划实施监测
开展对规划指标、政策措施和重大项目实施情况的跟踪监测分析,强化动态管理,提高规划实施的效果。规划编制单位要加强对专项规划完成情况的监测,开展规划实施情况跟踪分析。统计部门开展规划指标监测,重点对指标进行分析评估。
二、强化发展指标约束
本规划确定的约束性指标是政府对人民群众的承诺,必须强化政府主导作用,把约束性指标分解落实到区有关部门,实行规划目标责任制。完善规划指标统计制度,加强对重点领域指标统计分析,为监测评估和政策制定提供基础和支撑。
三、完善规划评估制度
健全规划中期评估制度,在规划实施的中期阶段,由区政府组织全面评估,检查规划落实情况,形成中期评估报告,并提请区人大常委会审议。专项规划编制单位要对专项规划开展中期评估。完善规划调整制度,按规定程序依法对规划进行调整或修订。
四、强化规划实施监督
完善规划实施监督机制,畅通监督渠道,发挥行政监察、组织人事、统计审计等部门的监督作用,完善政府向人大、政协的报告和沟通机制。发挥社会各界对规划实施情况的监督作用,积极开展公众评价。加强规划宣传,增强公众对规划的认知、认可和认同,营造全社会共同参与和支持规划实施的良好氛围。

