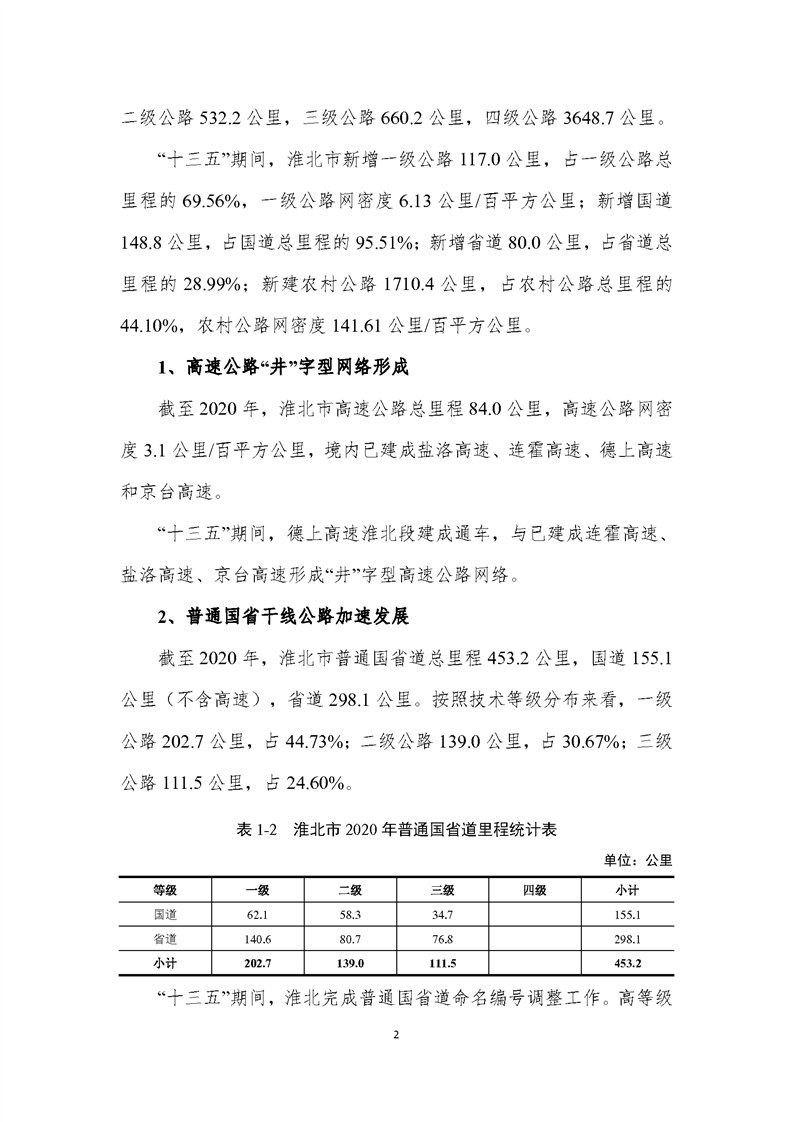
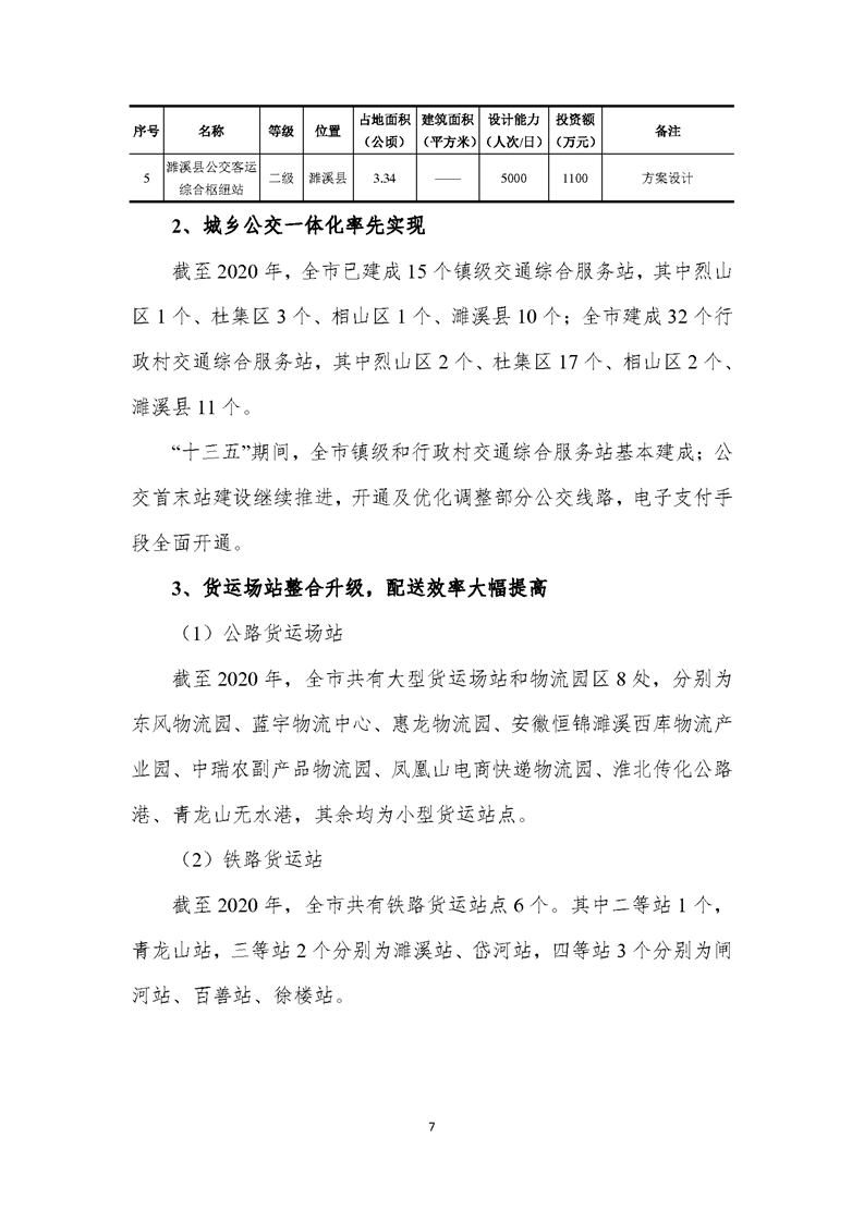
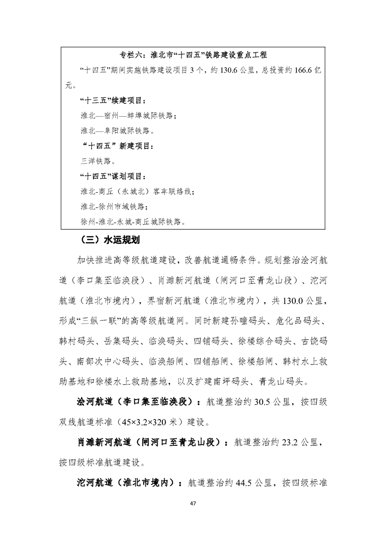
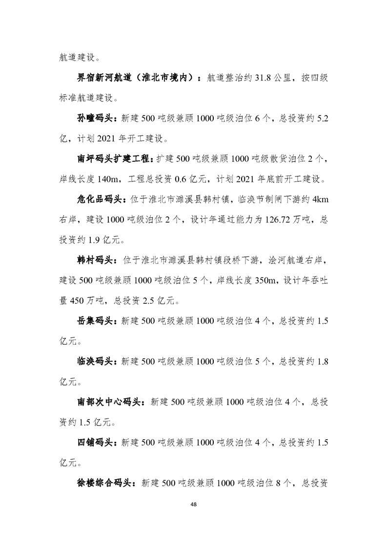
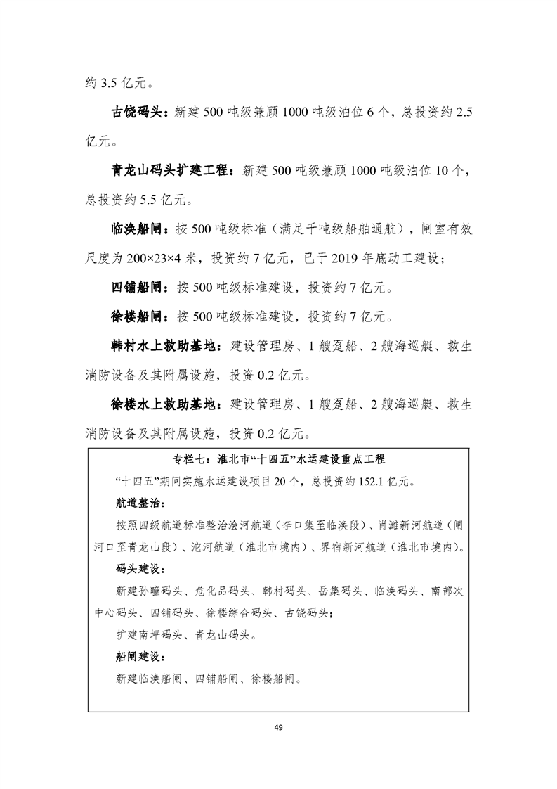
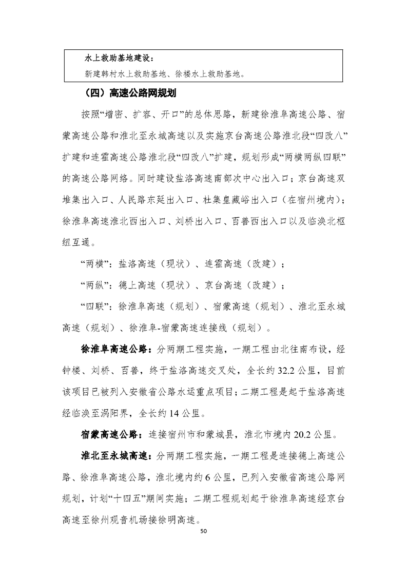
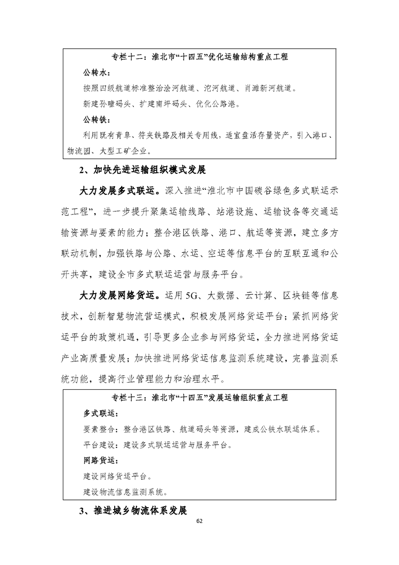
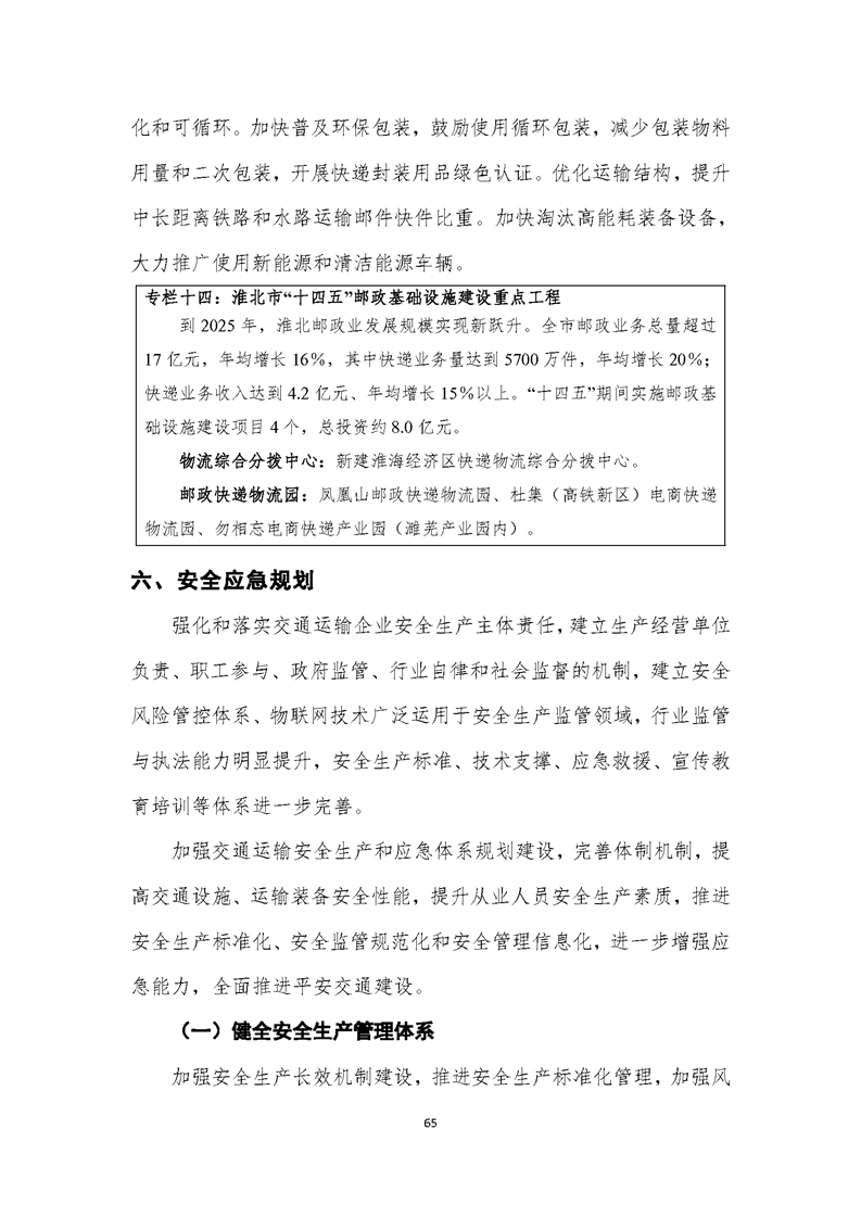
(淮北市)淮北市“十四五”交通运输发展规划
[可行性研究报告 - 规划计划]
发表于:2022-11-24 11:49:00
收藏
详情









































































































