(江苏省)丹阳市国民经济和社会发展第十四个五年规划和2035年远景目标纲要
丹阳市国民经济和社会发展第十四个五年规划和二〇三五年远景目标纲要
第一节 发展成效
“十三五”时期,丹阳市坚持以习近平新时代中国特色社会主义思想为指导,深入贯彻党的十九大、十九届二中、三中、四中、五中全会精神和习近平总书记重要指示要求,全面落实中央、江苏省和镇江市决策部署,以全面建成小康社会为发展主线,坚持稳中求进的工作总基调,深入贯彻五大新发展理念,统筹凸显全面高质量发展要求,发展、稳定、民生三大事业齐头并进,在“强富美高”新丹阳建设征程中迈出坚实的步伐,体现了丹阳精神,展示了丹阳作风。
经济强,爬坡过坎迈上新台阶。
经济发展质效稳步提升。全市经济在“十三五”期间保持稳定增长,主要经济指标企稳向好,2020年全市工业应税销售突破1500亿元。三次产业结构进一步优化,服务业增加值占GDP比重稳步提高。“十三五”期间被评为“长三角最强中国制造”县市,创成省级出口农产品示范区,获批国家级外贸转型升级(五金工具)基地,司徒、珥陵、吕城入选全国首批农村创业创新园区,珥陵入围国家农业产业强镇示范建设。境内主板上市企业数量实现翻一番,新增4家境内主板上市企业,总计境内主板上市企业8家。
创新驱动发展成果显著。“十三五”期间全市高新技术企业增加142家,现有高新技术企业数占镇江总数的30.2%,位列镇江第一。丹阳高新区获批省级高新区,经开区科创园和高新区创新园先后被认定为国家级科技企业孵化器,获批苏南国家自主创新示范区高性能合金材料科技成果转化示范区。上交所资本市场服务镇江基地落户丹阳。建成中国科学技术成果评价(丹阳)服务中心,成立全国服务标准化技术委员会眼镜验配服务分技术委员会和全国汽车标准化技术委员会仪表分技术委员会,设立中国科技金融(丹阳)创新基地;获得五项国家科技进步二等奖,一项国家科技发明二等奖。“丹凤朝阳”人才计划有序推进,“十三五”期间引进国家级人才23人。知识产权工作被省委省政府督查激励,5家企业获评国家知识产权示范企业,8家企业的12件专利获得中国优秀发明专利奖。
百姓富,安居乐业拥抱新生活。
居民生活福祉日益提升。“十三五”期间居民收入保持增长,消费水平随之稳步提升。建成国际眼镜城二期、金鹰天地、吾悦广场、八佰伴等一批城市综合体,形成居民消费新商圈。创成省级食品安全示范市,建成三级食品安全保障体系。养老事业加快推进,入选首批省级居家和社区养老服务创新示范(县)市。医疗服务体系不断完善,省级示范卫生院实现全覆盖,镇(区、街道)医疗保障服务中心全面建成,顺利接入长三角跨省异地就医门诊直接结算平台。教育事业取得新成就,创成全国中小学责任督学挂牌督导创新市,荣获国家义务教育质量监测“县级优秀组织奖”;创成全国农村职业教育和成人教育示范县,获批全国青少年校园足球试点县;实施“县管校聘”改革,省丹中入选省高品质示范高中首批建设名单。南师大中北学院丹阳校区正式启用,现有师生一万两千余人。脱贫攻坚精准有效,全市77个经济薄弱村全部达标,3144户建档立卡户全部脱贫。
城乡基础设施不断完善。路网布局持续优化,对外强化互联互通,对内构建快速骨干路网。镇丹高速通车,北二环路改造、人民大桥、麻巷门桥重建、S357、南二环互通、九曲河风光带改造等一批重点城建项目顺利竣工。创成“四好农村路”省级示范县,农村公路累计提档升级165公里。公共交通增至404辆车、76条线路,推广使用“丹阳交通行”APP。城市有机更新稳步推进,完成东风片区改造,加速推进西门片区改造,老旧小区改造有序开展,东观庄等一批城中村、城郊结合部的环境问题得到彻底整治。提升城区河道沿岸绿化景观,新建一批亲水步道、生态绿道等慢行系统。
环境美,青山绿水展开新天地。
生态文明建设成效明显。实施“绿水、活水、亲水”行动,完成内城河水生态修复,治理黑臭水体824条。累计新增绿地118.9公顷,创成全国绿化模范市。全面推进河长制、断面长制,2020年8个重点考核断面全部达标。划定大气强化管控区和重点管控区范围,对工业废气排放、扬尘、油烟等落实管控措施,2020年优良天数比例提升到81.8%。完成全市部分小区和镇区垃圾分类,生活垃圾焚烧发电与餐厨垃圾协同处理项目建成运营。开展长江大保护执法会战,推进长江干流岸线利用项目清理整治,完成200亩长江沿岸生态景观防护林建设。开展挥发性有机物专项执法、酸洗行业整治等行动,关停并转化工及涂料生产企业200余家。
乡村环境持续优化。三陵河流域防洪除涝等农村水利工程高标准完成,创成国家节水型社会达标县市。延陵村农家书屋被授予“全国示范农家书屋”。高新区迈村获得中国最美村镇宜居奖。创成“四好农村路”省级示范县,“镜彩农路·丹凤朝阳”获评全省首批农路特色品牌。创成国家级卫生镇2个、省级绿美乡村5个,完成35个市级美丽宜居村庄建设任务,农村人居环境整治工作获省政府通报激励。
社会文明程度高,共享共治进入新境界。
新时代文明实践成果丰硕。“十三五”期间开展“建精美丹阳城、做文明丹阳人”行动,成为江苏省首批列入新时代文明实践中心全国试点的8个县(市)之一。打造“四级纵轴、五大平台、一支队伍”,构建新时代文明实践线上中心(智慧云平台)。以全国第二、全省第一的优异成绩创成全国文明城市,并顺利通过全国文明城市复审。开展“高水平小康·丹阳在行动”,启动万善丹阳APP。建成启用丹阳大数据中心,中国丹阳国际眼镜城创成首批江苏省诚信示范街区。各项文体活动助力新时代文明实践,成功举办丹阳首届半程马拉松等赛事,丹剧成功登上国家新年戏曲晚会。
依法治市全面有序推进。“十三五”期间每年设定法治政府建设工作要点,落实党政主要负责人推进法治政府建设第一负责人职责;自觉接受市人大的法律监督和市政协的民主监督,承办人大代表议案和政协提案满意率达到100%。建立领导干部集中学法制度,调整市政府法律顾问组成人员,设立市政府法律咨询专家库,加强与国内知名律师事务所的合作,落实法治政府建设年度工作报告制度。
安全稳定基石更加稳固。落实安全生产工作责任制,全面开展安全生产“大起底”和违法违规“小化工”排查整治,关停企业487家、整改企业6881家。积极化解企业担保圈风险,严打恶意逃废债行为,纵深推进扫黑除恶专项斗争。社会矛盾纠纷源头治理得到进一步完善,立体化治安防控体系建设得到进一步推进,连续15年被评为江苏省平安市。信访维稳工作取得实效,市网格化信息联动中心投入运行,镇(区、街道)网格化服务中心建设全面完成。
五年来,丹阳国民经济和社会发展也遇到一些结构性矛盾和难题。丹阳仍处于广泛深刻的经济社会转型期,产业布局碎片化、资源利用低效化、县域治理粗放化等问题尚未根本解决。与省内其他地区相比,丹阳面对标兵渐远、追兵已近的现实格局。传统支柱产业总体上还是处于产业链中低端,新兴产业发展新动能不足,实体经济存在脱实向虚风险。管理体制不适应高质量发展的要求,部门间协调有待加强。干部队伍干劲有待提高,基层治理的现代化水平还有待提升。
“十四五”时期是我国由全面建成小康社会向基本实现社会主义现代化迈进的关键时期,是“两个一百年”奋斗目标的历史交汇期,更是全面开启社会主义现代化强国建设新征程的重要机遇期。丹阳将面临仍然处于战略机遇期,但宏观环境更加复杂,机遇和挑战也有新的变化,这将对丹阳“十四五”时期的发展带来深远的影响。
“十四五”时期将是国际环境复杂多变、不确定性增大的跌宕起伏期。世界正处于百年未有之大变局,全球经济重心调整,世界政治格局重塑。世界大国力量结构的不均衡性矛盾依然突出,全球治理秩序加速变革,多边治理结构进一步被削弱。全球公共品供给缺口扩大,中美关系出现转折变化。“逆全球化”倾向与新冠肺炎疫情蔓延加剧世界经济衰退风险。全球产业链供应链循环受阻,国际贸易投资萎缩;全球产业链供应链分散化多中心化趋势进一步加强,中国制造业面临全球产业链“脱钩”、“断裂”风险加大。和平和发展依然是全球发展的时代主题,人类命运共同体理念深入人心。全球范围内新一轮技术革命处于加速突破的启动期,数字经济与实体经济跨界融合发展,新业态、新模式协同创新将是新一轮科技革命在全球产业创新中的主要形式。
“十四五”时期将是我国进入经济高质量发展阶段后的结构调整期。经济增长速度从高速转向中高速,经济发展方式从规模速度型转向质量效益型,经济结构调整从增量扩能为主转向调整存量、做优增量并举,经济发展动力从依靠资源和低成本劳动力等要素投入转向创新驱动。经济高质量发展带来更高发展要求。以扩大内需作为我国经济发展的出发点和落脚点,推动形成以国内大循环为主体、国内国际双循环相互促进的新发展格局。经济高质量发展面临更多发展风险。防范和化解金融风险仍将长期持续。居民部门杠杆率上升较快,政府债务规模尤其是隐性债务规模仍然庞大。房地产领域矛盾积累较多,并且与金融部门高度关联,存在风险共振的隐患。
“十四五”时期将是丹阳面对多重重大区域发展战略叠加的战略机遇期。在对接重大区域发展战略上要展现丹阳担当,对外全面融入“一带一路”、长江经济带、长三角区域一体化、南京都市圈发展大局。“一带一路”倡议以先进的理念、务实的做法、广泛的包容性,点燃了世界各国人民在新时期合作发展的热情;在参与“一带一路”建设时,丹阳面临把国家顶层设计和本地发展重点结合起来推进的重任。长江经济带是我国经济重心所在、活力所在,“共抓大保护、不搞大开发”决策部署要求丹阳走出一条以生态优先绿色发展为导向的高质量发展道路。长三角区域一体化发展是要在全国率先形成新发展格局,勇当我国科技和产业创新的开路先锋,加快打造改革开放新高地。丹阳需要放眼全局、紧抓机遇、积极主动融入长三角区域一体化进程。南京都市圈顺应产业和人口向大城市及城市群集聚趋势,形成极点带动、同城先行、轴带支撑、辐射周边的良好发展态势。丹阳需要在区域协同、跨界融合、产业创新、基础设施、公共服务和生态环保等方面,探索深度融入南京都市圈的切实路径。对内主动融入镇江市域一体化,努力在新一轮发展中抢占先机、赢得优势。
“十四五”时期将是丹阳全力重塑荣光的奋勇前行期。经过“十三五”的努力,丹阳思维理念更新、发展方式转变到了“前进一步柳暗花明,后退一步山重水复”的关键阶段,不进则退、慢进也是退。“十四五”时期丹阳重塑荣光的关键在于发挥五大优势条件。第一,市委市政府坚强领导和全社会民心所向,达成一致共识,必须更加坚决贯彻新发展理念,更大力度突破痛点堵点,举全市之力、求全局之效,在高质量发展的新体系中对标找差、奋勇前行。这是丹阳重塑荣光的根本保障。第二,丹阳长期发展积累雄厚的产业基础,为丹阳重塑荣光奠定坚实的实体经济基础。丹阳制造业总体实力依然在全国排名第19名,江苏排名第7名,增值税规模在江苏排名第7名。第三,丹阳开发强度低于苏南,土地价格有明显优势,闲置资源利用和低效资源整合潜力巨大,这是丹阳重塑荣光的现实优势条件。第四,在长三角区域一体化发展的背景下,随着外联成网、内聚成核的综合立体大交通格局基本形成,丹阳交通路网结构将进一步完善,区位优势将得到稳固。第五,丹阳的人才优势还有巨大的激发空间。丹阳企业家队伍创新创业的激情依然强烈,二代企业家纷纷走上舞台;丹阳籍外地人才队伍规模庞大,服务家乡、回报家乡意愿强烈。
第二章 展望美好未来,描绘“十四五”发展新蓝图
“十四五”时期,面对错综复杂的宏观环境和艰巨繁重的改革发展稳定任务,必须深刻认识国内外环境带来的机遇和挑战,准确识变、科学应变、主动求变,坚持以高质量发展为主题,坚持以供给侧结构性改革为主线,在改革开放、创新发展的驱动下,努力成为我国现代化县域高质量发展的典范。
高举中国特色社会主义伟大旗帜,全面贯彻党的十九大和十九届二中、三中、四中、五中全会精神,坚持以马克思列宁主义、毛泽东思想、邓小平理论、“三个代表”重要思想、科学发展观、习近平新时代中国特色社会主义思想为指导,深入贯彻习近平总书记系列重要讲话精神,牢记习近平总书记对江苏“争当表率、争做示范、走在前列”的总体要求和“镇江很有前途”的谆谆嘱托,统筹推进“五位一体”总体布局和协调推进“四个全面”战略布局,坚持高质量发展,坚持改革创新,把握新发展阶段,践行新发展理念,争当“双循环”新发展格局的排头兵,坚持“领跑镇江、争先苏南”,坚持“融入宁镇扬、对接苏锡常、面向长三角”,以满足人民群众日益增长的美好生活需要为根本目的,持续转型升级,加快建设具有丹阳特色的现代化经济体系,推进治理体系和治理能力现代化,打造智造名城、运河明珠,全力建设经济强、百姓富、环境美、社会文明程度高的新丹阳,积极探索开启基本实现现代化建设新征程。
坚持产业强市。聚焦固链、补链、强链、延链,着力夯实制造业根基,协同发展高效农业和现代服务业。围绕打造智造名城定位,集聚优势资源、强化创新驱动,推动主导产业崛起成势、特色传统产业持续提升、落后产能加快出清,打造现代产业集群,形成先进制造业与现代服务业两业融合、一二三产协同发展的现代产业体系。
坚持创新发展。转变发展方式,提升发展效率,提高发展质量,引进优质创新要素资源,强调创新成果转化应用,推进公共创新载体运行,建设符合产业发展、结构合理的创新人才队伍,打造传统优势产业和新兴产业技术创新支撑平台,激发企业创新主体作用,打造沪宁线上的创新发展高地。
坚持以人民为中心。坚持以人为本、民生优先、共享发展,提高公共服务均等化水平,提高保障和改善民生水平,不断增强全市人民的获得感、幸福感。
坚持改革开放。持续推进体制机制改革,坚定扩大对内对外开放步伐,破除体制障碍,畅通国际合作渠道,释放经济发展的新动能,持续增强发展的动力和活力。
坚持系统观念。坚持研究谋划在先,统筹推进产业强市、美丽丹阳、民生改善三件大事,做到全市经济社会发展工作一盘棋,强化底线思维,注重防范化解重大风险,推进各项事业协调发展、全面进步。
坚持法治理念。强化法治思维,坚持依法治市、依法执政、依法行政共同推进,法治丹阳、法治政府、法治社会一体建设,在法治的轨道上推动治理体系和治理能力现代化。
经过“十四五”的努力,在打造“智造名城、运河明珠”的城市定位下,力争把丹阳建设成为高附加值制造业基地、扩大内需支点示范城和富有江南水乡特色的生态宜居城市。
高附加值制造业基地。坚持围绕十大产业链,以链长制为抓手,以先进制造业和现代服务业融合发展为手段,以信息化与工业化深度结合为导向,以优化营商环境为着力点,建设高附加值制造业基地。引导企业改进生产工艺和流程,提升产品品质和性能,推进企业产品的智能化、绿色化、服务化,不断实现产业的高加工度化和高附加值化。打造国内知名的大健康(新医药及新型医疗器械)研发制造基地、国家级优质汽车零部件产业基地、全国高影响力的高端装备制造基地、全国知名的新材料产业特色基地、世界眼镜之都和眼镜文化名城、亚洲最大的复合木制品研发生产基地。
扩大内需的支点示范城。积极落实十四五期间以扩大内需为战略基点的国家战略,以人为本,扩大内需规模。以新型城镇化为主要途径,继续逐步推进农村人口向城市集中;大力吸引外地人口来丹就业创业,接纳更多的高层次人才、中高技能人才(含产业工人)成为“新丹阳人”。积极有序地推进老城更新、老旧社区改造、城市双修,完善城市地下管网和停车场建设。稳妥审慎推进自然村合并,着力优化农村人居环境,实施全方位的农村改造。围绕全体丹阳人对美好生活的向往,在托幼、养老、家政、教育和医疗等领域,既要加大政府投入,也要鼓励社会资本进入。主动对外开放,拥抱外部资本和要素,积极融入国内统一大市场,服务国内经济大循环。
富有江南水乡特色的生态宜居城市。以生态保护建设为核心,凸显江南水乡特色,持续提升城市品质。以水为魂,充分发挥29.2公里的京杭大运河、13.88公里的长江夹江资源优势,深入挖掘沿水两岸的自然禀赋与人文历史资源,赋予城市发展新的灵魂。坚持绿色发展理念,加强环境整理和生态景观建设。完善城市基础设施,提升公共服务质量,升级城市主体风貌,推进练湖生态新区建设,把丹阳建设成为生产生活生态融合,符合现代文明的宜居城市。
到2035年,丹阳要率先实现社会主义现代化。丹阳经济总量和城乡居民人均收入将迈入新的大台阶,人均国内生产总值达到中等发达国家水平的上游,在全国县域经济排名中实现争先进位,成为长三角的创新型特色城市之一。构建县域现代产业体系,基本实现由乡镇工业向现代产业转变;新型城镇化达到更高水平,基本实现由传统县城向现代城市转变;增进民生福祉,基本实现由均衡供给向现代品质转变;构建完善的基层治理体系,基本实现由粗放管理向现代治理转变。初步建成产业强市、文化强市、教育强市、健康强市,基本公共服务实现均等化,生态环境质量明显改善,平安丹阳达到更高水平。
“十四五”时期,丹阳经济社会发展实现新跨越,关键经济指标基本翻一番,综合竞争力、区域核心竞争力明显增强,可持续发展能力和人民幸福指数大幅提升,迈上基本实现现代化建设新征程。
经济实力跃上新台阶。2025年地区生产总值达到1800亿元,工业应税销售收入达到2500亿元,地方一般公共预算收入突破100亿元,固定资产投资达到350亿元。规模以上工业企业数量突破1100个,主板上市企业突破20个。创新投入明显增加,创新能力持续增强,万人拥有高价值发明专利数达到8.3个。深度融入国内国际双循环相互促进的新发展格局,消费对经济增长贡献率稳步提高。营商环境进一步优化,对外开放水平明显提升。产业空间布局更加优化,“三区三园”支撑作用更加彰显,产业基础高级化和产业链现代化水平大幅提升,大健康、新材料、高端装备制造等优势产业支柱作用充分发挥,以制造业为主体、一二三产深度融合的产业体系基本建成。资源利用效率明显提高,产业项目资源约束有效缓解。产业结构更加优化,先进制造业增加值占比保持稳定,高效农业、现代服务业占比更加合理。
美丽丹阳展现新面貌。构建结构合理、多式联运、高效通达、高度覆盖的立体交通运输网络,基本建成“内聚成核、外联成网”的现代综合交通体系。城市更新与生态修复协同推进,城市现代感、时尚感明显增强,乡村舒适度、宜居度全面提升,眼镜风尚小镇、大运河文化带等现代化的城市客厅、生态走廊成为新地标,练湖生态新区呈现湖光潋滟、产城融合的新图景,水晶山旅游度假区成为长三角最具活力的休闲旅游胜地,全力把丹阳打造成大运河畔的现代城市新典范。
民生改善实现新提升。城镇、农村居民人均可支配收入与经济发展同步增长,劳动报酬和劳动生产率同步提高。居民收入结构不断优化,收入差距进一步缩小,城乡居民收入比降至1.6。民生投入增长快于经济增长,社会保障体系和公共服务体系更加健全,公共服务效能显著提升,就业、社保、教育、文化、医疗、养老等社会事业快速发展。新型城镇化建设和城乡一体化发展取得突破,户籍人口城镇化率显著提升。人民生活水平基本达到中等发达国家标准。
生态环境得到新优化。生态文明制度体系更加健全,全社会环境意识显著增强,生产和生活方式绿色低碳水平不断提高,主要污染物排放有效控制,空气、水、土壤污染治理成效明显。绿色循环低碳经济加快发展,能源资源使用效率大幅提高,资源保护成效显著,可持续发展水平明显提升。三大攻坚战取得更大成效,单位GDP能耗持续降低,实现城市生活垃圾分类,无害化处理率达到100%。
社会文明程度全面提高。形成传统文化与现代文明交相辉映、文化事业与文化产业共同发展的良好局面。中国梦和社会主义核心价值观深入人心,向上向善、诚信互助的社会风尚更加浓厚,思想道德素质、科学文化素质、身心素质明显提高。吴文化、齐梁文化、大运河文化、红色文化和眼镜特色文化建设彰显丹阳特色,传统文化有效保护传承,丹阳美誉度持续提高,成为有影响力的思想文化建设高地和道德风尚建设高地。
体制机制释放新动能。社会治理体系和治理能力现代化建设取得重大进展,重要领域和关键环节改革取得突破。政府与市场、政府与社会的关系进一步厘清,市场配置资源效率明显提升、体制机制活力充分释放、公平竞争环境基本形成,法治满意度、营商便利度排名位列长三角第一方阵。
干部带头投身经济发展。“干部干部,干字当头”。干部队伍是经济高质量发展的最有力保障,全员发动,激励全体干部,铆足干劲,勇挑担子,一切工作围绕经济高质量发展。彻底转变党员干部工作生活作风,提高干部专业水平,培养学习型干部,倡导研究型工作;为有担当、能打仗、打胜仗的干部提供充足的成长空间,提供容错纠错的制度保障,将严管与厚爱有机结合。
推动产业链高质量发展。围绕现有十大产业链,加强重点产业链的固链、补链、强链、延链,在实践中完善链长制的运行体系。发挥大健康、汽配、高端装备和眼镜等产业链优势,配合链主企业的集聚需求,坚决按上下游长期跟踪,定向招商。有效解决产业链中单个企业无法解决的堵点和痛点,提升产业链整体效率。
推进兼并重组与上市改制。既要欢迎外地优质企业,包括被外资企业、上市公司、大型国企并购重组本地企业,又要鼓励本地企业走出去并购重组,打开进一步做大做强的空间。积极运用政府产业投资基金,协助优质企业上市,完善企业内部治理,提升企业经营管理水平。稳步解决企业改制不彻底、资产不明晰等历史遗留问题,帮助企业轻装上阵,打开企业成长的新空间。
加快先进制造业和现代服务业融合发展。围绕十大产业链,发挥链主企业的主导地位,按市场化的方式,在产业链上下游各环节有机融入现代服务业要素,尤其是生产性服务业要素,切实提高制造业的附加值。围绕丹阳制造业转型升级的需要,重点培育和吸引研发设计、品牌营销等生产性服务业人才。积极探索企业主体、设施设备、业务流程、标准规范、信息资源方面的融合发展。
推进信息化与工业化高层次深度结合。以信息化带动工业化,加快数字技术赋能传统制造业的进程,推动企业的数字化转型,提升生产率。以工业化促进信息化,倡导企业走新型工业化道路,加大信息化改造和管理力度,实现功能升级和产品升级,提高产品附加值。
持续优化营商环境。主动约束行政权力,改革“刀刃”必须向内,真正落实《丹阳市优化营商环境实施方案》;围绕法治环境、市场环境、政务环境、政策环境,既要讲规则,讲规范,也要讲高效,讲服务。系统梳理并取消所有不合理的行政事业收费,在项目审批、土地规划、工程建设等环节坚持公平公正公开透明。让党员干部在明确的规则范围内,与企业家正常来往。
培育新时代丹阳精神。思想走多远,行动就能走多远。着力挖掘优秀传统文化,积极弘扬诚信文化,传承“四千四万”精神,强化新时代精神文明建设;推动传统文化与现代文明深度融合,在“至诚,至精;创新,图强”丹阳精神的内涵中,积极挖掘创新、诚信、开放、包容、务实的新时代元素,凝练新丹阳精神。加快推动文化创意产业和文旅产业发展,让先进文化思想成为引领丹阳高质量发展的不竭动力。
构建多元均衡治理体系。相信群众,发动群众,参与美丽街区、美丽家园等基层公共事务的决策,形成参与式接受的模式。更多依靠自上而下和自下而上双向沟通协商,畅通双向沟通协商渠道。发挥政府资金的杠杆作用,统筹社会资源投入基层治理。注重建管治并举,形成规划—建设—管理的良性循环。法治、德治和自治有机交融互补。
丹阳市“十四五”经济社会发展主要指标
类别 | 序号 | 指标名称 | 单位 | 2020年 预计 | 2025年 目标 | 指标 属性 |
经 济 强 | 1 | 地区生产总值 | 亿元 | 1180 | 1800 | 预期性 |
2 | 全员劳动生产率 | 万元/人 | 18.5 | 28.2 | 预期性 | |
3 | 一般公共预算收入 | 亿元 | 64 | 100 | 预期性 | |
4 | 固定资产投资 | 亿元 | 190 | 350 | 预期性 | |
5 | 制造业增加值占比 | % | 48.6 | 50 | 预期性 | |
6 | 高新技术产业产值占规模以上工业产值比重 | % | 42 | 50 | 预期性 | |
7 | 研发经费投入增长 | % | 5.8 | 6.5 | 预期性 | |
8 | 每万人拥有高价值发明专利数 | 件 | 6 | 8.3 | 预期性 | |
9 | 每万人劳动力中高技能人才数 | 人 | 920 | 1020 | 预期性 | |
10 | 社会消费品零售增长率 | % | -1.2 | 6.1 | 预期性 | |
11 | 实际利用外资总额 | 亿美元 | 2.1 | 3.62 | 预期性 | |
12 | 常住人口城镇化率 | % | 64 | 67 | 预期性 | |
百 姓 富 | 13 | 居民人均可支配收入增长率 | % | 4 | 年均增长6 | 预期性 |
14 | 城镇登记失业率 | % | 1.88 | 3以内 | 预期性 | |
15 | 每千人口执业医师数 | 人 | 2.28 | 2.57 | 预期性 | |
16 | 人均期望寿命(健康预期寿命) | 岁 | 81.71 | 82.5 | 预期性 | |
17 | 每千人口拥有0-3岁婴幼儿托位数 | 个 | 1.9 | 2.6 | 预期性 | |
18 | 城乡基本养老保险参保缴费率 | % | 90 | 90 | 预期性 | |
19 | 接受上门服务的居家老年人数占比 | % | 20 | 完成镇江下达任务 | 预期性 | |
环 境 美 | 20 | 单位GDP能耗降低 | % | 5.63 | 完成镇江下达任务 | 约束性 |
21 | 空气质量优良天数比率 | % | 81.8 | 完成镇江下达任务 | 约束性 | |
22 | 地表水国考断面水质达到或优于Ⅲ类比例 | % | 100 | 完成镇江下达任务 | 约束性 | |
23 | 非化石能源发电装机容量 | 万千瓦 | 39 | 50 | 约束性 | |
24 | 林木覆盖率 | % | 19.68 | 20 | 约束性 | |
社会文明 程度高 | 25 | 法治建设满意度 | % | 90 | 保持90以上 | 预期性 |
26 | 社会文明程度测评指数 | — | 85 | 保持90以上 | 预期性 | |
27 | 劳动年龄人口平均受教育年限 | 年 | 12.21 | 12.8 | 约束性 | |
安全 保障 | 28 | 耕地保有量 | 万亩 | 76.0056 | 完成镇江下达任务 | 约束性 |
29 | 粮食综合生产能力 | 万吨 | 42.5 | 稳定在42.5左右 | 预期性 | |
30 | 公众安全感 | % | 98 | 保持95以上 | 预期性 | |
31 | 生产安全事故发生数下降 | % | 20 | 完成镇江下达任务 | 约束性 |
第三章 坚持产业引领,奠定经济高质量发展基础
紧抓长三角区域一体化发展国家战略和沿沪宁产业创新带发展机遇,以产业链为根本,补短板、锻长板,发挥空间优势,提高闲置资源利用率,提升产业发展的要素保障能力,提升产业规模水平,加快产业转型升级,推进产业基础高级化和产业链现代化,着力构建现代产业体系和现代经济体系。
第一节 推进产业链现代化
构建10+X的产业链体系。十大产业链包括大健康、汽车零部件、高端装备制造、新材料、眼镜及视光学、大家居(含木业、床上用品、纺织服装、户外、皮鞋)、电子及信息技术、农产品加工、包装和物流、五金工具及金属加工;X包括数字经济、5G产业等新兴产业链,能助推十大产业链,与十大产业链形成融合发展。重点在产业链的拉“长”补“短”上双拳出击、协调并进,加强上下游企业之间技术经济的关联性,提高产业链与创新链双向融合的紧密度,培育壮大“链主”企业,发挥“链长”解决市场失灵的功能,持续提升产业链供应链稳定性、安全性和竞争力。
锻造产业链长板。根据现有十大产业链基础,进一步巩固提升优势产业,锻造一批具有“杀手锏”功效的技术,持续增强产业链优势,提升产业链质量。立足产业规模优势、配套优势和部分领域先发优势,打造新兴产业链,加快壮大数字经济以及5G产业等同各产业链深度融合。
补齐产业链短板。支持产业链上下游企业围绕产业链薄弱环节,加强产业协同和技术合作攻关,从培育一批“专精特新”的中小企业开始,造就一批最终产品背后的“隐形冠军”。久久为功,力争突破核心零部件、关键材料、工业软件、检验检测平台等领域的瓶颈或短板。
优化产业链空间布局。统筹规划产业链环节的空间布局,着力提升土地集约利用水平,盘活低效、无效资产,确定产业链环节空间定位。明确十大产业链在现有产业园区的分布定位,推进现有产业园区按产业链集聚资源,整合区域相邻、产业相近的园区,推动重大项目、产业资源向优势园区集中。分类设定不同乡镇在十大产业链中的发展目标和任务,避免重复建设和低效竞争,推动产业协调发展,形成乡镇之间错位发展、竞争有序的格局。
提升产业园区发展质态。以“三区三园”为主体,着力引入社会化资本,创新园区运营机制,走好园区建设市场化道路。科学优化全市产业园区空间布局,探索重点园区的协同发展机制,共享平台,共享资源。开发区以争创国家级经开区作为第一任务,采取“一区多园”联动发展模式,发挥开发区西部、北部、东部相关重点园区的支撑作用,加大基础设施投入,优先保障园区、大项目的有效资源供给;明确园区差异化定位、组织架构和结算体系,持续做强产业、调优结构、增大体量,组建专业的招商队伍,全力在园区和大项目建设上形成突破。高新区进一步推动功能和空间提质扩容、科技平台提质增效,加快集聚人才、技术、资本等各类创新要素,全力争创“国”字头。滨江产业园区聚焦转型升级,完善重点园区托管,优化整合镇村级工业集中区,支持市场化专业园区做大做强。全面整合行政监管力量,淘汰劣质低效产能、引进优质成长企业。
加强产业链创新链深度融合。根据产业提升附加值的紧迫性与可行性,重点选择产业链龙头企业,鼓励其通过纵向合并上下游企业,横向联合国内外大专院校、科研院所,构筑激励相容的利益分享机制;把资源和要素集中投放在知识技术密集的基础领域和关键环节,逐步向上延伸产业链,掌握核心技术。鼓励适度超前的创新,形成创新引领产业发展的格局,突破产业链拓展、延伸和提质的技术瓶颈、产品瓶颈和市场瓶颈,实现补链、创链的现实需求。
培育产业链“链主”企业。充分利用长三角乃至全国庞大的内需市场,鼓励制造企业沿着“制造—零售”产业链进行前向的纵向一体化投资活动,鼓励制造企业收购兼并国外的品牌、网络、广告、营销系统,推动具有“链主”潜质龙头企业的集团化和规模化发展,始于服务国内市场,逐步拓展到海外市场,最终成长为具有“链主”地位的引领企业。
推行产业链“链长制”。明确链长弥补市场失灵的功能定位,不干预企业日常经营活动和自身重大决策,协调解决产业链中企业融资难、用工难、物流受限等问题,重点破解产业链上游供应跟不上、产业链下游需求不足等问题,将点状的企业拓展为链状的产业联动。全面梳理产业链的发展现状,研究制定产业链图、技术路线图、应用领域图、区域分布图,掌握关键技术和环节的缺失和瓶颈,做到有的放矢地招商引技,有针对性地打造公共研发平台,协助企业持续发力破解核心技术的“卡脖子”难题。协助企业探索建立,或完善政产学研协同创新的体制机制,实现多链融合发展。
围绕产业链定向招商。改变传统政策性招商模式,大力推进产业链定向招商,实现由单个产业环节点扩展到整个产业链的专业性招商与整合招商。根据本地产业链基础,寻找和确定薄弱或缺失环节,据此长期跟踪国内外产业链中企业动态,明确产业链定向招商的对象,有效提升产业链配套程度。

打造产业链发展的制度环境。尊重企业的主体地位,杜绝对企业的不当干预,政府仅限于为企业提供完善的政策环环境与高效的行政服务。积极引入研发设计、现代物流、法律服务、企业管理咨询等现代服务业资源,直接提升产业链各环节附加值。提供优质高效的公共产品和公共服务,持续优化营商环境,持续强化对人才、资本、技术等要素的吸引力。
围绕九大制造业产业链和立足于制造业领域的未来产业链,探索不同制造业产业链的差异化发展道路,明确各自的差异化发展定位。
提升大健康产业集聚度。紧扣“健康中国”战略,聚焦大健康产业领域,定位于打造第一支柱产业。依托骨干企业,不断集聚产业链上下游企业,积极对接行业龙头企业。重点聚焦新型医疗器械和装备、新型医药、新型医用材料和新型健康保健品四大领域,不断提升产业集聚度。以高位对接、深度融合为导向,通过医疗产业体现技术生态、艺术生态、文化生态,致力于将丹阳打造成为全国知名的医疗器械装备的研发中心和生产基地。
推动汽车零部件产业加速转型。依托丹阳国家级汽车零部件生产基地等载体,抢抓智能化、网联化发展机遇,加快产业转型步伐,支持企业加快产品业务结构调整,不断强化本地零部件配套能力建设,大力发展节能与新能源汽车。以关键零部件产业为支撑,不断提高企业技术水平、产品竞争力和品牌影响力,推进龙头企业进入全球和全国知名整车企业的供应商体系。对引入整车项目的可行性进行论证。以“华东汽车灯具城”和“中国汽配城”两大专业性市场为依托,大力发展汽车零部件贸易。搭建政企服务平台,优化汽车后市场的生态,赋能丹阳汽车零部件产业高质量转型发展。
掌握高端装备制造业发展主动权。依托全市装备制造业产业基础和发展优势,打造集研发、制造、服务于一体的高端装备制造业创新链、产业链、价值链。鼓励引导骨干企业不断突破关键核心技术,加快发展先进农机装备、智能制造装备、航空航天装备和先进轨道交通装备等,形成重点引领、优势突出的先进装备产业体系。
抢占新材料产业制高点。引导重点企业积极发展精深加工和高附加值品种,着力突破一批新材料品种、关键工艺技术与专用装备。推动企业生产过程智能化和绿色化改造,鼓励重点材料生产企业和龙头应用单位联合攻关,建立面向重大需求的新材料开发应用模式,不断提升新材料产业整体发展水平和核心竞争力。
构筑眼镜及视光学产业文化与品牌优势。巩固世界镜片生产基地地位,依托眼镜风尚小镇,实现从单一“制造+市场”模式到“制造+市场+健康+时尚”模式的转变,构建以眼镜产业为拉动,创业、旅游、文化休闲等多业协同发展的产业体系,力争打造全周期体验、全域化旅游、全方位升级的国家级眼镜双创基地和城市品质提升的新地标。深挖眼镜产业价值,凸显文化内涵、时尚元素、健康元素,促产业品牌与城市名片的深度叠加。促进新一代信息技术与眼镜产业深度融合,与电商平台联合打造互联网生态圈,打通眼镜行业信息链条,提高效率,降低成本。通过资源集聚与产业链完善(电镀、上游原材料等),实现眼镜产业全面转型升级。拓宽眼镜分类,提升公众对眼保健的认知度,打造治疗性配镜的专业平台“视光中心”。
推进大家居产业跨界融合发展。引导重点骨干企业积极引进上下游配套企业,促进大家居产业集聚化、规模化、专业化、品牌化发展。倡导大家居行业品牌间合作,构筑大家居行业新的竞争优势,鼓励大家居企业交互式引流,组建异业联盟。支持组建大家居行业协会、行业创新中心等服务平台,争取建立大家居技术中心或工程研发中心,共同实现大家居产业数字化、个性化、线上线下一体化转型。
延长电子及信息技术产业链条。加强产业链招商,不断提升电子及信息技术产业的规模和水平。鼓励企业加大产品研发投入,研发具有自主知识产权、技术领先的电子信息产品。以关键技术创新和应用模式创新为引领,全面推进新一代信息技术与传统产业的融合创新,充分运用“互联网+”促进新技术、新产品、新业态和新模式的发展。
引导农产品加工业特色化发展。充分利用农业资源优势,坚持发展、提高、整合、集聚并重,推动优质稻麦、油脂、木业、食用菌等农产品加工产业由数量增长向质量提高、由松散布局向集聚发展转变,重点打造珥陵、吕城两个省级农产品加工园区建设,构建一二三产融合发展体系。加大生物、工程、环保、信息等技术集成应用力度,开展精深加工技术和信息化、智能化、工程化。适应市场和消费升级需求,重点扶持丹阳黄酒、封缸酒、大麦粥、延陵鸭饺、香醋等丹阳特产进行规模化生产,积极开发营养健康的绿色食品和保健食品等功能性食品。
提升五金工具及金属加工产业价值链地位。以加快五金工具及金属加工产业转型升级为发展重点,以新材料、新技术、新装备和新产品为发展方向,提高行业自主创新能力。围绕“升品质、立品牌、提效益”为基础点,加大推进传统企业的研发力度,提升全要素效率。支持全行业在开拓新兴国际市场上攀新高,培育出一批在国际、国内高端市场具有竞争力和影响力品牌的小巨人企业和隐形冠军,全面打响“丹阳五金工具特色品牌”和“中国丹阳超硬材料工具”区域品牌。
培育壮大一批未来产业。立足在金属加工、纺织户外、电子及信息技术、包装、农业加工、物流的现有产业基础,紧盯国内外未来产业最新发展趋势,围绕一批具有重大产业变革前景的颠覆性技术,积极布局数字经济产业以及5G产业等未来产业。搭建公共平台,加大研发投入,组建未来产业创新联盟,筹建未来产业研究院,组建专家咨询委员会,引导、支持企业和社会资本向未来产业发展。充分利用本地产业投资基金,直接投资入股拟上市公司,解决资金需求,全方位支持企业快速成长,分享增长红利,产生以“高附加值”为核心的未来产业集群效应。

第三节 提速发展现代服务业
大力发展生产性服务业。突出生产性服务业优先位置,围绕制造业产业链薄弱环节和价值链高端环节,优先发展现代物流、文化创意、科技信息、研发设计、商务服务等生产性服务业,促进工业制造服务化,推进服务型制造业发展。依托大运河丹阳内陆港,全力推进丹阳投资集团有限公司与江苏省港口集团集装箱有限公司合作共建,加快建设丹阳港码头泊岸工程和运营。实施“互联网+”便捷交通、高效物流行动计划,积极推进萧梁物流园区建设,发展水上集装箱运输,整合公、铁、水、空联运,建设B型保税物流中心,降低物流成本。依托中合新农公司,打造“中国供销·丹阳农商批发大市场”,成为镇江区域有重要影响力的农副产品和冷链物流基地。鼓励支持龙头物流企业发展“互联网+”智慧物流,推广诺得物流的标注解析工作,促进物流企业向第三方、第四方物流模式转型。依托眼镜、户外家纺、高端装备制造等产业基础,新招引培育一批龙头型、基地型项目,打造一批专业市场,提升服务业发展的集聚

水平。
提升生活性服务业品质。顺应新型城市化、人口老龄化和居民消费升级趋势,大力推进休闲旅游业提升发展,加快发展现代商贸、健康养老等市场前景广、就业容量大的生活性服务业,推动生活性服务业向精细化和高品质转型。进一步完善商贸网点规划布局,大力引进知名品牌生活型商贸流通连锁服务企业,打造一批彰显城市特色、提升城市品质的商业综合体和综合商圈。深度挖掘齐梁文化、季子故里、大运河等历史人文资源,整合打包旅游资源,讲好丹阳故事,引入社会资本,大力招引文化创意项目。整理收集历史元素,厘清眼镜等产业发家史、发展史,加快推进眼镜风尚小镇建设,大力发展工业旅游。依托水晶山、庄湖湿地等生态资源,积极开发乡村生态旅游资源,大力发展乡村旅游。充分发挥大健康产业优势,抓住人口老龄化机遇,推进基本养老与商业养老、居家养老与机构养老、社区养老有机结合,引导推动养老服务业与大健康产业融合发展。
优化发展公共性服务业。进一步调整和优化财政支出结构,加大对公共服务领域的投入,围绕改善民生,促进公共服务均等化。大力发展文化、教育、体育、卫生等领域的基本公共服务业,以公共消费引导和拉动社会消费,创造民生共享环境。积极调整政府投资结构,加大对社会资金投资公共服务业的引导,发掘有潜力做好提供公共服务的优质企业,给予财政优惠政策,壮大公共服务业的市场主体,不断满足城乡公共需求。加大公共服务领域科技水平提高,转变公共服务业生产提供方式,提高公共服务的数量和质量。
推动服务业创新融合发展。积极推进先进制造业和现代服务业融合发展,发挥服务型制造龙头企业的示范引领作用,提升研发、设计、营销等服务功能,分离发展生产性服务业,实现从单纯制造企业向制造服务企业转型。积极推动服务业智慧化发展,着力形成一批具有规模集聚效应的产业综合体和主导功能突出的智慧商圈。发挥鱼跃医疗、诺得物流等省级工业互联网示范企业的引领作用,推动传统制造企业与信息技术企业双头并驱,带动更多制造企业加入智能化行列。推进服务企业创新发展,打造一批产业关联度高、主业突出、竞争力强的服务业大企业,形成一批创新活力强、就业贡献大、支撑作用显著的服务业中小市场主体,强化辐射带动作用。
第四节 提升农业现代化水平
优化农业产业结构。以“两区”划定为依据,围绕优质粮油、绿色蔬菜、健康养殖、特色林业、现代渔业等5大产业以及食用菌、茶叶等其他农副产业,调整优化农业产业结构和生产力布局,打稳基础,做强优势,培育特色,积极组织龙头企业、合作社开展“地理标志农产品”、“驰名商标”的申报工作,实现农业生产由增产转向提质增效。
加大农业科技创新。鼓励农业企业加大研发投入,加强与高校、科研院所产学研合作,形成一批推动农业产业发展、提升农业效益的关键技术和特色产品。实施现代农业人才支撑计划,支持和引导大学生在农业科技领域开展创业服务活动,将一批“有文化、懂技术、用得上、留得住”的农业院校丹阳籍毕业大学生培养造就成丹阳市现代职业农民和农业企业家。
推进农业适度规模经营。加强土地流转的服务、指导和管理,依托农村集体资产监管和交易平台,探索开展信息沟通、委托流通、抵押担保等服务,促进土地规范、有序、安全流转。大力培育壮大各类新型农业经营主体,每年培育市级以上示范家庭农场10家左右,创建市级以上示范合作社10个。支持龙头企业通过“公司+合作社+农户”、“公司+基地+农户”等方式,引导农户通过土地经营权入股、托管、合作等形式发展土地规模经营,稳定流转关系,促进土地连片集中,发展多种形式的适度规模经营。
推进农业基础设施建设。在永久基本农田保护区、粮食生产功能区和重要农产品生产保护区,开展整治田块、建设灌排设施、整修田间道路等工程,提高地力等级和综合生产能力。到2025年,新建高标准农田2.5万亩左右,按亩均投资2000元左右,总投资5000万元左右。构建大中小微结合、骨干和田间衔接、长期发挥效益的农村水利基础设施网络,着力提高节水供水和防洪减灾能力。推进农村公路建设工程,构建结构合理、因地制宜、便捷畅通的农村公路网络体系。推进乡镇污水处理工程,优先在人口密度较大的乡镇所在地加强配套管网等设施建设。推进农村电网建设工程,实施乡村电气化提升工程,持续推进农村电网改造升级。
提升农业装备水平。围绕粮食生产和高效设施农业发展,进一步加快先进适用农机装备的推广应用。力争到2025年,全市农机装备种类和技术供给基本满足需要,农机总动力达到40万千瓦。农业机械化进入全程全面高质高效发展时期,全市农作物耕种收综合机械化率达到90%。大力推广大功率拖拉机、变量施肥播种机、植保无人机、精米加工设备等高端农机装备,不断提高粮食生产农机装备水平。以农业示范基地和特色产业园区为依托,强化设施农业机械推广应用,重点发展蔬菜精量播种、果园施肥和植保、畜禽自动饲喂、水产养殖曝气增氧、自动投饵和水质调控、茶叶精深加工、果品自动分拣等机械装备。加大绿色环保、节约高效的机具试验示范推广力度,重点发展精准施药、高效施肥、秸秆还田离田、水肥一体化、节水灌溉、绿色烘干、畜禽粪污资源化利用、水产养殖尾水处理等机械装备。
加快现代农业与现代服务业融合发展。大力推进现代农业园区、农产品加工集中区和科技示范园建设,重点推进司徒镇省级现代农业产业园区和珥陵镇省级农村一二三产业融合发展先导区建设,推动吕城镇、珥陵镇两个省级农产品加工集中区发展提质增效。推进食品和生鲜农产品现代化冷链物流体系建设,在大型规模化生产基地建设配套的高标准产品保鲜储藏中心,建设现代化的农产品交易中心、旅游商品交易中心、康养商品交易中心,在各街区镇和大型社区建设标准化农产品配送服务中心和旅游商品配送服务中心,支持供销、邮政及各类企业把服务网点延伸到乡村,形成市-镇(区、街道)-村(社区)多级农产品、旅游商品、康养产品物流网络。依托丹阳珥陵镇、陵口镇电商产业园、导墅镇导墅村、珥陵镇护国村、司徒镇谭巷村等现有农业电商园区、电商企业、电商示范村的发展,鼓励和引导涉农企业开展多种形式的网络销售,力争打造一批全国知名的农业电子商务企业。依托丹阳市特色乡村资源,以“全域旅游”为发展思路,重点发展乡村休闲度假旅游、文化旅游、研学旅游、康养旅游等四大特色旅游经济,打造水晶山旅游度假区一日游产品,积极推进香海琴枫农业观光旅游,不断丰富延陵九里景区业态,打造特色突出、主题鲜明的休闲农业和乡村旅游精品。积极申报省级休闲观光农业精品村、创意农园村。
第四章 聚焦创新驱动,夯实县域创新驱动发展根基
以市场化为导向,面向全球产业科技创新前沿,坚持创新驱动发展,夯实科技基础,提升创新能力,全面塑造高质量发展新优势。坚持企业的创新主体地位,激发多层次主体创新活力,打造优质创新平台,吸引国内外高端创新要素,集聚创新创业人才,打造一流创新创业生态体系,实现产业链创新链深度融合。
第一节 打造优质产业创新载体平台
推进公共创新载体运行。按照合理布局、优化配置、区域共享的原则,加快创新载体、创新平台建设,加快形成吸纳人才、孵化成果、产业技术支撑的基地。加速推进江苏省(丹阳)高性能合金材料研究院、北京航空航天大学丹阳研究院等产业发展急需的公共研发与技术服务平台的建设运行,为区域创新占领技术制高点。
打造产业创新中心。以丹阳市高新技术创业服务中心为载体,打造“丹阳市级产业创新中心”,成为全市高新技术产业和战略性新兴产业培育发展的重要环节,引进布局新兴产业,引导布局各类科技产业园,形成成果转化和人才创业高地。
提升科技金融服务水平。加快科技金融的人才培养与引进,推动科技金融产品和服务创新。推动科技金融服务中心建设,支持银行设立科技金融专营机构。完善科技金融中介服务体系,提升科技金融服务能力。
推进高水平大学建设。推进南京师范大学中北学院转设为南京师范大学(丹阳校区),拓展办学空间和规模。五年内,再引进一所国内理工类“双一流”大学来丹阳新建研究院校区。深化产教融合,促使大学及学科建设与丹阳产业发展形成紧密互动,着力提升高校对产业转型升级的贡献率,努力成为催化产业技术变革、加速创新驱动的策源地。
促进企业协同创新。积极引导龙头企业牵头组建创新联合体,引入国内外创新资源,加快协同创新中心建设。实施全市规模骨干科技企业研发机构的全覆盖计划,加快建设认定一批重大科技研发机构,进一步扩大研发机构的覆盖面。
第二节 激发多层次市场主体创新活力
提升龙头骨干企业创新能力。建立政府层面的统筹协调机制,完善链主企业研发机构建设的扶持政策和推进措施。鼓励大健康、高端装备、新材料等行业内有条件的企业牵头承担国家科技重大专项以及国家、省、市重大科技攻关项目,推动企业加大技术创新、品牌创新、商业模式创新和管理创新力度,增强核心竞争力。鼓励企业联合高校院所共建研发机构,鼓励龙头骨干企业建设省级企业重点实验室、院士工作站、博士后工作站,引进外籍院士共建研究院,不断提升企业自主创新能力。鼓励企业通过并购、合资、参股国际研发企业或设立海外研发中心,开展国际科技合作。支持企业开展商标国际注册及国际发明专利申报,围绕专利打造核心竞争力。实施高端研发机构集聚计划,鼓励支持海外知名大学、研发机构、跨国公司等在丹阳设立区域性研发中心。
激发中小微企业创新活力。重点实施“隐形冠军”企业培育计划,采取科技信贷、股权投资、知识产权质押等方式,围绕“专、精、特、新”,集成支持一批拥有自主知识产权、自主品牌、产品属于行业“隐形冠军”的科技型中小企业做优做强。进一步发展完善科创企业森林成长机制,鼓励和引导中小微企业积极开展原始创新、集成创新和引进消化吸收再创新,推动中小微企业通过技术创新、工艺创新、功能创新,对现有的生产技术、设备和产品进行升级换代,促进产品和服务创新。
第三节 构建创新创业人才集聚高地
吸引高层次人才集聚。实施人才强企战略,加快引育一支富有开拓精神、敢于承担风险的创新型高层次人才队伍。鼓励设立“企业创新岗”,鼓励国内外高层次人才到企业任职或兼职,积极培养科技企业家、科技副总和产业教授。建立柔性人才库、丹阳籍外地人才库,继续实施“丹凤朝阳”人才计划,深入推进院士、博士、海外工程师集聚计划,推进国家、省重点引智项目,引进产业创新发展急需的高级工程师和海外工程师。拓宽人才流动渠道,柔性引进全市经济社会发展急需的各类高层次、专业技术人才。围绕我市重点产业、重点园区、重点版块、重点企业,深化国内外产学研合作,积极推进科技人才招引,提高科技成果转化率和产业技术水平。
加快高技能人才引育。健全终身职业技能培训制度,加快提升劳动者技能素质。实施技能提升行动,壮大高技能人才队伍。推进高技能人才培养基地建设,完成丹阳市高技能人才实训中心建设,实现高技能人才技能训练、技能评价、技术交流、技能培训成果展示、技能竞赛一体化运行。积极吸引外地技能人才在丹阳成家立业,加快建设知识型、技能型、创新型技能人才队伍。积极引导和支持企业与国内外职业院校的合作交流,培训国际化高技能人才,提升技能人才国际竞争力。加强具有丹阳特色的职业标准、职业培训包开发,完善技能人才评价体系,提高我市技能人才培养的针对性和有效性。
完善人才服务体系。整合各类人才计划和资金,探索市场化运作机制,支持企业建设人才引进平台,集聚海内外高端人才和创新团队,推动企业成为选才、引才、育才、用才的主体。完善科技人才集聚与保障体系,深化人力资源服务机构改革,鼓励人力资源服务机构走出去与国外人力资源服务机构开展合作,在境外设立分支机构,积极参与国际人才竞争与合作。
改革科技计划体系。围绕增强区域自主创新能力这条主线,改革和完善科技计划管理体系,提高资金使用效益,更好地发挥财政科技经费在引导和促进科技创新发展中的作用。积极探索深化科技创新引导机制改革,有效整合各类创新资源,努力营造良好的体制和政策环境。进一步探索建立符合当前国际国内科技创新发展规律的科技引导机制,按照符合创新实际、畅通上下衔接、便于理解掌握、实施便捷高效的基本要求构建科学、规范、系统的科技计划体系。
加大科技资金扶持。要稳定财政科技投入的力度,调整和优化财政科技投入结构,通过政府投入优化全社会科技资源配置的能力,加快建立以财政投入为引导、企业投入为主体、社会投入为补充,多元化、多渠道、高效率的科技投入体系,形成全社会共同参与的稳定的投入增长机制。顺应产业转型发展的新形势和企业技术创新的新特点,调整科技资金扶持的重点,加大对丹阳传统支柱产业及新兴产业公共科技创新载体和产业研发机构建设的支持力度,做大做强科技孵化器和产业研发机构,探索建立丹阳产业基金小镇。改变单一的无偿资助方式,建立由风险补偿、产业投资、贷款担保、后补助奖励等多种形式相结合的扶持模式,充分发挥财政资金撬动社会投入的杠杆效应。
拓宽科技型企业融资渠道。巩固和发展“苏科贷”模式,为中小科技型企业缓解融资难题。逐步建立财政专项资金的保值增值机制,探索财政科技资金以风险投资、科技贷款、风险补偿、知识产权质押贷款、科技贷款担保、科技保险等多种形式的支持方式撬动金融机构和社会资本投入高新技术企业和创新创业项目,拓宽创新创业企业融资渠道。进一步激发市场投资主体的活力,引导金融资本和社会资本投向符合我市产业规划的重点扶持领域,稳定产业项目的市场预期、平抑创新风险。
鼓励大众创业万众创新。大力培育和弘扬创新文化,努力形成全社会创新创业的浓厚氛围。在全社会大力倡导敢为人先、敢冒风险、敢于创新、宽容失败的精神,不断破除束缚创新创业的保守思想。努力营造鼓励创新、崇尚创新、追求创新的良好氛围,把全民创新创业的积极性充分调动起来,使一切有利于丹阳加快实现现代化的创新愿望得到尊重,创新活动得到支持,创新才能得到发挥,创新成果得到应用。
立足沪宁线、面向长三角,紧密结合城镇发展、产业布局和公共服务的需要,以外联成网、内聚成核为导向,加快交通基础设施的规划建设,建成内畅外捷、城乡一体、快速高效、绿色智能的现代化基础设施网络体系。
第一节 推进综合立体交通网建设
推进快速铁路网建设。推动扬马城际铁路的建设,实现丹阳与南京禄口机场、扬州方向的快速联系。推动镇宣铁路建设,强化丹阳与杭州都市圈的联系。争取苏锡常机场群城际铁路西延,与扬马城际铁路顺畅对接,加快与上海、苏南地区机场的快速联系。
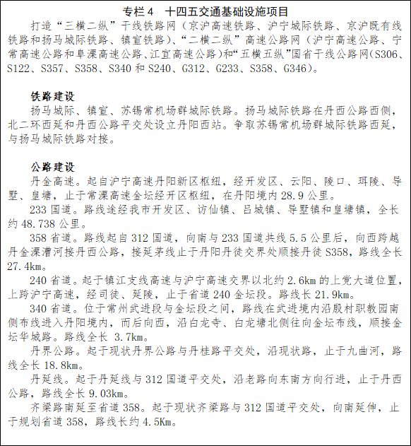
进一步优化路网结构。强化市域“微循环”,提升中心城区首位度,加快城区至镇区快速路网建设,完善市域内干线网络布局,提升通行质量和效率。加快推进丹金高速建设,同步建设S358新建段。有序推进S240、S358、S340改扩建、G233(北段和中段)建设,进一步提升丹阳快速衔接周边城市及跨区域的出入境和过境交通需求。实施丹界线、丹延线、齐梁路南延至S358、后皇线S122至陵口政府段拓宽改造和北二环延伸至丹阳西站等道路,实现城区至镇区快速通达,推动城乡统筹发展。
优化港口航道资源。强化岸线整治及航道治理,实施京杭运河丹阳段绿色现代航运综合整治工程和丹金溧漕河丹阳段绿化工程,统筹规划生产、生活、生态岸线,提高岸线利用效率,提升沿岸环境品质,加快推进美丽航道、生态航道建设。开通陵口作业区丹阳港内河集装箱运输,规划利用好富丽华码头,整合全市港口资源,完善集疏运网络,降低企业物流成本。积极寻求与江苏省港口集团集装箱公司的资本合作,高效对接上海航线资源,引入大型船代、货代企业,提升港口现代服务业水平,推动海关入驻港口,提升口岸功能。
加快交通综合客运枢纽体系建设。结合已建成启用的京沪高铁丹阳北站、沪宁高铁丹阳站和城市发展规划,整合长途、公交、出租车等客运方式,合理布局综合客运枢纽场址,争取在“十四五”期间建成并投入运营。


第二节 加快推进智慧丹阳建设
推进基础网络升级提速。加快推进传统网络基础设施改造与智能化网络基础设施建设,推动移动通信网络逐步向第五代移动通信(5G)网演进,提升骨干网络容量和网间互通能力,形成适应智能经济发展需要的网络基础设施体系。
实施“互联网+交通物流”行动。将信息化智能化发展贯穿于交通建设、运行、服务、监管等全链条各环节,推动云计算、大数据、物联网、移动互联网、智能控制等技术与交通运输深度融合,实现基础设施和载运工具数字化、网络化,运营运行智能化。利用信息平台集聚要素,驱动生产组织和管理方式转变,全面提升运输效率和服务品质。培育“互联网+”,大力促进平台经济、共享经济健康成长,特别是支持网络货运平台的发展,加快传统物流企业向互联网+物流升级。鼓励物流企业对接制造业企业,提供个性化、专业化物流服务,提高物流效率,降低物流成本。健全物流分拨网络和城市配送网络,满足城市配送和农村物流服务需求。
推进大数据公共服务平台建设。围绕服务社会经济发展,以建设数字丹阳为目标,从数字政府、数字经济和数字市民三方面提供更多数据资源和应用场景。推动部门、镇(区)共建共享大数据公共服务平台,做优政务云平台和大数据中心,实现数据共享体制,消除“数据孤岛”。打造一批数字标杆企业,充分利用产业大数据平台,为经济运行分析提供参考。按照城市安全运行和发展的要求,建成全市统一的信息服务平台。
第三节 优化提升城乡基础设施
加快实施天然气通达工程。规划建成覆盖所有乡镇的燃气主干管网,满足乡镇区位重点工业项目和新农村集中建设区天然气需求。确保城乡天然气年供应能力达2.2亿立方米(其中:工商业1.58亿立方米、居民0.42亿立方米、CNG/LNG 0.20亿立方米),确保建成区燃气普及率达到100%,乡镇燃气普及率达到95%(含液化气)。计划新建DN400高压管网30公里,新建河阳调压站及天然气输配管网工程,新建中压管网110公里,开发商业项目375个、工业项目112个,居民项目配套客户4.5万户,其他管网改造量为20公里,实施“立管出户”改造工程,新建一座船舶加气站。
着力推进现代水利建设。以“补短板、强监管、提质效”为发展主线,重点实施长江防洪能力提升工程,加快实施江河湖库整治、通胜地区防洪达标建设、城市防洪、水生态治理、信息化等工程建设。服务乡村振兴战略,提高农田用水效率,进一步提升水利基础能力。全面加强行业监管,围绕河湖管控、水资源、水利工程、水土保持、水利资金及行政事务工作的“六个方面”,开展湖泊退圩还湖规划与治理、水资源保护监测能力建设。继续推进河道、水利工程划界确权,探索边界水生态补偿机制,不断提高水利监管水平。注重科技进步,提升系统治水的质量和效益。实施智慧水利平台建设项目,形成制式统一,指挥顺畅,科学智能的水利云辅助决策系统。
稳步推进旧城区改造。梳理群众亟待解决的问题,侧重于老旧小区、城中村、街景亮化、户外广告、农贸市场等基础薄弱地段的环境整治。按照基础改造、产业转型、保留遗存、改善民生的思路,沿大运河、迎宾路、南二环三线推进片区改造项目。推进西门大街古街改造。注重有机更新,复兴老城功能,改善城市环境,打造现代化的都市形象。
塑造城市特色风貌。突出人文和生态特色,坚持好山好水好风光融入城市,组织实施护城河(大运河-城北分洪道)、简渎河三期河道整治工程。在对河道实施生态修复的基础上,同步打造沿河慢行系统,并对河道周边进行道路、景观绿化、路灯等基础设施建设,真正实现水清、岸绿、景美,全面提升城市品位。规划设计建筑物外立面和街区风格,突出城市公共空间特色风貌。加强城市景观照明设施建设和维护,积极撬动社会资金扩大夜景灯光工程建设,构建山、水、城互为映衬、和谐交融、浑然一体的景观格局,彰显丹阳城市地域特色和文化内涵。
第六章 深化改革开放,构建开放型经济新优势
坚持以改革开放为动力推动高质量发展,不断完善要素市场化配置的体制机制,支持民营企业发展,实现产权有效激励、要素自由流动、价格反应灵活、竞争公平有序、企业优胜劣汰。为国内外企业家投资创业营造更加公平有序的环境,以开放促改革、促发展、促创新。
第一节 深化重点领域改革
推进行政管理体制改革。进一步理顺市、镇(区、街道)相关职能,形成权责一致、分工合理、事权与财权相匹配、执行有力的行政管理体制。构建完善的市、镇、村三级“线上线下”立体化政务服务网络。积极推进“不见面审批(服务)”改革,力争做到“网上办、集中办、联合审、区域评、代办制、不见面”。村(社区)便民服务站开展自助服务、在线咨询等业务,打造百姓家门口的政务服务便利超市。
深化“放管服”改革。持续推进“简政放权、放管结合、优化服务”改革,减少审批环节和事项,简化和规范审批流程。利用数字化平台、大数据等手段,持续优化审批流程、压缩审批时限、减少审批材料。深化“前台综合受理、后台分类审批、审批限时办结、统一窗口出件”的“一窗受理”新模式,在市场准入、投资建设、社会事务等三个领域分类实现“一窗受理”的基础上,最终实现所有审批业务“一窗受理”改革目标。强化涉审中介管理,严格执行服务事项清单、相关行业规范和收费标准,搭建网上“中介超市”。依托全国一体化政务服务平台和各级政务服务机构,着力打通业务链条和数据共享堵点,推动更多政务服务事项“跨省通办”。
探索项目预审制度改革。实行“交地即发证、拿地即开工”全新模式。项目建设单位在申报手续过程中所需申报材料不能提供齐全时,仍按职能要求进行现场勘察、审核、专家会审、集体研究等正常程序,对符合条件的项目在省投资项目在线审批监管平台备案后实行“容缺预审”并联审批;各项审批所需条件已经预审落实到位,在土地出让合同签订后建设单位直接将预审文书换成正式批文、批复和许可证书,符合开工现场条件的即可立即开工,为重点项目早开工、早投产按下“快进键”。
完善现代市场体系。建立健全土地收购储备制度,按照法定程序、运用市场机制、按照国土空间总体规划,通过收回、收购、置换和征收等方式取得土地,直接或进行前期开发后储备,并以公开招标、拍卖方式按需供应土地,调控各类建设用地需求。健全市场价格行为规则,在经营者自主定价领域,对经济社会影响重大特别是与民生紧密相关的商品和服务,依法制定价格行为规则和监管办法。创造公平有序市场竞争环境、公开公平的招投标环境和公平税负环境,强化税收公平征管,创新服务方法,优化审批程序,改进工作作风。建立公平开放透明市场规则,整合登记注册、行政审批、执法监管等信息资源,变单一执法为综合监管,注重加强事中、事后监管。引入行业协会、商会组织,建立商事合同司法纠纷速调速裁和联调联解机制。
推进产业链“链长制”。系统改革当前政府以条线为主的行政管理体制,服务于链长制的顺畅运行。明确“链长”的作用范围和强度,从直接干预转向有限干预,大幅减少甚至取消各种行政“指令”、“决定”、“管制”等直接干预性手段,从干预市场、替代市场的政策模式,逐渐转到弥补市场失灵的模式上来。专注于产业链的创新环节,对其基础性部分进行投资和政策扶持。从“封闭运行”转为“多元参与”,建立官民协调、多方利益主体共同参与的政策制定机制,更好地听取各个市场经济主体或链主企业“董事长”以及社会团体“会长”们的意见,调动各方的积极性,提高政策的实施效率。考虑引入第三方机构对政策实施效果进行制度化、规范化、程序化、专业化的独立评估,逐渐形成“协商—制定—实施—评估—反馈”的全流程治理机制。
优化营商环境。广泛借鉴国际先进国家和地区营商环境做法,接轨国际规则和国际惯例,引入国际通用的行业规范和管理标准,把法治政府建设作为优化营商环境建设重要组成部分,真正做到有法必依、执法必严。着力营造亲商、重商的良好氛围,以企业问题为导向,创新服务方法,改进工作作风,提升政府服务针对性、规范性和服务效率,通过政府职能转变和流程再造,切实帮助企业解决发展中遇到的困难问题,系统降低企业办理各项事务的时间和费用成本。以企业需求为导向,建立健全企业对营商环境的建议、评价、反馈机制,构建健康的新型政商关系。大力营造善于实践、崇尚创新、敢于冒险、容忍失败的学习氛围和企业文化,不断累积生产经验和技术能力,获取知识溢出,集聚创业创新合力。着力提升创业能力、拓展创业政策、建设创业载体、改进创业服务,鼓励有知识、技术、研究能力和管理能力等专长的人才在高新技术产业、战略新兴产业等领域自主创业。
第二节 扩大对外开放
深度融入区域一体化发展。坚持“融入宁镇扬、对接苏锡常、面向长三角”的发展思路,积极从基础设施、开放创新、产业提升、城市发展等方面深度参与区域一体化发展。预留轨道交通等基础设施互联互通,促进城市能级提升。基于汽车零部件、五金工具、木业家具等传统优势产业基础,承接苏锡常产业转移,深化与苏锡常制造业、服务业的产业链、价值链合理分工,形成错位发展格局。
积极参与“一带一路”建设。坚持以企业为主体,实行市场化运作,推动与丝绸之路经济带重要节点的交流对接;拓宽与21世纪海上丝绸之路重要沿海港口的合作领域。引导企业抓住“一带一路”建设机遇,探索合作建立境外产业园区的有效路径,实现抱团“走出去”。鼓励企业共同参与“一带一路”建设,携手开拓第三方市场。鼓励有实力的企业通过新建、参股、并购等多种方式“走出去”,增强在全球配置资源的能力。支持有条件的企业参与国外基础设施建设,承揽对外承包工程项目。搭建“走出去”功能平台,努力为企业提供融资保障、法律服务、市场推广、信息咨询、交流培训等综合服务。
加快转变外贸发展方式。引导企业从原有加工制造环节向研发、投资、分拨、销售环节延伸拓展,着力培育以技术、品牌、质量、服务为核心的外贸竞争新优势,推动外贸向优质优价、优进优出转变。大力发展服务贸易,探索建立与服务贸易特点相适应的通关管理模式,促进技术、品牌和服务等重要产品集散,加速形成服务贸易与货物贸易协调发展新格局。探索建立国际贸易“单一窗口”管理制度,深化出口质量安全示范区建设和海关特殊监管区域外汇管理改革试点,推进丹阳国际陆路口岸建设,加快形成更加便利化的贸易新机制。从电商交易平台、经营主体、仓储物流、快递配送、售后服务等环节入手,引进培育外贸综合服务企业,建立适应电子商务模式的报关、报检、结汇和退税等管理机制。培育跨境电商平台,鼓励传统外贸企业运用电子商务开展对外贸易。
推动利用外资内涵式发展。确立务实、精细、绿色招商理念,加大产业链高端招商引资力度,提高招商服务能力,把增量招商与存量招商有机结合起来,加快汇聚经济发展新动能。积极引进国外智力资源,推进建设开放型自主创新体系。创新利用外资方式,鼓励外资以参股、并购等方式参与企业兼并重组,促进外资股权投资和创业投资发展。鼓励有条件的企业引进国外战略投资者。充分利用外资的技术溢出和综合带动效应,积极引进高端生产要素。
促进公共服务对外开放。有序推动文体教育、医疗卫生等领域扩大对外开放,努力形成与国际接轨的全方位开放新格局。积极引进境外优质教育资源,支持境外高水平教育机构来丹阳合作办学,健全质量保障体系,促进合作办学质量的全面提升。鼓励外部资本来丹阳投资设立医疗机构,支持市内医院与国际知名医疗机构合作,建成一批初具规模的高水平中外合资合作医疗机构。支持市内体育学校、体育协会、体育俱乐部、户外体育活动营地等与国外知名体育机构合作开展培训、比赛等各类体育活动。加强与国际性体育组织的交流合作,积极引进专业性、高水平体育赛事。
始终贯彻以人民为中心的发展思想,不断满足人民群众对美好生活的新期待。聚焦人民群众最关心、最直接、最现实的利益问题,切实做好各项改善和保障民生的工作。积极发展各项社会事业,持续提高人民生活水平。
稳定扩大就业规模。促进就业,鼓励创业,预防失业。通过降低小微企业创业担保贷款申请条件,发放一次性吸纳就业补贴等政策鼓励企业吸纳就业。优化创业创新环境,加大创业扶持力度,鼓励和支持更多劳动者创业创新。进一步丰富就业形式,支持劳动者通过临时性、非全日制、季节性、弹性工作等灵活多样形式实现就业,清理取消不合理限制灵活就业的规定。根据丹阳产业转型升级需要,以加强产业工人队伍建设为核心,提升劳动者素质,改善就业结构,促进高质量就业。聚焦激发创新创业活力,构建科学规范、开放包容、运行高效的高校毕业生引育体系,集聚更多的高校毕业生来丹就业创业,引导和鼓励高校毕业生到基层工作。建立面向全体劳动者的职业培训制度,提高劳动者就业技能和职业转换能力,提高特殊人群再就业能力,引进并培育专业化职业技能培训企业。开展就业援助服务,更大力度帮扶就业困难群体就业,加大对企业招用就业困难人员的政策扶持,落实失业保险待遇,切实保障失业人员基本生活。加强对重点就业困难群体的就业援助,做好农村转移劳动力、失业人员和复退军人就业工作。推进城乡一体化就业失业登记制度和失业保险制度,稳定失业登记率,落实失业保险待遇。
构建居民收入增长体系。促进城乡居民收入持续增长,实现收入增长与经济增长同步。健全科学的工资水平决定机制,完善工资增长和支付保障机制,合理提高城乡居民工资性收入。推动农村经济发展,拓宽农民增收渠道,促进农村转移劳动力在城市工作,持续增加农民收入。改善收入分配调节机制,完善收入二次分配,缩小城乡、行业、人群的居民收入差距。在再分配领域,增加地方一般公共财政预算支出规模,健全税收、社会保障、转移支付等再分配调节机制,加大对困难群体救助帮扶的力度,提高转移性收入,实现低收入群体收入增长。
完善就业保障和服务体系。建立统一、规范、灵活的人力资源市场,在立足“有形”人力资源市场的基础上,重点开展以网络招聘、直播招聘为主要形式的“云聘会”。创新“共享用工”模式,鼓励人力资源服务企业开展行业用工调剂服务。推进就业服务全覆盖,健全就业信息监测系统,开放线上失业登记入口,实现失业人员基本信息、求职意愿和就业服务跨区域共享。加强重点企业跟踪服务,提供用工指导、政策咨询、劳动关系协调等服务和指导。进一步完善就业支持、创业服务和失业求助等制度体系。
构筑高质量教育均衡体系。全面贯彻党的教育方针,坚持立德树人,培养德智体美劳全面发展的社会主义建设者和接班人。健全学校家庭社会协同育人机制,重视青少年身体素质和心理健康教育。加强师德师风建设,深化“县管校聘”改革,盘活现有专任教师存量;加大优质师资招引力度,持续提高教师待遇与地位,提升教师教书育人能力素质,打造高素质、专业化、创新型教师队伍,推动城乡校长教师轮岗交流,不断优化农村学校师资力量。结合人口分布变迁及时修编教育设施布局规划,增加基础教育优质资源供给,实现均衡覆盖,新建住宅小区教育设施同步规划、同步建设,已建小区依据标准补建、扩建,调整农村义务教育学校布局,加快丹北、界牌等镇学校资源建设。完善普惠性学前教育和特殊教育、专门教育保障机制;实施集团化办学和学校共同体建设,推动义务教育均衡发展和城乡一体化;促进高中教育有特色、高品质、多样化发展。增强职业技术教育适应性,深化职普融通、产教融合、校企合作,探索有地方特色的“学徒制”,支持丹阳中专落实省职业教育学校建设“领航计划”,建成江苏省职业技术联合院校丹阳分校,为丹阳产业发展培育高素质产业工人队伍。支持和规范民办教育发展,深化国际教育交流、合作与创新,引进建设一所高品质的国际化双语学校,规范校外培训机构。优化整合教育资源,构建多样化社会职业培训体系,关注下岗职工、退役军人、农民工等群体的继续教育培训,加快推进社区教育、老年教育,健全全民终身教育体系。提升教育信息化水平,推进智慧校园建设,实现数字教育资源共建共享,发

挥在线教育优势。
提高医疗卫生服务水平。统筹优化医疗服务资源,推进城乡医疗卫生资源优质均衡发展。加大基本公共卫生服务投入,加强基层医疗卫生服务供给,针对性地扶持城市社区卫生服务机构建设。重点推进城市社区卫生服务站、标准化村卫生室、急救站、血站等建设,改建扩建丹阳市人民医院、乡镇卫生院,改造村卫生室。加大全科医生的培养,满足社区和农村常见病的看病需求。提高中医医疗服务水平,推进中医院的搬迁建设,发挥中医特色优势。加强医疗卫生人才队伍建设,重视多层次人才卫生医疗人才的引进和培养,落实农村定向医学生培养制度,完善人才的长期培养机制。从上级医疗机构柔性引进知名医院团队,充实丹阳医疗水平,逐渐培养充实本地医疗人才队伍。扩大医疗卫生领域对社会资本的开放程度,探索和引导社会资本投资,完善以公立医疗机构为主体、以社会办医疗机构为补充的多元化办医模式。探索互联网赋能基层医疗新模式,依托区域全民健康信息平台,推进医疗卫生信息共享,提升医疗卫生机构协同服务水平和行业监管水平。坚持预防为主,推进健康丹阳建设,做好重大疾病和传染病防控工作,开展防疫防控宣传教育活动。提高公共卫生预测预警和应对突发公共卫生事件的能力,完善公共卫生应急管理体系。到2025年,城乡居民各项主要健康指标达到发达国家水平。
完善养老服务体系建设。加大对养老服务扶持力度,构建政府主导、社会参与、市场运作、家庭尽责、互助共济的养老服务体系,大力发展普惠型养老服务和互助性养老。在居家养老的基础上,以社区为依托,以机构为支撑,以信息化为手段,逐步建立高质量的城乡养老服务体系,医养康养相结合,健全养老服务综合监管制度。引入社会力量,培育养老新业态,多渠道、多领域扩大养老产品和服务供给。实施老旧小区和特殊困难老年人家庭适老化改造,加大城乡标准化居家养老服务中心建设,持续推进农村特困供养机构(农村敬老院)公建民营改革。盘活基层医疗机构闲置资源,促进城乡医养服务均衡发展,创新医养结合方式。营造养老、孝老、敬老的社会环境,完善应对人口老龄化的法治环境,畅通老年人法律援助,保障老年人合法权益。健全老年人社会优待制度体系,完善尊老金制度。
推进体育事业发展。加强体育公共服务体系建设,优化体育设施功能布局,推动公共体育设施服务城乡均衡发展。实施全民健身计划,广泛开展形式多样的全民健身活动,丰富各类人群体育活动。积极开展国民体质监测,强化科学健身指导,切实提升群众身体素质。举办好山地越野赛、徒步大会、冬泳邀请赛等文体旅融合发展的品牌赛事,以赛事赋能,提升丹阳城市功能品质。
完善覆盖全民的社会保障体系。以社会保险“城乡一体、供给多元、方式多样、高效公平”为目标,完善以基本养老保险、基本医疗保险、生育保险、工伤保险、失业保险为主体的社会保障体系。实施“全民参保计划”,将灵活就业、新经济、社会组织等新就业形态从业人员纳入社会保障体系。全面推进城乡居民大病保险制度,深化机关事业单位养老保险制度改革。稳步提高企业退休人员、城乡居民的养老保障待遇水平,提升城乡居民医保的补助标准。加强农村社会保障工作,在乡镇已全部设立医疗保障服务中心站,同时将在社区、村设立医疗保障服务站,打造“半小时医保服务圈”。完成迁建丹阳殡仪馆。不断提高社会保险参保覆盖率和社会保障待遇水平,到2025年,城乡居民各类社会保险参保率达99.5%以上,城乡居民基础养老金最低标准提高到每人每月235元以上。
健全社会救助体系建设。对特殊困难群体实行分类分层保障和救助,建立完善包括特困人员、残疾人、贫困人口、孤儿、大病致贫、受灾人员的救助以及医疗、教育、住房、就业和临时救助衔接配套的社会救助体系。推进扶老、助残、救孤、济困、优抚等社会福利事业发展,推进适度普惠型福利制度建设。完善社会力量补充救助机制,继续拓宽社会捐助渠道,鼓励单位和个人等社会力量多元化参与社会救助,发挥政府救助和慈善救助综合效应,强化社会救助托底功能。完善社会医疗救助制度,实现对特殊人群、特殊疾病的精准医疗救助。
巩固现有精准扶贫成果。因人因地实施精准扶贫、精准脱贫。聚焦经济薄弱镇村、城乡低收入困难群体,对贫困家庭开展就业帮扶。防止因病、因残致贫,对因病、因残致贫人群提供医疗救助保障,落实住房保障。强化动态管理和监测预警,及时帮扶边缘易致贫户和脱贫不稳户的返贫问题。深化产业扶贫,支持建设优质产业扶贫项目,培育发展特色产业,增强经济薄弱农村的自我造血功能,探索解决相对贫困的长效机制。
以提高城市发展质量为导向,深入优化国土空间开发保护格局,全面实施乡村振兴战略,加快推动城乡区域发展协调,深度参与国家重大区域发展战略,积极探索市域高质量发展新路径。
构建国土空间开发保护新格局。立足资源环境承载能力,结合上位规划和城市发展状况,在镇江“一体、两翼、三带、多片区”空间格局下,按照“均衡发展、高效集约”导向,打造“一主一副、两轴四片”的空间发展格局,差异化推动城镇建成区、农产品主产区、生态功能区发展。坚持功能互补、产业错位布局和特色化发展,优化重大基础设施、重大生产力和公共资源布局,进一步高效集聚经济和人口,推动城市均衡发展。保护基本农田和生态空间,支持农产品主产区增强农业生产能力,支持生态功能区提升生态环境保护、生态产品供给能力,引导生态功能区人口逐步有序向城镇转移。
一主为丹阳城区,重在增强城区要素吸引能力、资源聚合能力和辐射带动作用,强化在城乡统筹发展中的主导地位,积极融入镇江中部城市协同发展区。根据现有发展基础和区位条件,围绕城区综合服务与经济增长功能,重点打造生命科技产业园、高新区和开发区产业空间载体,提升产业承载力及服务水平。稳步推进练湖生态新区建设,系统规划建设交通基础设施,优化产业空间布局,完善教育医疗等公共服务配套,打造现代服务空间载体,增强对镇江各片区要素资源的吸引力,形成镇丹一体化发展的空间支撑。一副为滨江副中心,依托现状制造业集聚优势,提升副中心职能,重点推进丹北镇和界牌镇空间整合、产居一体,打造沿江高端装备制造产业基地、产业综合服务中心及产居融合新城。
两轴为沿沪宁运河创新产业轴和沿滨江丹西生态文旅轴。沿沪宁运河创新产业轴重点以沿沪宁产业创新带(G42)建设及大运河文化带建设为契机,彰显运河文化特色,强化生命科学产业园、高新区等创新平台建设,融入长三角科技创新共同体建设,全方位接轨沪宁杭创新智源。沿滨江丹西生态文旅轴依托滨江岸线—丹界路—北二环路—通港路串联沿线的自然生态、人文历史、农业体验休闲节点,打造丹阳最美生态文旅线路。
四片是根据市域发展基础、资源条件、发展潜力及总体目标引导,将市域划分成沪宁城镇集聚发展片、丹西文旅发展片、水晶山文旅发展片和滨江城镇集聚发展片四大片区。依托沪宁交通走廊打造沪宁城镇集聚发展片,依托滨江岸线及丹北+界牌城镇组群打造滨江城镇集聚发展区,依托水晶山及高铁节点打造水晶山文旅发展片,依托西部生态、农旅及历史人文资源打造丹西文旅发展片。
推动市域一体化集约发展。实施区镇联动,提升开发区、高新区、丹北镇战略位势,以重点园区建设和产业协同为抓手,发挥主轴作用,带动各板块融合发展。积极探索行政区划调整,提高中心城区资源集聚、配置能力,协同推进招商引资、产业发展、综合交通、公共服务、生态保护等一体化进程,健全市域城镇协调发展机制。科学划定城镇开发边界,统筹各类用地配置,加大存量建设用地挖潜力度,推动优质资源向重点园区、重大项目倾斜。以“三区三园”为主体,编制、优化园区各类规划,引进专业化、市场化建设运营团队,以托管等方式,完善重点园区托管、整合乡镇工业集中区机制,稳妥加快“散、乱、小”园区整合。发挥好省级平台载体优化配置资源作用,统筹协调创新资源,构建协同有序、优势互补、科学高效的市域协同创新格局。积极探索市场化手段,健全城

乡统筹发展机制,重点强化城乡公共服务和基础设施一体化配置。
提升城市发展品质。探索多元投入城市更新模式,推进城市管理领域市场化改革,合理引导土地混合利用,实现城市环境改善与城市品质双提升。开展G312、S241、迎宾路、南二环等主干道沿线环境整治,做到开发精细精明,细节精致精美。加快整合商贸、商务、旅游、居住等功能,高质量建设一批彰显城市文化、高度集聚人气、提升城市品质的大型综合商圈、特色商业街(步行街)和城市综合体,合理布局“夜摊经济”疏导点。加强老城区保护性开发,加快老旧小区改造,加速推进城中村整治。以水为脉,塑造城市特色风貌,挖掘微创意,再造城市微景观,彰显丹阳城市地域特色和文化内涵。完善城市道路桥梁系统、绿化系统、水循环系统、地下管网系统、智慧健身步道系统,升级城市道路照明系统,实现智能化、节能化。优化停车泊位供给,加强公共停车管理,发挥市场机制对于停车泊位资源的调控作用,增加电动汽车公共充电设施。升级生活垃圾收运模式与机械化水平,持续推进“厕所革命”,加强日常管理和维护,提升公共厕所服务水平。健全城管执法体制机制,强化城管委监督指挥和统筹协调作用,完善安全保卫、综合执法、基础设施运行、公共服务管理、公共服务设施等,推动城市规划、建设、管理的全生命周期精细化管理。

完善新型城镇化推进机制。推进户籍制度改革,增加保障性住房供给,建立健全人口市民化推进机制,引导有能力在城镇稳定就业、生活的常住人口有序市民化。加强农业转移人口和新生代农民工就业创业培训、服务,健全“新市民”人口社会保障体系,稳步推进基本公共服务常住人口全覆盖。健全财政转移支付同转移人口市民化挂钩机制、城镇建设用地增加规模同吸纳转移人口落户数量挂钩机制,科学测算人口市民化成本,合理分摊政府、企业、个人成本。维护进城落户农民土地承包权、宅基地使用权、集体收益分配权,支持引导其依法自愿有偿转让上述权益。鼓励社会资本参与城市基础设施投资运营、兴办社会事业,加强多元化可持续的投融资机制,健全新型城镇化建设市场化要素供给体系。

引导乡村差异化发展。以扩大内需为导向,稳妥审慎开展乡村撤并,优化乡村空间格局,构建“集聚提升类、城郊融合类、特色保护类、搬迁撤并类”的乡村聚落体系。高质量推进农村控制性详规全覆盖,因地制宜、按需编制实用性村庄规划,因地制宜打造特色田园乡村、美丽宜居村庄。聚焦“一镇一环线、一线一风景”,打造景美丹东、镜彩丹西重点线路,连起乡村产业链,串起美丽风景线。因地制宜完善村内道路系统、路灯、村标路牌、给排水、公共厕所、垃圾收储处理等配套设施,加强小型农田水利设施、生态河坡、河堤修缮和排涝设施与圩区等水环境基础设施建设。提高自然灾害预测、预报、预警能力,提升文化教育、医疗卫生等基本公共服务设施配套水平。积极预留产业发展空间,支持村庄特色经济发展。到2025年建成18个省级特色田园乡村,打造15个镇江市特色田园乡村。
加快推动乡村产业振兴。以农业“两区”管护为重点,加快高标准农田(养殖池塘)建设、改造提升。提高农民科技文化素质,强化农业科技和装备支撑,形成一批推动农业产业发展、提升农业效益的关键技术和特色产品。深入实施“万企联万村、共走振兴路”行动,加大生产、加工、物流、研发、示范和服务环节整合力度,大力发展乡村旅游、休闲康养、电子商务等现代服务业;丰富乡村经济业态,培育一批城乡产业协同发展先行区,拓展农民增收渠道,培育乡村发展新动能。大力实施农业品牌战略,引导和支持涉农企业(组织)创建、培育、整合跨区域农产品品牌,提升丹阳康乐种猪、丹阳封缸酒、吟春碧芽茶、康韵草菇等特色农产品品牌影响力,引领高价值的特色农产品发展。加大新型职业农民培育力度,完善以农业龙头企业为引领、合作社为纽带、家庭农场和专业大户为基础的新型农业经营体系。实施富民增收“三大工程”,完善农村集体

经济组织内部分配制度,构建农民增收长效机制。
提升乡村自然生态及居住品质。实施农村人居环境综合整治工程,完善乡村水、电、路、气、通信、物流等基础设施,持续推进“四好农村路”建设,提升农房建设质量,实现重点村、特色村生活污水治理全覆盖。积极推行农村生活垃圾就地分类和资源化利用,全面推进农药包装废弃物和废旧农膜回收处置。扎实开展农村水环境综合整治,强化河湖水系连通和疏浚清淤,全面消除农村黑臭水体。开展乡村生态文明建设示范创建活动,积极挖掘和保护传统农耕文化、彰显乡土特色风貌,培育体现江南风貌的特色田园乡村和特色景观旅游名村。健全覆盖城乡的一体化教育、文化、医疗和社会保障基本公共服务制度,加快补齐乡村养老设施短板,鼓励社会资本参与乡村设施建设,提升乡村公共服务能力。加快推进美丽宜居村庄建设,继续围绕江苏省高质量考核发展指标,将农村环境整治与特色产业、乡村旅游等有机结合起来,规划建设100个美丽宜居村庄。加大传统村落保护力度,完成3个省级传统村落保护项目。
推动乡村基层自治与共治。建立健全党组织领导的自治、法治、德治相结合的乡村治理体系,深化新时代文明实践中心所、站,全面深化“乡村振兴领航员”经验,建立健全“1+N+5”乡村治理机制,创新探索乡村“文明银行”管理机制,以新乡贤为示范引领,推动乡村文明水平不断提高。提高农民综合素质,建立道德激励约束机制,引导农民自我管理、自我教育、自我提高。推进农村社区网格化管理体系建设,推动矛盾问题、治安隐患、民生事项通过网格化治理机制得到及时有效解决。充分发挥“万善丹阳”APP作用,加大“一村一策、一户一策”帮扶措施落实,健全相对贫困长效解决机制,实现巩固拓展脱贫攻坚成果同乡村振兴有效衔接。统筹推进村干部“五年规划”,继续招录一批“定制村官”,培养造就一支懂农业、爱农村、爱农民的骨干队伍。
健全城乡要素流动机制。加快破除城乡要素自由流动和平等交换的机制壁垒,健全统一城乡市场体制,建立完善的城乡信息沟通平台,增强乡村发展活力。健全人才入乡激励政策,积极探索城市入乡就业创业人员加入乡村集体的实施办法,依托“丹凤朝阳”计划引导人力资本向农村集聚。深化农村土地制度和集体产权制度改革,依法依规探索农村集体经营性建设用地就地入市、异地调整入市和集中整治入市等体制机制,完善存量建设用地开发激励机制、农村土地征收制度。健全财政支农投入稳定增长机制,推动形成工农互促、城乡互补、协调发展、共同繁荣的新型工农城乡关系。健全市场化乡村振兴机制,建立工商资本下乡“负面清单”制度、工商资本租赁农地监管和风险防范机制,探索建立特色农业保险制度,促进工商资本有序入乡。用好村企联建硬抓手,建立农业农村重大项目库,全面拓展工商资本反哺农村的通道。
携手共建南京都市圈。发挥规模优势、交通优势,参与镇江市域分工协作、加快错位发展,做大做强优势产业,以界牌和西来桥毗邻跨界地区协同发展为抓手,推动镇江市域一体化发展。积极参与南京都市圈基础设施互连互通、产业创新协同发展、公共服务共建共享、环境治理联防联控等协同建设,充分融入都市圈人力资源、技术交易、金融资本等统一市场建设,共建规则统一开放、标准互认、要素自由流动的市场环境。探索都市圈农业农村协同发展机制,加强农产品质量安全追溯体系建设,探索跨地域产销对接机制,着力培育农产品区域公用品牌。引导企业与重点高校、科研院所对接交流,积极承接创新资源外溢,打造都市圈创新成果转化高地。
主动参与苏锡常一体化。强化基础设施互联互通、制造业优势协同互补,深化与苏锡常制造业、服务业领域的产业链、价值链合理分工,借鉴苏州工业园区成功经验,积极探索以托管方式开发练湖片区,积极推进中新(丹阳)产业园建设。积极推动创新载体合作,参与产业链与创新链协同发展机制营造,吸引原始创新在丹阳产业化。积极参与都市圈一体化的公共服务、社会治理机制构建,统筹布局生产生活空间。探索跨界毗邻区域协同发展新模式,依托吕城、导墅、皇塘三镇构筑区域增长极,形成连接常州与丹阳的纽带,将东部园区打造成对接苏锡常桥头堡。依托吴文化、运河传统文化基因,积极对接苏锡常文旅线路。完善长江、大运河等流域生态环境联合治理,共建跨区域生态补偿机制、污染赔偿机制和水质考核体系。
全面融入长三角区域一体化。融入长三角基础设施互联互通、公共服务全面对接,参与探索、构建有利于资本、技术、产权等要素自由流动和优化配置的制度创新。以“三区三园”为载体,建设一批科创类、先进制造类、商贸物流与商务服务类产业承接平台,精准对接重点产业平台载体、战略性空间板块,主动融入长三角产业链、创新链和供应链。围绕大健康、汽车零配件、高端装备、新材料等重点领域,积极融入长三角创新共同体、多层次产业创新大平台建设,提升本地创新水平,支持沪宁产业创新带能级提升。主动融入各类资本市场分工协作体系,加快推进与上海证券交易所、江苏产权交易所合作,探索共建促进产业内部联动和产业链深度融合的产业联盟、产业基金。充分发挥行业协会、商会、乡贤等桥梁作用,与各级政府建立常态化协商机制,实现共议发展机遇、共建合作领域、共享发展成果。以全面对接上海为导向,以“四借”工程为抓手,积极探索市域融入长三角区域一体化的可行路径。

积极参与长江经济带高质量发展。把修复长江生态环境摆在压倒性位置,全面落实“十年禁渔”重大任务,持续整治“化工围江”等突出问题,强化山水林田湖草等各种生态要素的协同治理,深化岸线分区保护和管理。健全长江水灾害监测预警、灾害防治、应急救援体系,推进河道综合治理和堤岸加固,建设安澜长江。积极参与沿江生态环境协同整治、跨区域生态补偿制度建设,共建长江经济带生态产品价值实现机制,共同谱写生态优先绿色发展新篇章。坚决落实长江经济带“负面清单”,综合运用产业结构调整、企业升级和布局优化、产业绿色化技术应用、制度保障等手段,推动沿江产业绿色化走在前列。积极参与国内大循环构建,强化与沿江城市交流,开展产业园区共建、飞地合作等,协同推动沿江产业转型升级。积极对接国家、江苏省、镇江市依托长江黄金水道构建综合交通运输体系实施计划,协同推进公路、铁路、水运等基础设施网络建设,共筑高水平对外开放新高地,进一步提升丹阳物流优势地位。加强与泰州、扬中等城市在过江通道、港口发展、产业协同、生态共保等方面合作,共建长江经济带区域协调发展新样板。协同保护传承弘扬长江文化,推动优秀传统文化创造性转化、创新性发展。
定向完善对口扶贫协作机制。健全对口扶贫协作机制,统筹考核督查、舆论宣传与队伍建设,确保扶贫协作和对口支援各项任务落实到位。落实财政帮扶资金,积极实施基础设施、公共服务等援建项目。完善党政主要领导帮扶互访、干部交流挂职工作,强化对富平县教师、农技、医务专业人才支援力度,加强医疗、教育、农业、旅游、科技等领域技术人才培训。积极引导支持企业赴富平开展产业合作,推动更多优质项目落地、扎根,突出改善民生,促进受援地区经济社会又好又快发展。推广丹阳营商环境建设经验,协助富平县深化“放管服”改革,进一步提升营商环境。
积极创新园区共建发展模式。以镇江连云港工业园为主体,探索飞地经济等成本分担与利益分享机制,重点推进理念对接、技术扩散与要素融通,探索“南北高质量共建”的丹阳样板。推动创新飞地发展一体化,鼓励注册在丹阳的企业赴市外境内区域打造“飞地经济”,努力打造区域协调发展的创新典范。
践行“绿水青山就是金山银山”的生态优先理念,系统推进生态修复保护、持续开展污染防治攻坚行动、加强资源节约集约利用、推动生产生活方式绿色转型,积极争创人与自然和谐共生的省级生态文明示范市。
严控生态保护红线。科学划定生态红线范围,设立生态保护红线边界标志。大力推动“三线一单”和江苏省生态空间管控区范围落地应用,按照生态功能区、生态环境敏感区和脆弱区等重点区域管护要求,实行分级分类管理和差别化区域政策体系,确保生态红线区域功能不降低、面积不减少、性质不改变、开发不超限。落实生态红线区域保护责任制和目标制,健全管理信息系统和生态环境保护监督体系,科学实施重大生态修复和建设工程,确保生态区域保护规划高效实施。严格调整程序,控制城乡发展边界和产业布局,推动与各类空间规划相衔接。

加强生态保护与修复。落实长江大保护,持续推进夹江片区水污染治理、水生态修复和长江禁捕,加快排口整治和黑臭水体治理,深入实施国土绿化行动。确定重点保护的沿江、沿河岸线资源区域,完成长江三角塘段等江滩生态修复工程,优化1-2公里范围内产业布局,持续推进岸线违规利用项目整治,确保行洪安全。强化河湖长制,清淤整治警钟河、新河、北沟河等城乡河道,扎实推进开发区老九曲河等水环境生态治理,实施内河断面扩大、护岸景观建设等工程。以大运河、夹江等重要水体为核心,积极开展重要湿地保护及生态修复工作,加强湿地公园建设。深挖造林潜力,加强森林资源抚育管护和植被恢复造林工作。完善建山、管山、周山等山体地质环境整治,坚决杜绝山石资源偷盗采现象,高标准完成破损山体、废弃宕口整治复绿。2025年,自然湿地保护率保持达到50%,林木覆盖率保持在20%以上。
保护生物多样性。实施生物多样性保护重大工程,开展生物多样性调查与监测,建立物种名录和编目数据库。提升各类重要保护地保护管理能力,实施好长江十年禁渔,科学实施鱼类增殖放养,提升重点流域生态多样性。实施珍稀濒危野生动物繁育工程和植物栖息地恢复工程。健全外来入侵物种监测预警及风险管理机制,防止对生物多样性的破坏。推进生物多样性监测能力标准化建设,健全监测预警系统。
统筹山水林田湖草系统治理。坚持“山水林田湖草”是生命共同体的系统思想,充分利用生态涵养实验区的山水生态资源,强化实验区的生态功能。对丘林山区实施统一管理,开展绿色矿山创建行动。加快水土流失综合治理步伐,对九里、建山等小流域进行综合治理。以练湖生态新区建设为契机,实施上练湖湿地修复,恢复下练湖湖体。加快推进长江(夹江)、京杭大运河沿岸绿化造林工作,深入推进生态农业园、生态工业园,以及生态乡镇(街道)、生态村(社区)和绿色学校等生态示范创建工作,做好河道清理、周边截污、护坡软化等工程,建立城市新风通道。实施郊野公园工程,维护流域保持水土、涵养水源、调蓄洪涝、碳氧平衡等生态服务功能。
强化生态环境管控能力。依托互联网技术,全面推进大气、水、土壤等生态环境信息公开,率先在开发区探索建立集污染源监控、环境质量监控、重点生产区域图像监控于一体的数字化在线监控中心,提升环境监测能力。整合各类数据,形成生态空间的“一张图”和“一本账”,将生态保护红线区监管纳入镇江生态文明建设管理与服务云平台,推动区域联动、部门协作、多元参与的生态保护修复格局。积极推行排污权有偿使用和交易机制,鼓励和吸引有实力、有实绩的社会资本参与生态保护修复、污水、垃圾处理等设施建设运营。加强专业化队伍建设,建立市域板块生态补偿制度,落实领导干部环保政绩考核制度和环境责任终身追究机制。建立城乡环境治理的群众参与机制,引导民间环境保护公益组织发展。
着力打好蓝天保卫战。紧扣PM2.5和臭氧浓度“双控双减”,落实“点位长制”。积极调整能源结构,削减煤炭消费总量,加大新能源和清洁能源利用比例,确保各年度排放量控制在省、市下达的排放总量指标内。加强“散乱污”企业整治,提高建设项目准入门槛,严格控制二氧化硫、氮氧化物排放量。合理布局加氢站,加大新能源和清洁能源车辆推广应用力度,引导城市公交车和出租车“油改气”或“油改电”。深化面源污染治理,加强城市扬尘、餐饮油烟综合整治,加大秸秆禁烧与综合利用力度。以家具、化工医疗、船舶修造、建筑涂装等行业为重点,加强细颗粒物和臭氧、挥发性有机物和氮氧化物协同控制。加强环境空气质量监测,完善大气污染防治预警应急预案和区域应急方案。
着力打好碧水保卫战。优化饮用水源地布局,加快饮用水源地保护区环境整治和应急备用水源地建设,完善地下水环境监测和管理体系建设,严控地下水超采。深化河长制、断面长制监管模式,严控面源污染,加强沿江排污口管理,确保全域消除劣V类水。完善城乡污水处理设施和配套管网建设运行,加快导墅、访仙、珥陵等城镇污水处理厂扩建工程,实现工业集中区污水处理设施全覆盖,提高畜禽养殖和生活污染等截污控源水平,确保污水应收尽收。系统治理农业面源污染,加大村庄河道、湖荡整治疏浚力度。建立健全水质监测监管体系和水环境污染应急处置体系。
着力打好净土保卫战。深入实施土壤污染行动计划,加强土壤环境监管能力建设,完善土壤环境数据库,开展重点工业企业场地环境调查和风险评估,建立土壤环境质量定期监测和信息发布制度。优先保护耕地土壤环境,强化对农药、化肥及其废弃包装物和农膜使用管理,加强受污染耕地修复、土壤环境监测和农产品质量检测。开展土壤污染控制及修复技术研究,逐步建立土壤污染治理修复技术体系,有计划、分步骤推进土壤污染治理修复。对在产污染企业土壤和地下水污染进行监控,对已关闭、搬迁化工企业遗留土地进行土壤修复,根据土壤环境质量合理安排土地用途。紧盯危险废物、危化品等领域,严厉打击危险废物破坏环境行为,坚决遏制住危险废物非法转移、倾倒、利用和处置。
强化有机废弃物资源化利用。合理规划与建设危险废物品处置设施,完善危险废弃物安全处置体系。加大对危险废物重点源监管,对一般工业固废进行综合利用和无害化处置,鼓励危险废物年产生量较大企业配套建设危险废物处置设施,加快融入区域回收和综合利用网络。完善生活垃圾收集、转运及无害化处理系统,建设生活垃圾焚烧发电厂,加快建立废弃电器电子产品回收处理体系。促进农业废弃物处置和资源化利用,推进秸秆和畜禽粪便的资源化利用,加强废旧农膜回收利用。2025年,城市生活垃圾实现分类处理,无害化处理率达到100%,城市餐厨废弃物处理率达到95%。
加强资源节约利用。强化国土空间规划和用途管控,落实生态保护、基本农田、城镇开发等空间管控边界,规范实施建设用地总量和强度双控制度。以各镇(区、街道)为主体,持续抓好闲置资源盘活,深挖在手资源利用潜力、变现能力。坚持以市场导向、企业为主、政府推动、依法处置原则,构建低效资源处置联动机制,以闲置低效土地盘活、“僵尸企业”出清和闲置国有集体资产处置等为着力点和突破口,盘活闲置、低效资产。建立常态化违法用地整治行动机制,强化农村土地资源动态化管理,探索混合用地开发模式,推进低效用地再开发和工矿废弃地复垦。以企业需求为导向,探索“标准地”等新模式,优化土地供给。严格实行区域用水总量和强度控制,完善阶梯水价政策,重点实施节水技术改造工程,积极推广中水回用系统。加强城镇供水管网改造,建设区域性雨水回用系统。全面推广居家节水型用水器具。维护好海绵城市建设成果,全面推进海绵小区建设。做好建设用地增减挂钩,保障重大项目用地供应。
推动资源管理数字化转型。探索完善污染物排放权、绿色权益交易体系,提高碳排放权交易市场建设水平和交易规模。推广环境污染第三方治理,扩大绿色信贷、绿色保险范围。发展绿色金融,支持绿色技术创新。构建再生资源的回收整理、物流配送、加工利用、科研开发和再制造等一条龙产业体系,加快工业废弃物、废钢铁、废旧汽车、废旧家电及电子废弃物、废金属、废旧纺织品、废纸、废旧机油、废铅酸电池、废旧塑料、废旧轮胎等废弃资源回收再利用技术创新和产业化发展。依托互联网技术,健全公众参与环境监督的渠道和方式。
发展“生态+”产业。探索开展生态资源统一确权登记工作,鼓励科研单位、企业围绕绿色技术创新培育高技术高技能人才,完善生态产品价值化的技术保障体系。建立自然资源“评估-定价-交易(补偿)”的价值实现机制,打造运用经济杠杆进行生态保护和环境治理的市场体系。制定并实行绿色发展规划、设计、施工、生产标准,大力发展生态循环工业和环保产业,推进重点行业和重要领域绿色化改造。大力发展以“高效、高产、低耗、无污染”为标签的绿色农业,推进绿色有机农产品示范基地建设。完善全域旅游服务体系,依托生态禀赋优势,积极培育乡村旅游星级示范点,开发优质的生态教育、游憩休闲、健康养生养老等生态服务产品。
深化循环经济试点。以绿色低碳和生态文明建设为统领,把循环经济理念融入工业、农业和服务业发展以及城市基础设施建设全领域,重点实施低碳产业体系、绿色建筑示范、绿色交通体系、公共机构合同能源管理等低碳示范工程。完善循环经济发展机制和管理模式,加快发展循环低碳经济,深入推进各级产业园区循环化改造,推动建筑垃圾和工业固体废物处置及循环利用,积极鼓励城市矿产资源、农业废弃物和垃圾的回收与资源化利用。健全生活垃圾分类与回收利用制度,开展垃圾分类与回收的全民行动。
打造绿色低碳循环园区。全面推行亩均产出效益论英雄、生态环境质量论英雄、资源利用效率论英雄,加快淘汰高污染企业、落后工艺技术和生产设备,建立健全绿色低碳循环发展的经济体系。鼓励园区开展循环经济标准化试点,强化产业园区内水电气及废弃物综合循环利用,推广仅一一号园智能化园区建设经验,积极打造“静脉产业园”、“零排放”园区,积极规划建设理念先进、技术领先、清洁高效的静脉产业基地。健全绿色产业发展指导机制,培育壮大节能环保产业、静脉产业和绿色服务产业,推动绿色产业形成较大规模。深入开展废物交换利用、能量梯级利用、废水循环利用和污染物集中处理,以汽车零部件、办公信息设备、农业机械等再制造为主体,培育再制造企业,形成资源循环利用的产业链。
深入推进节能减排。严格实施强制性能耗标准和能效标识制度。大力发展低污染、低耗能产业,建立健全高污染、高耗能企业退出机制。开发推广一批节能减排新技术,引进节能降耗新技术、新设备、新工艺,推动重点用能企业节能技术改造,切实提升能源使用效率。推进新建建筑绿色化和既有建筑节能改造,推动可再生能源与建筑一体化应用,稳步提升新建住宅绿色化装修比例。强化节能减排目标责任考核,每年实施重点节能项目10项以上,培育一批节能减排示范企业。
推广绿色低碳生活方式。提倡绿色生活理念,持续开展“文明餐桌行动”,引导人们拒食各类保护动植物,拒绝购买食用长江江鲜和使用野生动物皮毛制成的服装、物品。建立“跳蚤市场”和“换物超市”,打造绿色消费示范城市。加强节能节水知识、技巧的宣传,完善居民用电、用水、用气阶梯价格,促进家庭节能节水。推行垃圾分类和减量化、资源化,推动餐厨废弃物资源化利用和无害化处理,加快实现再生资源回收利用体系与生活垃圾清运体系“两网融合”。推广新建住宅街区制,全面推行“敞墙透绿”。加快新能源汽车推广应用,基本实现新能源公交、出租车全覆盖,倡导公众绿色出行。引导和支持企业加大对绿色产品研发、设计和制造的投入,增加绿色产品的有效供给。
完善生态文明统筹协调机制。加强制度建设,宣扬生态文明优秀事迹与可贵精神,加大对损害生态环境行为的监管和处罚力度。积极探索生态环境保护补偿和生态环境损害赔偿机制,加快形成激励和约束两端发力的生态文明制度体系,让“谁污染、谁补偿,谁保护、谁受益”落地生根。完善资源价格形成机制,全面实行排污许可制,推进排污权、用能权、用水权、碳排放权市场化交易。健全资源节约、清洁生产、循环利用、污染物排放、环境监测等制度建设,完善环境保护、节能减排约束性指标管理,开展城镇污水处理提质增效“333”行动,全面提升城镇污水收集处理综合水平。融入区域生态协同保护网络,推动产业发展的生态协同,推进联合河长制,强化一体化绿色发展路径探索。落实领导干部环保政绩考核制度和官员环境责任终身追究机制,建立资源环境承载能力监测预警机制。建立城乡环境治理的群众参与机制,支持民间环境保护组织发展。
以习近平新时代中国特色社会主义思想为统领,围绕举旗帜聚民心育新人兴文化展形象的使命任务,加强传统文化保护开发、激发文化事业活力、强化新时代精神文明建设、完善社会诚信体系,促进满足人民文化需求和增强人民精神力量相统一,为全面开启社会主义现代化国家建设新征程提供强大价值引导力、文化凝聚力和精神推动力。
加大物质文化遗产保护力度。全面完成文物普查,健全文化遗产保护法律法规,依法加强管理,避免建设性破坏。积极争取多方文保经费,调优、配强文保员队伍,探索文物数字化管理与发展,优化智慧消防系统,确保文物安全无事故。积极寻求上级文物主管部门扶持,开展“齐梁十二陵”考古勘探,推进齐梁帝陵及石刻申报世界文化遗产,使遗址发掘、大遗址保护及遗址公园建设、展示工作趋于合理及可持续化。探索政府、企业与私人协同开发机制,加大西门大街内的胡家住宅、林家大院等私有产权文物保护。
推进非物质文化遗产保护。加强历史文化资源研究和整理,配合完成镇江市非物质文化遗产源数据库建设。完成第四批丹阳市级非遗项目的评选和公布,进一步增强全社会的非物质文化遗产保护意识。完善非物质文化遗产保护传承体系,扶持和发展一批非物质文化遗产生产性保护基地,强化丹剧、乱针绣、刻瓷等非物质文化遗产系统性保护。成立丹阳市非物质文化遗产保护中心,通过组织文化活动,开展对非物质文化遗产的研究、展示和宣传。


传承与弘扬优秀文化。以“四个文化带”建设为主体,挖掘、打造传统文化特色亮点,彰显丹阳六千年深厚文化底蕴。依托具有传统风貌的历史文化街区、历史风貌区等载体,打造特色文化休闲街区和新兴文化产业集聚区。鼓励利用修复的古建筑设立体现丹阳传统文化特色的展示场馆。在新城建设中注重融入传统文化元素、延续历史文脉,以优秀传统文化提升城镇独特魅力。积极推动“活化”非物质文化遗产,深入开展非遗进校园、进社区、进广场、进景区活动,促进青年传承人培养。
扩大对外文化交流合作。围绕城市文化主题,与国内外权威机构和主流媒体建立长期合作,培育打造对外文化交流平台。梳理整合历史文化遗存和特色文化资源,深度挖掘吴文化和齐梁文化魅力,积极承办具有较大影响力的文化品牌活动,在文艺创作、文化遗产保护等领域开展国内国际交流活动。鼓励、支持社会组织、企业等参与海外文化交流,依托丹阳市人民对外友好协会,加快与匈牙利豪特万市等友好城市文化交流。加快发展对外文化贸易,培育一批文化出口重点企业,打造具有一定竞争力的外向型骨干文化企业方阵。
提升公共文化服务水平。以群众需求为导向,构建覆盖全面、普惠均等、功能健全、实用高效的现代公共文化服务体系。实施市博物馆建设与图书馆、文化馆提升工程,稳步推动陵口镇休闲文化公园建设,加快推进公共文化场馆免费开放和服务工作。依托“文化丹阳”等数字化平台,以数字化助推公共文化资源、公共文化服务的标准化和均等化。大力推进全民阅读,建设学习型社会。实现全市村(社区)综合性文化服务中心全覆盖,基本建成城乡“十五分钟文化圈”。创新实施文化惠民工程,每年送戏156场以上,继续开展“我们的节日”等系列文化活动。创新政府向社会力量购买公共文化服务模式;引导社会力量参与公共文化体育建设,健全全国体育示范县推进机制。2025年,万人拥有公共文化设施面积达到2500平方米。
繁荣社会主义文艺事业。加强文物古籍保护、研究、利用,强化重要文化和自然遗产、非物质文化遗产系统性保护,加强优秀传统手工艺保护和传承。完善扶持政策,提升文艺院团发展活力,培育壮大民营文艺院团,筹建“运河·丹青部落”文艺园区,实现全市镇(区)文联全覆盖。加强文艺作品创作生产统筹规划,大力扶持独具丹阳特色的艺术精品创作,培育一批冲刺省“文华奖”、省乃至全国“五个一工程奖”的文艺精品。加大财政扶持力度,多渠道引进行业高层次紧缺人才,健全人才激励机制,积极推动丹剧传承发展。大力发展文艺教育,抓好青少年基础性文艺培育,培养高层次文化人才队伍。依托《齐梁文艺》、“丹阳文艺网”和“丹阳文联”等新型网络媒体,举办省内、国内有较大影响力的文艺活动,打造丹阳文艺推介平台。
加快文化产业发展。推进媒体深度融合,实施全媒体传播工程,做强新型主流媒体,建强用好融媒体中心。发挥文化产业引导资金作用,引导社会资本投资文化产业,着力引进大规模、高起点、带动能力强的文化产业项目。推动文化和旅游融合发展,加快南门大街、西门大街等传统古街复苏,打造一批富有文化底蕴的旅游景区和度假区,积极发展红色旅游和乡村旅游。深度促进文商旅融合,推出一批具有丹阳传统文化元素的网红打卡地,加快开发文旅新产品、服务新供给,全面提升丹阳文旅识别度、美誉度。健全文旅融合全方位宣传体系,以“眼镜文化+旅游”“运河文化+旅游”为突破口,推动文化和旅游融合发展,建设富有文化底蕴的旅游景区和度假区,打造文化特色鲜明的旅游休闲街区。
推动文化经济数字化。加快推进文化经济生产方式的数字化,促进传统出版业、传媒业与数字化、网络化相结合,形成电子图书、数字报纸、数字期刊、网络原创文学、网络教育出版物、网络地图等产品形态。鼓励企业通过自主创新,提升产品附加值。依托AR、VR、AI、全息呈现、交互娱乐引擎等新的沉浸式技术发展,加强引导新技术在传统信息传播、展示、存储等方面的运用,加大对广播电视和互联网信息服务、互联网文化娱乐平台、数字电视电影、触摸媒体、视频直播、知识付费、智能媒体等业态扶持力度。顺应“互联网+”发展趋势,加快发展新型文化企业、文化业态、文化消费模式,满足消费者个性化、定制化和智能化需求。
探索文化体制改革。坚持把社会效益放在首位、社会效益和经济效益相统一,加强文化市场体系建设,扩大优质文化产品供给。强化文化市场综合管理,建立版权信息库、加强版权保护。完善基层公共文化服务人才激励和保障机制,稳步推进国有文化企业、事业单位体制改革,形成出人才、出精品、出效益的良性发展局面。增加年度文化事业发展专项经费,健全政府购买公共文化服务制度,支持文化非营利组织和文化志愿服务发展。加强和完善对新闻媒体、新闻从业人员管理,完善新闻发布制度,提升网信办的舆论监管水平,完善网络舆情引导和网络突发事件应急联动机制。
践行社会主义核心价值观。加强社会主义核心价值观理论解读,强化政治引领,创新基层宣传思想文化工作,深入开展习近平新时代中国特色社会主义思想学习教育,弘扬时代新风。深入推进公益广告宣传,充分运用各类文艺作品和群众性文艺活动传播核心价值观,增强人民群众认知度、认同感,使其内化为全民观念、外化为社会行为。开展道德评议、道德讲堂等活动,鼓励各文明创建单位履行社会责任,广泛开展志愿服务活动,成为践行社会主义核心价值观的表率。加快引导从“熟人社会”向“法治社会”转变,重塑干部奋发有为、企业家敢为人先的精神风貌,为丹阳市经济社会文化发展创造良好环境。提倡艰苦奋斗、勤俭节约,开展以劳动创造幸福为主题的宣传教育。
着力推进文明丹阳建设。深入开展群众性精神文明创建活动,以长效机制引领文明城市常态化建设,巩固创建全国文明城市成果。推动“至诚,至精;创新,图强”丹阳精神与新时期发展融合,提炼“创新、诚信、开放、包容、务实”的新时代元素,凝练新丹阳精神;深入传承“四千四万”精神,宣扬季子诚信文化。深化农村精神文明建设,坚决制止封建迷信、大操大办、赌博等风气,深化殡葬改革,实现乡村文明程度整体提升。以“八礼四仪”活动为抓手,加强未成年人思想道德建设。广泛开展无偿献血、捐髓捐遗、结对共建、扶贫帮困等公益活动。加强网络文明建设,塑造积极健康的网络文化。
加强先进模范学习宣传。大力选树一批群众高度认可、事迹典型、影响广、层次高的“时代楷模”、“最美劳动者”、“道德模范”、“最美人物”,开展形式多样的宣讲活动,推进先进模范学习宣传活动制度化、规范化。组织道德模范、身边好人积极开展“传帮带”活动,常态化开展“文明丹阳”志愿服务行动,深化岗位学雷锋活动。完善志愿服务长效工作机制和活动运行机制,广泛传播志愿服务理念,培育志愿服务文化。加强志愿者社会组织建设,发挥党员志愿服务引领作用,推动城乡志愿服务一体化发展。
强化社会信用体系建设。制定统一的信用信息采集和分类管理标准,完善信用信息基础数据库,依法对信用信息进行分级管理,全面推进政务诚信、司法诚信、商务诚信、社会诚信建设。推动各部门、各区域信用信息系统统筹整合,加快信用信息互联互通和交换共享,促进各类社会主体信用状况公开透明、可查可核。完善诚信红黑名单制度,完善守法诚信褒奖机制和违法失信行为惩戒机制。推动融汇“数据+模型+场景”等内涵为一体的“季子分”诚信计量项目建设,依托大数据扩大“季子分”应用场景,对诚实守信者在行政许可、资格认定、公共服务等方面实行优待政策,培育信用服务市场发展。
营造诚实守信社会氛围。增强主流媒体与社会组织的公信力,依托公益短视频、经典诵读、道德讲堂、论坛讲座、展览展示等形式,大力普及诚信理念、规则意识、契约精神。积极推动季子诚信文化纳入中小学教育。依法加强信用监管,多渠道宣传诚实守信模范,积极倡导社会公民的诚信行为,引导市民关注信用、应用信用、保护信用,营造不敢失信、不能失信、不愿失信的诚实守信社会氛围。通过教育培训、社区矫正、动态管理、强化指导等手段,帮助自然人和社会法人进行信用修复,形成守信正向激励机制。
第十一章 完善治理体系,促进社会治理能力现代化
坚持法治思维,深入推进系统治理、依法治理、综合治理、源头治理,着力补齐“影响治理效能提升的体制机制短板”,健全共建共治共享的社会治理制度,加快法治丹阳、和谐丹阳、平安丹阳建设步伐,持续提升社会治理能力和服务精细化水平,高水平推进社会治理体系与治理能力现代化。
坚持和加强党的领导。坚决把习近平法治思想贯彻到依法治市全过程,落实全面从严治党主体责任、监督责任,提高党的建设质量。加强意识形态工作,掌握意识形态工作主动权,推动意识形态工作创新。全面贯彻新时代党的组织路线,精准开展能力素质培训和实践历练,提升干部“七种能力”。适时开展领导干部分析研判和跟踪问效,加强对干部经常性管理监督。推动“三项机制”落地见效,激励干部担当作为、干事创业。完善监督体系,加强政治监督,强化对公权力运行的制约和监督,更好发挥纪委监督责任。加强党风廉政建设,深化“清风行动”,一体推进不敢腐、不能腐、不想腐,营造风清气正政治生态,打造廉洁丹阳。
提高管理法治化水平。充分发挥人大主导、政府参与的立法工作体制机制,完善立法体制机制,制定法治政府建设实施规划。严格落实重大决策公众参与、专家论证、风险评估、合法性审查、集体讨论决定等法定程序,健全重大决策风险评估机制,完善终身责任追究和责任倒查机制。推进行政复议体制改革,依托纪律监督、监察监督、派驻监督、巡察监督“四个全覆盖”机制,完善多元化监督体系。健全维护政治安全工作体系,落实政法领域意识形态工作责任制,深入开展反渗透反颠覆斗争,全力化解政治安全风险。厘清政府治理职责,确保政府在社会治理中不越位、不缺位。
严格公正文明规范执法。完善行政执法信息化建设,深化行政执法监督。全面落实行政执法公示、执法全过程记录、重大执法决定法制审核制度,推行行政执法案例指导制度。进一步整合行政执法队伍,加强乡镇(街道)综合执法机构建设,实现“一个领域一支队伍”、“一支队伍管执法”。加强基层执法力量,推动行政执法权限和力量向乡镇(街道)延伸下沉。加强行政执法人员资格管理,强化执法工作保障,深入开展“啄木鸟”行动,提高执法和服务水平。
提高司法公信力。深化执法司法规范化建设,加快推进执法司法制约监督体系改革和建设,提升执法司法公信力。全面落实司法责任制,推进院长、检察长、员额法官、检察官办案常态化,健全审判委员会、检察委员会案件讨论机制。完善行政机关负责人出庭应诉制度,落实领导干部、司法人员等干预司法活动、插手具体案件的记录、通报、责任追究制度。推进审判公开、检务透明,落实办案质量终身负责制和错案责任倒查问责制,加强人权司法保障。深入推进诉讼制度改革,推进审判公开、检务公开(警务公开、狱务公开)。完善执法司法监督机制,加强人大、政协对司法工作的监督,深化“派驻+巡回”检察工作机制,常态化开展专项督查、执法检查、执法评议、案件评查等活动。深化破产审判机制和执行机制改革,促进企业和产业转型升级,依法保障当事人合法权益;依法规范适用查封、扣押、冻结等司法强制措施,进一步彰显社会公平正义。
强化法治宣传教育。完善普法教育机制,落实普法责任制,制定、实施“八五”普法规划,大力弘扬社会主义法治精神。加强法治队伍正规化、专业化、职业化建设,创新法治宣传机制和手段,健全媒体公益普法制度,因地制宜规划建设一批便捷公众、设施完善的主题公园、教育展馆、活动街区等法治宣传阵地。繁荣发展法治文化作品,丰富法治文化活动,强化全社会尊法守法学法用法的理念。深化重点对象学法,各级领导干部争做尊法学法守法用法模范,加强青少年法治教育,不断提升全体公民法治意识和法治素养。力争迈入全省法治建设创建活动先进行列,加快省级民主法治示范村(社区)提档升级。
完善法律援助制度。建立政府主导、部门联动、社会参与的公共法律服务管理体制和工作机制,建立健全公共法律服务产品体系,完善政府购买公共法律服务机制,扩大法律免费服务范围。健全司法救助制度,实现乡镇(街道)公共法律服务中心和村(社区)司法行政服务站全覆盖,促进基层依法治理。优化法律援助供给,发展壮大公共法律服务志愿者队伍,扎实推进公益诉讼工作。健全司法救助制度,进一步优化妇女儿童生存发展环境,维护弱势群体合法权益。构建完善科学的公共法律服务评价指标体系,深化多元化监督,促进公共法律服务事业健康发展。
依法完善矛盾纠纷多元化解机制。加强保障和改善民生工作,发挥各部门职能形成合力,妥善协调各方利益关系,从源头上预防减少社会矛盾。对重点领域开展常态化摸排,着力解决影响社会稳定的源头性、根本性、基础性难题。完善市镇村三级人民调解网络,畅通和规范人民群众诉求表达、利益协调、权益保障通道,坚持把非诉讼纠纷解决挺在前面,确保矛盾纠纷化解在基层、化解在第一线。创新发展新时代“枫桥经验”,充分发挥人民调解的第一道防线作用,实施精准服务与依法管理。健全领导干部接访下访和包案化解制度,办好初信初访,落实诉访分离制度,全面推进群众合理诉求“最多访一次”,构建“法治信访”“责任信访”“阳光信访”工作体系。健全矛盾风险跨区域联动处置、跨领域综合治理机制。
提升基层治理水平。坚持政治、自治、德治、法治、智治相结合,提升基层抓党建、抓治理、抓服务统筹能力,持续深化基层治理“减负增效”与“政社互动”。推广“1+4”行政管理体制改革模式,高标准布局建设一批“功能集成、资源集聚、服务集中”的基层治理综合体,完善“村民议事小组”机制,持续深化共建共治共享基层治理体系。加快公安基层防控体系建设,完善三级网格化服务管理中心站,健全“一格一长多员”的网格员制度,健全网格员激励机制。建立市级部门干部与技术力量下派基层的常态化机制,加大对基层工作人员培训力度,实现政府治理同社会调节、居民自治良性互动。加强基层权力运行的监督制约,推动基层社会治理水平提升,争创全国平安建设优秀市(县)。
强化社会治理智能化。全面推行“大数据+网格化+铁脚板”治理机制,推动城乡管理走向城乡治理。大力发展“互联网+社会治理”新模式,统筹对接网格治理、数字城管、环境保护、公共安全、应急管理等系统平台,不断提升数字赋能城乡治理水平。探索“互联网+民众自治”治理模式,调动广大群众积极参与社会治理。实行“信息化+网格化”社会治理新模式,形成“第一时间发现问题、高效迅速解决问题”治理能力。促进政府数据与社会数据融合,构建智能化基础设施平台,提高城乡治理者对大数据的研究应用能力和数据使用效率。加强基层社会治理队伍建设,提高政治素养、专业素质和履职能力。加强流动人口和特殊人群智能化服务管理。
培育社会力量参与基层治理。健全政府购买服务、志愿服务、举报奖励、公益反哺、以奖代补等激励机制,鼓励引导社会组织、企业事业单位、群众参与社会治理。以基层服务项目化、社会化运作为手段,完善“政社(村)互动”机制,实现基层治理供需匹配。畅通和规范市场主体、新社会阶层、社会工作者和志愿者等参与社会治理的途径,发展壮大群防群治队伍,激发群团组织和社会组织在社会治理中的作用。制定孵化培育、人才引进、资金支持等扶持政策,加大对领军型社会组织、领军型人才培育力度,支持枢纽型社会组织发展。健全社会组织管理制度,加强自律管理和诚信评估监督体系建设,完善社会组织法人治理结构。
健全平安丹阳建设机制。优化平安丹阳建设的治理体制、工作布局、治理方式,牢固树立安全发展理念和“全周期管理”意识,健全全覆盖、全链条、全过程、全要素的公共安全监督机制。深化平安创建活动,全面建立健全平安建设领导责任制和工作协调机制,统筹推进社会治理和平安建设工作。财政预算适度向社会治理和平安建设经费倾斜,健全目标管理责任制,将社会治理和平安建设成效作为干部考核的重要内容。加大社会治理和平安建设宣传力度,营造全社会共建共享平安浓厚氛围。
完善现代化社会治安防控体系。坚持打、防、管、控、建并举,加快推进主体化、智能化社会治安防控体系建设,建立平安建设协调机制,落实领导责任制,推进城乡公共安全监管执法综合治理一体化,推动公共安全治理模式从事后应对向事前防范和事中监管转型。深化雪亮技防工程、“慧眼”工程等建设应用,健全网络社会综合防控体系,增加前端监控点位,完善政务网视频共享平台,实现“全域覆盖、全网共享、全时可用、全程可控”。推进技防队伍规范化建设,优化治安巡逻防控力量布局,提升民警移动办公和现场处置能力。发展壮大治安、交通、网络管理及金融、快递等领域志愿者力量,引导各类社会组织参与平安建设。基层系列平安创建广泛开展,群众安全感保持在96%以上。
加强重点领域安全保障。完善政治安全工作体系,守牢政治安全底线。完善食品药品联动监管、联合执法等制度,探索食品药品综合监管风险预警体系,推动全程质量安全可追溯体系建设。加大食品安全宣传,开展食品安全社会舆论引导。完善食品安全执法司法政策,推进食品安全领域重要经济体制改革。强化“底线”思维和“红线”意识,依托五级监管网格、“四个一”监管体系,推行安全生产“八个一”制度,进一步构建横向到边、纵向到底、闭环运行的安全生产责任体系,坚决杜绝危险化学品、冶金铸造、粉尘沙爆、建筑施工、危房、交通等领域重特大安全生产事故发生。切实抓好金融、政府隐性债务等领域风险防控,加快“破圈解链”,确保不发生区域性、系统性风险。强化危险货物运输安全监管,加强危化品使用安全管理。健全道路交通安全管理责任机制,推动智慧交管智能化和专业化建设,全面提高道路安全保障水平。实施长江堤防能力提升、防洪河道整治和排涝闸站配建工程。坚决惩治危害公共安全犯罪、严重暴力犯罪、多发性侵财犯罪,坚决打击黑恶势力及其“保护伞”,依法处置非法宗教活动,集中整治各类治安问题。持续开展平安校园创建工作,从严惩治侵害未成年人犯罪,加强社区矫正、安置帮教和后续照管工作。完善城市消防体系,优化城市紧急避难场所建设。开展净网行动,强化数据安全管理,全力维护网络安全。
加强应急管理体系建设。健全党委统一领导、部门分工负责的风险防控工作责任体系,完善地方应急管理法规标准体系,建立分类管理、等级预警、动态管控机制,提升预案体系建设及管理水平。突出重点领域安全排查,全面提升多灾种和灾害链综合监测、风险识别、预警预报、精准治理水平。加大投入,健全应急综合指挥平台组织体系,建立专业化公共安全应急处置队伍,提升重点领域核心救援能力。提高公众安全意识与自救互救能力,强化应急管理科技支撑能力,推进应急产业健康发展,支持经济开发区创建国家安全应急医疗医用产品类示范基地。
健全防范化解重大风险体制机制。完善风险防控“四项机制”,构建重点领域风险隐患清单,落实风险责任主体,畅通部门沟通协调机制,健全重点风险隐患化解工作机制。扎实做好“六稳”工作、全面落实“六保”任务,积极防范、应对和化解生态环境、公共卫生、金融、财政、国有企业债务、城乡建设、农业农村、社会领域

突发性事件、生产安全及自然灾害等领域的重大风险。加强政策出台前风险评估,防止因改革或政策调整引发矛盾纠纷。统筹推进常态化疫情防控和经济社会发展,健全突发传染病应对体系,提高处理风险隐患的能力。积极防范化解劳动关系领域风险隐患,全力推进劳动关系和谐稳定。严肃责任追究机制,依法依规查处责任不落实、监管不到位和工作失职渎职导致事故发生的主体。
加强新型风险防控体系建设。科学监控社会发展动态,组建专业化风险分析团队,加强新型风险提前预判水平建设,构建新型风险“早发现”机制。构建风险隐患预警等级体系,科学制定风险分级、分类防控预案,构建新型风险快速的“快速反应”体系。加快完善城乡公共安全保障体系,系统规划风险防控和应对基础设施建设,探索建立重大事件安保和突发事件响应为一体的智慧公共安全管理模式,构建新型风险“科学应对”设施。推进风险知识教育,强化安全应急培训、提升广大群众化解险情、自救互救和避险逃生的能力。
增强突发事件应急能力。强化应对重大突发公共安全事件的法治保障,进一步完善事前防范、事中响应、事后恢复并重的应急管理体系。以防为主、防抗救相结合,努力实现从应对单一灾种向综合减灾转变、从减少灾害损失向减轻灾害风险转变,构建与经济社会发展新阶段相适应的防灾减灾救灾体系。打造综合防控管理平台,加强重大风险综合监测预警,完善基于数据的分析决策机制,提升应急管理基础能力和水平。建立应急人才库、资源库,成立专业化风险应急小组,加强城乡社区和基础设施抗灾能力,提升重大突发事件科学应对能力。完善重大突发事件全流程信息发布制度,建立舆情监管和政府公关制度,强化公众自防自治、群防群治、自救互救能力,完善突发事件社会协同防范应对体系。加强应急战略物资储备,优化应急战略物资库布局,深化区域应急救援协作,提高快速响应和协同配置能力。加强应急处突力量建设、应急指挥体系建设,实施看守所迁建。
在科学规划未来发展方向、主要目标与重点任务基础上,健全规划实施保障机制,加大宏观调控力度、合理配置社会资源,确保“十四五”规划目标与重点任务顺利完成,顺利开端社会主义现代化新征程。
坚持和完善党领导经济社会发展的体制机制,坚定不移地把习近平总书记对“十四五”规划编制工作的重要指示落到实处、贯穿于实施全过程。健全规划落实机制,成立主要领导担任组长的“十四五”规划执行领导小组,统筹协调规划实施重大事宜,并对发展目标、重点任务和政策措施,按年度逐一分解落实到部门、个人,明确年度要求、落实年度进度、强化年度责任,组建外部专家组年度检查、年度考核,实时反馈“十四五”规划落实情况。注重培养、选拔政治觉悟高、专业能力硬、办事作风正的领导干部,研究实施干部人事制度改革,完善与新时代发展相适应的政绩考核评价体系和奖惩机制。
健全完善重大项目领导挂钩协调机制,将重大工程、重大项目作为规划实施的核心抓手。领导小组会同各乡镇(街道)与有关部门,健全以发展规划为战略导向的创新、产业、人才、财政、金融等多政策协同体系,强化规划实施的支撑和保障。聚焦主导产业,精准编制产业招商地图,完善“链长制”,积极招引一批体量大、前景好、带动强的龙头型项目。优化土地、人才、环保等要素保障与规划实施匹配机制,引导财政支出、金融资本等社会资源优先投向规划明确的重大项目、重大任务,高质量推动“十四五”规划稳步实施。
引导社会公众参与规划实施全流程,提高规划实施的科学性、执行力与透明度。创新宣传形式,依托政府新闻发布会以及微信公众号、短视频、微博、报刊、电视、广播等媒介,多形式、多层次对规划及时发布、实施进展公示,全面激发社会积极性和创造性。组织各街道、乡镇、园区,以政府宣讲、专家解读、自由研讨等形式,对规划进行系统学习,让规划理念和目标任务深入人心。完善重大决策专家咨询和公众建言机制,依托人民来信、市民论坛、政策咨询、学术研讨等途径,拓宽公众参与渠道,构建全民、全过程参与的规划实施体系,形成推动发展的强大合力。
围绕规划纲要制定的经济社会发展目标,组织编制产业、创新、公共服务、交通水利、社会治理等重点专项规划以及若干一般专项规划,形成定位准确、边界清晰、功能互补、统一衔接的“十四五”规划实施体系。按照国家、江苏省、镇江市关于统一规划体系要求,加快建立以“十四五”规划为统领,相关空间规划和专项规划为支撑的定位清晰、功能互补、统一衔接的规划体系,促进各类规划在区域战略、发展目标、规模结构、空间边界、重大项目、政策措施等方面协调统一,确保全市规划“一张图”。坚持下位规划服从上位规划、下级规划服务上级规划、等位规划相协调原则,强化与国家、省、市规划的衔接配套,以及毗邻区域规划协调的机制,在高质量融入区域发展格局中推动“十四五”规划圆满实施。
完善规划实施监测评估机制,为监测、评估、政策制定等提供基础。完善规划实施的年度、中期考核制度,相关结果纳入各部门、乡镇(街道)和园区年度考核范围。分析实施进展情况、存在问题,由领导小组负责督促落实、整改各项任务,提出进一步实施与调整建议。建立规划实施动态反馈机制,将中期评估报告及时提交人大、政协审议,充分听取人大、政协的意见和建议。修订方案由市人民政府提请市人大常委会审议批准。畅通学者、企业家、民众等各界人士组成的社会团体的规划实施监督渠道,加强规划民主监督力度,促进规划高效实施。
实现“十四五”规划和二〇三五年远景目标,意义重大,任务艰巨,前景光明。全市上下要紧密团结在以习近平同志为核心的党中央周围,按照江苏省委、省政府及镇江市委、市政府对丹阳的新要求,同心同德,继续奋斗,在率先实现社会主义现代化上走在前列!

